Fórum témák

» Több friss téma
Fórum » Nagyfeszültség sorkimenő trafóval
 
Témaindító: (Felhasználó 1306), idő: Márc 1, 2006
Témakörök:
Lapozás: OK   15 / 97
(#) karpi válasza Laslie74 hozzászólására (») Márc 28, 2009 /
 
Meg kene talajam a szeviz fuzetet vaf legalabb a kapcsolasi rajzot amit vagy 6 eve nem lattam , abban vbolt lerass is .Remelem megtalalom , lehet hogy a fonoknel maradt ..
(#) moltam hozzászólása Márc 28, 2009 /
 
Szerintem az újfajta sorvégtrafók(nyákba forrasztott kiöntött)kivezetéseit felesleges keresgetni mert a kilógó ferritmagra lehet primert meg visszacsatolót tekerni.De ki lehet próbálgatni egy teleppel is.Amelyik két lábához hozzáérve a legnagyobb szikrát adta arra kötöttem a tápot és a collectort.
(#) Laslie74 válasza karpi hozzászólására (») Márc 28, 2009 /
 
Már az is sokat segít ha a tapasztalati értékeket megadod. Pl. hogy üresjárati fesz mennyi; 1mA-re mennyit esik.
(#) Isti hozzászólása Márc 31, 2009 /
 
itt van néhány rossz minőségű kép (sajnos csak telóm van)

Látható, hogy kitörik a szikra csakúgy simán az elektródából a levegőbe, szép lilán világít, nem recseg, csak súg, másik képen az hogy az ív megolvasztotta a szöget és szikrázik is mellé...

Az utolsón meg egy jellegzetes görbült ív alak látható
(#) Collector válasza Isti hozzászólására (») Márc 31, 2009 /
 
Idézet:
„Látható, hogy kitörik a szikra csakúgy simán az elektródából a levegőbe, szép lilán világít, nem recseg, csak súg, másik képen az hogy az ív megolvasztotta a szöget és szikrázik is mellé...”


No és mikor kitörte a szikra a nyakát, mit súgott neked?
Bocs, hogy belekötök, de ez a fogalmazás kissé furcsa, a kitörést koronának hívják, a súgást meg sistergésnek..
(#) Isti válasza Collector hozzászólására (») Ápr 1, 2009 /
 
Kösz, eléggé csiszolt vagy a témában

Jó ez az átalakított AT táp addig amíg szilánkosra nem töri a biztit. Szereztem 6 db sorkimenőtekercset, de véletlenül előbb húztam ki a vezérlés feszültségét mint magát a tápét, és AT öngerjesztő mivolta miatt 10 másodpercig ment kb, utána pár pukkanás, és a biztosíték elszállt szilánkosra

Később kiderült a tranzisztorok és az EB ellenállások cseréje után sem hajlandó felpörögni... Szóval meg kéne javítanom.

(halkan megjegyezném az egész szkóp és induktivitásmérő nélkül készült, és még lesz egy két trükk)
(#) Collector válasza Isti hozzászólására (») Ápr 1, 2009 /
 
Idézet:
„(halkan megjegyezném az egész szkóp és induktivitásmérő nélkül készült, és még lesz egy két trükk)”

Az enyém is. Utólag megnéztem a fojtót induktivitásmérővel, 100uH közelében nincs, kb 50uH.
(#) Laslie74 hozzászólása Ápr 2, 2009 /
 
(#) Collector válasza Laslie74 hozzászólására (») Ápr 2, 2009 /
 
Én is a napokban gondoltam rá, hogy megvadítom valahogy a sorkimenő+meghajtást. Én arra gondoltam, hogy egy nagyobb ferrit magot kéne szerezni, és készíteni hozzá szekundert, persze itt csak 10-15kV-ról lenne szó, de teljesítményben nyugodtan 2-3kW-ot is el lehetne érni.
(#) Skori hozzászólása Ápr 2, 2009 /
 
Vajon n*10kHz-en üzememlő trafót is hatékony lenne olajba tenni?
A nagyfesz átütési távolsága miatt a nagy méretek is adódnak, az olaj átöütési szilárdsága meg 10x jobb mint a levegőé.
(#) Collector válasza Skori hozzászólására (») Ápr 2, 2009 /
 
Az olaj jó. Az olaj mindig jó Feltéve ha van. Bár, mivel a nagyfreki miatt eleve kicsi az egész, simán bele lehet rakni olajba. A legjobb lenne, ha a menet sorok úgy lennének kialakítva, hogy csak távtartók lennének közöttük, így az olaj szigetelne mindenhol, nem kéne bajlódni a kivákumozással sem. A kérdés, hogy hol lehet ilyen nagyobb ferrit magokat venni?
(#) Isti válasza Collector hozzászólására (») Ápr 5, 2009 /
 
Ha megfelelően működik, nem is kell neki fojtó, csak a kezdetén használtam, hogy lássam hogy viseli a max kitöltést...

Amúgy ilyet is lehet vele csinálni:

Nekem sikerült ezt

Elég jó volt a hangminősége, bár a VF2-m nem verte le, de még egy kis kísérletezés, hangerő-emelés, és leveri...

Amúgy nincs olyan hogy ne vigye át a mélyet, mert diszkózene elég szépen kijött belőle, még jobban is szólt, mint a gépen (biztos jól sikerült neki torzítani)


Hogy lehet kiszedni az új sorkimenőkből a diódát? Hol van az elhelyezkedése? MOTtal nem sikerült túlterhelni, kiégetni
(#) Collector válasza Isti hozzászólására (») Ápr 5, 2009 /
 
Sehogy nem tudod kiszedni.
(#) nagy_david1 hozzászólása Ápr 29, 2009 /
 
Hello!
Azt szeretném kérdezni hogy a színes TV trafók nagyfeszültségű kijövetének melyik láb a párja? Csatoltam 2 képet, lehet párotoknak ismerős mivel ebből a topic-ból vettem ki őket. Régebb már párszor foglalkoztam feketefehér tv trafókkal de azokat sokkal könnyebb volt átlátni. Ezekbe a trafókba kicsit belebonyolodtam, az üzemeltetésük simán működik de nemtudom hól lehet levenni a nagyfeszültséget, mi a társa a magasfeszültségű vezetéknek, valamelyik láb az alján? És mire jó a másik két ugyancsak vastagabb kijövet, mert azokkal nem képez ívet? Azért kérdek rá ezekre mert egyszerűen nem tudtam ohmmérővel megkapni a magasfeszültségű vezeték tekercsének másik végét. Semelyik lábbal nem kaptam összefüggést műszerrel, lehet hogy a beépített diódák a felelősek vagy mi a baj? A trafó jó kell elgyen mert többel is megróbáltam. Bocsánat a hosszú fogalmazásért de remélem érthető voltam. Köszönöm előre is.
(#) moltam válasza nagy_david1 hozzászólására (») Ápr 29, 2009 /
 
Amelyikehz közelitve a legnagyobb ivet húzza Én igy találtam meg.
(#) nagy_david1 válasza moltam hozzászólására (») Ápr 30, 2009 /
 
Szia!
Legalább így megkaptam a tekercs 2 kivezetését, ha már a többit nem is tudom. Köszi.
(#) bersgabor hozzászólása Máj 3, 2009 /
 
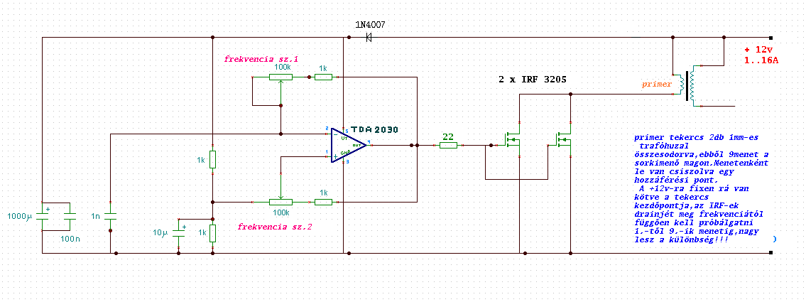
Én ezt szoktam használni,szerintem nagyon atomul megy,csak nagy áramot vesz fel,nem árt hozzá egy 10A-es tápegység (hanem 20),vagy egy autóakksi!
(#) bersgabor válasza bersgabor hozzászólására (») Máj 3, 2009 /
 
Bocs,egy egy kondi lemaradt,közlöm a javított kapcsolást!
(#) Collector válasza bersgabor hozzászólására (») Máj 3, 2009 /
 
Még mindig lenne mit javítani rajta. Pl. a fet-eket így párhuzamosan kötve nem túl célszerű hajtani, sőt nem is szabad. Kell kötni párhuzamosan mindegyikhez megfelelő ellenállást (az Rds ellenállásuktól függően), pl. 0,01ohmot.
A szekunder miért van összekötve a betáppal??

Itt egy elég brutkó:Bővebben: Link
(#) bersgabor válasza Collector hozzászólására (») Máj 3, 2009 /
 
Ellenállást nem szoktam bele tenni,mert azt olvastam valahol,hogy kapcsolóüzemnél nem annyira szükséges,mint analóg üzemnél.
A szekunder összekötése vezetékspórolási okból történt,mert így csak 2 vezeték megy a trafóra,és a trafóról meg a +ot továbbvezetem szikráztató vezetéknek.
(#) bersgabor válasza Collector hozzászólására (») Máj 4, 2009 /
 
Egyébként tényleg nagyon brutál videót linkeltél be!
Majd ha kipróbálom a kapcsolásomat normális egyenirányított sorkimenővel,felrakok pár képet.
(#) dani602 hozzászólása Máj 10, 2009 /
 
sziasztok azt szeretném megkérdezni hogy több sorkimenőt össze lehete kötni valahogy
(#) Collector válasza dani602 hozzászólására (») Máj 10, 2009 /
 
Ha a meghajtó azonos, akkor lehet párhuzamosan kötni őket elvileg, vagy sorosan, de utóbbinál nem biztos, hogy túléli a cucc. Ellenütemben lehetne hajtani esetleg.
(#) bersgabor válasza dani602 hozzászólására (») Máj 10, 2009 /
 
Régen próbáltam az ellenütemet,csak két különböző sorkimenő volt,és ha az egyiknek éppen eltaláltam a rezonanciafrekijét,ahol a leghosszabb ívet adja,akkor a másik meg épp nem rezonált.Lehet,hogy két teljesen egyforma gyártmánnyal menne,de csak amikben nincs egyenirányító.Soros kapcsolást meg diódás kimenetűekkel lehetne,de én tuti,hogy olajba raknám,hogy ne üssön át a ferritmagnál!
(#) dani602 hozzászólása Máj 12, 2009 /
 
szerintetek lehetne sorkimenővel vizetbontani??
(#) Collector válasza dani602 hozzászólására (») Máj 12, 2009 /
 
Lehet, csak éppen semmi értelme nincsen.
(#) dani602 válasza Collector hozzászólására (») Máj 12, 2009 /
 
azt tudom csak kiszeretném próbálni
(#) bersgabor válasza dani602 hozzászólására (») Máj 12, 2009 /
 
Próbáld ki,de energiafecsérlés az egész,a víz nagyon leterheli a sorkimenőt,szerintem 12v-os dc-vel és "százhúsz" párhuzamos lemezzel többre mész!
Érdekes kísérlet: forrald fel a vizet,és amikor már lobog,akkor kösd bele a 12v-ot (vagy többet),és úgy ki fog futni,hogy csak na!
(#) dani602 hozzászólása Máj 12, 2009 /
 
gratz hidal lehet egyenirányitani a sorkimenőt
(#) bersgabor válasza dani602 hozzászólására (») Máj 12, 2009 /
 
Ha ez kérdés volt,akkor lehet,csak akkor furcsán kell majd szigetelni!
Következő: »»   15 / 97
Bejelentkezés

Belépés

Hirdetés
XDT.hu
Az oldalon sütiket használunk a helyes működéshez. Bővebb információt az adatvédelmi szabályzatban olvashatsz. Megértettem