Fórum témák
» Több friss téma |
Fórum » Inverteres hegesztőtrafó
OH YES! A TLP250 már nekem is bizonyított.
PWM tápban.
Tehát a gyakorlatban bevált, akkor már ezen sem aggódok. Paneltervvel kapcsolatban több IGBT párhuzamos kapcsolásakor sikerült akkora tüskéket létrehoznom egy rossz vonalvezetéssel, hogy átütötte a géteket , amikor csak 1 igbt volt tökéletesen működött kettő meg elszállt szkóp nélkül nem jöttem volna rá a hibára. Majd felteszem a jelenlegi paneltervemet véleményezésre. Söntnek bármilyen átlagos fetet lehet alkalmazni aminek megfelelő az ellenállása, vagy különleges fet kell?
Arra is! Aztán még:
6N137; HCPL2601, 11, 30, 31;;; HCPL-0630-000E, és HCPL0611 SMD; ezek 0,075us-esek, TLP113 0,06 us, Ez lenne a meghajtó: TC4421-22 MOSFET Driver 9A. És még kicsinek is találom, mert 6db irfp460 gate kapacitása elég jelentős, és ha lassú az átkapcsolás, jelentős plusz melegedés jön elő, teljesen feleslegesen, egy kis biztatás A-ban a gete-n megoldja, jó sebességgel. Én túl kicsinek találom az IR2110-et (ide legalább is).
Az IR2110-et is meglehet patkolni Bővebben: app. note-ban van rá megoldás, vagy a kimenetére rakni akár több db TC4421-et
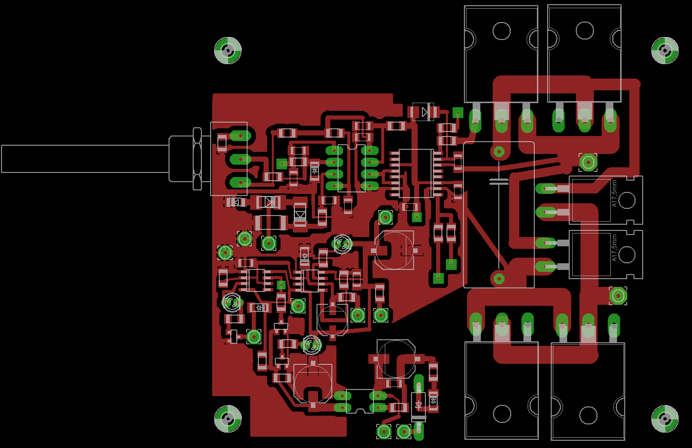
Más: felrakom ide a paneltervemet, véleményeket, tanácsokat várok Bővebben: kapcs. rajz
Idézet: „akár több db TC4421-et” Nem szívesen bontom a 6-os meghajtást (az orosz rajz, 2x6), és logikus is. Ha egy megy, megy az összes. Ha külön szedem, kitettem magam egy meghajtó hibának, esetleg csak pár megy, ha megáll az egyik, és semmi nem állítja le, túlterhelődés, elszáll. Úgy meg nem, csak egy meghajtó csere. Kár többszörözni a kockázatot, inkább tennék + fetet, és egyben hajtani oldalanként az összeset, az egészségesebb.
Láttam a neten olyan megoldást is ahol párhuzamosan volt kötve két TC4421 persze ez sem 100%-ig korrekt megoldás, de mindenképpen érdekes. Abban azért reménykedem csak úgy ok nélkül nem romlik el egy fetmeghajtó és létezik belőle 15A-es változat is. Viszont tényleg kár többszörözni a kockázatot és +fetet berakni sem nagyon bonyolult.
Nem adott ez semmi féle hangot semmit abszolúte kussba volt. Majd szerdán a szkóp megmondja mi a szitu odabennt....
Nos... én sem 'nature' gondoltam az IR2110-et
Én kicsit vékonyollom a főáramú panel huzalozást.
Én is vékonynak találom. 15A-es meghajtót még nem láttam. De ha van is, nekem nem lesz jó, mert ott ahol veszem az alkatrészt nincs a listában, csak 9A-es. Azt hiszem inkább opto lesz valami komparátorral, és végfokkal, akkor egyben van az egész. A másik meg az, hogy ez megy a fiókból is, nincs befektetés rá.
Sziasztok! Ma voltam lomexben, megvettem az E20-as magokat. 3 darabért 670-et fizettem... Egy másik projecthez magasabb frekvenciára lenne szükségem (névlegesen 73KHz), mennyiben kellene módosítanom a menetszámokat? Tudtok ebben segíteni?
Hali!
Elméletileg ha nő a freki, akkor ugyan azokkal a menetszámokkal kevesebb lesz a vasban az indukció, ami jó. Tehát ha ráfér, akkor sztm. maradhat ugyan az a menetszám, rosszabb nem lesz. Ez persze csak akkor jó így, ha trafónak használod, és nem induktivitásként. Nyák-rajzokat nem tudnátok megosztani az eddig elkészült hegesztőkről? Vagy pl a fentebb hivatkozott lengyel eredetű rajzok linkjeit meg tudnátok adni? egy kicsit off: nincs valakinek fázishasogatós teljesítményszabályozó-rajza 3 fázisra (0,4kV - 3x10...15A) induktív terheléshez?
Egészen frankó ez a terv,az IGBT-k C és E részein erősítsd meg a fóliát,mondjuk forrassz rá 1,5mm vezetéket és bírni fogja.Én már nem vállalkozom az SMD módszerre,amióta nagyot hallok,már a szemem sem a régi.
Sajnos az IGBT-k lábai között nem fér el vastagabb vezetősáv, így marad amit te is írsz. Az SMD technika nem olyan vészes mert lehet kapni abból is nagyobb ellenállásokat (mint a Tab-féle hegesztőnél a söntök) pl: a 2512-es méretűek egészen nagyok, viszont azzal szinte már "csak" a fúrást lehet megspórolni (könnyen beszélek, mert szerencsére még jó a szemem)
Egy dolgot azért még mondanák a panellal kapcsolatban,az IGBT-k lábai közt én kimarnám,kifúrnám,hosszúkás kivágást készítenék az áthúzás megakadályozására,amennyit a panelsávok engednek (kb. 2mm x 4-5mm).Nem szentírás,magad döntesz! Ettől még nem gyengül meg semmi,de legalább lesz egy "nagy" kúszó utad,ami védelmet nyújt.
kicsit of: 50 évesen,jó nagy nagyítóval,talán még sikerülne is a mütyüröket összeraknom,ha másképp nem,hát kupacba.
Nos én inkább a "Hegy megy Mohamedhez" című variációt támogatnám. Vagyis az IGBT-ket és a hozzá tartozó diódákat először megfelelően összeforgatva (ahogyan a hűtőfelületre mennek) felrajzolnám a feltétlenül panelra forrasztandó lábak helyzetét, a főáramú részeket sodrattal kötném egymáshoz. A panelra pedig csak a meghajtás kerülne. Egy fotón már láttam hasonlót...
Beollózok egyet, kettőt:
Nem jó nagy nagyitó kell, hanem 2.5-3.5 dioprtiás óráslupe. Mondom ezt 53 évesen.
A Te elképzelésed is egy út,hasonlít az enyémre.Itt egy cím,nézzétek meg!
http://www.emil.matei.ro/weldinv3.php
Elkészült kétféle megoldással 2 db. főtrafó és 3 db. fojtó.A hét végén,talán,diódáim is lesznek,mihelyt az időm engedi elkezdem a "kísérletezést",ha csak az elején el nem száll minden.Amikor lesz értékelhető eredmény,szeretnék beszámolni a fórumon.
Sziasztok!
Megjöttek a magok a Tali Bt-től, tehát a kritkus alkatrészek rendelkezésre állnak. Továbbra is érdekelnének a komplettebb leírások (nyák rajz mindenekelőtt)...
Nos Gábor, vettem 1,8R/0,5W és 15R/0,25W ellenállást, ha párhuzamosan kötöm akkor kiadja az 1,6R-t. De nem fog elégni? Nem tudtam erősebb ellenállásokat venni!
A rajzon 1,6 ohm /0,5W szerepel,ha most Te a kettőt berakod (1,8 ohm és 15 ohm) ,kiadja az 1,6 ohm-ot és teljesítményre is elégnek kell,hogy legyen,nem fog elégni szerintem.Hogy haladsz,sikerül összerakni?
Haladok, a 320V panel majdnem kész, csak a kondik és a lágy indító nagy Wattos ellenállások hiányoznak, a vezérlőből már csak az 1,6R -es és egy 5,6K hiányzik, a fő panel még nincs kész mert elfogyott a nyák lapom, de hamarosan veszek és megcsinálom asztat is. Csak itt nálunk kicsit nehéz beszerezni az alkatrészeket 10W ellenállásokat sehol nem tudok szerezni megy a 60A-s diódák is nehezen beszerezhetőek, vagyis nem beszerezhetőek, de ha sikerülne eljutnom magyarba akkor ott megtudnák venni minden hiányzó dolgot! Ennek csak az az akadálya, hogy nincs útlevelem!
Ha kell a nyák terveket amiket készítettem fel tudom rakni, hátha valaki hasznát veszi építéskor!
Szia!
Remélem nem vagyok pofátlan, de én megköszönném Kézzel megtudnám rajzolni,de a nyáktervező programokhoz sajna nem értek
Postai után vét-el sem tudsz alkatrészeket rendelni magyar honból, tudnánk segíteni ebben!?
Nos a tervek itt vannak és a progi is amivel terveztem és megtudod nyitni, vagy akár módosítani is. De a tevek mindenütt a BEÜLTETÉSI oldalról nézvel vannak tervezve, lehet hogy tükröznöd kellesz, de a program amivel tervezve van azzal meg lehet csinálni nyomtatás előtt és ki is lehet vele nyomtatni. Én VASALÁSOS módszerrel készítem a paneleket ezért ahoz nem kell tükrözni csk kinyomtatni.
Sok sikert hozzájuk, és az építéshez is!
Gábor, nem fog zavart okozni, hogy a vezérlő trafójától a főpanelen kicsit hosszabb utat kell megtennie a vezérlőáramnak? Nem fog átütni?
Nem tudom honnan lehetne rendelni, és hogy mennyibe kerülne
A Lomex-nél már érdeklődten, de ott csak előre átutalva tudnák rendelni és nincs bankkártyám, meg nálunk amúgy is csak hrivnyába vagy dollárba esetleg euróba lehet számlát nyitni és macerás lenne az átutalás Valahogyan meoldom vagy nem |
Bejelentkezés
Hirdetés |







:wow1:
Kézzel megtudnám rajzolni,de a nyáktervező programokhoz sajna nem értek






