Fórum témák
» Több friss téma |
- Ez a felület kizárólag, az elektronikában kezdők kérdéseinek van fenntartva és nem elfelejtve, hogy hobbielektronika a fórumunk!
- Ami tehát azt jelenti, hogy a nagymama bevásárlását nem itt beszéljük meg, ill. ez nem üzenőfal! - Kerülendő az olyan kérdés, amit egy másik meglévő (több mint 17000 van), témában kellene kitárgyalni! - És végül büntetés terhe mellett kerülendő az MSN és egyéb szleng, a magyar helyesírás mellőzése, beleértve a mondateleji nagybetűket is!
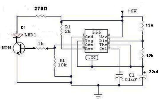
Ezzel a három értékkel (1Kohm, 1Kohm, 0.1uF) 4,8KHz a frekvencia vagyis 4800 Hz !!! Ez olyan gyors, hogy folyamatosnak látni. A másik dolog, a LED előtét ellenállása az NPN tranzisztornál. Sima LED-nél kb. 4-5mA áram fog rajta folyni (erősfényűnél ennyi se, 3mA körül) amitől éppen világít de nem lesz túl erős a fénye. 15-20mA kellene amihez 220-270 ohmos ellenállás kell 6 volton. A többi érték jónak tűnik.
Kezdem nézegetni ezt az avr dolgot!
Ehhez kéne tudnom kicsit programozni is, az a kérdés, hogy melyik nyelvel érdemes foglalkozni?
Még valamit kéne megtudnom!?
Az itt lévő panelek http://avr.tavir.hu/modules.php?name=Content&pa=showpage&pid=41 Olyan egységek, amik segítségével bizonyos általános feladatokat el tudok végezni, nem kell áramkör tervezéssel bajlódni, amihez amúgy sem értek, hanem meg van a panel, megadják, hogy hová mit kell kötni, és a programtól függ, hogy mi jön ki a másik oldalon??
Sziasztok!
2 kis digitális fényképezőgép (Canon A1000) fókuszáló/exponáló gombját szeretném egyesíteni sztereó képek készítéséhez. A gombok érintkezőit már kivezettem (0, fókusz, exponálás), de nem tudom, hogy egy külső gombra a két gép érintkezőit összeköthetem e büntetlenül, vagy esetleg diódákat iktassak be? Ez utóbbi estben pontosan hova célszerű? A segítséget előre is köszönöm! Attila
azt hiszem, az expoziciónál, ha a jelváltozás irányát kiméred, akkor diódával "beállíthatod a mastert", bár tartok tőle, hogy erre Si dióda nem lesz jó a nagy nyitófesz miatt, vagy aranytűs Ge, vagy shottky
A fókuszt nem biztos, hogy bántani kellene.
hello
épitetem egy knigt raidert deamikor bekapcsolom a ledek mind világitanak de ahogy megy a fénypont ott erőseben világit mi lehet a hibája ? előre is kösz
Igen, pontosan úgy van ahogy írod. Persze ezekhez kell(het) még : táp és programozó.
a bal felső ell. (1Kohm) helyére akkorát kell tenni, amekkora teljesítményű a LED. Még most sem tudom, hogy milyen LED-et akarsz, (én az ilyet mindíg saccra állapítom meg úgy hogy mondjuk azt veszem hogy a LED-en meg a tranzisztoron együtt 4V esik, és akkor a LEDdel sorbakapcsolt ellenállás értékét megállapíthatod, abból hogy (6V(tápfesz)-4V(az előbbi)) mondjuk=2V. Tudod hogy mondjuk 40mA-kell a LED-nek, (ez a LED típusától függ), akkor az ellenállás értéke "ohm törvénnyel" meghatározható: R=(U/I), vagyis az imént említett példában: 2V/0,04A=500ohm. De ha nagyon kíváncsi vagy hogy pontosan hogy kell számolni, akkor keress tranzisztoros fokozat paramétereinek a meghatározása feladatot, Szerintem abból sok mindent megfogsz érteni.
helló, ezt nem hobbista csinálta, hanem egy Cég foglalkozik ilyenekkel, ezt készen lehet kapni, Működőse: alapból a számlap úgy van elkészítve hogy világít, vagyis nincs háttérvilágítás, a mutatót, pedig azt hiszem hátulról világítják. De te csak simán annyit szeretnél, hogy így világítson? Akkor a számlap mögé SMD LED-es panelt kell készíteni, a mutatót, ha nem ilyen típus, ami a fényt így szórja, akkor ki kell cserélni. És mögé kell tenni egy RGB smd LED-et, amelyre itt az oldalon találsz projektet (azt hiszem), hogy hogyanis kell vezérelni PIC-cel. De lemásolni csak letudod, nem túl bonyolult.
Mindenben egyetértek, kivéve azt, hogy 2V/0,04A az nem 500 hanem 50 ohm. De ez már csak kötekedés
Itt merül fel még egy kérdés, mire használnád a programozói tudásod, ha arra hogy fejlessz, és értsd a dolgokat, akkor elsőnek az assembli, majd amikor ezt tudod, nem árt a C-t is ismerni. Ha viszont csak arra kell hogy bizonyos dolgokat meg tudjál csinálni PIC-cel, vagy AVR-rel, akkor inkább a C-t javaslom, de ha Topi-t megkérdezed, ő biztosan több segítséget tud neked nyújtani ez ügyben
lehet hogy elszámoltam, most keltem, és fejből írtam, de köszönöm, hogy kijavítottál.
Hali!
Nézem egy erősítő IC adatlapját és a kapcsolási rajzon van egy ilyen: PRE-GND. Ez mit jelent? Sima test vagy mi?
Ezek az értékek lesznek R1 2Kohm R2 3kohm c 2uf és így lesz 90hz-ces.
így jó lesz?
Esetleg elárulod az IC típusát? Vagy az 7hétpecsétes titok?
igen, így már jó lesz, de ha az R1 helyére egy 4,7k-s trimmert teszel, akkor még állíthatod is a frekvenciát, de amúgy megfelelő úgy is ahogy írtad
köszi szépen ezt meg csinálom meg veszem holnap az alkatrészeket.Még valami akkor egy ilyen áramkör elég lesz úgy hogy a ledeket egy váltókapcsolóval váltogatom?
Ahogy gugliztam, bár nem vagyok egy nagy erősítő guru! Arra jutottam, hogy külön van szedve a Nagy jelű GND és Kis jelű GND! A PreGND ezek közül a kis jelű. A nagy áramú részek mennek a POWER GND re a kis áramú részek pedig a PREGND re. Majd a két részt egy pontban (általában a puffer kondenzátor lábán) kell közösíteni. Feltéve, hogy nincs ez megoldva az IC ben.
igen tökéletesen, de ha javasolhatom, akkor 2 ÁK-ös legyen a kapcsoló, eggyel kapcsolod a LED-eket, eggyel meg a tápfeszt a cuccra, sztem érted hogy gondolom, de ha nem kérdezz
nem ehhez három állású kapcsoló kell
1 balra 1 stop, 1 jobbra, és a második ÁK két szélsőjét összekötöd, majd azt kötöd a panelra, és középre meg kötöd a tápfeszt, painttal csináltam, mert a Circuitban nincs ilyen kapcs A kapcsoló úgy működik, hogy mindíg az egymás mellett lévő két kontaktot zárja rövidre, ez a jó bekötés, ami a képen látható
Sziasztok!
A BSS Elektronika honlapján közzétett, most mellékelt kapcsolás használható ugyanebben a felállásban 7805-el is? Vagy kell valami átalakítás hozzá? A 7805-nek mekkora hűtést kell adni? A BD246-nak írták, hogy jó nagy borda kell.... Köszi
Ez így sajnos nem jó. Ugyanis ezekkel az értékekkel (2K, 3K, 2uF) másodpercenként lesz 90 Hz a freki ami még mindig túl gyors. Gondold el, másodpercenként 90 felvillanás... Az még mindig szinte folyamatos. Percenként kell 90 felvillanás ami 1.5 Hz másodpercenként, ahogy "gg630504" kolléga írta a #443654 számú hozzászólásában. Ehhez a frekihez 15Kohm, 15Kohm és 22µF a megfelelő értékek, ez kb. 1.45 Hz-re jön ki.
Sziasztok!
Valaki nem tudja véletlenül hogy hol lehet ilyen aljzatot vagy csatlakozót rendelni? Autóerősítőbe lenne, mert szétégett a teljesítményfelvételtől! Valami ilyesni csatlakozó kéne Jobb oldalt látjátok a csatikat, na olyanokra lenne szükségem Segítsetek légyszi
Le tudnád rajzolni nekem hogy kössem be mert nem nagyon értem?
Az értékek most már rendben vannak. A kapcsolós ötleted jó volt, a "bankimajki"-féle 3 állású kapcsolós megoldást kellene alkalmazni (balra, kikapcs, jobbra).
|
Bejelentkezés
Hirdetés |






A kapcsoló úgy működik, hogy mindíg az egymás mellett lévő két kontaktot zárja rövidre, ez a jó bekötés, ami a képen látható 



