Fórum témák
» Több friss téma |
A kérdés az, hogy mi a praktikusabb, és hogy mik az igények!
+-12V rol menne-e... az adatlapon ugy van hogy +-5V tol +-25V ig mukodik
ha jol ertelmeztem
Persze, működne, csak egy kicsit kisebb teljesítménnyel.
Sziasztok!
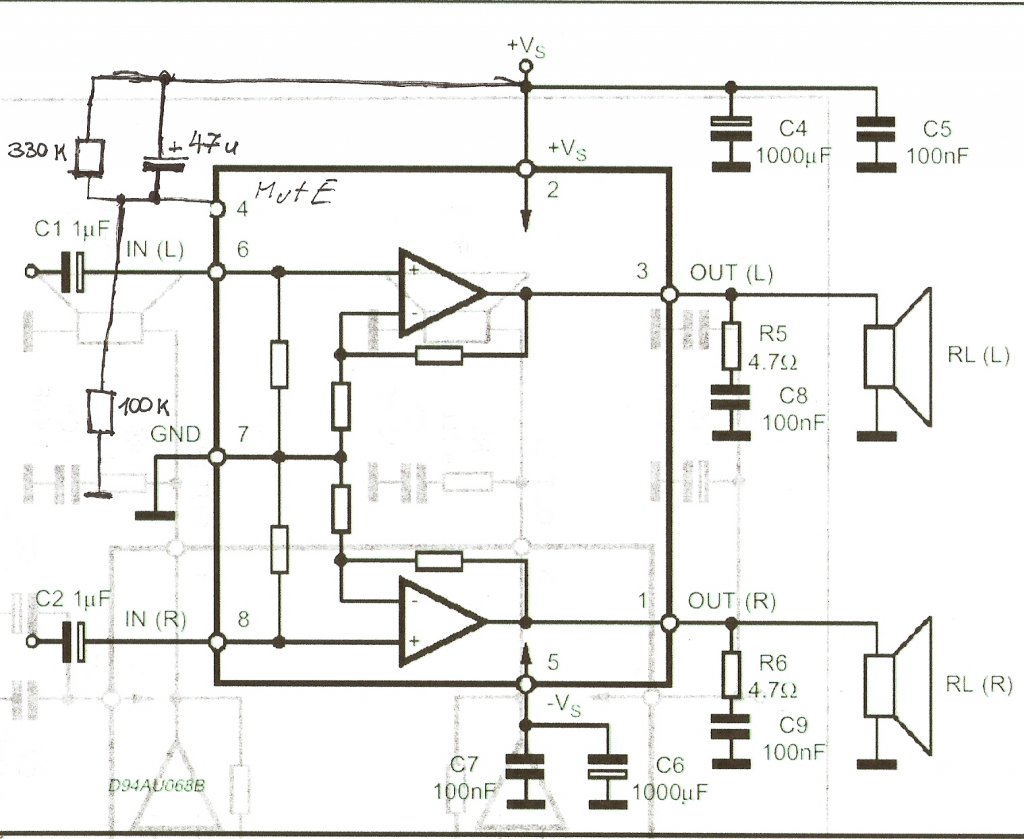
Építettem egy erősítőt a TDA7265-ös IC-vel. Az IC adatlapjának 7. oldalán szereplő kapcsolásirajzot használtam. A nyákterv az, amit sergei küldött be ebbe a topikba. Ha áramot adok az arősítőnek, már akor is búgnak a hangfalak, amikor a bemenetre még semmit se kötök. Tudnátok segíteni, hogy mi lehet a hiba? Aválaszokat eőre is köszönöm. Üdv.: Jocó!
Helló!
Nézd át a nyákot, hogy minden alkatrész a megfelelő helyen van-e, és nincs-e valami elkötést., mert nem kéne ezt csinálnia. Ne feledd az IC elszigetelését sem a bordától! Berajzoltam a Sergei féle nyák bekötését. Üdv, Arpy
Köszi a segítséget!
Sikerült megtalálom a hibát. 3 ellenállásnak rossz volt az értéke és ez okozta a galibát. Üdv.: Jocó!
Jó zenélést akkor vele!
Hali!
Egy kérdésem lenne. Megépíttettem a TDA7265 erősítőt, a 7. oldalon található rajz alapján. Nekem a rajzból nem jött le egyértelműen hogy +- -os táp kell hozzá. Sajnos e nélkül terveztem, valamint így is próbáltam ki. 9V egyenfeszültséggel. Természetesen nem sok mindent csinált, csak búgott. Az adatlapot tovább böngészgetve láttam, hogy mindenhol szerepel a +- érték. (Kicsit fáradt vagyok így edzés után majd holnap próbálom ki szimmetrikus táppal.) A kérdésem az lenne, hogy sérülhetett az IC ezek miatt? Előre is köszönöm! Üdv Marci
Sziasztok!Sűrgősen segítségre lenne szükségem. Egy TDA 7265-ös IC kellene, legkésőbb hétfőig (február 16.), technikusi vizsgamunkám múlik rajta. Természetesen megfizetem. Értesítési címem: xxxxxxxxxxxxxxxgmail.com, aki tud segíteni, itt jelentkezzen legyen szíves. Előre is köszönöm!
Helló!
Nem igazán tolerálják ezek az IC-k a féltápfeszt, de amúgy is kevés volt (9V) próbáld ki normális szimmetrikus tápról, hátha túlélte. Üdv
Helló!
Szinte bármilyek elektronikai boltban beszerezhető ez az IC!
Sziasztok!
Az erősítő túlélte a féltápfeszt. Most egy panelt akarok a táp alkatrészeknek készíteni, mert jelenleg csak légvezetékes próbatáp volt. Mellette a trafót amit használni akarok, azt kell rendbe raknom. Természetesen és a Mute és a Standby funkciót is bekötöttem. Egy ismerősöm mindig kihagyta és engem meg nagyon idegesített. Üdv Marci
Sziasztok a belinkelt rajzot szeretném megcsinálni.Ehez kellene bomba biztos nyák rajz ami biztos hogy jó.
Hello !
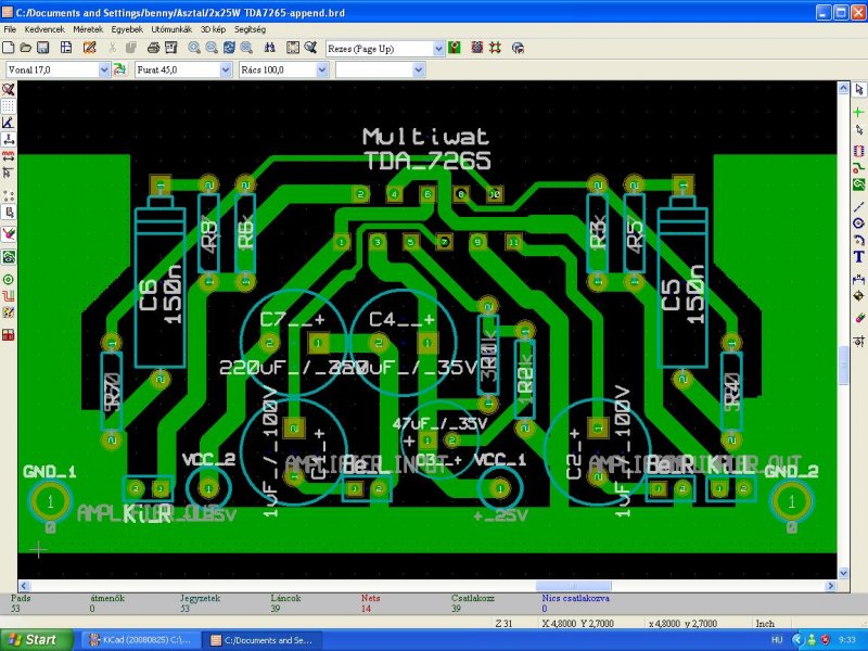
Mellékelve megtalálod a nyáktervet, KICAD nevezetű ingyenes tervezővel készült. innen letöltheted: KICAD oldal Mellékelek képet is nyákról Egyébként nagyon meg vagyok elégedve az IC-vel, én egy LM1036-os előerősítővel használom, szép hangja van, és van benne erő is , egy 150W-os hangfallal teszteltem, és elég rendesen kihajtotta.üdv.
Hello köszi a segítséget de a brd fájlt nem tudom megynyitani mivel lehet
Szia!
Elolvastad a hozzászólást, amit kaptál? Vagy csak ránéztél, és megnyitottad a csatolmányt? Ne legyél már ennyire hanyag
Ez ilyen formában müködőképes nem? Amugy egy TDA7264-es kapcsolás. A kiegészitett részre gondolok, hogy ugy direktben van kötve a stand-by és a mute, z jó, ha jol gondolom?
összeraktam, egyenlőre nemjó
. Most nemtudom megméregetni, hogy hol mennyi van, mert a multimban, lemerült az elem . Annyit akarok kérdezni, hogy ennek most szimmetrikus táp kell ? Biztos ami biztos . Nemtudom elfönteni , lehet hogy kicsit már fáradt vagyok, meg ilyesmit nemsokat csináltam még.
Ennek szimmetrikus táp kell!
Miért nem az ajánlott kapcsolást építed meg? Nem kerül sokba, és tuti működik. Üdv! ui: Egybként az adatlapból másoltam ki a képet. Google-> TDA7264 datasheet.
Lényegében ezt csináltam meg, csak stand-by meg a mute nekem nemkell, igy azt egy picit átalakitottam az itt megtalálható rajzzal. Amugy még annyi, hogy egy pc táprol kilehet probálni, hogy megy e. Nem?
igen tudom, és fel is fogtam, csak arra gondoltam, hogy ugye a pc tápon van +12v, és-12v is
A -12V nem terhelhető. Elindítani megpróbálhatod az erősítőt, de ne tekerd fel egyáltalán! Akkor már inkább két 12V-os akkumulátor, vagy egy akármilyen, kicsit jobban terhelhető trafó, szimmetrikusan egyenirányítva, figyelve a megfelelő feszültségre!
Először nemértettem, hogy mitakarsz kihozni, de most sikerült elindítani a pc táppal, és azért egész szép hangja van. A -12 az fél amperrel terhelhető, ami szerintem abban nyilvánul meg, hogy nagyobb hangerőn rohadtul torzít
. De örülök magamnak, hogy sikerült megcsinálni, raszter panelra, főleg úgy, hogy utoljára 3 éve terveztem át ilyen formára kapcsolást . Ja amugy a stand-by és a mute lábakat szabadon kell hagyni.
Sziasztok egy kérdés.megépítettem a belinkelt erősítőt bekötöttem a tápot és bekapcsoltam na most az történik hogy pillanatok alatt nagyon meleg lesz a tda7265 ic sőt a tápomon a négylábú diodám is mi lehet a gond?
Ja már nagyon sokszor átnéztem mindent hogy a helyén van-e vagy nem-e fordítva van-e bekötve.És oké minden ilyen téren
Tedd fel kép formátumban is, mert nem tudom megnyitni! Üdv!
Egyenlőre még mindig meg a 7264-es
. Már langyos a borda rajta, de birja, és nagyon szépen szól . Majd még a jövőhéten szerzek hozzá egy normális trafót, addig jólessz ez ami most van Köszönöm mindenki segítségét.
bocs hogy csak most rakom fel de tegnap elkellet mennem
Amikor bekapcsolod, a bemenet le van zárva ? (pc , discman, mp3, mp4 stb-vel.)
Egyátalán nem is kötöttem rá úgy probáltam hogy melegszik e valami de mondjuk kiprobáltam ugy is hogy rákötöttem de ugyan az
|
Bejelentkezés
Hirdetés |




ha jol ertelmeztem 


, egy 150W-os hangfallal teszteltem, és elég rendesen kihajtotta.

. Most nemtudom megméregetni, hogy hol mennyi van, mert a multimban, lemerült az elem
. Annyit akarok kérdezni, hogy ennek most szimmetrikus táp kell ? Biztos ami biztos
, lehet hogy kicsit már fáradt vagyok, meg ilyesmit nemsokat csináltam még. 
. Már langyos a borda rajta, de birja, és nagyon szépen szól 






