Fórum témák
» Több friss téma |
A korábbi méretezéshez egy kis módosítás, sajnos figyelmetlen voltam.
Idézet: „primerfesz: 320V primeráram lineárisan növekszik tehát a csúcsáram 2-szeres lesz majd veszteségeket leszámítva 10/320=31mA tehát 61mA csúcs. W=L*I^2*1/2 tehát: L=(100uJ*2)/61mA^2=53mH” A csúcsáram nem 61mA-lesz hanem még annak is a kétszerese. Mivel a kitöltés csak 50% és nem 100%. Tehát 122mA Újraszámolva a dolgokat: L=13,4mH Ez már reálisabb Üdvözletem!
Hello!
Szeretnék én is építeni egy fly-back tápot uc3843-as ic-vel. 20W terhelésre. A képleted alapján 50kHz-en 6.4 mH jön ki. Van itthon E25 ös magom aminek az Al értéke:1100 ebből nekem 76 menet jön ki. Itt számolva: Al:250 értékű vassal számol 212 menetet. Ez légréses vas lehet? A táblázatból egy osztlopot nem tudok értelmezni, "ident 0,25" Akkor most hogy is van ez? jó lesz az én vasam 76 menettel légrés nélkül? vagy légréssel vigyem lejjebb az Al értékét és többmenet?
Igen a 0,25 valószínüleg a légrést jelenti.
Nem fontos légréses mag. Talán jobb is ha nem légréses, mert kevesebb zavart szór a trafó. Viszont ha a kiszámolt menetszámmal telítődik a mag akkor kénytelenek leszel légrést beletenni. Flybacknál: B=(10000*Up)/(2*f*n*Ae) üdv!
Így már értem! Kell az a légrés is mert anélkül 700mT körül lenne a gerjesztés. Fly-back-nél lehet használi a trafó számoló oldalt.
(Half-bridge-nél nem adott nekem jó eredményt)
Há,t mást ad a képlet és mást a weboldal.
De a képletet amit írtam összehasonlítottam gyári adatlapban található hasonló leírással és egyezett. De amelyiket gondolod azt használod. üdv
Nem tudom ez a leírás mennyire jó, ha valami angolul tudó hozzáértő megnézné, akkor szívesen lefordítom a köz javára (az angoltudásom sokkal jobb, mint az elektronikai
)Idekatt
Igen, szétteríteni a primért, szigetelés, majd a szekundert is szétteríteni a teljes magon, és a két szek. tekercset bifillárisan (a két huzalt összefogva) tekerni.
Toroidnál érdemes sok vékony szállal tekercselni, azok teljesen befedik, a szekundert pedig érdemes több számban rátekerni, és a megfelelő pontokat a végén párhuzamosan kötni.
A mag telítődése nem függ össze azzal hogy van-e benne légrés!
Amit flybacknál figyelembe kell venni az az hogy mekkora az a minimális légrés amiben E=Ip^2*Lp energia elfér. Ha nem teszel légrést a magba akkor a kimeneti feszültség már nagyon kis terhelésre is lefog esni.
Áttételesen miért ne?
Ha van légrés alacsonyabb az AL => több menet kell =>több menettel kisebb az indukció. Egyébként ellentmondást találtam egy korábbi és egy mostani hozzászólásodban: Idézet: „(#432827) cimopata válasza pimi9 hozzászólására (#432813) Válasz • Máj 10, 2009 [Ez én vagyok ]A túl nagy szórás bekorlátozza a teljesítményt és egyre nagyobb lenne a trafó dropja.” Idézet: „(#433038) pimi9 válasza cimopata hozzászólására (#432827) Válasz • Máj 10, 2009 [pimi9 jelenleg itt van az oldalon] Kivan hangolva rezonanciára!!!Nem korlátoz semmit.” VS. Idézet: „(#446598) pimi9 válasza yello hozzászólására (#446280) Válasz • Hé, 22:48 [pimi9 jelenleg nincs az oldalon] Mákod van hogy még nem terhelted asszimetrikusan, hanem a két tápágat egyszerre. A trafód szekundere asszimetrikus, nem ugyanazt a térrészt fedik le a magból. Ha így leterheled az egyik tápágat, akkor telítésbe menne a mag, és elszálna, ha nem lenne nagy a szórás a primér és a szekunder között is, emiatt szerencsédre még nem tudott akkora túláram kialakulni, amitől zárlatba mennének a fetek, mert a szórási ind. korlátozza a primér áramot. Újra kéne tekerned, normálisra.” Most akkor hogy is van ez
Jah, most látom, hogy yello sima kapcsitápot épített.
Bocs.
Nem ellentmondás, csupán nem vetted figyelembe, hogy milyen működési elvű tápegységekről volt szó!
Első esetben egy rezonáns (ZCS) áramkörről, ahol kivan hangolva rezonaniára a szórási ind, így az impedanciája nem korlátozza a primérköri áramot. Második esetben egy félhídról, ahol nincs kihangolva rezonanciára, így az impedanciája korlátozza a primér köri áramot. (szerk.: látom észrevetted )"Ha van légrés alacsonyabb az AL => több menet kell =>több menettel kisebb az indukció." Áttételesen igaz, de ebben az esetben sem a légrés korlátozza az indukciót, hanem a primér másként való méretezése, meg ez csak flyback elrendezésnél helytálló, mert ott a primérnek adott induktivitásúnak kell lennie.
Terveztem a panelt a kapcstápnak, és hibásan van benn egy kondi az ajánlott kapcsoláson
a 100u 25v -os kondi a 6-9 láb közé kell Amugy a tranyó bázisa elötti tekercset mekkorára vegyem (mH)?
Igen, tényleg elkötötték. Már csak azért is mert azért puffereletlen táp nélkül nem nagyon menne.
Az az induktivítás szerintem uH-s nagyságrendű csak.
A mellékelt kapcsolás alapján szeretnék egy minimum 1200W-os tápot csinálni, ETD 59-ből, IRFP 460 fetek felhasználásával. Az lenne a kérdésem a hozzáértőkhöz, hogy hogyan méretezzem a trafó primerjét, laza vagy szoros tekercselés kell-e hozzá, kb mekkora frekin megy ez a táp? A szekunder feszültség +/- 85V lenne, itt a puffereléssel vagyok gondban. 1000µF 63V -os a legnagyobb Low ESR kondi amit be lehet szerezni. Ezeket sorba lehet kötni kettesével? 2 x 400W-os végfokhoz csinálnám a tápot. Mekkora pufferblokk volna elegendő hozzá? Ha toroid magos fojtókat teszek a szekunderre, akkor esetleg jó lenne sima (nem Low ESR) elkó ?
Hármat párhuzamosan az elég ! Úgyse lesz nagy áram inkább nagyfesz. :yes:
helló
Szoros csatolást javaslok. A freki az kb 1,1/Rt*Ct. A kondikat természetesen sorba 2db 50V-osat. A kondik nagysága frekitől, a terhelőáramtól és a maximális brummfeszültségtől függ. Szerintem 200-300µF/A bőven jó. üdv!
Kicsit helyesbítek ha megengeded.
A freki elelnütem miatt 1,1/(2*R*C) (fele az oszci frekinek) csá
Hello!
Remélem nem OFF-olok, de lenne egy olyan kérdésem hogy a mellékelt kapcsolóüzemű 24V-os tápot le lehet-e esetleg korlátozni pl 20V-ra. Gondolom egyszerűbb ha lehet 24V tápot lefele korlátozni mint esetleg egy 12V-ost felfele. Esetleg valaki tud kapcsolási rajzot küldeni, esetleg kis segítséget ha valaki már jártas e téren? Hja és az a lényeg hogy belűlről leszabályozni pl munkapontok meg hasonlók eltolásával és nem úgy hogy ezután még kötök pl egy LM338-at. Köszönöm előre is.
Szia!
Akkor 20 db 1000-es kondiból kirakok egy 2 x 5000 µF-os pufferblokkot. Ez még ráfér a 20x23 cm-es panelre A kondik közös pontjára nem kell ellenállásosztót csinálni? Egyforma lesz a feszültségük? Elgondoltam egy olyan megoldást is, hogy két független 2x(2x30V AC) szekunder tekercs, két Graetz, és a pufferblokkokat sorbakötöm, de ha egyszerűbben is megoldható jól, akkor nem fogom túlbonyolítani. Köszi a segítséget. Üdv!
Üdv
5000u azért megizzasztja a bekapcsolás pillanatában a hálózatot. Javaslok valami relés lágyindítást. Javaslom inkább a kondik sorba rakását és igen valóban szükség lehet néhány kOhm segédosztóra párhuzamosan. 4 db szekunder leágazás is jó lenne de feleslegesen fűtene még egy diódahíd. üdv
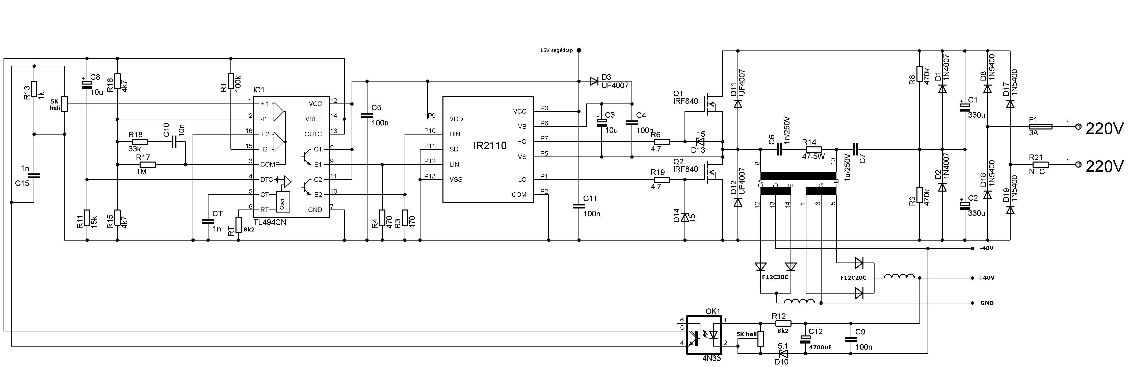
Helló van 1 kapcsolási rajzom ami 12v-ból 40v +- földet csinál! Eddig minden oké csak a trafóhoz ami a rajzon van nincs oda írva semmi és ebben kérném segítségeteket hogy vajon milyen trafó kell oda?? a válaszokat előre is köszi!
Helló,
Bár ez nem az a téma, de mivel tudom miről van szó, útbaigazítalak: Felraktam egy rar-ba a táphoz tartozó dolgokat: Kapcsitáp 12V-ra üdv
Még szép, hogy lehetséges. Csupán a hatásfoka lesz egy nagyon picivel rosszabb. (csak pár százalék)
Gondolom van valahol a panelon egy kis poti, legalább is a katalógus szerint kell, hogy legyen (VOLTAGE ADJ. RANGE 21.6 ~ 26.4V). Minden valószínűség szerint ennek a potinak az egyik lába egy ellenálláson keresztűl a gnd- re kapcsolódik, a másik láb pedig a táp kimenő feszére. Na ezt az ellenállás (amelyik a kimenőfeszre megy) növeld meg kb.: 20-30 %-al. Miután megvolt, a bekapcsolás előtt a potit állítsd abba az állásba, ahol elvileg a legnagyobb feszültséget adja (gnd felé), és onnan kezdd el lefelé tekerni a feszt. Ha a potinak egyik lába sem megy akár közvetetten sem a kimenőfeszre (ami elég ritka), akkor a poti a referenciafeszt állítja. Ebben az esetben azt az ellenállást növeld, amelyik a gnd- re megy. A kimenőfeszt ne nagyon tekergetsd 16-18V alá, mert attól leállhat a táp.
A 18V-os verziót Gyárilag is fel lehet húzni 19.8V-ra, ha nem kell pont 20 V, Így nem kell belepiszkálnod, bár nem todom, hogy a valóságban mennyire esik le a terhelés függvényében. Ha nem ismered a kapcsitápok lelkivilágát, nem ajánlom az átalakítást, no meg a gari is ugrik.
Köszönöm mindkettőtöknek a választ. Én is ily modon képzeltem el, de gyakorlatban még nem láttam se kapcsolását se paneljét csak gondoltam hogy ilyen elven lehet megcsinálva, de ezért kérdeztem rá jártasabbaktól. Mégegyszer köszi a gyors és érthető választ.
Idézet: „valóságban mennyire esik le a terhelés függvényében” A katalógus szerint +/-1%.
1000µF / 100V-os Low ESR elkókra lenne szükségem, de eddig nem találtam sehol 63V-nál nagyobbat. Tud valaki ilyenre bármi féle beszerzési lehetőséget? Vagy létezik valamilyen trükk amivel lehetővé válik a sima elkók használata?
+/- 85V-os táphoz kellene és ha egy mód van rá, akkor kerülni szeretném a kisebb feszültségű kondik sorbakötését.
Ekkora feszültségre nem gyártanak L-ESR kondikat.
De gyártanak :yes:
Csak sajnos még nem sikerült rábukkannom a remek hazai kereskedelemben
Én a Tápomba 5db 100V 1000u kontit kötöttem párhuzamosan. Igaz órák nem üzemelt még de eddig nagyobb terhelésen se melegedett.
Volt itthon 1-2 régi 100V 2200u azok 1-2 amper terhelésnél is hamar forróak lettek, valószínűleg mert öregek. 4*200W végfokhoz mennyi kondit ajánlanátok? Elég lehet az 5-5000u a +/--on? |
Bejelentkezés
Hirdetés |




)







