Fórum témák

» Több friss téma
Fórum » Elektronikában kezdők kérdései
- Ez a felület kizárólag, az elektronikában kezdők kérdéseinek van fenntartva és nem elfelejtve, hogy hobbielektronika a fórumunk!
- Ami tehát azt jelenti, hogy a nagymama bevásárlását nem itt beszéljük meg, ill. ez nem üzenőfal!
- Kerülendő az olyan kérdés, amit egy másik meglévő (több mint 17000 van), témában kellene kitárgyalni!
- És végül büntetés terhe mellett kerülendő az MSN és egyéb szleng, a magyar helyesírás mellőzése, beleértve a mondateleji nagybetűket is!
Lapozás: OK   522 / 4047
(#) Gafly válasza xakk hozzászólására (») Jún 5, 2009 /
 
En harom LED-et kotnek sorba es igy lenne 12 db 3-as csoportom. Nem tudom milyen teljesitmenyu a LED amit vettel, de ha mondjuk 20mA hajtunk at rajta (annyit biztosan elbir, de valoszinuleg joval tobbet is) akkor minden csoporttal egy 680 Ohm/0.125 W-os ellenallast kell sorbakotni. Aranyosan minel kisebb ellenallast hasznalsz, annal nagyobb aramot fogsz kapni, de jobban is fog melegedni az ellenallas (es a LED-ek is). Ellenallas (vagy mas aramkorlatozas) nelkul nem szabad LED-et mukodtetni mert tonkremegy (ezt mar sikerult bizonyitani). A csoportokra bontas es kulon ellenallasok azert celszeru, mert igy egyenletesen fog eloszlani az aram a LED-eken. A LED-eket is celszeru huteni, kulonosen ha nagyobb arammal hajtod meg oket. Ha tudod a LED tipusat amit vettel esetleg ird meg es akkor tudunk hozza adatlapot keresni es konkretabb meretezest adni. A 80 Ohm-os ellenallas nem szabvanyos ertek, 82 Ohm 0.5W (vagy nagyobb) kellene (persze kerdes hogy a LED birni fogja-e hosszu tavon).
(#) vizor válasza (Felhasználó 13571) hozzászólására (») Jún 5, 2009 /
 
Én is pontosan ezt mondtam !

14 volt sok, 12 volt meg kevés ellenállás nélkül. Így nem lehet pontosan kiszámolni a LED-ek áramfelvételét és a fényük se lesz ugyanolyan álló vagy járó motornál. Ha 9 voltra stabilizál akkor pontosan ki tudja számolni, hogy mekkora ellenállás kell, hogy az áramerősség jó legyen. Lehet, hogy félreérthető voltam de így értettem a "méretezés"-t...
(#) xakk válasza Gafly hozzászólására (») Jún 5, 2009 /
 
végül úgy oldottam meg, hogy -egy lámpatestben- 4x (4 LED sorbakötve), és az egésszel sorbakötve 50 ohm ellenállás. Szemmel láthatólag halványodott, talán ez elég arra, hogy ne égjenek ki.
Hétfőn meg veszek 9V-os stabilizázor ic-t
(#) vizor válasza (Felhasználó 13571) hozzászólására (») Jún 5, 2009 /
 
Hát ezzel egyet kell értsek. Főleg, hogy eddig semmilyen előtét ellenállás nem volt a kérdezőnél. Gondoltam ha egy kicsit elbonyolítjuk a dolgot akkor a fényerő egyenletesebb lesz álló és járó motornál de lehet, hogy nem kellene erőltetni Nagyobb hely, több alkatrész, hűtés...
(#) nagy_david1 hozzászólása Jún 5, 2009 /
 
Hello!
Egy hatalmas kéréssel fordulok hozzátok. Nagyon kezdő vagyok FET, MOSFET téren, de szeretnék kis bepillantást nyerni működésükbe. Átnyaltam a google-t, kaptam 2 oldalt MOSFET-ekről, magyarul. Ezeket elolvastam. Annyival lettem okosabb hogy pl feszültséggel szabályozható, na de azontúl fogalmam sincs hogy pl a GATE-re jutó feszültség szabályozása milyen arányban változtatja az áram áthaladását a FET-en. Tranzisztornál simma ügy mert árammal szabályozok áramot, és számolok az erősítési tényezővel, na de itt fogalmam sincs hogy hogyan kell számolni. Ugyanakkor arra se jöttem rá mi a különbség a P és N csatornás FET-ek között, és miért ír az adatlapokon GATE feszültségnél + - X Voltot (x alatt egy feszültségértéket értek, csak általánosság kedvéjért írtam így). Mint látjátok tényleng nagyon kező vagyok e téren, és megszeretnélek kérni hogy vagy valami bővebb anyagot küldjetek mit átnyalva ezekre és hasonló kezdő kérdésekre választ kapok, vagy valaki itt magyarázzon s válaszoljon a kérdéseimre. Köszönöm előre is.
(#) nagy_david1 válasza nagy_david1 hozzászólására (») Jún 5, 2009 /
 
Arra még rájöttem hogy sokkal elterjettebb az N csatornás FET mint a P, úgy hogy nekem bőven sok ha csak azt tárgyaljuk is.
(#) proli007 válasza nagy_david1 hozzászólására (») Jún 5, 2009 /
 
Hello!
- P és N csatornás Fet-ek hasonló működésűek, mint a tranyóknál a PNP és NPN típusok. Tehát míg az N csatornásak Drain feszültsége pozitív, addig a P csatornásaknak negatív (a forráshoz képest) Értelem szerűen a Gate feszültség polaritása is más.
- A Fet Drain áramát nem tudod számolni, mint a tranyónál. Van egy küszöbfeszültség ami alatt ki sem nyit, viszont az felett csak az adatlap karakterisztikából olvashatod ki a megfelelő DS feszültséghez tartozó drain áramot (adott GS feszültség mellett).
(A FEt jobban hasonlít az elektroncsőre, mint a tranyóra, csak a cső "kiürítéses Fet" lenne)
üdv! proli007
(#) nagy_david1 válasza proli007 hozzászólására (») Jún 5, 2009 /
 
Köszönöm, kicsit mostmár így pár dolog tisztábbá vállt. Lehet az lesz a legjobb ha elkezdek kísérletezgetni vele és mérőműszerrel szépen rámérek mindenre. A második bekezdésed kicsit még mindig nem világos, lehet velem van a baj de sok mindent kell figyelembe venni akkor. Nem teljesen világos az hogy mostmár akkor DS feszüétség vagy GS feszültségtől függ a Drain áram, a DS feszültség kicsit magas és szokatlan a GS-et még megértem. Most hogy mondtad megnéztem az adatlapon a grafikonokat, de az magas hogy hogy tudjak egyszerre GS es DS feszültségeket is figyelembe venni, kicsit sok ez nekem Bár ahogy megnézem a két feszültség érték majdnem azonos adott Drain áramra. Akkor csak adatlapból lehet kinézni pl azt hogy 10A drain aramra mekkora GS feszültség kell? Gondolom most kezdek összekutyulódni.
(#) silenthill2 hozzászólása Jún 5, 2009 /
 
Sziasztok! Ez a kérdés nem igazán ide tartozik, de remélem tud valaki segíteni. COMPAQ LTE 5400 laptophoz szeretnék beszerezni egy olyan átalakító kábelt, ami usb és internet összekötési lehetőséget biztosítja. Sajnos nincsen alapból rajta usb csatlakozó. Gondolom egyből az ugrott be sok mindenkinek, hogy miért nem keresgélek a googléban. Hát keresgéltem rengeteg féle képpen próbáltam, de semmi ilyesmit nem találtam. Legtöbb oldal, ami erről bejön, angol. Légyszíves adjatok már egy olyan oldalcímet, ahol ehhez a típusú laptophoz be lehetne szerezni egy ilyen átalakító kábelt. Köszi

lcw_4607.jpg
    
(#) Action2K válasza silenthill2 hozzászólására (») Jún 5, 2009 /
 
Egy PCMCIA-s USB portot produkáló kártya kell neked bele. Bővebben: Link De vigyázz valószínűleg a 32bites (Cardbus) nem jó bele, csak a 16 bites.
Valószínűleg ez jó hozzá.
(#) san398 hozzászólása Jún 5, 2009 /
 
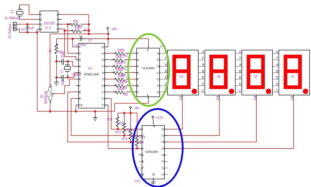
A mellékelt kapcsolásban az ULN2003 és az UDN2981 hajtja meg a kijelzőket.Ez a két meghajtó a nagy méretű kijelzőkhöz szükséges, de én kis méretű kijelzőt szeretnék használni.A kérdésem az lenne, hogy a szegmenseket rákötöm az ellenállásokon keresztül rögtön az AVR kimeneteire, de az anódok meghajtásához mit használjak? Tranzisztor és a bázisra egy ellenállás? Milyen tranzisztor és milyen ellenállás? Esetleg más megoldás? Előre is köszönöm.

ora.gif
    
(#) silenthill2 válasza Action2K hozzászólására (») Jún 5, 2009 /
 
Köszönöm szépen Action!
(#) Stakypot hozzászólása Jún 6, 2009 /
 
Sziasztok

Van itthon egy FLUKE PM3380B oszcilloszkópom. Van a hátán egy RS232 soros interfész. Gondolom PC-re lehet rácsatlakoztatni.
Mire jó ez, és hogyan lehet használni?
Egy olyan mérést kellene elvégeznem, ahol legalább 10-15 másodpercnyi képet kellene rögzítenem arról, hogy mi történt a jelvezetékekben. Arra gondolok hogy ezen a csatin keresztül, egy erre alkalmas programmal PC-n ezt meg lehet csinálni. Tudtok írni valami felvilágosítást?

Előre is köszönöm!
(#) gtk válasza san398 hozzászólására (») Jún 6, 2009 /
 
Ez attol is fugg reszben hogy kozos anodos vagy katodos a kijelzo. Kozos katod eseten NPN tranyoval kapcsolod. Bazis ellenallast akkorara valasztod, hogy kinyitson teljesen a tranyo. (10k..2.2k koruli) Tranyonak jo BC337 pl. A multiplex miatt 4 szeres aram kellene a kijelzokre, de ezt csak AVRel nem tudod elerni ( 20mA*4=80mA ) (Igaz vannak 10mAos kijelzok is..)
AVR felol aramkorlatozo ellenallasok kellenek a szegmensekre. Meg kell nezni az adatlapban hogy ennel a tipusnal mekkora lehet a max aram egy I/On source modban. Ezen ertek alatt illik hasznalni. Mindebbol az is kovetkezik, hogy nem lesz maximalis a fenyero.
(#) Szobiati hozzászólása Jún 6, 2009 /
 
Sziasztok!

Kezdő vagyok és eldöntöttem, hogy építek egy tápot, mint az első (nekem) komolyabb munkám. Sokáig gondolkodtam, hogy milyen kimeneteket rakjak rá, végül arra jutottam, hogy egy 250W-os 2X24V-os toroid transzformátort veszek alapul. Az egyik ágát szabályozhatóra terveztem az LM338-as szabályozó IC adatlapján talált (Figure18) mintakapcsolás alapján. Ha jól értelmeztem ezt 10A-t bír el. Ennek a kimeneti feszültségét egy ATMega88-al gondoltam mérni ami ezen kívül még NTC-k segítségével két ventillátort is szabályozna amely a szabályzó IC-ket hűtené, valamint egy kijelzőt ami a mért feszültséget, hőmérsékleti adatokat, ventillátor fordulatszámot jelezne. A mérést két feszültségosztón keresztül gondoltam ami ~5-tel osztja a feszültséget így érve el, hogy mérni tudja a proci.
A transzformátor másik kivezetésén feldupláznám a 24V-ot és ezt alapul véve vezetnék ki -24, 0 és +24V-ot valamint stab IC-ken keresztül +-12V és +-5V -ot természetesen ugye stabilizálva.
Mellékeltem egy első változatos kapcsrajzot amit ma készítettem. Ha megkérhetnélek titeket, hogy nézzétek át azt megköszönném (le merném fogadni, hogy tettem bele hülyeségeket), valamint lenne egy kis gondom is mégpedig az, hogy a S2 ágon a feszültségkétszerező kaszkád után milyen pufferkondi(ka)t kell tenni?
(A rajzra nem raktam rá az NTC-ket ventillátorokat és a kijelzőt sem mert az most itt nem lényeg.)

táp.png
    
(#) zek99 hozzászólása Jún 6, 2009 /
 
Sziasztok azt szeretném kérdezni van egy Videoton rádio,magnóból kiszedet Spot méterem és nem tudom hogy hogy kössem be mert nem tudom hogy mejik saru
ki menet vagy ott megy be é úgy emeli a hangerőt légyszi
igen meg köszöném hogy ha valaki érthető magyarázatot adna mert csak 14 vagyok és csak az ohm törvényt tudom.
(#) SzervízMacska válasza silenthill2 hozzászólására (») Jún 6, 2009 /
 
Szia! Esetedben a legnagyobb problémát az jelenti, hogy a gép memóriája és processzora alkalmas-e az USB-t támogató op-rendszerek futtatására. Ha jól láttam a neten, ez 16 Mb és 133MHz. A minimum a Win98SE, esetleg a Millenium. Mostanában már ezekhez is nehéz lehet hozzájutni, a gép bővítése meg szinte reménytelen. További nehézséget fog okozni a windows telepítő készlet felmásolása a laptop merevlemezére. Én ezt annak idején úgy tudtam csak megoldani, hogy a telepítőt egy állományba összetömörítettem, majd Norton Commanderrel floppylemeznyi darabokra feldaraboltam. Az így keletkezett, több, mint 100 (!!!) állományt lemezenként átmásolgattam az asztali gépről a laptopra, majd a Nortonnal újra egyesítettem őket. Van erre egyszerűbb megoldás is, ha készítesz vagy veszel HDD adaptert 3,5-ről 2,5 collra. Ezzel simán rá lehet dugni a kis vinyót az otthoni PC IDE kábelére. Ez esetben 1 sima másolással megúszhatod. Tovább csak akkor lépj, ha az oprendszer kérdést már leküzdötted! Ekkor állhatsz neki vásárolni, bár én azt tanácsolom, mindenképpen boltban vegyél bővítőkártyát mindenképpen, ugyanis lutri, hogy működik-e a laptopodban. Az a probléma ugyanis, hogy ezekhez a kártyákhoz is már CD-n mellékelték a meghajtó programot, így ezzel a cd-lemezzel ugyanazt a tortúrát végig kell játszani, mint a windowssal. Ezután derül csak ki, hogy a bővítőkártya ténylegesen működik-e a Te laptopodban. Ez még nem plug&play... Én egy Compaq Armada 7380 DMT készülékkel használok közel 10 éve egy olyat, amit Action2K javasolt Neked. A mai napig hibátlan. Arra készülj fel, hogy ezek a régi windowsok nem ismerik fel az USB-s perifériákat, tehát mindenhez driver lemez kell. Amihez nincs, az nem használható ebben a környezetben. Sok sikert hozzá!

Üdv.: SzervízMacska
(#) elektro777 hozzászólása Jún 6, 2009 /
 
Szasztok!
van a kapcsolások között egy erősítő:

Egyszerű 14 W-os erősítő TDA2030-al

és most szeretném megépíteni, már egy pár cuccot megszereztem hozzá, csak még kezdő vagyok, és nemtudom hogy az ellenállások amik kellenek hozzá azok hány W-osak legyenek? Vagy az mindegy?
előre is köszi a válaszotokat!

(#) locseimisi hozzászólása Jún 6, 2009 /
 
Helló! Olyan kérdésem lenne miszerint: Volt egy pici A a legkisebb) kb 7 cm-es képátlós tv-m ,ami képcsöves lett. Kicseréltem a képcsövet egy jóra ,az oldalsó 4 csatlakozó kiosztása ugyanaz volt így könnyedén átforrasztottam a vezetékeket. a végén lévő apró nyáklap kiosztása viszont már nem egyezett meg ,semmiféle jelölés nincs rajta a gnd-n kívül, viszont jó hír hogy ugyanannyi lába van a dolognak vsak nem tudom hogy mit hova forrasszak van egy piros egy zöld és egy narancs színű drótom....
(#) elektro777 hozzászólása Jún 6, 2009 /
 
Köszi a választ!
és még az lenne a kérdésem. hogy 0,1 uf-os kondenzátor helyett lehet-e ehhezt az erősítőhöz 100nf-es kondit használni?

és egy más kérdés: ha egy 4,5 voltos elemmel csinálok egy áramkört, hány v-os kondenzátort célszerű használni?
előre is köszi!
(#) tuko hozzászólása Jún 7, 2009 /
 
Helló
Schmitt-trigger alkatrészeit milyen képlettel számolhatomki bekapcsolási és viszakapcsolási feszültséghez?
a kettő kapcsolás közül melyiket érdemes használni akku töltöbe
(#) szarkamatthew hozzászólása Jún 7, 2009 /
 
Srácok a paneleken az FB, Q, és L jelek milyen alkatrészeket jelölnek?
(#) feki00 válasza szarkamatthew hozzászólására (») Jún 7, 2009 /
 
Az FB valószínű hogy biztosíték, a Q tranzisztor, az L pedig induktivitást, tekercset, de nem trafót jelöl. 90% hogy így van, de nagyban függ attól hogy mik a gyártó szokásai.
(#) szarkamatthew válasza feki00 hozzászólására (») Jún 7, 2009 /
 
Köszönöm a választ. Lehetne még egy kérdésem? Az F és az FB között van valami különbség?
(#) proli007 válasza tuko hozzászólására (») Jún 7, 2009 / 2
 
Hello!
Ha többször teszed fel a kérdésedet, akkor nem válszt, hanem figyelmeztetést kapsz előbb!
- A kapcsolások közül, csak az első nevezhető Schmitt triggernek. Az áramkörben ugyan is egy pozitív visszacsatolásnak is kell szerepelni, ahhoz, hogy a be és ki billenési szint más és más legyen. Másképpen fogalmazva, hogy legyen hiszterézise a komparátornak. (A második kapcsolásban nincs semmilyen visszacsatolás)
A működésből kell kiindulni a számításnál.
- Ha a bemeneti feszültség nulla, akkor T1 tranzisztor zárva (nincs bázisáram), míg a T2 nyitva van (R1 és R2-őn keresztül folyik a bázisárama). A kimeneti feszültség (T2 kollektora) alacsony szintű-
- A T2 kollektorárama átfolyik az R2 ellenálláson és azon feszültséget ejt. (R4-T2-R2) A T2 kollektoráramát legfőképpen R4+R2 határozza meg. IT2=Ut/(R2+R4) (T2 kollektor-emitter szaturációs feszültségét nem vesszük figyelembe)
- Tehát R2-őn eső feszültség UR2=IT2*R2
- Ahhoz, hogy a T1 tranyó kinyisson, a bemeneti feszültségnek nagyobbnak kell lenni, mint az R2-őn eső feszültség, plusz a tranyó Bázis-Emitterét nyitó feszültség (kb. 0,6V) Tehát a bekomparálási feszültség Ubemax=UR2+0,6V
- Amikor a bemeneti feszültség ezt az értéket eléri, T1 kinyit, kollektor feszültsége lecsökken, ezért T2 zárni kezd. Így csökken T2 kollektorárama és ezzel egyidőben csökken az R2-őn eső feszültség is. Így a bekomparálási szint is kisebb lesz, azaz a tranyó még jobban nyitni fog. Ez pozitív visszacsatolásnak minősül, így a folyamat felgyorsul, és az átváltás lavinaszerűen megy végbe. A kimeneti feszültség, most magas szintű.
- Visszabillenéshez, a bemeneti feszültségnek csökkenni kell, a kikomparálási szint alá.
- A kikomparálási szintet, ismételten az R2-őn eső feszültség és a tranyó Bázis-eitter feszültsége határozza meg. De mivel most a T1 van nyitva, és a T2 zárva, az R2 ellenálláson a T1 kollektorárama folyik át. Tehát IT1=Ut/(R1+R2)
- A kapcsolás, csak akkor működik helyesen, ha T2 kollektorárama jóval nagyobb mint T1 kollektorárama. Így az R4-nek sokkal kisebbnek kell lenni, mint az R1-nek. Így lesz a be és ki komparálási érték eltérő.
- A kapcsolás alkatrészeinek megválasztása, tehát nem lehet tetszőleges.
Példaképpen nézzük meg, ha a tápfeszültség 12V, R4 ellenállás 1kohm, R1 ellenállás 3,3kohm és R2 ellenállás 220ohm. (R3 ellenállás értékét kb. 100kohm-ra válasszuk, hogy T1 kollektoráramát T2 bázisárama ne terhelje túlságosan. A tranyónak, áramerősítési tényezője, úgy is meghaladja a 100-at.)

Bekomparálási szint:
- Tehát a T2 kollektorárama, IT2=Ut/(R4+R2) azaz 12V/(1k+0,22k)=10mA
- Az R2-őn IT2*R2 feszültség esik. Azaz 10mA*0,22k=2V.
- A bekomparálási szint, így UR2+0,6V=2,6V körül várható.

Kikomparálási szint:
- T1 kollektorárama, IT1=Ut/(R1+R2) azaz 12V/(3,3k+0,22k)=3,4mA
- Az R2-őn IT1*R2 feszültség esik. Azaz 3,4mA*0,22k=0,75V.
- A bekomparálási szint, így UR2+0,6V=1,4V körül várható.

Megjegyzem, a kapcsolásban T1 bázisával sorba, illik egy ellenállást tenni (10k..100k), mert ha az áramkör a bebillenésénél jóval magasabb szintű bemenőjelet kap, akkor a bemenet felől jelentős nagyságú áram tud folyni, a T1 bázisán keresztül R2 felé. Ez részben jelentősen terheli a jelforrását (ahonnan a feszültség érkezik). Ez az ellenállás is kissé befolyásolja majd a komparálási szintet. hiszen T1 bázisárama által ejtett feszültséggel nő a kapcsolás küszöbfeszültségének szintjei.
üdv! proli007
(#) tuko válasza proli007 hozzászólására (») Jún 7, 2009 /
 
köszönöm proli007
(#) danelnagy95 hozzászólása Jún 7, 2009 /
 
Sziasztok!

Csak egy kérdés:
Hova kell csatakoztatni ezta kapcsolást.És hogy hol találom azt a csatlakozót a gépben/en.
Kösz
(#) ecostar hozzászólása Jún 7, 2009 /
 
Sziasztok!
Egy elméleti kérdést szeretnék feltenni mégpedig: adott egy feszültség idő függvénye u(t)=Ucs*sin(w*t+fi) alakból hogy írjuk fel a komplex alakot? pl.: u(t)=10*sin(w*t+30°) -> U1=8,66+5j V ez hogy jön ki? Segítséget előre is köszönöm!
(#) Bxncx válasza danelnagy95 hozzászólására (») Jún 7, 2009 /
 
Szia!
A kivezérlésjelzőt a hang kimenetre kell dugni(szerintem ).A gépnek a hátulján vannak JACK dugók és oda kell dugni.(Valami ilyesmi a kinézete)
De azért óvatosan barkácsolj! Egyszer már leégettem a gépem ilyesmivel.

Üdv: Bxncx
(#) danelnagy95 válasza Bxncx hozzászólására (») Jún 7, 2009 /
 
Kösz a gyors választ!
Igen, már csináltam egy hdd foglaltságmérőt(ami a merevemez foglaltságát jelzi ki tíz leddel.Nagyon fasza csak előszőr csináltam egy rövidzárlatot, de szerencsére gondolom a rövidzárérzékelő miatt kikapcsolt a gép és nem lett gebasz.mégegszer kösz
helló
Következő: »»   522 / 4047
Bejelentkezés

Belépés

Hirdetés
XDT.hu
Az oldalon sütiket használunk a helyes működéshez. Bővebb információt az adatvédelmi szabályzatban olvashatsz. Megértettem