Fórum témák

» Több friss téma
Fórum » Kapcsolóüzemű táp 230V-ról
 
Témaindító: cimopata, idő: Szept 13, 2006
Témakörök:
Lapozás: OK   70 / 788
(#) pimi9 válasza Bassmester hozzászólására (») Jún 21, 2009 /
 
Olvasgassátok inkább ezt.

trafo.JPG
    
(#) Bassmester válasza pimi9 hozzászólására (») Jún 21, 2009 /
 
Ez olyan kicsi hogy alig látom :no: Melyik szám ez? 2003/2-es?
(#) Bassmester válasza mark.budai hozzászólására (») Jún 21, 2009 /
 
Pedig hidd el nem bonyolultabb megépíteni mint egy csöves erősítőt Az IR 2153-mal, egy atomstabil, "golyóálló" tápegység építhető, ami ha jól méretezed elsőre működni fog, csupán a frekit kell majd finomhangolni.
(#) mark.budai válasza Bassmester hozzászólására (») Jún 21, 2009 /
 
Én egy egyszerűbb csöves erősítőt megépítek 10 perc alatt légszerelésben, ha már ott vannak az asztalom az alkatrészek. Persze dobozolás nélkül, csak olyan deszkamodell formában. Először megnézem Zolinál az előerősítőben lévő tápot, ha az jó, akkor megépítem azt, de ha nem, akkor lehet, hogy megépítem Cimó tápját
(#) sprofan hozzászólása Jún 21, 2009 /
 
Sziasztok!
Most tervezem a nyáktervet a kis kapcsoló tápomhoz ami TOP248Y ic-n alapul, (ha kész, szeretném majd kikérni a véleményeteket róla) De ami most érdekelne, az az hogy mivel 2db tápot építek, az probléma-e, ha a 2db trafó nagyából csak 4cm-re lesz egymástól? (egyenként 100W-os lesz)
(#) cimopata válasza sprofan hozzászólására (») Jún 21, 2009 /
 
1 TOP248Y IC árából már vehetnél 3-4 garnitúra vezérlőt + 800V 4A-s fetet.
(#) sprofan válasza cimopata hozzászólására (») Jún 21, 2009 /
 
Lehet, de nekem van 5db-om, és ha már van....
(#) pimi9 válasza Bassmester hozzászólására (») Jún 21, 2009 /
 
A trafós cikk: Rádiótechnika 2003/2
És 2003/5-ben van leírás a ferritekről, porvasról stb...

Az a mag tuti ETD lesz, mivel ER és EC magokban nincs hasonló méretű. A cséve pedig nem mond semmit, nagyon sok variáció létezik belőlük.
És N27-es valóban.

A fénykapus leírást pedig nem ajánlom, egyrészt a fele baromság:
Idézet:
„A vasmag mérete az átviendő teljesítmény függvénye. Minél nagyobb a teljesítmény, annál nagyobb méretű vasmagra van szükségünk. Ennek az az oka, hogy a vasmag közvetíti a mágneses fluxust a két tekercs között, de a vasmag túl nagy fluxus esetén telítődik. A telítődés azt jelenti, hogy hiába növekszik tovább az áram a primer oldalon, az nem fog nagyobb mágneses mező változást előidézni a vasmagban, így a szekunder tekercs árama sem növekszik.”


másrészt kihagy olyan dolgokat mint pl. a trafón megengedhető max. veszteség, nem tér ki a DC és AC ellenálás beli különbségre stb...
(#) thecyrus válasza Bassmester hozzászólására (») Jún 22, 2009 /
 
Sziasztok! Valahogy így kellene a meghajtás? Csatolom a képet!

01.jpg
    
(#) Bassmester válasza thecyrus hozzászólására (») Jún 22, 2009 /
 
Ha a beültetési oldal felől nézzük akkor jó és Cimó szerint a bázisokra nem kell ellenállás.
(#) thecyrus válasza Bassmester hozzászólására (») Jún 22, 2009 /
 
Hmmm... Értem akkor azokat leveszem! Igen a beültetési oldal! Sajna az én progimba nincs smd! Legalább is az a fajta nincs!
(#) gulyi88 válasza thecyrus hozzászólására (») Jún 22, 2009 /
 
Amiről még nem volt szó (legalábbis nem olvastam) az az, hogy a meghajtóknak kell egy néhány mikros ESR kondi, az ok ismert...
Szóval mindkét meghajtópár kollektor-kollektor lábai közé kell az ESR (5-10µF nagyságrend) (esetleg több MKP, kerámia, tantál..)

Minnél rövidebb hozzávezetéssel, minnél kevesebb kanyarral (nagyobb prioritása van mint a bázisbezetőnek).

csá
(#) thecyrus válasza gulyi88 hozzászólására (») Jún 22, 2009 /
 
Szia! Megtennéd hogy lerajzolod miként gondolod?
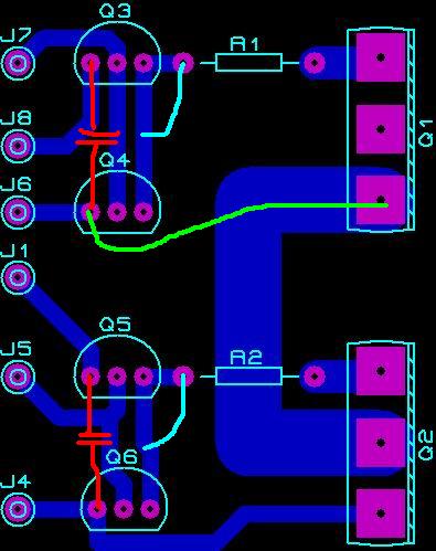
(#) gulyi88 válasza thecyrus hozzászólására (») Jún 22, 2009 /
 
piros kondi egyértelmű...

Ha jól látom ez valami félhíd szerű FET összekötés, ezesetben J6, J8 ra adott meghajtótáp teljesen független kell legyen (DC elváléasztott). J7 re adott vezérlőjelet vagy elválasztani kell, vagy szinteltolni (de mindkét irányú áramot tudnia kell kezelni)
és a zöld vonalat be kell kötni

a cián szinű az nem lényeges, de én úgy kötném be, hogy a tranyók közül szimmetriapontból vezetném a jelet a fetre, úgy hogy a cián szinű vonal egyenes, és rövid legyen

x.jpg
    
(#) Bassmester válasza gulyi88 hozzászólására (») Jún 22, 2009 /
 
Miért kell oda kondi? Én nem ismerem az okát :no:
Hogyan határozható meg a szükséges pl. "Ta" kondik pontos értéke? Mi lesz a következménye annak, ha nem teszem bele, vagy ha nem megfelelőt teszek bele?
Mellékeltem egy nyáktervet, úgy gondoltad a kondikat ahogy ezen van? (Kapcsirajzolni most nem volt időm.)
(#) gulyi88 válasza Bassmester hozzászólására (») Jún 22, 2009 /
 
Igen kb így gondoltam.
Tehát akkor vegyüks sorra miért kell a kondi.
A fetet gyors bekapcsolásra bírni rövididejű áramimpulzussal lehet.
A kulcsszó a rövid idejű (nagy meredekség), a tápot a meghajtróval összekötö vezetőnek ezesetben már jelentős impedanciája van! Vagyis korlátozott az áram meredeksége, így a fet sebessége is!
A megoldás, hogy tegyünk be energiatároló eszközt közel a meghajtóhoz, minimális impedanciával.
(közel, egyenes vonalakkal, alkatrészileg is kis impedanciásat )
A lényeg inkább a kis impedanián van, mint a nagy kapacitáson. Értéket számolni tök fölösleges, 5-10uf egy fethez már sokszorosan túlméretezett (adatlapban 6A meghajtóhoz 4,7µF ESR-t és egy 100nF kerámiát írnak).
(más a helyzet ha van 20 fet, amit egyszerre kel hajtani)
(magyarul a fetek bekapcsolásához szükséges nagy meredekségű áramimpulzusokat a kondiból szivja ki.)

Ezzel még persze nincs vége, mert igensokat számít a meghajtó-fet-meghajtó útvonal kialakítása is (kikapcsolási sebességet nagymértékben befolyásolja, persze a bekapcsolást is, de a kondinak a kikapcsolásra nincs hatása)!
(#) thecyrus válasza Bassmester hozzászólására (») Jún 22, 2009 /
 
Huuuuuuhhhhaaaa! Alakul!!! Ez már jó terv?
(#) Bassmester válasza gulyi88 hozzászólására (») Jún 22, 2009 /
 
Oké, köszi a tudományt
Akkor rakok bele 10µF -os tantált az jó lesz? Az van itthon, de L.esr-ből nincs ilyen kicsi.
(#) Bassmester válasza thecyrus hozzászólására (») Jún 22, 2009 /
 
Bizony, ez egy ilyen bringa... Minden végleges tervet érvényteleníthet egy véglegesebb
(#) gulyi88 válasza Bassmester hozzászólására (») Jún 22, 2009 /
 
szerintem jólesz, még sokis.
(legrövidebb lábakkal, esetleg több párhuzamos darabból..)

(#) thecyrus válasza Bassmester hozzászólására (») Jún 22, 2009 /
 
Szitázhatom? erre értettem!
(#) cimopata válasza gulyi88 hozzászólására (») Jún 22, 2009 /
 
Helló gulyi!

Szinte semmit se változik a meghajtás minősége, pedig ráraktam a semmi után 470u LOW esr-t.
Így is nagyon gyors és zavarmentes volt a nyitás. Maghajtóáram közel 800mA-s.

Bőven jó egy centire a nyákon az a boot-strap kondi az IR-ic-nek. De természetesen, ha már beleterveztétek akkor ártani nem árt.
(#) jati hozzászólása Jún 23, 2009 /
 
Hali mindenkinek. Azt szeretném kérdezni, hogy hány wattos kapcsolóüzemű tápot kell építeni a mellékelt erősítőhöz (Pmax = 2x330W/8ohm), hogy megbírja hajtani akár huzamos ideig is maximum teljesítményen. És van-e valakinek ilyenre kapcsolási rajza U=+- 72V.

270w.GIF
    
(#) hapro válasza jati hozzászólására (») Jún 23, 2009 /
 
Fontos ám, hogy milyen impedanciájú hangfalakat hajtasz majd vele, mert ha a +-72V-ot építed meg, akkor ne hajtsad nagyon 4ohmon, mert a FET-ek gyors elhalálozáshoz vezet majd. Így csak 8ohm, vagy 4ohm max fél hangerőn!
(#) cimopata válasza jati hozzászólására (») Jún 23, 2009 /
 
Üdv!

Kb 800W-ot illendő lenne szolgáltatni neki.
Akár egyszerűbb 1-1 400W-osat, külön a plusz illetve a mínusz tápnak.
(#) Doncso válasza jati hozzászólására (») Jún 23, 2009 /
 
Szerintem is , elsőre döntsük el milyen hangfalat fogsz hozzá használni, ha 4ohmosat, akkor szigoruan max +-55V ot szabad engedni neki
(#) szabi83 válasza Doncso hozzászólására (») Jún 23, 2009 /
 
Idézet:
„akkor szigoruan max +-55V ot szabad engedni neki”


mért?
(#) Doncso válasza szabi83 hozzászólására (») Jún 23, 2009 /
 
Úgy értve, hogyha többet ad neki, 4 ohmos terhelésen, pl 60-70V ot, akkor félő. hogy a FET-ek nem fogják bírni hosszútávon (egy buli) a terhelést. Nem hinném, hogy a " majd vigyázunk" elv bevállna, hameg, nagyobb tápfesszel hajtja 4 ohmon, de fél hangerővel, akkor meg mi értelme a nagy tápfesznek? Azt mondom, menjünk a biztonság felé, döntse el az ohm számot, és ahhoz igazítsa a tápfeszt.
(#) pimi9 válasza hapro hozzászólására (») Jún 23, 2009 /
 
Hapro, doncso a semmin lovagoltok, leírta a hozzászólásában:
Idézet:
„Pmax = 2x330W/8ohm”
Idézet:
„U=+- 72V”


Jati: 600W-os bőven elég, úgyse szinuszt fogsz rajta halgatni, hanem zenét.
(#) Doncso válasza pimi9 hozzászólására (») Jún 23, 2009 /
 
Én nem vitatkozok, csak attól szeretném megóvni, hogy leégesse a FET-jeit, dehát nem az én erősítőm, a másik dolog az, hogy honnan tudjuk hogy ez 330W 8 ohmon?
Én 270W-ot látok, és az ahoz tartozó ohm / tápfesz specifikációkat.
Következő: »»   70 / 788
Bejelentkezés

Belépés

Hirdetés
XDT.hu
Az oldalon sütiket használunk a helyes működéshez. Bővebb információt az adatvédelmi szabályzatban olvashatsz. Megértettem