Fórum témák
» Több friss téma |
Ha egy igazán kicsi méretűt akartok megépíteni, akkor ezt találtam : http://www.klatschschalter.de/
Igaz ugyan, hogy az oldal német és szükség van egy PIC programozóra is, de minden letölthető az oldalról és ha valakinek van lehetősége SMD alkatrészekből megcsinálni akkor szerintem az egész nem foglal el egy 2*2,5 cm-nél nagyobb nyákot - a relé és a trafó nélkül!. Az anyagköltség szerintem 300 Ft alatt van - a 12f629 a Chip-Cad-nél, SOIC tokozásban jelenleg 187 Ft..... Csak egy ötlet.....
Olyan uC-s kapcsolásról nem tudtok ami nem simán csak tapsra, hanem szövegre, beszédre reagál?
Kerestem már rengetegszer ilyesmire, de eredménytelenül. Olyasmire gondolok mint a hangtárcsázás funkció a mobiltelefonoknál. Üdv. zetef
Hali!
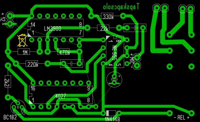
Most akarok megépíteni egy tapskapcsolót. Itt a .lay fájl: katt, .jpg fájl: mellékelve. Valaki meg tudná mondani, hogy az ebben lévő kondik milyen értékűek, milyen fajtájúak, és hogy ez a nyákterv jó-e? Ugyan is nem tudom, de szerintem baj, hogy a - nincs bekötve, magyarul nincs -. A választ előre köszönöm!
hát ez tényleg nagy baj
..semmi nem megy testre?.. nézd át újra mert ott van tuti a jelölés hogy a kondikat testre kell kötni meg az ICket is
Ja a kondik értékét megtaláltam, de mindjárt megnézem a testrekotést.
Összesen 14 alkatrész van mind a kettőn (kapcs. rajz, és nyákterv). Akkor a GND a negatív?! Tudom, hogy ez egy darab az egész nyáktervből. Én rátettem egy relét is.
Itt van a megváltoztatott nyákterv. A NE 555 IC-nek nem kéne valahogy rákötni a 4-es lábát a +-ra?
Köszönöm!
Majd jelentkezem holnap is, amikor már kimarattam. Aztán majd összerakom még a héten.
ne csináld mert nem jó hát nincs még mindig semmi testre kötve,se kondi se mikrofon se ic
szerk.:vagy ha az a vékony vonal az lenne a teliföld hogy mik lesznek lyukgalvanizálva akkor még a microfon nincs testen
Korábban, a #406612 hozzászólásban már volt szó ugyanerről a kapcsolásról. Akkor többen kipróbálták és nem működött nekik. Mivel azóta sem érkezett senkitől, hogy neki sikerült felélesztenie, ezért feltehetően valami baj lehet vele. Szerintem az utolsó fokozatot kéne 47LS47-es IC-re cserélni és akkor működőképes lenne. De ezeknél a kapcsolásoknál egy uC-s a legjobb, legegyszerűbb.
Igen, az a csík légkötés. Azzal oldottam meg a testet, de jó, hogy mondod, hogy a mikit is kössem rá. Kész.
Koszonom!
Esetleg abban is tudnal segiteni, hogy melyik ket ellenallast kell lecserelnem trimmer-re ahhoz, hogy a ket taps kozotti idot, illetve a mikrofon erzekenyseget tudjam modositani?
A két taps közti időt te állítod, hogy tapsolsz
Koszonom a konstruktiv segitseget.
![]() Elolvastam a szoveget is a kapcsolas mellett es eleg egyertelmuen kiderul az idozites kerdese. Mar csak a mikrofon erzekenyseg beallitasa kerdeses.
Megepitettem a kapcsolast probapanelen, de sajnos nagyon rossz az erzekenysege, csak kb 15-20 cm-rol erzekeli a tapsot. Kiprobaltam ket mikrofonnal is. Ezt hasznaltam a mikrofon erositeshez: BC549C. Hogy lehetne erzekenyebbe tenni?
Sziasztok!
Azt szeretném megkérdezni, hogy a "hagyományos" relé (mágneskapcsoló) alkalmas-e a tapskapcsoló "végére", vagy csak a szilárdtest relé a jó? (ha nem alkalmas, akkor miért nem?)
Heló!Én is ezt éppítettem meg úgy ahogy mműködik de nem az igazi,az érzékenysége ppocsék pedig több mikrofonnal próbálkoztam.A legjobb eredmény is csak fél méter a mikrofontól számítva.A hálózati zavarról már nem is beszélve beszélve.Ha pl bekapcsol a hűtő,vagy akár eggy fénycsöves lámpa a flip-flopp már billen is,Szóval szerintem használhatatlan legalább is nincs értelme.De ha esetleg tud valaki valami megoldást a házózati zavarok kiküszöbölésére és az érzékenység növelésére annak várom segítségét!!
Jó estét!
Építettem saját kapcsolás alapján egy tapskapcsolót, csak az a baj, hogy akkorát kell neki tapsolni, hogy fáj a kezem, ha be akarom kapcsolni, mert nem valami érzékeny. Az áramkör alapja egy 4017-es számláló IC. Egy ilyen mikrofon az érzékelő, ez egy tranzisztort vezérel, ami a jelet adja a 4017-nek. Hogyan lehetne valahogyan érzékenyebbé tenni? Tehát végsősoron valami olyan kapcsolás kéne, ami egy gyenge tapsra egy erős jelet ad.
Hello!
Ez történetesen egy 555-öt vezérel, de vezérelheti a 4017-et is. Tehát, csak az elejét kell megépítened hozzá. üdv! proli007
Nagyon köszönöm, de azt hiszem, ezt nem fogom megcsinálni, mert nincs hozzá egy csomó minden, meg elég bonyolultnak néz ki. Ettől függetlenül köszönöm a rajzot.
Hello!
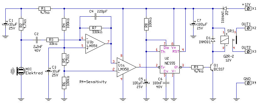
Hát soha nem fogom megérteni, mi ezekben a bonyolult.. Mindössze egy LM358-as IC 7 ellenállás, és 4 kondi kell bele. Ugyan is neked, csak az U1-es műveleti erősítős részre van szükséged.. üdv! proli007
Üdv.!
Hát így mégegyszer megnézve, kicsit jobban áttanulmányozva, és leírva, hogy mi kell bele, tényleg nem tűnik olyan bonyolultnak. Lehet, hogy mégiscsak meg fogom csinálni... Majd meglátom. Köszönöm a rajzot!
Sziasztok!
Régebbi hsz-ben olvastam ebben a topicban, hogy a fájlmellékletben található tapskapcsoló rajz működőképes. Kérdésem az lenne hogy, valaki megépítette-e már? Én megterveztem neki a nyákot, és holnap akarom megcsinálni. Érdekelnének róla vélemények. Válaszokat előre is köszönöm! Üdv.: András
Megépítettem a kapcsolást és nem működik. Ha ráadom a tápfeszt, akkor a piros led folyamatosan világít. tapsra nem reagál
Valakinek van valami ötlete? Segítséget előre is köszönöm. Üdv.: András
Az R2 csökkentsd le 2,2 esetleg 1k értékre, R3 legyen 1M . T1 bázisát megérintve is kellene,hogy kapcsoljon. R1 is lehetne nagyobb 5,6-10k.
Bocs,ha tévedtem!
köszi!
Megnézem hogy mit csinál. Üdv.: András |
Bejelentkezés
Hirdetés |








Valakinek van valami ötlete? Segítséget előre is köszönöm. Üdv.: András 




