Fórum témák
» Több friss téma |
- Ez a felület kizárólag, az elektronikában kezdők kérdéseinek van fenntartva és nem elfelejtve, hogy hobbielektronika a fórumunk!
- Ami tehát azt jelenti, hogy a nagymama bevásárlását nem itt beszéljük meg, ill. ez nem üzenőfal! - Kerülendő az olyan kérdés, amit egy másik meglévő (több mint 17000 van), témában kellene kitárgyalni! - És végül büntetés terhe mellett kerülendő az MSN és egyéb szleng, a magyar helyesírás mellőzése, beleértve a mondateleji nagybetűket is!
A komparátor nem tudom, hogy külső jelforrásnak számít-e, de az hozza működésbe. Kipróbáltam, nekem működött, csak azért kérdeztem rá, hogy jó-e, hogy jók-e az ellenállásértékek, nehogy működés közben elszálljon valami.
Azt hiszem leírom konkrétan, hogy miről van szó.
nagyfényerejű LEDekhez szeretnék előtétellenállást venni, a LED adatai azért kellenek, hogy az ellenállás értékét ki tudjam számolni. Olvastam, hogy a LEDeknek általában 20-25 mA a szükséges áramerősség, de aztán találtam olyan szöveget ami szerint ez az érték a LEDtől függ. Most pedig nem tudom eldönteni, hogy számolhatok-e 20mA áramerősséggel vagy keressem meg a LEDem adatait. Mindenkinek előre köszönöm a segítőkész hozzászólásokat!
Teljesen jó!Így legalább látom a megoldásod!
Mindig adatlap alapján dolgozz! Ha nem áll rendelkezésre, egy LED-et áldozz fel és kísérletezz...
-szerintem-
Köszi, jó ötlet
Csak az a baj, hogy még se LEDem, se semi amivel késérletezhetnék, még csak most szeretném venni, és nem akarok felesleges dologra költeni.
Akkor mindenképp építs össze egy ilyen kis áramkört egyszerűen össze lehet vezetékelni is.
Kapcsolás és képlet. Az R1 helyett 0,8-150ohm-ig tekerhető poti is jó, a játékhoz! A feszültséget 2,5-4 volt közé kell előre stabilizálni, a led nyitófeszéhez állítva. Sajnos konkrétabb fesz és áramkorlátos kapcsolás nincs erről az ic-ről. Hát be lehet határolni is de nem kis idő! Pl én tegnap úgy tesztelgettem a kínaikat, hogy ehy LM317T szabályozható stabilizátort áramgenerátoros üzemben ráakasztottam a ledre, ellenállás helyett poti (0,8-120ohm), sorosan a negatív ágban az ampermérő 200mA tartományban. Ahogy tekertem a potit lefelé úgy emelkedett a folyó áram, és a led fényereje is! Olyan 30mA-nél már erőteljesen világítottak, adatlap szerint a szokásos 20-25mA kell neki, de 10%-os kitöltési tényezőjű PWM-el hajtva 50mA-t is elbírnak. Ez az áramgenerátoros kapcsolás benne van az LM117-LM317 adatlapjában!
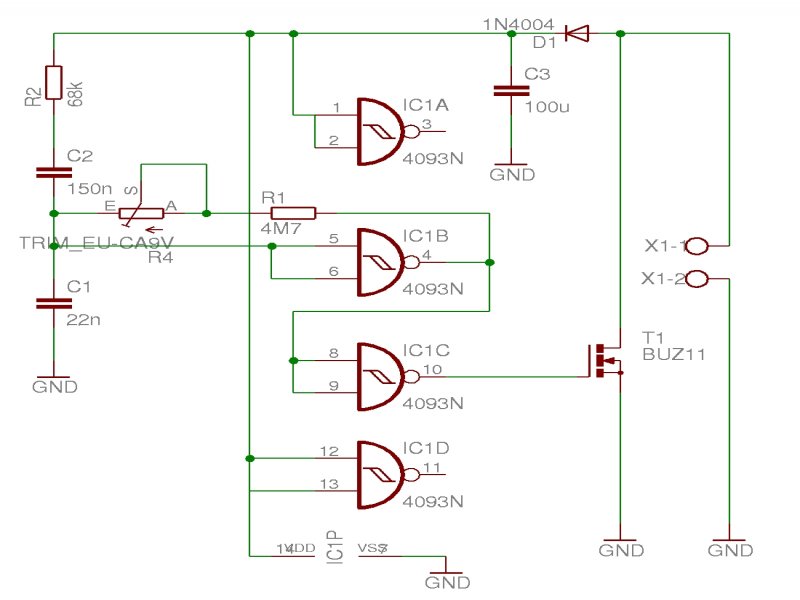
Még azt szeretném kérdezni hogy a mellékelt rajzon van a GND,azzal kell valamit csinálni vagy csak egyszerűen oda kell forrasztani a panelra?
Nagyon kezdő vagyok még ez kicsit bonyolultnak tűnik, azt hiszem az lesz, hogy 25 mA áramerősséggel kiszámolom, és úgy vásárolok ellenállást. Szerinted jó lesz?
Amit a LEDről tudok: HB-515-XB-7C LED 5 mm, KÉK, 8000 mcd, 525 nm, 17° Köszönöm szépen, az ötletet, azért lehet, hogy egy napon kipróbálom
Ezt nem értem, hogyan forrasztanád oda?
A rajzokon a GND az a negatív pólus vagy a test. Azt össze kell mindég kötni egymással.
Nem vesztesz vele semmit, csak érdekességképpen, hogy mekkora áramnál mégis milyen fénye van a lednek.
Egyébként az a led nemrossz a 8000mCD-jával. Én ilyet rendeltem, de ennek sem gyenge a fénye, annak meg pláne örültem, hogy adják hozzá az előtétellenállást is 5 és 12V-hoz is, 100-100db-ot, meg még olcsók is voltak! szerintem ők nagyon drágák! A ledmaster.
Huh,hát a belinkelt rajzon van 2 GND jelölve egyik a kondenzátornál a másik a zéner diódánál!
A kérdés az lenne hogy ezeket a pontokat már nem kell kötni sehova csak kifúrni a panelt és odaforrasztani a kondenzátor és a zéner dióda kivezetését?
Köszönöm, hogy segítettél sok hasznos dolgot tudtam meg
Én a hestorenál rendelek... Még egy kérdés: Egy 50 cm X 30 cm es területet kellene úgy bevilágítanom, hogy mindent lássak rajta. Ehhez ebből a LEDből menynit kell vennem? Nekem a 8000 mCD nem sokat mond, mert nem értek hozzzá annyira.
10 dbra gondoltam kb 30 cm távolságról... az áramot egy PC táp 5V-os vezetékéről szedném... az OK?
És ezt a felületet kék színnel?
Hé árulás van az 525nm hullámhosszú led az zöld! Csalás, a kék már majdnem UV tartományban van, vagyis közel ahhoz. Az enyémek pl 460-470-ig mennek! Körülbelül 20-30db, a kiterjedés miatt, de a sugárzási szög befojásolja a megvilágított felület méretét! Product Number LE-DS152 Product Name 100 pcs 5mm Blue LED 6000mcd & Free Resistor Emitted Color Blue Size (mm) 5mm Lens Color Water Clear Peak Wave Length (nm)460 -470 Static Sense Yes Forward Voltage (V) 3.2 - 3.4 View Angle 5 - 25° Luminous Intensity (mcd) 5000 - 6000 Maximum Current 20mA Continuous, 50mA peak for 10% Pulse Width Item Net Weight75g / 2.7oz
Akkor engem enynire átvágnának a webáruházban?
A szín mondjuk mind1, egy keverőpultról van szó, az a fő hogy meg tudjak különböztetni két potmétert meg pár fadert. Lehet, hogy már nem a kezdő kérdések közé tartozik, de azért leírom a teljes elképzelésemet, mert ha így ezt azt mondok akkor nem sokra jutunk. Egy keverőpultot szeretnék bevilágítani, de úgy, hogy az a fény ne világítsa be a fél termet, tehát egy 60 Wos égő kizárva. Az elképzelésem: Az áram egy PC tápegység 5Vos vezetékéről érkezne, át egy kapcsolón, majd menne a LEDekre párhuzamosan kapcsolva. minden LED előtt egy egy ellenállás. Jó az elképzelésem, vagy inkább még gondoljam át jobban?
Ennek a hullámhossza akkora ami oda volt írva. Viszont ez a led már erősebb fényű. De ezek nem tetszenek annyira nekem. Akkor már inkább a fehér 17ezres. Még nem is találkoztam ennyire hidegfényű ledekkel, mint ezeké a hong kong -iaké, olyan hidegfényű, szinte látszik a fényében a lehelletem!
Megoldás: a kék ledek közé be kell csalni egy pár UV ledet is, a potikra rajzolsz UV filccel jeleket, így azok könnyen megkülönböztethetők lesznek. Jahhj de fáj a hülyeség! Jobban mint a holnapi fogászat...
Hello!
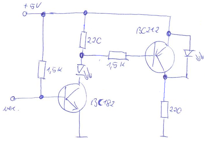
Ha a komparátor nyitott kollektoros kimenetű, az nem számít külső jelforrásnak, hiszen áramot nem tud kiadni, csak lenyelni. Így jó, ha lehúzza az 1,5kohm-os ellenállást, akkor az első tranyó bázisárama megszűnik. A kapcsolással lenne egy észrevételem. Bár a lerajzolt módon is működik, tekintve, hogy csak Led-eket vezérelnek a tranyók, de a korrektség kedvéért megmutatom, hogyan kellene kinézzen a kapcsolás. A különbség annyi, hogy amikor az első tranyó zárva van, a másodiknak a bázisa "lóg a levegőben", hiszen a LED áram nélkül szakadásnak számít. A második tranyónak kicsi a kollektor-bázis viszárama, de ha nagyobb lenne (hő) akkor lenne kollektor árama is, miközben zárva kellene hogy legyen. Ha az általam átrajzolt módosítást választod, akkor lezárt első tranyó mellett, a két ellenálláson keresztül a második tranyó is zárva van. Tehát Led-ek esetén nincs probléma, de más alkalmazásnál, már gondot jelentene a dolog. üdv! proli007
Sajnos azt, hogy a kondinak mekkora a kapacitása el felejtettem.Na majd holnap ismét szét kapom és akkor megírom.
Ez baromi egyszerű megoldásnak hangzik
De soha az életben nem jöttem volna rá egyedül, köszönöm szépen a segítséget! További szép estét és jó éjszakát!
Nemrossz képhamisítás!
Már azt hittem valami új áramkörtervezővel csináljátok!
Hello!
Az IC VSS pontjára +5V feszültséget kell adni. Legcélszerűbb egy stabi. (Zénerrel is lehet, de szinte semmi előny, mert maximális áramfelvétele 36mA) Viszont ebből 5V tápfeszültségből megtáplálható, az opto tranyója is, így a logikai szint biztosítva van az LM298 bemenetén. üdv! proli007
Sziasztok valaki átnézné a rajzomat,nemrég kezdtem foglalkozni az elektronikával.Az érdekelne hogy jól rajzoltam e meg a nyák tervet a kapcsolási rajz alapján?
Azt is szeretném megkérdezni hogy a belinkelt rajzon a 2 bekarikázott ponttal mit kell csinálni a panelon?Kell e valahová vagy valamivel összekötni?Köszönöm
Sziasztok!
Azt szeretném megtudni, hogy hogyan hivják azokat a csavarokat, amiken az átlagosnál sűrűbb menet van. 8-as csavaron olyan sűrű menet van, mint egy M3-as csavaron. Milyen 8-as csavar ez? Hogy egy kis elektronika tartalma is legyen, azért szeretném megtudni, mert a lézerem elején ilyen menet van és szeretnék neki menetet vágni hűtőbordába.
A menetek sűrűségét a menetemelkedéssel adják meg. A menetemelkedés az a szám ami az egy menet alatti emelkedést adja meg. A te esetedben ez 1 mm lehet. 8x1-es csavarnak kérd a boltban. De előbb mérd meg mert ezt csak saccoltam. 1 cm-en 10 menetnek kel lenni.
Hello.
Én úgy tudtam, hogy a második szám amit mondasz, pl. 8x20-as csavar esetében a 20 a hosszat jelenti. De azért megpróbálom majd nekik elmagyarázni, csak nem hiszem, hogy fogok tudni valahol venni
Hali!
Már írtam tegnap is, hogy össze kell kötni egymással és az lesz a negatív pólus.... Üdv!
Egyébként megmértem, 15 menet van ~8mm-en. Szóval tényleg sűrű
|
Bejelentkezés
Hirdetés |













