Fórum témák
» Több friss téma |
- Ez a felület kizárólag, az elektronikában kezdők kérdéseinek van fenntartva és nem elfelejtve, hogy hobbielektronika a fórumunk!
- Ami tehát azt jelenti, hogy a nagymama bevásárlását nem itt beszéljük meg, ill. ez nem üzenőfal! - Kerülendő az olyan kérdés, amit egy másik meglévő (több mint 17000 van), témában kellene kitárgyalni! - És végül büntetés terhe mellett kerülendő az MSN és egyéb szleng, a magyar helyesírás mellőzése, beleértve a mondateleji nagybetűket is!
Helló. A motor nem szénkefés egyébként, de gondolom nem sokat változtat a dolgon. A diódának elég egy sima dióda vagy valami sepciális szükséges?
Kendre. Felteszek 2 képet némi segítségképpen, hogy lásd hogy mi a felhasználási cél. A nyák szinte mindent tartalmaz ami szükséges csak sajnos azok a tranyók amik magát a motort kapcsolgatják azok kicsit sérültek ill. új nyákra azért van szükség mert maga a régi is sérült és egyébként elég nagy csak egy motormeghajtónak. Nézzétek el a tudatlanságom, de nem találkozok mindennap ilyenekkel. Egyébként a nyákon 2 motorvezérlő van mivel 2 motort hajtott ezért megpróbálom azokat a dolgokat felhasználni amik azon vannak.
Bocs még azt lehagytam, hogy a motor áramfelvétele nem nagyon ad támpontot mivel vezérlés nélkül nem megy, de a vezérlés elkészítéséhez meg tudni kéne a motor teljesítményét. Ezért kéne legalább saccolni. Én 80W-ra gondolnék 3A-nél többet többet csak nem kajál. Ha az segít a motor forgórésze 65x35mm.
SMD-ben 0,1 %-os ellenállást nem hogy dél-Pesten nem találsz, de tudtommal sehol sem fogsz kapni !
1 %-ost tartanak a lomex-ben, ami szerintem a legkomolyabb hely egész Budapesten. (bár éppen nem dél, hanem észak, mivel 13. ker.)
Hello!
Ha cseppet belegondolsz, elég természetes a dolog. Az IC tulajdonképpen váltófeszültséget kap. Ennek pozitív félhullámára világít. Tehát amikor pont üzem van, a váltófeszültség nulláról indul a csúcsértékéig, és közben oda-vissza végig seper az összes feszültségen, "ami közben" van. A pont kijelzés meg követi, csak éppen a sebesség miatt nem látod, azaz folyamatosnak tűnik. Ha 1Hz-es lenne a jel, akkor látnád is. Szóval egyenirányítani, de szűrni is kellene. Akkor mindig a csúcsértéket (vagy közeli értéket) mutatná. A kondival párhuzamosan egy ellenállás is kell, hogy a kondi ki tudjon sülni valamin. Ezzel az RC időállandóval lehet a kijelzés "dinamikáját" beállítani. (avagy, hogy milyen veszettül kalimpáljon) üdv! proli007
Sziasztok!
Egy akkutöltő használható akku nélkül tápegység ként? Konkrétan erről a Töltő-ről van szó. (Vagy ehhez hasonlóról)
Ha megnézed a 2. oldal alját alul, a Charging Curve diagramot, kiderül, hogy intelligens töltő. Tápegységnek nem jó.
Hello!
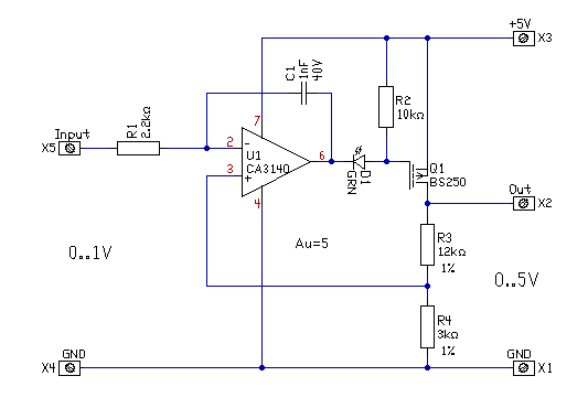
Némi ellentmondás, és hiányosság van a kérésedben.. - Nem említetted a tápfeszültséget, pedig annak jelentős szerepe van a megoldást illetően. - Ha 5-szörös az erősítés, és a bemeneti jel 0,2V..1,5V, akkor a kimeneti jel 1V..7,5V. Viszont ha a kimenti jel 1V..4,5V, akkor a bemeneti jel, 0,2V..0,9V tartományba kell, hogy essen. Minden esetre gyanítom, hogy a tápfeszültséged csupán egyetlen +5V. Abban egyetértünk, hogy ebben az esetben egy" neminvertáló kapcsolás" szükséges. A neminvertáló erősítése, egyenlő a kimenti osztó osztás aránya+1. Tehát az osztás aránynak 4:1 arányúnak kell lenni 5-szörös erősítés esetében. Ezt legegyszerűbben egy 12kohm/3kohm felhasználásával lehet elérni. (szabványos értékek) Viszont a kimeneti jel tápfeszültség közelsége miatt, Rail-to-Rail műveleti erősítőre van szükség. Ha ez nem áll rendelkezésre, akkor a probléma megkerülhető, kis ügyeskedéssel. A kapcsolás, amit feltettem, látszólag invertáló, de csak azért, mert a Fet is invertál. Így az eredmény még is neminvertáló lesz. Ezzel az alkalmazással, kb. 0,5% linearitású áramkört lehet realizálni az 0,2V..1V bemeneti tartományban. (A Led-re azért van szükség, mert az IC kimenete, nem tud felmenni csak 3V-ra, így a Fet nem tudna lezárni. Ha TLC272-őt használsz, akkor nem szükséges a Led.) üdv! proli007
Mint írtam 35mm magas és 65mm az átmérője a forgórésznek, de ehhez hozzátartozik a külső vasköppeny is. Szóval a vasmag kb 10mm kisebb olyan 35x55mm. Tudom mit mond az ohm-törvény, de azért kis túlzás lenne egy tenyérben elférő motorból 200-350W. Bár azért én örülnék neki ha 200-at le is tudna adni. Pluszba van neki egy kistestvére is, de ha a nagyot elbírja a vezérlő akkor a kicsit is.
Most kicsit pontosítom hiányos tudásommal mit nem értek. A mellékelt képen látszik az ellenállás az tényleg kérdés számomra gondolom elég nagy értékűnek kellene lennie, de a funkcióját nem ismerem.
A tranzisztorra visszatérve hogy lehet, hogy az ic-ből kijövő jelet nem a bázisra küldik hanem az emittere és a bázist kötik a +5V-ra? De csak 3 tranyónál van ez a másik 3-nál az ic kimenetét egy ellenálláson át küldik a bázisra ami számomra sokkal logikusabb. A többi nagyjából világos már. Még annyi bár valószínűleg kár megkérdezni, hogy a hall szenzorok bemeneti tápjára kötnek ellenállást a rajzon külön van egy a pozitív és egy a negatív oldalon gondolom le lehet egyszerűsíteni kettő az egybe helyspórolás és egyszerűsítés végett tehát csak pl. a negatív oldalra tennék dupla annyit. És még utoljára azt kérdezném az ábra szerint nem kell ellenállás a hall szenzor bemenethez az ic-nél. Akkor ne is tegyek oda?
A bázis és emitter közötti ellenállást számítások után lehet megmondani. Visszafelé kellene számolni, kell a teljesítménytranzisztor kollektorárama, abból számítani a bázisáramát (kapcsolóüzemet figyelembe véve), az a szintillesztő tranzisztor kollektorárama, abból számolni a szintillesztő bázisáramát (kapcsolóüzemet figyelembe véve). A bázisáramból kell számítani a bázisosztójának a felső tagját. Az alsó tag ellenállása pedig annyi legyen, hogy terheletlenül nagyobb legyen a bázisfeszültség, mint a BE-dióda nyitófeszültsége (akkor nem "lop" el sokat a bázisáramból), de legyen a lehető legkisebb, hogy kikapcsoláskor segítsen lezárni a tranzisztort.
A teljesítménytranzisztor (PNP) bázis és emittere közötti ellenállást is hasonlóan kell számolni, csak kevesebb a lépés. Egy NPN tranzisztor BE-diódája akkor is kinyit, ha az emittere van fix feszültségen, és a bázisára adunk pozitívabb feszültséget, meg akkor is kinyit, ha a bázisa van fix feszültségen, és az emitterére adunk negatívabb feszültséget. A hall szenzor ellenállásaihoz nem tudok hozzászólni (nem tudom milyen lehet a belsejük).
Gyári méretre reszelés:
Hát csak azokra értettem, ami kap egy tápot, a kimenetén pedig megjelenik egy fix feszültség és nem kell hozzá külső alkatrész és így nem tudom elrontani a kimenet pontosságát. (Pl mint egy 7805, csak nagyobb pontossággal) Igen, de az csak áramkorlátozás szerintem, hogy az 1-100 mA között legyen az áram. A kimenőfeszültség beállításába nem hiszem. hogy beleszól. Sajnos csak TL431 CLP sikerült vennem, ami sajnos 4%-ot is szórhat, de majd a vele "épített" áramkört lemérem a boltban egy pontosabb műszerrel és akkor az úgy már jó lesz.
Így gondoltad?
(tudom nagyon csúnya ez életem első nyákja amit terveztem és a szoftvert sem ismerem még teljesen....). Idézet: „Gyári méretre reszelés: Hát csak azokra értettem, ami kap egy tápot, a kimenetén pedig megjelenik egy fix feszültség és nem kell hozzá külső alkatrész...” Megnyugodtam. Én is így értelmeztem, csak nem voltam biztos benne. Idézet: „Igen, de az csak áramkorlátozás szerintem, hogy az 1-100 mA között legyen az áram.” Így van. Na de ha ráadsz erre a jószágra mondjuk 5V-ot ellenállás nélkül, akkor annyi neki. ( Mivel nincs ellenállás, ami korlátozná az áramot. Klasszikus amatőr megoldás: LED-et próbálni, hogy működik-e - ellenállás nélkül közvetlenül tápról. ) Persze ha áramgenerátorosan táplálod akkor nem szóltam. ( De akkor meg ugye áramgenerátor kell hozzá mint "külső alkatrész". )
Jól látod. A motor tekercs ohm-os ellenállását és a ráadott feszültséget ha elosztod, akkor a motor által maximálisan felvett áramot tudod kiszámolni, nem a névleges áramot. Ez az áram folyik rövid ideig, amikor nulla fordulatról indítod a motort, nevezik indítóáramnak is. A névleges üzemi jóval ez alatt kell, hogy legyen.
Viszont annyival előbbre vagy, hogy ha agyonüthetetlen vezérlést szeretnél csinálni, akkor úgy méretezed, hogy ezt az áramot rövid ideig kibírják a kapcsolóelemek ( amíg a védelem megszólal ).
"Klasszikus amatőr megoldás: LED-et próbálni, hogy működik-e - ellenállás nélkül közvetlenül tápról."
Hát volt amikor ezt nem tudtam... De jól világít! De forró! Biztos valami gagyi gyártmány, hogy mind ilyen hamar kiég.... ![]()
Ok köszönöm! Ezért tettem fel a kezdő kérdések között.
Sziasztok!
Én a csatolmányban szereplő 7 szegmenses kijelzős,nyomógombos dolgot szeretném összehozni. Először csak 1 kijelzővel. Problémám, hogy ha a 74LS47 IC 16-os illetve 8-as lábaira bekötöm a +5V-ot illetve a földet(semmi mást nem kötök be), akkor a feszültség visszaesik ~1,3V-ra az 5-ről. Ha a kettő közül bármelyiket lecsatlakoztatom,akkor újra 5V az 5V. Van valakinek ötlete, hogy ez miért lehet? Válaszokat előre is köszönöm.
Nagyon zárlat szaga van. Vagy elkötöttél valamit, vagy fordítva van az IC beültetve, vagy valami hasonló árulást keress . . .
Hello!
Tettél a 7447 kimeneteire ellenállást? Mert ha nem, akkor mi korlátozza a Led-ek áramát? üdv! proli007
Hali!
Bójára világítást szeretnék készíteni! Horgászathoz kellene. A nagy fényerejű ledek mennyire látszanak? max 300 méterre lenne a bója a horgászhelytől. Elég 1 nagy fényerejű led vagy inkább több led kellene? áramforrásnak találtam 12 V-os elemet. Köszi
Attól függ mennyire kéne látszódnia, 1W 50lm már lehet sok lenne mivel nem kell ugye reflektor. De ha kisebb led is lég , akkor pl. HB-980-PWC Ebből a bója formájától függően 2 darab elég, sorosan plusz az előtét ellenállás és mehet a 12V-ra
12v táp+ellenállás+2db led + szeretnék bele rakni egy ki/be kapcsoló gombot? milyen kapcsolót javasolsz?
a ledek színe talán a piros a legjobb a bója: Bergmann-csőből készül. a tetejére raknék egy átlátszó kupakot itt lenne a led.
Akkor szerintem 1db ilyet megérdemelne Bővebben: Link (igaz kicsit drága), csak kérdés meddig bírná 12V-os elemmel, jobban járnál szerintem 3 db 1,2V 1500-2000mA sorba kötött aksival, mivel ezek a led-ek amúgy is 3-4V-ól mennek. Kapcsolónak bármilyen szóba jöhet, ez inkább tetszés és ár kérdése Bővebben: Link
A kérdés az, hogy mekkora az üzemi áram?
Ez az ördögi kör ahhoz, hogy beindítsam a motort meg kell csinálni a vezérlőt, ahhoz, hogy megcsináljam a vezérlőt tudni kellene az üzemi áramot. Én olyan vezérlőt szeretnék ami tényleg ki is bírja és nem nagyon lehet kinyírni. Lenne egy támpont, de sajnos azzal is gondok vannak: megvan a motor eredeti vezérlője ami sérült és a meghajtó tranyók is kicsit ki lettek tépve a nyákból, de megvannak. A gond, hogy még véletlenül sincs adatlap róluk: B1822 és D1412 ennyi van rajtuk. Az indulási áramnak nem sok az a 15A? Mekkora lehet nagyjából az üzemi? Az üzemi áram pontosan mit jelent azt amikor üresen megy a motor vagy terhelve?
Annyi kérdésem van még a tranzisztorról, hogy a korábban feltett képen a bekarikázott tranyó emitterére egy ellenálláson keresztül van rákötve az ic-ből jövő jel és annak a tranyónak a bázisa ellenállás nélkül van rákötve a +5V-ra? Ez így teljesen jó? Én eddig úgy tudtam mindig a bázis elé kell az ellenállás.
A számításokkal lesz egy két gondom, de először is a tranzisztorokat kell még kitalálnom. Ha sikerül remélem segítesz egy kicsit a kezdeti számolgatásban.
Hát előre bocsátom, nem vagyok spíler ebben a témában, tehát a tévedés jogát fenntartom.
Megnéztem a korábban küldött képeket. Nekem ez egy állandó mágnesű szinkronmotornak tűnik. Nos. Korábban amint írtam: ha a motor még nem forog vagy ha megszorul ( állóra fékezed a tengelyét ) akkor bizony tápfesz / ohm-os ellenállás mennyiségű áramot fog felvenni. Ez teljesen természetes dolog. ( Az iparban használnak nagyon sok helyen 3 fázisú aszinkron motorokat. Azokat kb. 10kW felett nem szabad direkt indítani, mert magára rántja a hálózatot. Az indítási áram a névleges áramnak többszöröse. Minél nagyobb a motorod teljesítménye, annál nagyobb az indítóáram és az üzemi áram hányadosa. ) Normál esetben ez az áram azonban csak nagyon rövid ideig folyik a tekercseken. Tehát a híd kapcsolóinak rövid ideig kell ezt kibírniuk. ( Nem tudom, hogy a vezérlő IC, amit korábban említettél tartalmaz-e védelmet? ) Ha tutira akarsz menni, akkor úgy méretezed őket, hogy tartósan kibírják ezt az áramot, bár ekkor a motor fog megsülni. ( Hacsak a motor nincs úgy méretezve, hogy ezt kibírja. )A motor névleges áramát így szerintem nem lehet meghatározni. Én azt mondom, hogy saccra a rövidzárási áram 1/3-ára lehet számítani. De ez csak has érték. Namost ha a motort terheletlenül forgatod, akkor üresjárásban van: ilyenkor az áramfelvétele minimális. A névleges értéke bárhol lehet az üresjárási és az állóra fékezett áramfelvétele között! Szerintem méretezd a vezérlést a rövidzárási áramra, akkor a híd biztosan életben marad. A motort tudja külső erő hajtani? Ugyanis ha a táplálásnak megfelelő fordulatszám fölé emeled a fordulatát ( mechanikus munkát viszel a tengelyére ) akkor generátorként üzemel, a belenyomott energiát visszanyomja a hídon keresztül a tápodba.
Üdv
A 7 szegmenses kijelzők általában közös anódúak? (a - lábuk közös) vagy van közös katódú is? Honnan lehet tudni? A DA56-11GWA típusú az milyen? Kerestem datasheet-et de még a méreteit se találtam meg Köszi |
Bejelentkezés
Hirdetés |















