Fórum témák

» Több friss téma
Fórum » Kapcsolási rajzot keresek
 
Témaindító: Kallai Csaba, idő: Márc 11, 2006
Témakörök:
Lapozás: OK   91 / 382
(#) nagy_david1 hozzászólása Szept 6, 2009 /
 
Sziasztok!
Valaki nem tudná megmondani milyen típusú led szegmentes kijelző van a MATRIX MPS-3003L-3 esetleg MATRIX MPS-5005L-5 (azthiszem ez a nagytestvére) labortápegységben? Az enyémben egy szegmens kiégett a master feszültség kijelzőjén, és ki szeretném cserélni, de nemtudom milyen típus jár bele. Azt tudom hogy zöld, még esetleg letudnám mérni hogy hányas, de se a lábkiosztást nemtudom se azt hogy közös anódos vagy katódos. Sokat segítene ha valaki bármi segítséggel hozzá tudna járulni, mert ha lehet nem akarom kétszer szétszedni (és akkor is lehet potyára lenne). Elég zavaró hogy nemtudom pl. hogy 12,3 V vagy 12,9V van. Köszönöm.
(#) lapose válasza nagy_david1 hozzászólására (») Szept 6, 2009 /
 
Szia!

A kijelző oldalán szokott lenni típusjelzés, nincs rajta?
(#) kissi válasza lapose hozzászólására (») Szept 6, 2009 /
 
Szia!

Köszi, hogy ránéztél a témára, egy ismerősöm és nem tudja használni a TXT-t, mert nem találtunk olyan adattartalmat...

VT? CCU-04 a processzor típusa.

Várom a választ !

Steve
(#) lapose válasza kissi hozzászólására (») Szept 6, 2009 /
 
Küldtem kettőt, próbáld ki.

VT04.zip
    
(#) kissi válasza lapose hozzászólására (») Szept 6, 2009 /
 
Köszi, kipróbálni a jövő héten tudom, mert akkor találkozom vele!

Steve
(#) csabee válasza csabee hozzászólására (») Szept 6, 2009 /
 
Üdv!
Tud valaki MERKLE ügyileg segíteni? Esetleg egy tipikus IGBT-s vezérlés leírást küldeni, amibe 4db IGBT és 2db dióda vesz részt?
Köszi...
(#) nagy_david1 válasza lapose hozzászólására (») Szept 6, 2009 /
 
Hogy erre én miért nem gondoltam Köszi, majd szétszedem s megnézem. Remélem csak a szegmens égett ki s nem a vezérlője.
(#) M63-002 hozzászólása Szept 7, 2009 /
 
Tiszteletem mindenkinek.

Kellene nekem egy kapcsolási rajz. PIC-es megoldást csak legvégső esetben, mert nehezen tudom beszerezni. PIC-es megoldás esetén inkább a program érdekelne.

A lényeg:
Van egy TTL impulzusom. 8,2 Hz-es. Azt kéne megoldani, hogyha ez az impulzus jelen van, akkor egy zöld LED világítson. Folyamatosan. Viszont, ha az impulzus frekvenciája lecsökken, akkor is világítson a LED. A másik feladat: Ha x. idő után nem érkezik impulzus (1 másodperc), akkor egy piros LED világítson folyamatosan. Próbálkoztam logikai áramkörökben is gondolkodni, de nem jutottam túl sokra.

Előre is köszönöm!
002
(#) Sebi válasza M63-002 hozzászólására (») Szept 7, 2009 /
 
1sec-re beállított újraindítható monostabil megoldja a gondod.
(#) Izeg. hozzászólása Szept 7, 2009 /
 
Jó estét kívánok mindenkinek!
Szükségem lenne egy olyan kivezérlésmérő kapcsolásra, ami 220-as égőket hajt meg Én ezt úgy képzelem el, hogy egy alap lm 3914/5-el felépített áramkör, optocsatolók, és ami az égőket kapcsolgatja(nem is tudom triak, vagy tirisztor?)
Megtervezném én magam is csak sajnos nem tudom, és ráadás hamar kellene ez a kpcsolás(egy iskolai renzdezvény szíbesítésére)
Segítségeteket előre is köszönöm!
Üdv: Izeg.
(#) dollerakos hozzászólása Szept 8, 2009 /
 
Sziasztok!
TEL-MES TT-1301 típusú, csöves, szelektív mérővevőhöz keresek kapcsolási rajzot, kérem, aki tud, segítsen. Előre is köszönöm.
Üdv.
(#) Izeg. válasza (Felhasználó 13571) hozzászólására (») Szept 8, 2009 /
 
Nagyon szépen köszönöm, már csak az a kérdésem, hogy optotriaknak jó-e a moc3063, triaknak pedig a tic 236?
(#) mackopajtas hozzászólása Szept 8, 2009 /
 
Sziasztok!
Blaupunkt SC202 es rádióhoz keresek
kapcsrajzot / szervizkönyvet, aki tud, segítsen.
Előre is köszönöm.

Üdv.
(#) VRubenX válasza mackopajtas hozzászólására (») Szept 9, 2009 /
 
Szia!
Azt hiszem ezt keresed.

Üdv.
(#) mackopajtas válasza VRubenX hozzászólására (») Szept 9, 2009 /
 
Szia VRubenX,
Köszönöm szépen a rajzokat, igy már meg fogom találni mi a bibi.

Üdv Mackó
(#) VRubenX válasza mackopajtas hozzászólására (») Szept 10, 2009 /
 
Szívesen sok sikert!
Üdv!
(#) sector99 hozzászólása Szept 11, 2009 /
 
Sziasztok !

Az EMG-1644 /TR-5260/ nixie csöves frekimérő,számláló rajzát keresem.
Nagyon köszönöm előre is !
(#) trionaudio válasza VRubenX hozzászólására (») Szept 12, 2009 /
 
sziasztok. én egy philips as 135/30 vagy egy philips ft 9400 hifi végfok kapcsolási rajzát keresem. nagyon megköszönnöm. ugy emlékszek hogy asszimetrikus tápja van. és bdxxx tranzisztorok vannak benne. bár nem biztos. mert mikornekem volt egy ilyen, akkor még kicsi voltam, és nem értettem ehhez,
(#) fbela1990 hozzászólása Szept 12, 2009 /
 
Üdv!

JVC R-S33L típusú erősítőhöz keresek kapcsolási rajzot!
Kép mellékelve.

Előre is köszönöm!

P1010525.JPG
    
(#) melcher hozzászólása Szept 12, 2009 /
 
Üdv mindenkinek!
Támadt egy kis gondom az egyik atx tápommal. A táp egy LITEON ps-5251-08-as. Alapvetően jó de van benne egy kis panel amin van egy pár megpörkölődött alkatrész. Az elején egy ic és egy tranzisztor a hátán egy pár smd alkatrész. A gond az ic-vel és az smd-kkel van mert nem tudom leolvasni a tipusukat. H a van valakinek kapcsolása megköszönném.
(#) patexati hozzászólása Szept 13, 2009 /
 
Sziasztok! Samsung tv-be való SMR40200C kit kapcsolási rajza érdekelne ha valakinek megvan!Bővebben: Link Köszönöm előre is!
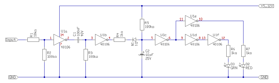
(#) proli007 válasza M63-002 hozzászólására (») Szept 13, 2009 /
 
Hello!
Tolmácsolnám Sebi gondolatát..
üdv! proli007

Loos-Imp.png
    
(#) Sebi válasza proli007 hozzászólására (») Szept 14, 2009 /
 


Szép lett... Kár, hogy a kérdező nem tért vissza.
(#) zsoltee hozzászólása Szept 15, 2009 /
 
Üdv !

Skoda Favoritot motort akarok átalakítani injektorosra. A Felicia 1.3MPI cuccai jók hozzá. Ehhez keresek kapcsolási rajzot, valami építési leírást vagy szervízkönyvet. Segítséget előre is köszönöm.
(#) snakesix hozzászólása Szept 15, 2009 /
 
Üdv kollégák!

Sikerült beszereznem egy multimétert,de nem müködik.A tipusa Normameter MP13.
semmi doksit nem találok róla.elem be,se kép,se hang.
elég sok funkcioja van,és szeretném megjavitani.
Ehhez kellene kapcsolási rajz.

Köszönöm a segitséget!
(#) nagy hoho hozzászólása Szept 15, 2009 /
 
Szia Zoli! Jó lett az erősítő bemenete a 10 kohmokkal. Köszi
(#) Antal Miklós hozzászólása Szept 17, 2009 /
 
Kapcsolási rajzot keresek
Dynacord Eminent II. erősítőhőz.
előerösitő tranzisztoros a végfok csöves
Nagyon szépen szól amig, müködött, de sajnos megadta magát.
Köszi a segitséget.
(#) Sebi válasza Antal Miklós hozzászólására (») Szept 17, 2009 /
 
Hát, barátom ez van... a semminél többet ér. Sajnos majdnem mindegyik Dynacord rajzom ilyen...
(#) Antal Miklós válasza Sebi hozzászólására (») Szept 17, 2009 /
 
Nagyon köszönöm. A hiba valahol a végfok táp környékén van, a rajz segitségével már könnyü lesz kimérni.
Köszi

Sajnos csak egy erősitőm van igy csak mono hangzás van, de teljesen másképp szól mint a Quad
Kell épitenem egy sztereo végfokot.
(#) Imi65 válasza Antal Miklós hozzászólására (») Szept 17, 2009 /
 
Ha elakadnál, gyere át a csöves erősítő topikba.
Következő: »»   91 / 382
Bejelentkezés

Belépés

Hirdetés
XDT.hu
Az oldalon sütiket használunk a helyes működéshez. Bővebb információt az adatvédelmi szabályzatban olvashatsz. Megértettem