Fórum témák
» Több friss téma |
Sziasztok,
A téma címe kicsit megtévesztő lehet, de nem tudom minek is nevezik az ilyen eszközöket. Történetesen egy NJ1,5-8GM-N inductive proximity switch-ről lenne szó. Szóval van nekem egy ilyen érzékelővel ellátott fordulatszámlálóm, ami az előtte elhaladó fogaskerék fogait "számolja". Eredetileg volt hozzá egy kis teszter, amire rákötve egy LED jelezte a működését (9V-os elem volt a tápja). A belseje is csak olyan összedrótozott alkatrészekből állt (nem sokból) amiket sziloplaszttal rögzítettek ill. szigetelte. No ez a teszter veszett el és nagy szükség lenne rá. Ha valaki tudna segíteni egy áramköri rajzzal vagy valamivel, megköszönném. Koli
Ha arra gondoltál, hogy a forgást jelezze, ezt a megoldást alkalmazhatod. A kondi értéke függ a forgás sebességétől, 22n....470 nF között próbáld meg; a bemeneti ellenállást pedig a szenzor kimenőfeszhez kell igazítani.
Azt nem értem, ha működik a fordszámmérő, ez minek... ( erről nem írtál ).
Mert a számláló be van építve egy gépbe és ezzel a teszterrel könnyen el lehet dönteni, hogyha nincs fordulatszámjel, akkor ki kell-e cserélni a szenzort vagy máshol (vezetékben, PC-ben) van-e a probléma...
Egyébnként köszi a kapcs. rajzot, kipróbálom...
Használd a Led indikátoros változatát a közelítéskapcsolónak.( NCB1,5-8GM25-N0)
Amik a kezemben voltak, azok mind open kollektoros PNP, vagy NPN kimenettel bírtak. Bármelyikre ráköthető egy LED (megfelelő előtét ellenállással) amin látható a működés. Ha állandóra beépíted, az sem befolyásolja a működést (ahogy létezik beépített LED-del is).
Szia !
Bármilyen induktiv szenzorral(Honeywell, Euchner stb) tudod figyelni a fogaskerék forgását, a kimenetére egy ellenállással köss egy ledet, vagy figyelheted az érzékelő kimenetét PLC-vel, esetleg számlálómodullal. Az érzékelő bekötése standard, barna a +táp, kék a - táp, fekete a kimenet.(+ tápot ad ki, vagy testre húz, attól függőenhogy pnp vagy npn) Üdv! Luki
Láttam már olyant, amikor elromlott az érzékelő és világított a led éppen... a DC csatolás ilyenkor zavaró lehet.
Forog a cucc, "jelez" a led, de nincs impulzus, nem számol, stb...
Egyetértek!
Sajnos a Koli, nem írta meg, milyen gyorsan pörögnek azok a fogak az érzékelő előtt. üdv! proli007
Hát elég gyorsan forognak azok a fogak... Egy teljes körülfordulás alatt 1650 impulzust számol. Percenként akár 8-10 teljes fordulatot is megtesz, azaz 10x1650=16500 impulzus/perc. Ez 275 impulzus/másodperc.
Luki válaszában 3 kábelt említett (+, -, és a kimenet). Ezzel szemben ezen a szenzoron csak 2 kábel van, egy barna és 1 kék.
Lehet hogy egy multiméterrel 200mV AC állásban is tesztelhető lenne (akár üzem közben). De Ferci kapcsolása látványosabb.
Igen, ezek között vannak kétvezetékesek is. Nem szakadt kollektoros a kimenet. (A három-négylábúak, újabban már fel-le tudnak húzni, és zárlatvédő PTC is van benne.)
A kétvezetékes, két áramjelet kapcsol. Alapfogyasztása, ha jól emlékszem 4mA körül van, ha bekapcsol akkor több. Ezt kell detektálni. De ha üzem alatt akarod ellenőrizni, ismerni kellene a fogadóegység rajzát, hogy megtudd mekkora feszültségváltozás látható a kábelen, vagy meg kell szkópolni. (De Ferci megoldása, akkor is simán működhet.) üdv! proli007
Hali!
Idézet: „ezen a szenzoron csak 2 kábel van, egy barna és 1 kék.” (Ezekszerint ez az a fajta, amit soroba szoktak kötni, ha pl mágneskapcsolót kell vezérelnie.) Tulajdonképp egyszerűsítve úgy kell felfogni, mint egy kapcsolót. Szerintem ferci rajza ebből kifolyólag nem lesz jó. A kérdés az, hogy jelen alkalmazásban test felé kapcsol, vagy tápra. Ennek fügvényében kell egy kicsit módosítani a rajzon. Üdv! szerk: közben úgylátom, Proli007 is írt.
Pont van hasonló ilyen szenzorom még, hi.... az is 8 volttal működik, pár mA a változás fém/ nincs fém változásra.
Ezeknél ott van egy soros ellenállás, azon nézi valami a fesz ugrást és erősíti, ha kell. Ez egyéni... persze be lehet vezetni egy tranyó bázisába is az áramot, de akkor is kell triggerelni valamennyire a kimeneten, hogy normális digit szint legyen belőle. Lassan már kiderül, milyen is Koli cucca. Kár, hogy nem a pontos adatokkal kezdte. Végül: egy rajzot mindig lehet illeszteni valahogyan, de ehhez kell tudni, mi a következő KONKRÉT fokozat. Hogyan lehet hozzáférni az érzékelő jeléhez. Még erről sem volt szó. Lehet totózni. Mindenesetre ha valami soros ellenállásról szedi le a jelet, akkor semmi gond - mint írtam, csak a bemenő ellenállás, kondi értékét kell variálni. Feltételezem, Koli még nem tudja, konkrétan mire megy az érzékelő két drótja rendszerileg. Ja, és a barna és a kék... ezt a felhasználó dönti el, hogyan alkalmazza - a lényeg, hogy a barna legyen a (+) felé....
Ha lehetne, kérem a Modikat, javítsák ki a címet "Közelítés kapcsolók"-ra, mert nekem a közelségről egész más jut az eszembe.
köszi! proli007
Hali!
Dobhatnál egy rajzot, hogy hogy van bekötve, ill. összekötve a fordulatszámlálóval. De olyasmi megoldása lehet, amit Ferci rajzolt.
Köszönöm, hogy ennyi válasz érkezet a témával kapcsolatban. Elnézést a pontatlan megnevezésért ("közelségkapcsoló"), de ez ugrott be elsőre...
Próbálom kicsit pontosítani a dolgot, tehát: amikor még megvolt a teszter, akkor világított a rajta lévő LED, amikor nem volt fém a szenzor előtt. Amint megfelelő közelségbe (kb. 1-2 mm) került valami fém (pl. villáskulcs) a LED kialudt. A szenzor jele egy adatgyűjtő rendszerbe megy (PC). Most nincs nálam a rendszer sematikus rajza, de a jövő héten már arról is tudok infóval szolgálni. Ha jól emlékszem, akkor egy ISA-s CTM-05-ös kártyára (timer/counter) mennek a jelek és onnan dolgozza fel a szoftver. Amint lesz egy kis időm, kipróbálom az ajánlott kapcsolásokat. Apropó, még 1 dolog, igaz nem ehhez a témához kapcsolódik: van 1 másik áramkör is a rendszerben, ami nem működik. (Ezt abból gondolom, mert 2 komplett rendszerem van és a másik gép azonos kártyájával működik a cuccos.) Szóval nézegetem a kérdéses kártyákat és látom, h valami nem stimmel. 2 órámba telt mire észrevettem, h a rossz kártyáról hiányzik egy szép nagy kék alkatrész (letörött), pedig nem volt kicsi (mint egy kétforintos). A felirata szerint (S 14K 130) ez 1 varisztor. Elmentem a boltba és kértem egyet, de csak olyant tudtak adni amin nem 130, hanem 250 volt. Beforrasztottam, de semmi. Lehet hogy nem megfelelő varisztort kaptam? Vagy esetleg a varisztor hiánya kinyírta az áramkört? Na befejezem, mert még kizártok a fórumból...
A 250-es varisztor nem jó, mert kétszer akkora feszültségnél véd csak, mint amire szánták.
varisztorok Sajnos az nem mond nekem semmit, milyen kártyára csatlakozik a szenzor... az összekötésnél lévő pár alkatrész környéke az érdekes. Egyébként ha csak néha akarod megnézni, hogy jó-e ( villáskulcs...), akkor mindegy, mivel teszteled. Azt hittem, forgás közben akarod...
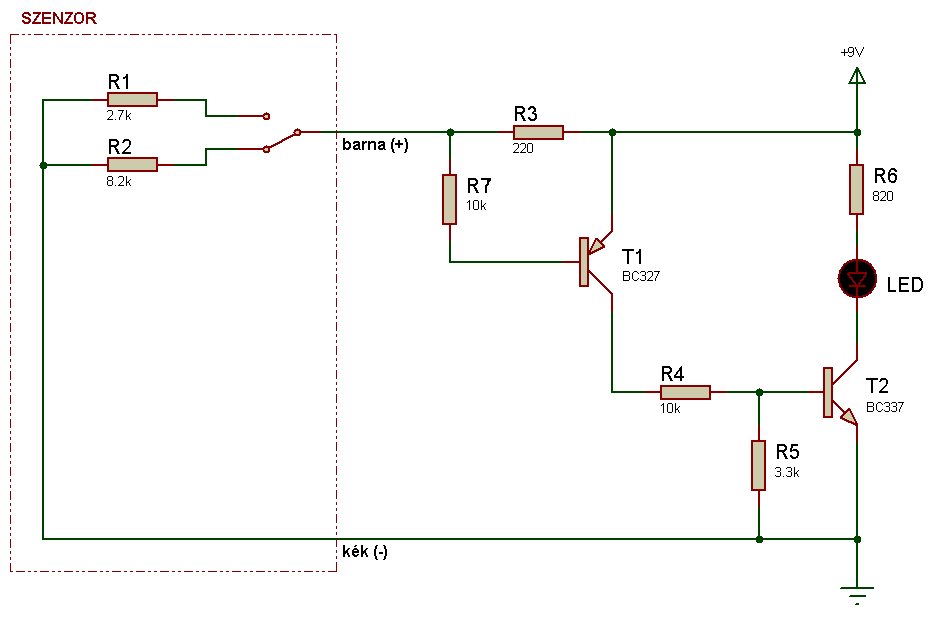
Talán már van megoldás, de azért leírom. A te szenzorod 1 mA körüli áramot enged át magán, amikor érzékel, és kb. 3-4 mA-t, amikor nem. Felfogható egy változó értékű ellenállásként, durva közelítésképpen; a belseje nem túl komplikált, két tranzisztorral meg pár ellenállással lerendezik az oszcillátort és a hőkompenzációt is.
Hasonló volt nekünk is, ahhoz nem volt teszter, de nem nehéz csinálni egyet. A rajzon a szenzor kapcsolóval és két ellenállással van szimbolizálva, ez nagyjából fedi a valóságos viselkedést; a tápáram R1 felé folyik, ha nincs vas, és R2 felé, ha van. A tápvonalban lévő 220 Ohm -os ellenálláson eső feszültség csak akkor tudja T1-et nyitni, ha a nagyobb áram folyik, azaz nincs vas a szenzor előtt; ekkor nyit T2 is, és világít a led.
Szia!
A T1 bázisába még egy ellentállás kell, mert ha a kolléga rövidrezárja a bemenetet, BIKK-MAKK! üdv! proli007
Igaz.
Ne zárja rövidre Természetesen egy ellenállás (mondjuk 10 kOhm) a bázisnál még belefér, ugyanúgy működik tőle, és valóban kisebb a tönkretétel esélye.
Azt hiszem nekem is erre van szükségem!
Ha az alábbi kapcsolást 5V-ra kellene illeszteni, akkor melyik ellenállásokat kellene kicserélnem, és milyen értékűre? Tisztelettel!
R3 = 470 Ohm, R6 = 330 Ohm az 5 V-os tápláláshoz.
Szerk.: a másik témát szerintem le is zárom, ezt pedig átnevezem, hogy legközelebb könnyebben megtalálják.
király vagy kobold, holnap össze is dobom a kapcsolást! Mégegszer köszi!
Működik valakinek a kapcsolás? Összeraktam, de se kép, se hang. Ellenállásokat kicseréltem hogy 5Vos legyen a rendszer, de semmi.. Még végigmérem, táp alatt is.
Bocsánat, a kapcsolással semmi gond, csak a szemüvegemmel!
Sziasztok kollégák!
Szükségem lenne egy nagyon egyszerű kapcsolásra, amit bele lehetne építeni egy ilyen fehér légfrissítő autómatába. Bővebben: Link Vázolom a helyzetet. A WC ben a lámpa alatt található a szerkezet, amin ugyan van egy gomb hogy azt meg lehessen nyomni, de sokan nem érik el. Ehhez kéne egy olyan érzékelő, infra közelítési kapcsoló, vagy szenzoros kapcsolási rajz, hogy azt kb 30 centiről, egy suhintással is el lehessen indítani. Nem tudom van e ilyen kapcsolás. Csak és kizárólag elemes megoldásban gondolkodok. 9V os vagy 3V os... Ebben kérem a szakik segítségét. Tisztelettel: Kaparol A hozzászólás módosítva: Okt 23, 2014
Szóval egyszerűen csak fogod, és kivezeted a kapcsolóját valami elérhetőbb helyre. Ha a nyomógomb előtti műanyag billenő, akkor elegendő a nem rögzített felére zsinórt tenni visszafelé és azt kivezetni a dobozból. Ekkor kvázi úgy működne, mint egy átlag WC tartály... Mindkét megoldás nagyságrendekkel egyszerűbb, mint az infra érzékelő.
Sziasztok! Szeretnék építeni egy hasonló autómata induktív érzékelőt. Bővebben: Link Nekem 3 vezetékes induktív érzékelők beálításához és teszteléséhet kéne, ha emlékeim nem csalnak 1 Db 9V-os elem működteti. Valaki tudna egy kapcsolási rajzot készíteni?
A hozzászólás módosítva: Nov 26, 2016
Hello! Nem tudom mennyire szeretnéd elkomplikálni a dolgot, én nem tenném. Ha PNP van rajta és bekapcsol, akkor a piros világít. Ha NPN akkor a zöld. Ha nincs rajta, vagy ki van(nak) kapcsolva, akkor mind két Led világít. Ha alacsony a telep feszültsége, akkor a sárga jelez.
|
Bejelentkezés
Hirdetés |









