Fórum témák
» Több friss téma |
úgy alapba már vagy 3 hibát is találtam...
egyik kimeneti EI+szűrő nem jól van bekötve... majd javítom.. nem tom megoldani a full híd rendes elválasztását (így a felső oldali fetek gyorsan elfüstölnének) viszont egy ellenütemű konverterrel simán meglehet oldani az elválasztást.... jah a 4420 és a 4429 az FET meghajtó 6A-es csúcsárammal (tood a GS kapacitás áttöltéséhez kell nagy vezérlő áram (csúcsáram)..) és nem raktam áramkorlátozó Rt a 4420/29 meg a fetek közé.. a4420 as nem invertálja a jelet, a 4429 meg invertálja.. keress rá MAX4420 alldatasheeten..
nah azzem így már talán jó lenne..
de annyit kell vele szüttyögni, hogy talán már egyszerűbb lenne 2 külön tápot összekötni nem?? ![]() és még nem is tuti hogy a mag nem megy telítésebe... szal ha ilyen kell akkor 2 külön táp összekötve lesz a nyerőő sztem
Nem rossz megoldás de lehetne spórolni a TL494 en. Itt van az enyém:
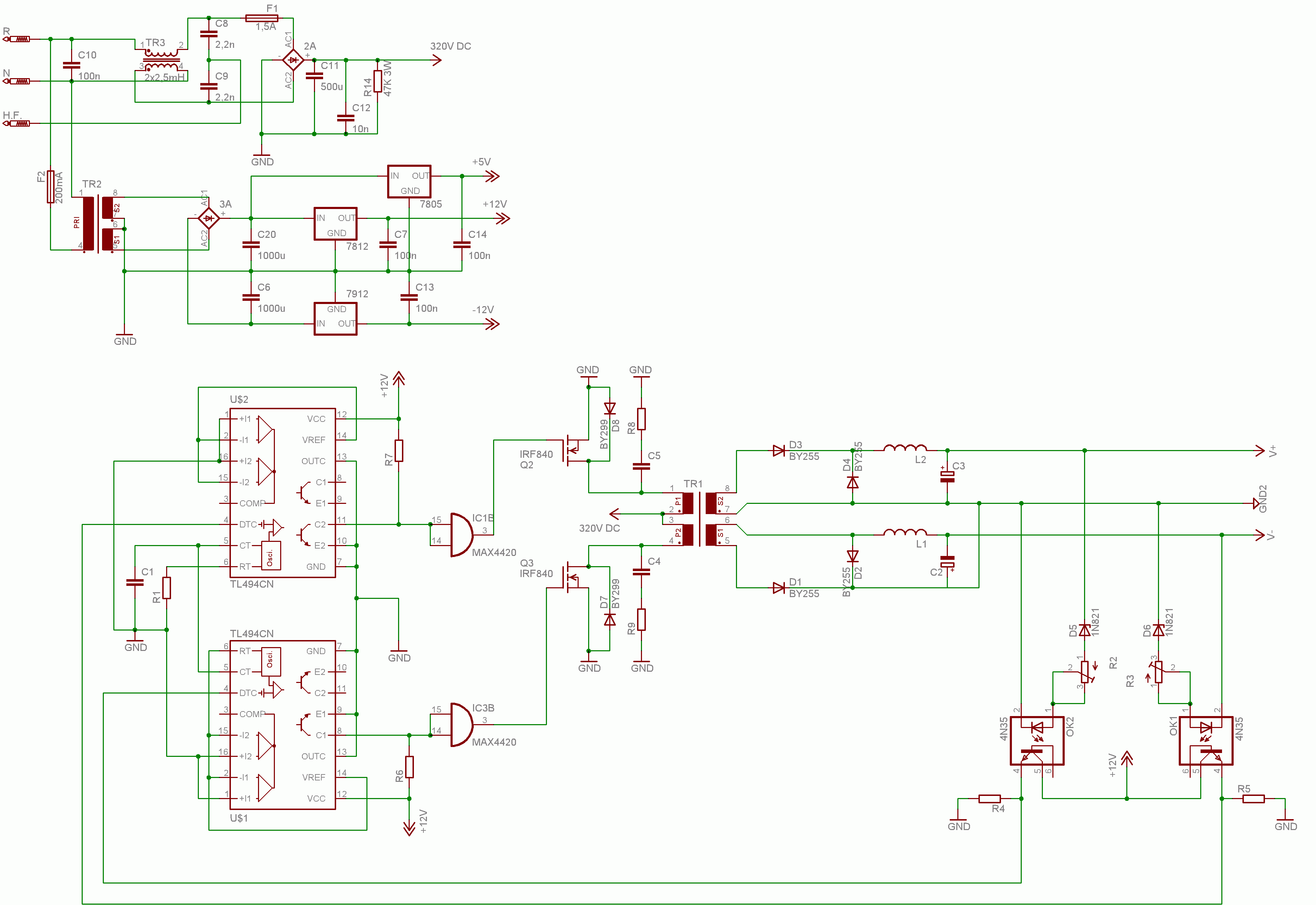
Itt a teljes kapcsolás kiegészítve a fűrészjelképzővel, szerintem bombabisztos. Csak a pozitív és negatív kimeneti feszültségekről viisszacsatoló ellenállásokat kell méretezni. Azt majd még kiszámolom mekkorák. Ja meg szerintem jó ha a segédtáp -+15 V stabil. A bemenetre 40-45%-os kitöltésű koskajelet kell rakni amit kb a PWM ic akkor ad ha a visszacsatoló fesz helyére földet rakunk. Ha netán valami hibát fedeznétek fel akkor írjatok. Holnap lehet hogy megépítem.
tőkalsó vagyok, de:
100mA-es kollektor áramú tranyóval akkarsz kapcsüzemű tápot?? :no:vissza lőködő áramtól tönkre megy.., ha még csak leválaszt trf akkor is... bocs h bele okoskodtam.. :no:
először én is IC nélkül akartam... 3szöggenerátorral...
csak egyis mágus hawer lebeszélt róla.... a kapcsolásod többi részére is kivi lennék.... a kimenetre meg a vezérlés elválasztására...
nah az már tuti hogy így 1 maggal nem lehet meghekkelni normálisan az asszimetrikus terheléshez a tápot...
mer a mag elmegy telítésbe!!!! amelyik oldalt jobban terheled ott nagyobb fluxus... és visszafelé nem lesz akkora a ellenfluxus (mivel asszimmetrikus) hogy a magban lévő fluxusok eredője egységnyi idő alatt 0 legyen... elmegy mint a tranyó munkapontja...és akkor szart se érünk vele szal most jön a V2,0 2db félhidas konverter..(fullhíd vezérlése túl bonyás...) félhíd meg eccerűbb lesz... és jóó nagy teljesítményűű...(mivel 2 lesz benne 2*300W legalább csááá..
nem tudom mire gondolsz ezek csak a vezérlőtrafót kapcsolgatkák ide nem kell teljesítmény hisz a mosfeteknek megaohmos bemenetük van. És különben is ezelött még tranyó sem volt csak simán az ic és ugy is faszán ment ugyhogy?
Na üdvözletem!
Itt a teljes kapcsolás kiegészítve a fűrészjelképzővel, szerintem bombabisztos. Csak a pozitív és negatív kimeneti feszültségekről viisszacsatoló ellenállásokat kell méretezni. Azt majd még kiszámolom mekkorák. Ja meg szerintem jó ha a segédtáp -+15 V stabil. A bemenetre 40-45%-os kitöltésű koskajelet kell rakni amit kb a PWM ic akkor ad ha a visszacsatoló fesz helyére földet rakunk. Ha netán valami hibát fedeznétek fel akkor írjatok. Holnap lehet hogy megépítem.
Figyu, az IRF840-nek Udsmax feszültsége csak 500V,
pedig a FET-eknek ki kell bírniuk az egyenirányított ~230V KÉTSZERESÉT legalább. Ez azért van mert, amikor egyik primer be van kapcsolva, a másikon is megjelenik ugyanez a fesz+ még a z e.i. ~230V, tehát a 320V kétszeresét kell kibirniuk. Szerintem használj félhidas kapcsolást, vagy cseréld ki a MOSFET-eket, pl. FQA11N90-es típusra. Ez kibír 900V-ot. Így, ahogy van ne próbáld ki, mert tuti elszáll.
Ja bocs, nem a tiédet néztem, hanem ezt
[link=http://www.hobbielektronika.hu/forum/getfile.php?fn=28557befcb0a5065ee9f4ccac22465cf.gif&orig_fn=Táp_V1.1_stabil.gif]http://www.hobbielektronika.hu/forum/getfile.php?fn=28557befcb0a506...g_fn=Táp_V1.1_stabil.gif[/link]
jaja stimel amit mondasz..(ez a fet volt kéznél eagleben..)
de ha kicsit olőrébb is beleolvasol, akkor tudnád hogy egyik alkatrész sem helyes csak a puszta elv miatt csináltam.... ami mint kiderült helyetelen mert a vas talítődik! én is tom hogy azona feten 2*1,41*230 V lesz.. legközelebb nem lesz típusa nehogy félrevezessen valakit... csumi
ez mekkora teljesítményő amiről most szó van?
Van is hozzá kapcs rajz?
kapcsarajz az nincs
nemtom mekkora P-t akar cimopata... nekem már megvan a rajzom.. még kell egy védelem/tiltás bele és akkor asszem jó is lesz... nem egy nagyon bonyolut.. cucccsá jah de ott a rajz is.. "1,3 full pack.WMF"
Helló
Esetleg tudna valaki válaszolni egy már régebben feltett kérdésemre? Erre: Idézet: „Múltkor már írtam a monitorból kiszerelet kapcsitáppal kapcsolatban (KA3842). Közben beszereztem a hiányzó alkatrészeket és be tudtam kapcsolnai. Működik is, még feszt is tudok márni a végén, de halk zúgást lehet hallani a panel felől, feltételezem a FET az. Ezenkívül leállítás után pár másodpercig sípoló hangot ad. Gond ez? Ha minden jól működik, fel szeretném egy erősítőhöz használni, csak nemtudom mennyi teljesítményt tud leadni. (2 db TDA7294 -es erősítőt kéne meghajtania 8 ohmon 35~40 Wattig) megoldható ez? Ha igen melyik ágra kössem azt? ” (amúgy megfigyeltem , hogy akárhol felvetem ezt a monitor tápos dolgot, senki sem akar rá válaszolni, esetleg akkora hülyeség, hogy szóhoz sem lehet jutni?) üdv Gábor
eléggé bonyás a problámája..
ha már hangja (azaz hallod is a hangját.. ) van az nem jóó..én ezt egy FORWARD konverternek nézem ![]() olyan nagy P nem vihető át rajta.. de 100W ot tudnia kéne ha a trafó is úgy van méretezve... zúgás hmmm nekem a CDI ben a atrafó zúgott de ha zúg akkor valami gáz van.. (nekem kisebb volt a freki mint amire terveztema cuccot... és egy buzi R beterhelte az egészet...) a FET nemhinném hogy tud hangot kiadni legfejjeb egyszer egy halk pukkanást :no: de sztem minden további nélkül ráteheted az erősítőt .. legfejjebb bedöglik a táp más baja nemigen lehet csá
sztem van benne hiba...
2ő is.. féhíd... ott az a 1µF kondi és ha 1(vagy több) félperiódus kimarad (sokáig áll fenn az asszimmetria) akkor ugye 2 esetleg több félperiódus ideig eggyező irányú áram folyna át rajta... töltődik... (és full feltöltődik szakadás --> agyhalál.. utána meg ha visszjön az ellenkező periódus akkor a tekercsen nem 160 V lesz hanem egy pillanatra 160+a kondi fesze az kb 320V lesz..160 helyett )nah szal oda nem kell az a a C... a kimenet is rossz mer 2 utas egyenirányító van benne... vagyis ugyanmindeggy, hogy hogy szabályozná a asszimetriát...mivel mindkét kimeneti kondit tölti mindkét félperiódus .. oda 2db 1 utas kell.. és ha jó is lenne, akkoris elmenne telítésbe a mag (asszimmetrikus terhelésnél..).... csá
kösz a választ
és nem áll fenn a veszélye, hogy megszaladhat, miközben rajt van a végfok? Ja és ha az 55 voltos kimenten most 87 volt van ha ráteszem a cuccost, gondolom azért visszaesik nem?
hát fenetudja hogy mekkora P re méretezték ...
lehet hogy nagyonkevés a végfoknak, de az is lehet hogy jó... ha jó akkor nem fog visszaesni a fesz (ha kis terheléstől visszaesik, akkor vagy szar, vagy a visszacsatolás szar) és egy nagy bufferkondit rádobhatsz azért még nem lesz baja ..szeretni fogja...a TDA7294 vagy mi a aszösz az nem szimmetrikus tápról megy?? de ha már most 55V helyett 80 van az gáz.. én inkább hekkelnék egy másikat de ilyen 100W okig simán jó a 50Hz-s hálózati trafós táp...kicsit bagyobb buffer kell, nem vészes... csá
Idézet: „FET nemhinném hogy tud hangot kiadni” Én már hallottam BC301-es tranyót sípolni egy házi gyártmányú infra távirányítóban :
..én meg cincogni a magas hangokra erőködőbe...
hát sok vót a dógom de már a nyákot megrajzoltam ugyhogy hamarosan teszt!!!!!!!!
sajnos át kell térnem egy mások elvű működtetésra az enyém már túl bonyolult.
Hello
Megépítettem az általam tervezett vezérlést de nem a várt eredményt produkálta. Ahhoz hogy jó legyen annyira bonyolult lenne hogy inkább áttérek a teáltalad kitalált tervre 2 db TL494. Nem tudom megépítetted e már a teáltalad tervezett kapcsolást és a legujabb rajzot nézem e ,de szerintem van pár hiba benne. 1 Nincs impulzusszélesség vezérlés csak annyi hogy egyszer adsz négyszöget a fetnek egyszer meg nem, nem a 4 es lábra kéne kötni a kimeneti feszt hanem pl 1 vagy 16 os lábra 2 Nemtudom hogy fog neked az oszcilláció úgy beindulni hogy a két ic ből a négyszögjel pont felváltva jön azaz jó fázisban jönnek? Mert ha nem, akkor rossz az egész és a két fet sumán egymásranyithat. 3 Én félhidas megoldást használnák helyetted mert akkor nem kell nagyfeszültségű fet meg kondi. 4 Szerintem a Max 4420 felesleges és a helyette inkább leválasztótrafót tegyél(mert igy biztonsági szempontból sokkal jobb. És különben is, mindig azt hajtogatod hogy a feteknek a gate source kapacitás áttöltéséhez nagy áram kell, szerintem ez egy baromság, még ha így is lenne akkor is a vez ic közel 500mA-es kimeneti áramot tud biztosítani, ezt nyugodtan hidd csak el. 5 Nemértem miért használsz +- os segédtápot ? Estére fölteszem pontosan mire is gondoltam. Idézet: „nem a várt eredményt produkálta.” minden elszált ? üdv
Halo mindenki!
Valamit én nagyon nem értek ezekkel a PC tápokból kiszedett magokkal kapcsolatban!:no: Előző héten szétkaptam egy 235W-os tápot amiben egy EI-28-as mag volt. Namármost Prinner kolega közzétett két pdf-et (köszönet érte) amiben le van írva, hogy a különböző magok mekkora teljesítményt bírnak. EI-28->25W-100W amint említettem én ezt egy 235W-os tápból szedtem ki! Akkor most hogy is van ez? Ugyan ez van egy EI-33 magnál 40-200W és én emlékezeteim szerin olyan 300-350W-os tápból szedtem ki! :help: Üdv.:Csonty
azóta megint egy átervezésen esett át
no szal
a régi rajzon pont figyeltem arra hogy a 2 fet ne egymásra nyisson.....de tökmindegy mer a mag úgyis elmegy telítésbe.... a V2,0 ás az elméletileg faxxa a TL494 en jó, ha a 4 es lábat használod a kitöltési tényező vátoztatására, mert az a DTC(dead time control).. a szimmetrikus táp meg azért van hogy legyen .. magyarul mert elfér... és ha valaminek -+ táp kell (pl a védelem elektronikájának ami nincs benne még akkor helybeől ottvan , és nem kell szívni a fogad hogy honnan a rákból szerezzé... ennyi az oka..) jah és segédtáp csak azért van benne, hogy legyen mibe belekötni, meg így sokkal egyszerűbb a az egész elektronika ... |
Bejelentkezés
Hirdetés |




nem?? 

:no:









