Fórum témák
» Több friss téma |
Tegyél a 100nF mellé még legalább 100µF-ot is, de nem baj, ha több.
c2-re gondolsz?
Köszönöm a segítséget mex és köbzoli!
A működés tekintetében sokat javult a helyzet, már nem áll meg. De még mindig olyan mintha egy impulzus alatt több szikrát adna. Illetve az első potival állítom a frekvenciát, ami jó is. A másikkal állítom a szikra erősségét elvileg. Ez egy darabigműködik, látszik is a leden hogy egyre erősebben villog, viszont egy értéken túl már nem ad szikrát, de a led fénye még erősödik.
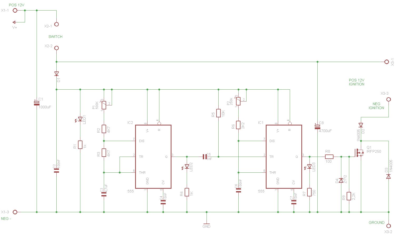
A második 555 a fetet vezérlő jel időtartamát állitja. Minél hosszabb a magas szint a kimeneten (a fet nyitott), annál fényesebb a led is. Elvileg minden beállitásnál adni kellene a szikrát is, csak az erőssége változhatna. Talán a max beállitásnál már akkora energia halmozódik fel a trafóban, ami a feten keresztül visszahatva reteszeli az 555-öt. Meg kellene próbálni, a fet gate-source közé egy 10V-os zenert tenni, és a gate drain közé pedig a D2, D3 zenereket bekötni. Igy a gatera nem kerülhet max 10V túlfesz, és ez már nem okozhat reteszelődést.
próbáltam 100n kondit meg az ellenállást is, de nem hozott észrevehető változást.
mex javaslatát még nem tudtam kipróbálni, mivel nincs zenerem, majd hétfőn...
Nem kell a D4-R9-C8 ezeket hagyd el. D1helyett tegyél 30 ohm körüli ellenállást. D2 fordítva van azt fordítsd meg és igy a D1katodja néz majd a rajzodon felfelé a katód és pozitív közé tegyél KB 0.1uf 500voltos kondit.
A kondi kiseb értékü is lehet de a feszültsége 400volt alá ne menjen. Nekem IRF 640 nel megy próbáltam több kéznél levő fettet de csak azzal működik. A kettőnk kapcsolása közt csak ezek a különbségek. Idézet: „D2 fordítva van azt fordítsd meg és igy a D1katodja néz majd a rajzodon felfelé a katód és pozitív közé tegyél KB 0.1uf 500voltos kondit.” Ha erre a kapcsolásra vonatkozik, akkor gondold át mégegyszer.
Kösz mex ezt valóban jól elnéztem. A rajzon valóban jól van a D2 dióda. De onnan mindenképpen hiányzik a 0.1uf kondi anélkül nem működik . Akkor helyesen a D2 anódja és a pozitív közé tedd a kondenzátort!
Sziasztok!
Nos, az összes javaslatot kipróbáltam, és egyik sem oldja meg a problémát. Először is még mindig vannak többszörös szikrák. Másodszor pedig visszahat a szikráztatás az időzítőre, ha nagyobb szikraköz lesz felgyorsul, lelassul, több szikrát ad egy impulzus alatt összevissza. Ugyanazt csinálja irf640-nel is.
Jobban kell szűrni az időzitőrész tápfeszültségét, lehet, hogy segitene az 555 táplábaira közvetlen ráforrasztott 100nF kerámia. Ha ez sem jön be, akkor a fet vezérlését két tranyóval le kell választani.Megpróbálom még most gyorsan lerajzolni ezt a részt.
Igy:
Mire vagyok képes értetek, hogy értsetek
! A hétvégén megtanultam egy áramkör rajzoló programmal dolgozni. /Már éppen ideje volt! / Íme az amiről beszéltem. Most is igy pattog a szikra a próba panelon.
A fet gate és a test közé kellene még egy ellenállás, mert nem tud gyorsan kikapcsolni....
Nem tudom miért de akkor nem elég intenzív a szikra. A panelomba bele terveztem de oda már nem tettem.
A dióda katódja után kell tenni, a fet gate, és a test közé. Az értéke 470 ohm-1K közt legyen, mert a túlságosan kis érték miatt a 33ohm-al feszültségosztót képez, és igy a gatera nem jut csak csökkent feszültség, ami nem nyitja ki eléggé.
Üdv.
Lovaknak mekkora lehet a villanypásztor kimeneti feszültsége és hogyan lehet állítani, ha nincs semmi csak szikraköz, esetleg szikraköz távolságával lehet eredményt elérni, hogy csökkenjen a fesz? Van erre valami táblázat vagy valami?
A levegő átütési szilárdsága 21KV/cm száraz időben.
Szia!
A lovakhoz jóval kissebb feszültség kell! Inkább a tápfesz csökkentését javaslom.
Kisebb mint mi? Lovakhoz is kell 3-8kV. 1cm-re szoktam beállítani a szikraközt, ha rajta van a kerítés, úgyse húzza át, a kerítésen megy el az energia. (ellenállás+kapacitás a fold felé)
1 cm az nem 3-8 kilovolt, sokkal nagyobb.
Karámmal együtt 1cm? Nem semmi! Más fórumon 6 kV-ot írnak. Nem is a feszültség a lényeg, hanem az energia (áram), amit átfolyatunk az állaton.
Lóra írnak 6kV-ot, előbb lemaradt.
Mondjuk 10kV, általában lehet számolni 10kV/cm-el.
Nincs igazán megjelölve a gyári villanypásztor sem, hogy ez lóra van. Ill. ami lóra is van, az jó marhához, stb.. Az energiát a kerítés hosszához és a környezethez mérten kell megválasztani. (esetleg ránövő fű, fa, bokor) A 10mm szikraköz védelemnek van, mivel a feszültséget a szabványon belül kell tartani, meg nem lenne jó, ha a szigetelőknél húzogatna át. Általában, ha terhelve van, leesik a feszültség, és nem a szikraközön sül ki. (ha jól van megválasztva a jeladó energiája a karámhoz)
Ha így kötöm be az enyémet, az első villanás után kihuny, mint bennem a remény
Nos kipróbáltam és így még jobban megterheli az egészet, halovány a összes led és nem csinál semmit
Hibakeresés szépen sorban.. Leveszed a gyújtótrafót, ráteszel egy ledet (+ellenállást) az első IC 3-as lábára, annak szépen 1 másodperces periódusidővel kb. 50% kitöltéssel kell villognia. Ha ez jó, akkor a második IC-re is ugyanígy LED-et rakni, annak meg fel kell villannia picit mindig amikor az első elkezd világítani. Ha ez is jó, akkor ellenőrizni, hogy a FET megkapja-e a nyitásához szükséges feszültséget, illetve lezár-e amikor le kell neki. A trafó helyett pl. lehet bekötni ledet, hogy látszódjon mikor nyit ki. Vagy ellenállás + mutatós ampermérő. A fet csak igen rövid időre nyithat ki, különben sokat fogyaszt, melegszik, és leszívja az energiát a trafó.
Amúgy a két 555 helyett simán megoldható 1-el is, a kapcsolás volt már a topikban sokszor, diódával az RC tagoknál be lehet lőni 1 Hz-et pár százalékos kitöltéssel. Ez ha jól is működik csak pár száz méter madzagra jó.
Maga az időzítő tökéletesen működik, csak akkor van probléma ha rákötöm a végére a fet-et. És az összes itt leírt megoldást kipróbáltam...
Némelyikkel működik de nem elég megbízhatóan, mint azt már leírtam, viszont azt már láttam, hogy klasszisokkal erősebb a szikra, mint 2n3055-el, ezért erőlködöm a fettel. Valahogy a vége visszahat az időzítő részre.
Trafó nélkül is próbáltad? Helyette csak egy mondjuk 5-10 ohm-os ellenállást bekötve? Biztos lezár a fet amikor le kell neki, és kinyit amikor ki kell, és csak rövid időre? Kimérni nem tudjuk helyetted, végig kell nézni az összes részt külön.külön..
Nem tudom miért nem működik a tiéd. Próbáld meg ezt olyan amit Cavallier ajánlott csak fettel és amit magam is megépítettem kíváncsiságból. Össze álítottam a 2 IC-st is annál ugyan így van bekötve a fett úgy is működött. Bele tettem azt az ellenállást amit korábban mex ajánlott én is használtam de mint említettem kihagytam mert vele nem intenzív a szikra. Ha ez sem megy valamelyik alkatrészed lehet a hunyó szerintem is. Úgy kell működnie ahogyan Cavallier leírta Csak az első IC kitöltésének szerintem még kevesebbnek kell lennie.
Az első IC-nek kb. tökmindegy a kitöltése, a periódusideje legyen 1 másodperc, az csak a második IC-vel felépített monostabilt triggereli. A második IC monostabil ideje kell, hogy olyan századmásodperces nagyságrendű legyen. Az 555 kimenetén, ha alacsony szint van, lehúzza testre, így igazából nem is kell a fet gate-jére lehúzó ellenállás, ha a diódát is elhagyod, az 555 hamar lezárja a fet-et a 33 ohmon keresztül. Itt az a lényeg, hogy minél rövidebb idő alatt kerüljön a teljesen nyitott állapotból a lezártba.
Ez a 555 Ic-s kapcsolás fettel nagyon jó,én is hasonlót használok csak BUT18A val 1,5éve megy.Azon +senki ne csodálkozzon hogy tönkre megy az Ic.a trafó primer tekercsének induktív visszahatásaitól.Mondjuk én ferritmagos fojtót használok,táp.bemeneten és az Ic.+tápágban is.Van még a trafó +ágban is 20menetes 4es magon.Csodálkozom hogy erre még senki nem jött rá.Mellesleg a legtöbb impulzus üzemű cuccban ák.ban van fojtó tekercs.A 470mikro jó ha van,de ez és 33ohm R-s nem védi + az 555-Ic.t.
|
Bejelentkezés
Hirdetés |





! A hétvégén megtanultam egy áramkör rajzoló programmal dolgozni. /Már éppen ideje volt!
/ Íme az amiről beszéltem. Most is igy pattog a szikra a 






