Fórum témák

» Több friss téma
Fórum » Villanypásztor
 
Témaindító: bernardo, idő: Feb 5, 2006
Témakörök:
Lapozás: OK   36 / 307
(#) frob válasza Atis57 hozzászólására (») Szept 2, 2009 /
 
sztem ha az eleféntnak elég a 10-20-30J akkor valószínű a szürkemarhának is elég lesz 5J bár ezt csak mint kibic gondolom

egyébként meg a jól szigetelt karám maga egész komoly kapacitást képvisel, azt kell tudni feltölteni

egyébként most jutott eszembe, bár leht hogy hülyeséget mondok ezzel nem lehet hogy a szürkemarha patái szigetelni tudnak? és a karámkialakításnak kellene olynnak lennie hogy a földpotenciált is ki kellene húzni az oszlopra?

sajnos nem ugrik be, hogy hol, de mintha valahol láttam volna speciálisan ilyen kialakítású karámot
(#) Cavalier válasza frob hozzászólására (») Szept 3, 2009 /
 
Elég kell, hogy legyen 5J, a lényeg, hogy a feszültség meglegyen 6-8kV, hogy ha vastagabb a bőr-szőr, azt is átüsse. Nagyobb energia akkor kell, ha nagyobb a kerítés, vagy aljnövényzet. Az elefántnak van vagy 1 centi a bőre, azt nehezebb áütni. Nem is csak egy villanypásztor madzag őrzi őket. De a szürkemarha is átsétál a fenyőgerendából készült karámon, mintha ott se lenne. Ja, és fontos, hogy a jeladó belső ellenállása kicsi legyen, és a drót elég vastag..
500ohm belső ellenállásnál, 100 méter madzag 5 ohm/méter, az máris 1kOhm, állatnál, embernél ált. 1kOhm-al számolnak, szóval rögtön feleződik a feszültség.. 100 Ohm belső ellenállás, meg 1ohm/méteres madzagnál mindjárt jobb a helyzet.

Szoktak olyat csinálni, hogy kihúzzák a földet is külön dróton, de az elég ritka, hogy úgy érjen hozzá. Ha kidugja a fejét pl. hogy kintről legeljen, de akkormeg az a baj, hogy ha megcsapja megijed, felrántja a fejét, és szakítja lefelé a felső madzagot. Tehát inkább nagyfeszt sűrűbben, hogy ne férjen ki a feje se.
(#) Szatixm hozzászólása Szept 3, 2009 /
 
Sziasztok
Valamelyest a témához kapcsolódik, hogy hogyan lehetne méretezni a kerítéseket. Mekkora Impulzus energia mekkora kerítéshez elegendő. Általában ohm értéket adnak meg a vezetékhez, de ugye belejátszik a vezetékek szigeteltsége is. Na meg a földelés és az állat távolsága is érdekes lehet.
(#) Atis57 válasza Cavalier hozzászólására (») Szept 3, 2009 /
 
Szia!
köszi a hozzászólásokat , a8kV -5J én is értettem eddig is -Nem véletlen , hogy nem akartam a 7kV fölé menni, csak a trafó.... na ez a gond ! illetve a "kedves" kezelők+ a terepadottságok!
legutóbb a marhák elszakitották a karám drótot , kidöntöttek oszlopokat(pedig markolóval nyomtuk le a 15cm akácfa karót!)a pásztor meg csak nézte!
ezenkivül a hajnali ködöt is birnia kéne?!kaptam kölcsönbe 1 szlovák házi épitésüt -ebben volt fesz sokszorozó-ez is 12v-ról ment , na ezt tisztelték a marhák-De az embereim is !csak értékeket nem tudok !
(#) frob válasza Atis57 hozzászólására (») Szept 5, 2009 /
 
nagyfesz trafóra gondolsz
gyerekjáték

fogsz egy 20-30mm átmérőjű csövet
megtöltöd sima mezei vashuzallal, de úgy rendesen hogy az utolsókat már úgy kelljen beleverni

az egész legyen 8-10cm hosszú
vágj egy másikat azt hagyd üresen, és fogasd be pl két müa pezsgősdugót átlukasztva egy menetes szárral a fúrógépbe, ha van tekercselőd akkor pesze inkább abba

1mm es zománcozott huzalból ~ 300menetet tekerj fel majd megfeleő szigetelő papírral, vagy ha nicns akkor szigetelelő szalagot vagy cellukxot legalább 2-3 rétegben rátekersz, ez a szekunder ebből jön majd a nagyfesz, a primer amire a kondit fogod sütögetni ami 400V ra van feltöltve meg szépen valami jó vastag huzalból mundjuk a villanyászok által hsznált 1-2.5mm2 es müa szigetelősű huzalból teker 6-10menetet , ez a tekersz a másik közepére essen!

ezután a már megtömött csövet odailleszted a másikhoz és ha szerencséd van 1 mozdulattal áttolod a vasakat a megtekertbe,

a tekercseket rögzíted és mehet a buli

legalább is én így tekertem meg, és igen izom szikra jött ki belölle, nem nagy de az elég ütős volt, mondjuk majd jövőhéten jön meg a tesztpanel, akkor fogom folymatos üzemben kipróbálni
(#) Atis57 válasza frob hozzászólására (») Szept 6, 2009 /
 
Szia!
ettől sokkal bonyolultabb trafóban gondolkodtam.....a szekunderi 300 menet nem kevés?mert igy az áttétel elég kicsi-max 50 mig gyújtótrafóval azért a 600--1000 áttétel van
(#) mex válasza Atis57 hozzászólására (») Szept 6, 2009 /
 
Számolni kell az egymás mellett levő menetek közti feszültségkülönbséggel. Minél kevesebb, annál hoszabb életű a trafó.Mindenesetre lakk használata kötelező,egyébként csak fusermunka.
(#) hg1dmt hozzászólása Szept 6, 2009 /
 
Sziasztok!

Üdv a csapatnak.

Ismeri valaki a csatolt fotókon levő panelek működését?
Hogyan lehet szóra (munkára) bírni őket?
(#) frob válasza Atis57 hozzászólására (») Szept 6, 2009 /
 
tehát
aszongya 300/6= 50, tehát 50 es az áttétel
400x50= 20 000 tehát elméletileg 400V ra töltött köndi esetén 20e Volt kellne kijöjjön a trafóból, egyéb veszteségek ez az legyen csak a fele, bőven elég ahhoz hogy megrázza az állatot, a viszonlyag vastag madzagokkal tekert trafó meg igen csak kpes a teljesítményt is leadni amit bele pumpálsz... de sajna ez csak elmélet, műszer amivel ezt megtudjam mérni még nincs, de mivel villanypásztort akarok csinálni nem pedig Tesla trafót sztem elég az 50 es áttétel és nem kell 1000 es
(#) frob válasza mex hozzászólására (») Szept 6, 2009 /
 
igazad van, lakk az nagyon nem árt, pl asszonypajti szintelen lakja csak meg ne tudja mire kented fel

egyébként meg parketta lakk teljesen kiválló és nem is drága dolog
(#) Atis57 válasza frob hozzászólására (») Szept 6, 2009 /
 
Szia!
igen a régi analóg műszerekkel lehetne ---egy előtét osztóval PL: 30kV/600 V ez 50-es osztó az alsó ellenállás 1kOhm-a felső meg legalább 120db(mai 250V-s ), esetleg csöves rádió/tv-ból 500v ellenállás 60db az összértéke meg 49 Kohm lenne( 390Ohm+470Ohmból---vagy 2,nak 810 Ohm )erre akár a normál szkópot is ráakaszthatod-HA a földelés rendben van.
ilyet lehetne digitális műszerhez is késziteni - mivel ezeken van csúcsértékmérés is.
ezen az alsó ellenállás 100 kOhm a felső meg 1MOhm(ez is 80 db maiból/40 db régiból )
Az 1975-76 RT évkönyvben van leirás is (oszcilloszkóp épitése-mérőfejek )
A trafó áttétellel megygőztetek....
(#) Gergő90 hozzászólása Szept 21, 2009 /
 
Sziasztok!
Megtudnátok nekem mondani hogy az alábbi kapcsolási rajzon az xxx értékű ellenállás mekkora értéket takar?
(#) Panhard válasza Gergő90 hozzászólására (») Szept 21, 2009 /
 
Azon az ellenálláson keresztül töltődik az akku. Tudni kéne hány voltos, hány amperórás az akku, és hogy hány volt van a panelon.
(#) Bonanza02 válasza Atis57 hozzászólására (») Szept 21, 2009 /
 
A digi műszer meghülyül a nagyfrekis impulzusoktól.
Egyébként az is probléma,hogy a kijelző valami értékelhető,állandó értéket mutasson legalább 1 sec.-ig.
Máshogy kell megközelíteni a dolgot.Ezzel kísérletezem pont. Már nem hülyül meg a digi, de azt kellene elérnem hogy mutassa a max. mért értéket 1 sec-ig. Szóval mintavételezzen.
Ha valakinek van ötlete a mérés digitalizálására,akkor örömmel venném a segítséget.
(#) Mathias hozzászólása Szept 22, 2009 /
 
Sziasztok!

Esetleg valaki ki tudna segíteni ehhez való nyáktervvel?

Előre is köszi!
(#) Gergő90 válasza Panhard hozzászólására (») Szept 22, 2009 /
 
Az aksi 12V-os. az áramkör is 12V-ról megy. Szerintem az, hogy hány amperórás lényegtelen, kinek mekkora van otthon, meg amúgy se vesz fel több áramot az áramkör csak annyit amennyire szüksége van. Amúgy azt hittem az xxx valami értéknek a jelölése.
(#) Atis57 válasza Bonanza02 hozzászólására (») Szept 22, 2009 /
 
Szia !
"A digi műszer meghülyül a nagyfrekis impulzusoktól."--erre találták ki a mérőegyenirányitót..ez könnyen zavarmentesithető--a digimultik nagy része mér max értéket ill. a HOLD funkció is jó valamire...Én nem épitenék ezért egy új multimétert...
(#) Bonanza02 válasza Atis57 hozzászólására (») Szept 22, 2009 /
 
Mérőegyenirányító? Pontosan mit gondolsz ez alatt?
A csúcsértéket lehet mérni mérőegyenirányítóval, nem? Az, meg a zavaró jel, az 2.
Én nem is multimétert akarok építeni.Amit én akarok építeni az több tízezer boltban.
Hát, igen: Hold. Ha jókor megnyomod. De nem akarok egy nyomkodós műszert beépíteni a kütyümbe.
Automatikusan kellene a max értéknél Hold-olnia.
De már van elképzelésem.

Egyébiránt a TV szerelésben is jópár szaki (én is) tudna mesélni,hogy hány multiméter szállt el sorvégtáp mérésnél működés közben. Nagyon vigyázni kell vele.
(#) Panhard válasza Gergő90 hozzászólására (») Szept 22, 2009 /
 
Itt nem az áramkör áramfelvételéről van szó, hanem az akku töltőáramáról, pont azért számít az Ah. Ha 12voltos a panel (bár kétlem, hogy pont 12V-os lenne, mert nem látok semmi stabilizáló cuccot sem) akkor túltölteni nem tudja a 12voltos akksit. Így azt tudom mondani, (kellő információ hiányában) tegyél oda kb: 100 Ohm-ot.
(#) Gergő90 válasza Panhard hozzászólására (») Szept 22, 2009 /
 
Most ha veszel példának egy aksitöltőt azzal feltudsz tölteni bármekkora aksit aminek a feszültsége megfelelő. Csak ráteszed az aksira a sarut és kész. Nincs külön aksitöltő 700Ah aksihoz meg nincs külön 300Ah-hoz, most csak mondtam egy példát. Jah és amúgy 12Voltos a rendszer, benne van a doksijába. Szerintem onnan is kilehet következtetni hogy aksiról megy. Amúgy ez csak egy olyan nyákterv amit valaki györsan összedobott, vannak benne hibák mint pl a feszstab.De én akartam bele rakni!
(#) Atis57 válasza Bonanza02 hozzászólására (») Szept 22, 2009 /
 
Szia!
ha megnézed Rózsa Sándor könyveit...
ezek szerint ügyesebb vagyok?-mert 32 év alatt 4 db műszert tettem tönkre...
de a max érték kijelzés magától müködik....
de ha elárulnád mire gondolsz?
(#) szucsistvan hozzászólása Szept 24, 2009 /
 
Sziasztok!

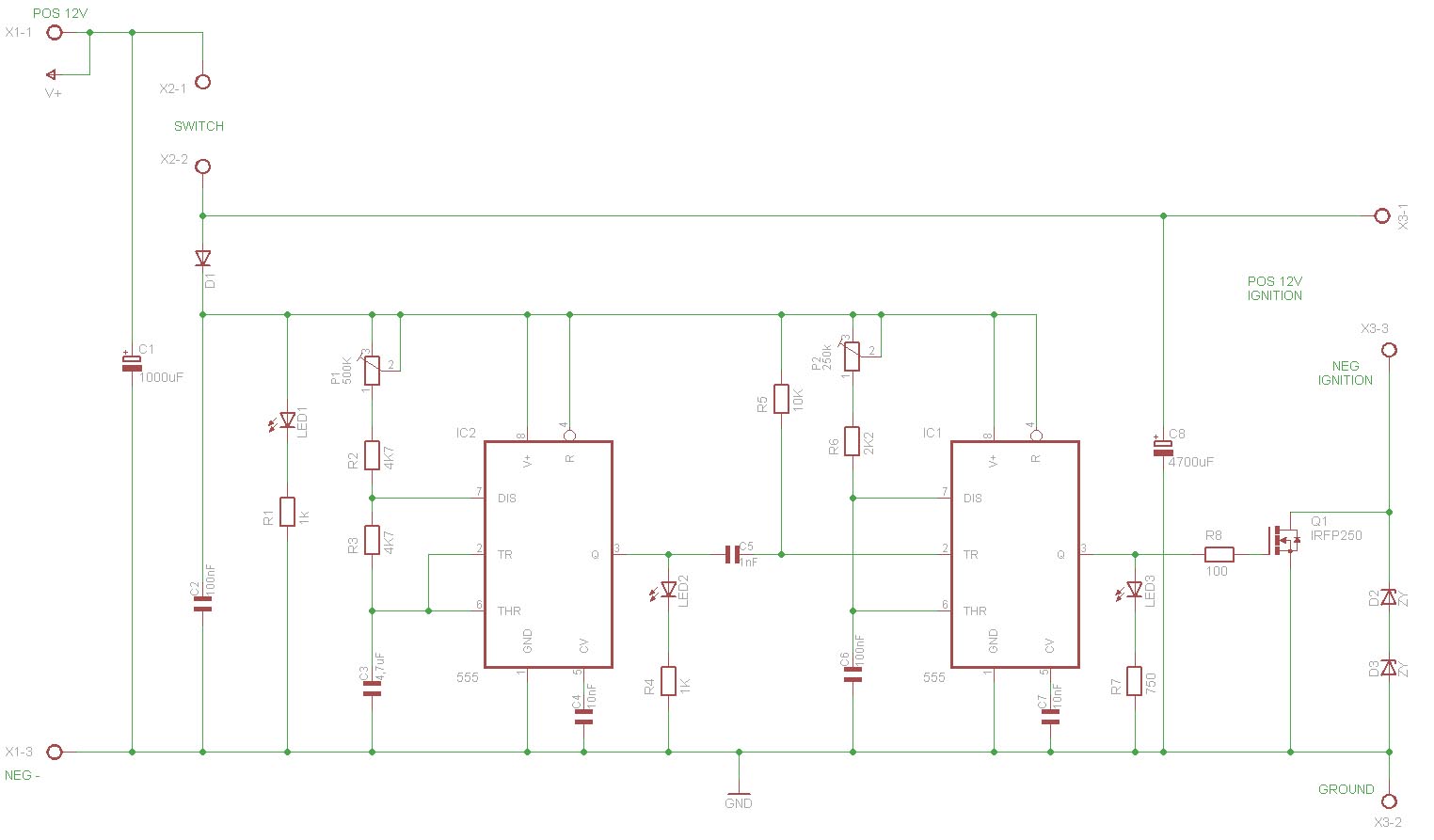
Egy kicsit átalakítottam ezt http://www.stegoweb.net/pages/electric-fence.htm a kapcsolást. Mi a rossz benne?

sch.jpg
    
(#) vzoole válasza szucsistvan hozzászólására (») Szept 24, 2009 /
 
Miért mi a rossz benne?
(#) szucsistvan válasza vzoole hozzászólására (») Szept 24, 2009 /
 
Hát nem igazán úgy működik, mint eredetileg, p2-őt állítva nagy nehezen találok olyan értéket aminél beindul, de nem megy stabilan ha megváltozik a szikraköz, akkor leáll, a 3. led folyamatosan világít a másik kettő elhalványodik, és ennyi. Kikapcs és vissza akkor van hogy az első szikra után megint megáll, van, hogy csak a tizedik után, van, hogy megy egy fél órát is. A szikra meg olyan mintha egy impulzus alatt többet is adna.
(#) szucsistvan válasza szucsistvan hozzászólására (») Szept 24, 2009 /
 
Azért gondoltam erre a mosfet-es megoldásra, hogy talán nagyobb primer áramot hajtana a trafóra, mint a 2n3055. Ami talán igaz is mert ugyanavval a trafóval majdnem 2 centis szikra van, míg az eredeti kapcsolással kb 1 cm.
(#) vzoole válasza szucsistvan hozzászólására (») Szept 24, 2009 /
 
Trafó pozitív ágát felkötném a puffer kondira (vagy a pufferkondit le a dióda után).

LED1-nek folyamatosan kell világítania.
LED2-nek pár másodpercenként be kell kapcsolnia.
LED3-nak fel kell villannia egy pillanatra amikor a LED2 bekapcsol. Lehet nem is látni.

Lényegébe így kéne működnie.
(#) poros válasza szucsistvan hozzászólására (») Szept 24, 2009 /
 
Sajnos rajzom nincs de szerintem erről is kihámozhatod. Az enyém így működik bár azt hiszem az utolsó dióda itt a rajzon fordítva van, az ami már a trafóra megy.

nyák.JPG
    
(#) szucsistvan válasza (Felhasználó 13571) hozzászólására (») Szept 24, 2009 /
 
Akkor ne is álmodjak róla, hogy működjön, vagy van rá valami megoldás?
(#) szucsistvan válasza poros hozzászólására (») Szept 24, 2009 /
 
Hát sok mindent nem hámozok, mert nem mindennél van érték...
(#) szucsistvan válasza (Felhasználó 13571) hozzászólására (») Szept 24, 2009 /
 
Így gondolod?

schu.jpg
    
Következő: »»   36 / 307
Bejelentkezés

Belépés

Hirdetés
XDT.hu
Az oldalon sütiket használunk a helyes működéshez. Bővebb információt az adatvédelmi szabályzatban olvashatsz. Megértettem