Fórum témák

» Több friss téma
Fórum » AVR - Miértek hogyanok
 
Témaindító: pakibec, idő: Márc 11, 2006
Témakörök:
WinAVR / GCC alapszabályok:
1. Ha ISR-ben használsz globális változót, az legyen "volatile"
2. Soha ne érjen véget a main() függvény
3. UART/USART hibák 99,9% a rossz órajel miatt van
4. Kerüld el a -O0 optimalizációs beállítást minden áron
5. Ha nem jó a _delay időzítése, akkor túllépted a 65ms-et, vagy rossz az optimalizációs beállítás
6. Ha a PORTC-n nem működik valami, kapcsold ki a JTAG-et
Bővebben: AVR-libc FAQ
Lapozás: OK   163 / 843
(#) benny0012 válasza vrbst hozzászólására (») Nov 8, 2009 /
 
Sikerült "életet" lehelnem a vezérlőmbe! Hála és köszönet!
(#) Ricsi89 hozzászólása Nov 8, 2009 /
 
Helló!
Az a gondom, hogy még múltkor kizártam magam véletlenül egy atmega8-ból. megépítettem a Topi cikkében lévő oszcillátort, az működik is, szkóppal megnéztem, de az avr-stúdió így sem ismeri fel a procit. van valakinek valami ötlete, hogy mit lehetne tenni, hogy visszahozzam az élők közé a procit?
(#) h.imr3 válasza Ricsi89 hozzászólására (») Nov 8, 2009 /
 
(#) janyjozsef válasza zebra3 hozzászólására (») Nov 8, 2009 /
 
Nos a stack-et a fordító fogja beállítani a megmaradt szabad RAM alapján.
Pontosan annyi lesz a STACK méret amennyi üres RAM-ot hagytál.
Én még nem találtam beállítási lehetőséget, de min 128byte-ot szoktam hagyni neki. Egyszer kevesebbet hagytam és a hívások megszakítások nem is mentek rendesen.
(#) zebra3 válasza janyjozsef hozzászólására (») Nov 8, 2009 /
 
Köszönöm a választ. Nekem most be kell érnem kevesebbel mert az ATTiny2313-ban összesen van 128byte.
(#) Robi98 hozzászólása Nov 8, 2009 /
 
Üdv mindenkinek!

Nagyon kezdő vagyok és szeretném megtanulni az AVR -es programozást.
Mivel alig van olyan kapcsolás amiben nem szerepel ic,vagy legalábis olyan amit nem kell programozni.
Tehát az a lényeg, hogy nem tudom holgyan kezdjem el az AVR-es programozás tanulását.


Remélem,hogy megértettétek,hogy mit akarok magyarázni. A válaszokat már most köszönöm.
(#) gtk válasza Robi98 hozzászólására (») Nov 8, 2009 /
 
Nem irtad hogy milyen ismereteid vannak. Gyakran keverendo az ICk felprogramozasa/egetese a konkret programozassal/fejlesztessel. Melyikrol van szo? Az utobbinal digitalis technika alapok, es valamely programnyelv ismerete: ASM, C, Pascal Basic, ezek nelkulozhetetlenek. A kapcsolasoknal vannak fent "cikkek" PIC es AVR temaban egyarant. Erdemes mindkettot tanulmanyozni.
(#) janyjozsef válasza zebra3 hozzászólására (») Nov 8, 2009 /
 
Nos. Ott lehet elég a kevesebb is, csak ne csinálj túl mély hívásokat. DEBUG => view ASM- nél látható, hogy egy egy megszakítás vagy fg hívás mennyi stack-et igényel. Ezt minimum hagyd meg + egy kis tartalék.
(#) vzoole hozzászólása Nov 9, 2009 /
 
Sziasztok!

Tiny13-al gyűlt meg a problémám.
Mégpedig a tipikus nem találja a procit az avrstudio.

-Bekötve jól van, többször is leellenőriztem.
-Nincs tárlat, szakadás.
-Más procit visz a programozó.
-Tápot kap (nam kapott fordított tápot).
-Külső kvarc nem lehet, mert még egyszer se értem el, hogy átálíthattam volna.

Nem tudok semmire se gondolni már.
Lehet hogy gyári hibás az IC?
(#) vzoole válasza vzoole hozzászólására (») Nov 9, 2009 /
 
Megoldódott, az SCK lábon egy kondi bezavart.
(#) HoGyu hozzászólása Nov 10, 2009 /
 
Sziasztok!
Eddig Paralax propellerben programoztam. Olyan problémához értem, amit azzal nem tudok megcsinálni, mert azt az IC-t két nyelven lehet programozni, vagy egy basichoz hasonló spin nyelven, vagy asm-ben. Asm-et nem szeretem, a spin nyelve meg úgy dolgozik, hogy egy utasítást nem sok asm-re fordít a fordító, hanem egy interpreter megy folyton a CPUban, ami egyessével hajtja végre az utasítást. Szuper dolog, de így nagyon lelassul a programfutás. (relativ nekem)
Ahogy olvastam az AVR működését, mintha a bascom ugyanet csinálná. Viszont a C fordítóknál ezt kétlem. Tudtok erről valamit mondani, hogy hogy működik a fordítás és program futás?
Nem tudom eldönteni, hogy PIC vagy AVR legyen. A PIC biztos, hogy gyors futást eredményez, de az AVR-t sokan dícsérik, és olcsóbb, és könnyebb a programozáshoz letőlteni a szoftvereket...
Esetleg Vista alatt is használta valaki?
Köszi a válaszokat,
Üdv, Gyuri
(#) XR___ hozzászólása Nov 10, 2009 /
 
Sziasztok!

Meg tudná mondani valaki, hogy az alábbi linken található JTAG-os letöltő JTAG csatlakozójának 6-os lába mi célt szolgál? Az összes többi egyértelműen jelezve van.
http://www.scienceprog.com/wp-content/uploads/2006/11/jtag.pdf
(#) icserny válasza HoGyu hozzászólására (») Nov 10, 2009 /
 
Idézet:
„Tudtok erről valamit mondani, hogy hogy működik a fordítás és program futás?”
Ugyanúgy, mint bármelyik C fordító. Nem interpreterrel dolgozik...

Idézet:
„Nem tudom eldönteni, hogy PIC vagy AVR legyen.”
Mi meg pláne nem tudhatjuk, hogy az igényeidnek, céljaidnak mi lenne a megfelelő. Ezt mindenkinek magának kell eldönteni.

Idézet:
„és olcsóbb, és könnyebb a programozáshoz letőlteni a szoftvereket...”
Ezt felejtsd el, mert nem igaz!

Annak nézz utána, hogy mekkora erőforrásokra (ROM, RAM, adatátviteli sebesség) és milyen perifériakészletre van szükséged (USB, UART, Timer, PWM, I2C, SPI, CAN stb)! Mennyire bonyolult a program logikája (pl. RTOS vagy többszálú futtatás kell-e hozzá?)? Természetesen használható-e a 8 bites architektúra, vagy inkább a 16, netán 32 bites műveletek iránti igények vannak-e túlsúlyban? Kellenek-e speciális adatfeldolgozó utasítások, amilyeneket pl. a dsPIC jelfeldolgozó mikrovezérlők biztosítanak? Ha ezeket tisztázod, és elolvasol néhány (10-100?) adatlapot, akkor könnyen dönteni tudsz majd.

Kevésbe fontos szempont, de PIC-hez én több könyvet láttam, mint AVR-hez. Az is igaz, hogy ezek közül csak hármat-négyet olvasok rendszeresen.






(#) ato01 hozzászólása Nov 10, 2009 /
 
Sziasztok.Olyan kérdéssel fordulok hozzátok hogy,hogyan tudnék leg egyszerübben be programozni egy atmega16-ot? Van egy midi kontrollerem,és abba kellene az atmega.Megvan minden program,hex-file,stb csak valahogyan be kéne programoznom az atmegát.Kell vennem valami programozót,vagy valamit?Vagy megoldható valami egyszerü módon?A válaszokat előre is köszönöm! Nézzétek el ha hülyeséget kérdeztem,kezdő vagyok
(#) XR___ válasza ato01 hozzászólására (») Nov 10, 2009 /
 
Szia!

Építsd meg amit kettővel feljebb belinkeltem. Én is Atmega16-hoz csinálom.
(#) poznamokus válasza XR___ hozzászólására (») Nov 10, 2009 /
 
Ácsi, a JTAG-ben lévő vezérlőt is fel kell programozni! Itthonra megcsináltam, kiegészítettem egy ISP csatival, hogy firmwaret is le tudjak rá tölteni, kb az 5. el is indult, azóta jól muzsikál. Viszont kezdetnek ha van nyomtatóport a gépen, célszerű arra megépíteni a világ legegyszerűbb, 10eres letöltőkábelét. A Tiny-któl egészen az AT90CAN-ekig működik.
(#) poznamokus válasza HoGyu hozzászólására (») Nov 10, 2009 /
 
Tapasztalt AVR-esként belefogtam a PIC-be, lassan elkészül a 18F4550-el az usb-s boardom. Ami eddig számomra lejött, az az, hogy az AVR egy letisztultabb architetktúra, PIC-ben furcsállom, hogy SPI és I2C -nek közös vezérlője van, egyszerre csak egyik használható, az égetők tere is elég tarka, viszont most megtetszett az, hogy az USB-s PIC jóval olcsóbb, mint az USB-s AVR (ami mellesleg egy agyhalál, van itthon, szenvedek is vele), és DIP-40-es tokja miatt egyszerűbb is bánni vele. Persze van furcsasága a DIP-40-es tokos avr-eknek is (pl 4 port 4 helyen (I2C, SPI, ADC és UART), így ha be akarsz kötni egy LCD-t, akkor az egyiket garantáltan bukod. Ha JTAG-el debuggolni akarsz, akkor default, hogy az ATmega16-ossal kezdesz, 8-asban még nincs. Mindazt tudja, amit egy alap vezérlőnek kell tudni (több PWM, Capture, Ext INT, SPI, I2C, ADC, UART, JTAG, aszinkron timer).
(#) ato01 válasza XR___ hozzászólására (») Nov 10, 2009 /
 
Ok.Köszönöm a gyors választ! Üdv,Attila
(#) ato01 válasza poznamokus hozzászólására (») Nov 10, 2009 /
 
Szia.Ez a nyomtató portos letöltő kábel jó akkor az atmega16-hoz?Be tudnám vele programozni?
Ha igen,akkor tudnál feldobni egy kapcs rajzot?
Előre is köszi!
(#) gtk válasza HoGyu hozzászólására (») Nov 10, 2009 /
 
Idézet:
„A PIC biztos, hogy gyors futást eredményez, de az AVR-t sokan dícsérik,”
Mihez kepest gyors? Ennek nezz utanna. Es pl. Megaval ne a dsPICet hasonlitsd.
(#) gtk válasza ato01 hozzászólására (») Nov 10, 2009 /
 
Siman fel tudod. Keress ra a topicban, STK-200, van pufferelt nelkuli valtozata is (de ha lehet epitsd a puffereltet ) Ezt az STK-200 kifejezest leirtam ebben a topicban nehanyszor.
(#) ato01 válasza gtk hozzászólására (») Nov 10, 2009 /
 
Köszi!
(#) icserny válasza poznamokus hozzászólására (») Nov 10, 2009 /
 
Idézet:
„PIC-ben furcsállom, hogy SPI és I2C -nek közös vezérlője van, egyszerre csak egyik használható”

Körül kell nézni, mert ezernyi típus van a különféle igények kielégítésére. Erre van a MAPS selector.

Például a "kis buta" (28 lábú) PIC18F25J11 mikrovezérlőben is van 2 MSSP egység, tehát lehet vagy két SPI, vagy két I2C vagy egy SPI és egy I2C.
(#) XR___ válasza XR___ hozzászólására (») Nov 10, 2009 /
 
Én gondomra is valaki please

http://www.scienceprog.com/wp-content/uploads/2006/11/jtag.pdf
mire való a jtag csatlakozó 6-os lába?
(#) Moderátor hozzászólása XR___ hozzászólására (») Nov 10, 2009
 
Idézet:
„please”


Nem tudom, olvastad-e a fórumszabályzatot valaha, de nem szeretjük az ilyesmi kifejezéseket, amik a sürgősségre utalnak, pláne nem az angol nyelvűeket... éppen csak pár órája tetted fel a kérdésedet!
(#) gtk válasza XR___ hozzászólására (») Nov 10, 2009 /
 
(#) XR___ válasza (») Nov 10, 2009 /
 
Szerintem nem követelőztem és nem is voltam bunkó, ha mégis akkor elnézést. Célom csupán annyi volt hogy látható legyek, mert még az előző oldalon volt a gondom... (15 hsz/lap mellett)
(#) trudnai válasza XR___ hozzászólására (») Nov 10, 2009 /
 
Idézet:
„Célom csupán annyi volt hogy látható legyek, mert még az előző oldalon volt a gondom...”


Ez az oldal ugy mukodik, hogy amig nem olvasom el az uzeneteket addig meg vannak jelolve olvasatlankent. Tehat ha meg nem olvastam az elso bejegyzest, akkor latni fogom, hogy azt meg el kell olvassam -- ezert az uzeneted nem lesz figyelme kivul hagyva, max ha nem tudok vagy nem akarok valaszoni, de akkor meg felesleges ujra kerdezni.

Az Angol szavak hasznalatat pedig en sem tartom szerencsesnek, es legfokepp nem menonek (ugye irhattam volna, hogy "legokepp nem coolnak", de mivel tenyleg nem tartom annak inkabb leirtam Magyarul)
(#) XR___ válasza gtk hozzászólására (») Nov 11, 2009 /
 
Köszönöm, erre volt szükségem.
(#) greenboy hozzászólása Nov 11, 2009 /
 
Sziasztok!

Segítséget szeretnék kérni tőletek az alábbi problémámban.

Kezdő AVR-es vagyok és gyakorlás képpen szeretnék összerakni egy half duplex RS485-ös hálózatot.
Nagyon minimális lenne az egész. Össz-vissz 1-2 slave és egy master lenne benne. A slaveken Atmega8-as ketyegne a master pedig RS232-n kapcsolódna egy PC-re. A progi működése annyi kellene hogy legyen, hogy a PC egy adott slave-ről lekérdez egy adatot. Vagy valami egyszerű.

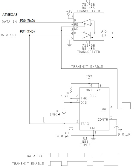
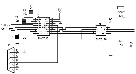
Megépítettem egy próba-kapcsolást, de nem tudtam életre kelteni. Lehet a kapcsolási rajz is dobja a hibát.
Az Atmega8-ban a progi egy sima rs232-re írt, amely folyamatosan karaktereket küld a pc-felé. A mellékelt kapcsolási rajzok szerint csináltam az egészet és az utolsó slave-nél egy 120 ohmos lezáró ellenállást raktam az adatvezetékekre. A slavenél van egy 555 időzítő is ami elvileg az adatküldést és fogadást kapcsolgatja (szerintem). Igazából nem tudom hogy jó e ez így.

A neten számos megoldást találtam, de sajnos C-ben íródott érthető példaprogit nem nagyon. Ehhez szeretnék kérni tőletek segítséget, leírást vagy esetleg egy kis mintaprogit.

Kezdőként feladja a leckét

A válaszaitokat előre is köszönöm!
Következő: »»   163 / 843
Bejelentkezés

Belépés

Hirdetés
XDT.hu
Az oldalon sütiket használunk a helyes működéshez. Bővebb információt az adatvédelmi szabályzatban olvashatsz. Megértettem