Fórum témák
» Több friss téma |
- Ez a felület kizárólag, az elektronikában kezdők kérdéseinek van fenntartva és nem elfelejtve, hogy hobbielektronika a fórumunk!
- Ami tehát azt jelenti, hogy a nagymama bevásárlását nem itt beszéljük meg, ill. ez nem üzenőfal! - Kerülendő az olyan kérdés, amit egy másik meglévő (több mint 17000 van), témában kellene kitárgyalni! - És végül büntetés terhe mellett kerülendő az MSN és egyéb szleng, a magyar helyesírás mellőzése, beleértve a mondateleji nagybetűket is!
Szia! Azért kicsit mérni kell előtte!
Vagyis a "leendő" középmegcsapoláshoz képest kell 18 / 18V-ot mérned, s tekercs végeinél 36V-ot. Ha így kötöd össze akkor jó lesz. [off]( Vagy másképp fogalmazva: Az egyik tekercs kezdő kivezetését a másik tekercs befejező végével kell összekötni. ) A kész tápegység. A tápegység nyákterve.
szeretnék egy olyan kapcsolást ami anyit tud hogy van egy kapcsoló bekapcsolom világít egy led és ha kikapcsolom akkor egy másik megy egy tranzformátort ami 12 w ból 9 w ot csinál
Idézet: Nem Voltot akartál írni ? Meg aztán egyen /DC/ vagy váltót /AC/ szeretnél ? és mire szeretnéd használni mert ez sem mellékes , mekkora terhelésre ? „12 w ból 9 w ot csinál”
egy motor akumlátorról szeretnék egy dvd lejátszót műkdtetni egyen éram
Akkor szerintem neked egy ilyen ic valószinű elég lessz :Bővebben: Link természetesen megfelelő hűtéssel , ezt egyszerűen megoldhatod fölcsavarozod a fém felületre .
Szevasztok. Vettem urbánéknál egy koppanásgátlót. A gondom az hogy +- 35-40V-ot kér. Nemtudjátok hogy elbírja az 50V-ot. Valaki szerelte be quad-ba?
Hello!
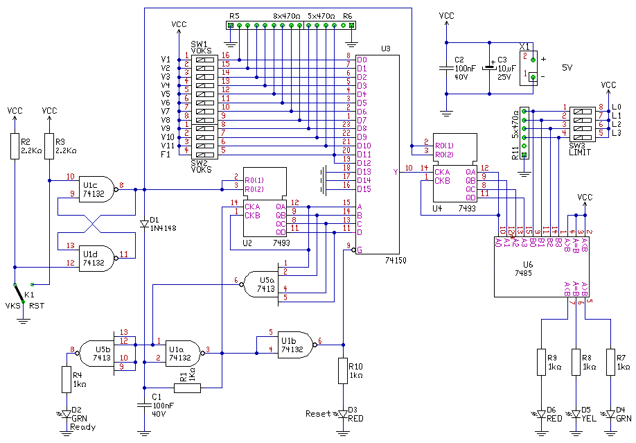
Azért az érdekes, mikor valaki oldalakon keresztül segítségért kiabál, és amikor valaki foglalkozik vele eltűnik a ködben. Na mindegy... Egy realizált megoldás. Működése, szinte szórol szóra azonos a fenn vázoltakkal. - A V1..V11 VOKS kapcsolókon kell beállítani a szavazatokat. A főnök F1 szavazógombjának súlyozása két szavazatot ér. - A szavazati határértéket a Limit L0..L3 kapcsolóval kell beállítani bináris súlyozási értékkel (1-2-4-8) Jelen esetben a kívánság alapján a 6-es számot. Tehát L1 és L2 kapcsolót be állásba, L0 és L3 kapcsolót ki állásba. - Az eredmény a D4..D6 Led-eken fog megjelenni. (Persze itt lehet használni csak az "A>B" funkciót is, így a zöld Led, 7 igen szavazattól jelezni fog. - Ha a K1 kapcsolót RST állásba billentjük, akkor az U2 multiplexert vezérlő számláló és U2 szavazat számláló törlődik. D1 diódán keresztül az U1a ütemadó oszcillátor áll. Ezt RESET állapotot, D3 piros Led jelzi. - Ha a K1 kapcsolót VKS állásba billentjük, akkor megkezdődik a szavazat számlálás. Elindul az ütemadó. Minden ütem lefutó élére a multiplexer a következő bemenetére lép, és minden felfutó élre megtörténik a szavazat kiértékelése. (G bemenet engedélyezi a D0..D15 szavazat kivitelét az Y kimenetre. Ha a szavazat "igen" azaz H szintű, az U4 számláló lép egyet. ezzel összegyűjtve az igen szavazatok számát.) Ha az U2 számláló a 15. MPX lépéshez ér, ezt az U5a kapu detektálja és megállítja az ütemadót. A szavazat kiértékelése ekkor kész. Erről az állapotról a D2 "Ready" Led jelzést ad. Az U4 számláló kimenetén megtalálható az "igen" szavazatok száma. Tekintve, hogy a főnők szavazata kettőt ér, az Ő szavazata két MPX bemenetre van vezetve. Így az Ő "igen szavazata, két léptető impulzust generál U4 számára. - Az "igen" szavazatok és a határérték összehasonlítása az U6 feladata. Ez összehasonlítja U4 felől érkező bináris számot, a LIMIT kapcsolók felől érkező bináris számmal. Az eredmény a három kimenetén jelzi. Ha az "igen" szavazatok száma (A) több, mint a LIMIT-en beállított (B) szám, akkor A>B jelzés generálódik. Az eredmény addig a kimeneten van, míg a K1 kapcsolót RST állásba nem állítjuk. Ha a K1 kapcsolót RESET állásba hozzuk, akkor (A=0) természetesen A < B jelzés van. (Ha ezt el szeretnénk kerülni, akkor az RST jelzést összekapuzzuk az A kisebb mint B jelzéssel..) - Jelenleg az ütemadó sebessége olyan gyors, hogy a beolvasás és kiértékelés egy szemvillanás alatt meg van. De ha C1 helyére egy 470µF-os kondit teszünk, akkor a működés akár szemmel is nyomon követhető. pld. D3 leden látható a multiplexer 15 lépése. - Tekintve, hogy a szavazatok száma a kérésben 12 volt, az MPX 13. és 14. bemenetét földre kötjük, így annak értéke "nem" (L) jellegű lesz. Valamint mivel a számlálást 0..15-ig végezzük és a 15. állapotban a számláló megáll, annak bemenete nem lesz kiértékelve. ezért a 15. bementet is L szintre kötjük. - Az U1c/U1d kapukból kialakított RS tár feladata, a K1 kapcsoló pergésének megakadályozása. Természetesen a K1 helyett akár két nyomógombot is alkalmazhatunk mint "Törlés"-"Szavazás" jelleggel. Az R5-R6 és R11, SIL tokban lévő ellenállás pakkok. SW1 és SW2 kapcsolók itt DIL kapcsolóként vannak ábrázolva, de ezek a szavazó kapcsolók. Amennyiben ezt is nyomógombbal szeretnénk megoldani, a Jani által alkalmazott RS tár módszert kellene kiépíteni. (Esetleg egyszerűbb formában, beírás-törlési lehetőséggel. De mivel szerintem ez egy elvi jellegű feladat, nem kell vele foglalkozni) Természetesen az IC-k megkapják az 5V tápfeszültséget a megfelelő lábaikon, ez a rajzon csak rejtetten van ábrázolva.. üdv! proli007
Helló!
Lenne egy nagyon kezdő kérdésem: Mit jelent (pl. egy adapternél) az x VA kifejezés/rövidítés?? Példa: van egy fixkocka(NYÁKtrafó) 10VA 2x15V ilyen paraméterekkel. A választ előre is köszönöm! : ) Üdv.: Zotya.
Ösvény: keresés itt a fórumban.
Keresendő kifejezés: voltamper A keresés módja: Hozzászólásokban
Felig egyetertek gg630504 forumtarssal es valoban ne legyen mindenki tul lusta utananezni dogoknak. Letezik magyar nyelvu gugli is, de hat ez itt az absolute kezdok reszlege, azaz el lehet/kell nezni, ha nem tudjak megkeresni, mivel gozuk sincs az osszefuggesekrol. Eppen ezert mellekelek egy linket egy masik forumrol, ahol igencsak reszletesen koruljarta a temat vki.Bővebben: Link
Üdv!
Nagyon köszönöm a válaszokat! : ) Üdv.: Zotya! U.i.: Már tudom, először keresni, aztán kérdezni! : )
Hello!
Jaj elnézést! Most vettem észre, hogy a "Reset" Led-et az inverter másik végére kell tenni.. üdv! proli007
Hi
Sehol nem találom hogyan kell szinuszos teljesítményt kiszámolni ,de tényleg nem pedig már 10 perce keresem. Köszönöm!!!
Ha a fogyasztó rezisztív, azaz nem induktív és nem kapacitív, akkor
P = Ueff * Ieff, azaz a feszültség és áramerősség effektív értékének szorzata.Bővebben: Link
Sziasztok!
Meg tudnátok mondani hogy az autó hűtőventilátorában milyen motor van?Három vezeték jön ki belőle.Köszönöm.
Helló! A potméterekre rá szokták írni, hogy például 47k és az lenne a kérdésem, hogy akkor mennyi Ohm-tól meddig van a poti ellenállása?
Hello!
- A poti két vége között van a 47kohm ellenállás. - De a poti, egy kiterített ellenállás, amin egy leszedő csúszka van. Lehet változtatható ellenállásnak is használni, ha a csúszkát és valamely végét használod. - Természetesen ha a csúszkát elmozdítod, akkor az ellenállás az egyik végéhez képest csökken, míg a másik végéhet képest nő. De alapvető felhasználása egy változtatható osztásarányú feszültségosztó. - Az ellenállás elvileg 0..végértékig állítható, gyakorlatilag nem lehet ezt kihasználni, mert amikor a csúszka a végállásról lecsúszik, valamilyen kezdő ellenállásértékkel indul. Általában 1:10 arányú változást illik figyelembe venni. - De nem csak lineáris potméterek vannak, hanem pld. logaritmikusak is. Itt az elfordulási szöggel az ellenállás nem lineárisan, hanem logaritmikusan függ össze. üdv! proli007
Milyen kocsirol lenne szo? Valoban 3 vezetek, vagy 3 polusos a csatlakozo? A harmadik esetleg csak forgasjelzesre szolgal.
Miert fontos szamodra az az info, hogy mennyi a minimumerteke?
trafóknál mit jelent a VA érték
kösz
Na most kivetelesen nem valaszolok, hanem kerdezek: nincs meg valakinek ebook formatumban a Radiotechnika Kezikonyv? Azthiszem 1978-ban jelent meg, de nem az evkonyvre gondolok, bar majdnem ugyanugy nezett ki es egy kicsit volt vastagabb.
Helló!
Az lenne a kérdésem hogy valami elektronikáról szóló oktató (videó,hangoskönyv)anyagot tud e valaki mutani.
Esetleg van valami kicsit konkretabb terulete az elektronikanak ami erdekelne es milyen szinten, mivel kisse tag fogalom amit irtal. Gondolj csak bele: az orvosi elektronikatol kezdve a szamitogepeken at minden, ami elektronikus bele tartozik.
Még nagyon kezdő vagyok.Leginkább a robotok meg a mozgó világító dolgok érdekelnek(alapfokon).Ehez kéne valami oktató vagy ötlet adó anyag.
|
Bejelentkezés
Hirdetés |












