Fórum témák
» Több friss téma |
Üdv!
Nekem meg van a 15.7és 16os verzió is csak nem sikerül feltenni,a 15.7es biztosan működik mert régen ár feltudtam tenni,a 16osba nem vagyok biztos hogy működik. Ha valaki tud segíteni meg köszöném!
Már megoldottam mindkettő tökéletesen fut csak nem egyszerre,külön-külön jók.Ha kell segítség dobj egy e-mailt..
Hali!
OrCad 16.0-os verzióval van egy olyan problémám, hogy nem engedi a Layot Plus-t használni, csak az Engineer's Editiont. Az utóbbiban viszont nincsen AutoRoute (csak spectra). Találkozott már valaki ezzel a problémával?
Sziasztok!
Megszeretném kérdezni ,hogy melyik footprinteket adjam a futófény alkatrészeinek? Előre is köszi!!!
Üdv mindenkinek!
Még csak most ismerkedek az Orcad progival, kaptam egy feladatot amivel elakadtam. Tranzisztor karakterisztikát kellene kirajzoltatnom vele. Van esetleg valakinek ötlete? A segítséget előre is köszönöm.
Sziasztok!
Orcad-ben a NYÁK alkatrész padjeihez, hogyan tudom a stencil gyártáshoz szükséges apertúrákat beállítani, nem boldogulok vele és a google se akar barátkozni ![]() üdv: Piot
Hogy tudok nyomtatni layout-t ban, hogy csak a nyákrajz legyen?
Sziasztok! Nem foglalkoztam még áramkörtervező programmal, de épp most egy Orcad tervezőprogival szenvedek, de nagyon... Meg kellene tanulnom kezelni, angol kézikönyvem is van, de sehogy nem tudok továbbjutni a kapcsolási rajznál. Próbaképpen csináltam egy egyszerű kis rajzot a Schematic-ben, amely tartalmaz "saját" alkatrészt is, de nem tudom, hogy csinálok neki footprintet meg minden más egyebet ahhoz, hogy a netlista rendesen lemenjen a Layout-ban. Gondolom, azon kívül, hogy megrajzolom az alkatrészemet (egy trafót), nemcsak a 4 kivezetés (pin) kell, hanem azoknak a távolsága, elhelyezkedése, láb-vastagság, felirat, körvonal, pad-forma, aztán a NYÁK-huzalok vastagsága, szélessége stb., stb... - Ezeket hol és miként lehet beállítani? Minden segítséget nagyon köszönök. (Lehet, hogy az lenne a legjobb, ha valakinél, aki jól ért hozzá és el is tudja mondani a dolgokat, néhány alkalommal meg is tanulhatnám, fizetnék is érte, ha megegyeznénk.....) Üdv.
Üdv Mindenkinek! LEhet, hogy szokatlan a kérdés itt és most: ért valaki jól az Orcad-hez? Nekem a 9-es verzió van meg. Meg szeretném tanulni, még angol kézikönyvem is van, de sehogy megy a nyomtatás.... Rajzolni tudok, még alkatrészt is tudok készíteni, de ennél több nem megy. Azt is bevallom, hogy a nyomtatott áramkör tervezés alapjaival se vagyok tisztában, nemcska a program kezelésével. Azt gondolom, hogy ezt chat-eléssel, üzengetéssel nem nagyon tudnám megtanulni. Ha valaki személyesen tudna tanítgatni, persze, fizetnék érte, talán néhány alkalom is elég lenne. Örülnék, ha lenne ilyen lehetőség..... Üdv, D. Á.
Szabályzat:
Idézet: „VIII. Ha beírtunk egy kérdést és arra nem jön rövid időn belül válasz, nem írjuk be hogy a mi kérdésünkre miért nem válaszol senki. A tagok nem vakok, valószínűleg elolvasták amit írtunk, a hallgatásnak több oka is lehet: - a kérdés érthetetlen volt és nem lehet rá válaszolni - a kérdés túl nehéz volt és senki nem tud rá válaszolni - a kérdés már milliószor elhangzott és senki nem akar újra rá válaszolni Azt meg ugye nem várjuk el hogy a kérdésünkre ha nincs válasz, majd minden egyes fórumozó beírja: "én nem tudom".” Talán ezek közül valamelyik miatt nem válaszoltak. Ettől függetlenül ez, még mindíg és továbbra is Eagle topic...
Az igazság az, hogy meglátásom szerint azért ilyen piskóta ez a topik (az információ mennyiségét tekintve), illetve azért is nem válaszol senki a felvetett kérdésekre, problémákra, mivel eléggé egyedi program, illetve valamiért nem szoktak rá sokan.
Úgyhogy én merem ajánlani bátran, hogy ha még valóban csak most kezdesz foglalkozni a témával, akkor mindenképp olyan programot kéne megtanulnod kezelni, amelynél későbbiekben való elakadáskor is tudsz segítséget kérni... ilyen programból 2 van: EAGLE (elég nagy népszerűségű, gyorsan is fejlődik, sokan értenek hozzá), valamint Protel (profibb, szebb felületű, kicsit viszont kevesebben értenek hozzá)
Köszi szépen a választ. Gondoltam erre is, időközben megszereztem az Eagle-t, fel is tettem és látom, hogy az Eagle topicon sokan is vannak. Ott fogok majd kérdezősködni. Üdv.
Szia, itt egy magyar nyelvű leírás nyomtatott áramkör tervezéshez egy régebbi verzióhoz, talán ezzel menni fog.
![]() Norberto: abban igazad van, hogy "kissé" nehézkes a használata, emiatt nem is közkedvelt, de lehet neki pont ezt kell használni, úgy mint egy időben nekem is. Egy egyszerű áramkör szimulációját sem lehet benne megcsinálni úgy, hogy valaki előtte meg nem mutatná! Nincs benne 1 gombos (Run) szimulálás! Ezért józan ember saját magától nem használ OrCAD-et. ![]() Remélem tudtam segíteni.
Használ valaki 16.2-es tört verziót?
Nekem azt írja a PSice A/D hogy: ERROR -- EVALUATION VERSION analog Node Limit (64 Nodes) Exceeded! Nem tudok szimulálni egy bizonyos bonyolultság felett. Ha valaki használ írjon légyszíves.
"Hello! Nem tudja valaki, hogy hogyan lehet pic-ekhez programot írni és betölteni azt? Nem bírok rájönni..."
Ez nem idevaló kérdés, áttettem ide: Bővebben: Link Használd a keresőt!
Bocs, hogy nem egyértelműen fogalmaztam, de úgy értettem, hogy OrCAD-ben hogyan lehet ezt megvalósítani.
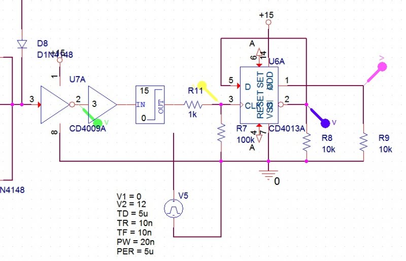
Sziasztok!
Bár úgy látom nem igazán elterjedt ez a progi itt a HE-sek körében, de remélem vannak itt hozzáértő emberek. Póbálkozom összerakni egy Flip-flopot CD4013 D tárolóból. Pulzusgenerátorról megy (3), az előtte levő áramkörből kapott négyszöggel nem (2). A négyszöget szinte teljesen feljavítottam, ugyan az mint ami a pulzus generátorból jön, de a kimenetek mindig beállnak 7V-ra, amit logikai kapunál eleve nem értek. A tápfesz 15V. A Set, Reset lábra később kapja meg a 0-t hogy még azzal se legyen baja. Már teljesen tanácstalan vagyok.
Tedd fel, vagy küldd el a projektet, megnézem, hátha csak elnéztél valamit.
Köszi, közben rájöttem.
A szimulációs beállításoknál a digitális szintű jelekhez tartozó beállításokon változtattam. Egyenlőre megy. Bár azt nem tudom, hogy bármelyik kapuról is van szó, miért nem tud stabilan billenni, egy bizonyos feszültségszintnél mint a valódi kapuk. Gondolok itt arra pl egy kapu (TTL) lassú felfutású jelet kap 2-4V környékén még nem jelzi stabilan a magas vagy alacsony szintet, hanem egy felfutó/lefutó élet jelez a logikai szinteknél. Ez még nem is probléma, hanem az ezek után kötött kapuk továbbviszik ezeket a bizonytalan billenéseket és születhetnek olyan állapotok, amik egyébként valóságban nem jönnének elő. Ez kicsit zavar.
Sziasztok.
Gyakorlásként újra előszedtem az Orcad 10.5 programot és egy bonyolult áramkör megtervezésében szeretném a tanácsotokat kérni. Az áramkör kapcsolási rajzának megtervezéséhez a Capture CIS-t használom, a PCB megtervezéséhez a Layout Plust. Az kapcsolási rajz a következő: 8051 teszt áramkör Itt látható, hogy kétoldalasan, VIA nélkül sikerült elkészíteniük ezt a panelt: 8051 teszt áramkör - PCB Az lenne a problémám, hogy minden alkatrészt ugyanúgy rendezek el a PCB-ben, mint ahogy itt is, mégsem tudom behuzalozni. 8051 teszt áramkör - Építés A buszokon el vannak nevezve az összeköttetések, a Layout Plus felismeri, hogy mit hova kellene kötnie. Amikor elindítom az autoroutert, akkor VIA alkalmazásával sikerül megcsinálnia, de ~300 a VIA száma. VIA nélkül kb a 60%-át tudja megcsinálni. Mi lehet a baj? Ugyanaz az áramkör, ugyanazok a Footprintek, ugyanazok az összeköttetések, ugyanaz a panelen való elhelyezés. Mit tanácsolnátok? A huzalozási stratégiákat próbáltam módosítani, de sikertelenül. Gondoltam arra is, hogy a Buszokkal lehet valami gond, hogy nem kezeli csoportban a Layout Plusz a Buszos összeköttetéseket. Ez lehet a gond, vagy a Busz csak a kapcsolási rajz áttekintését teszi könnyebbé és nem értelmezhető a Busz, mint alkatrész a PCB-ben? Sorry, ha hülyeséget is kérdeztem... Szakember vagyok, korábban játszva összeraktam az ilyeneket, csak az eddigi munkám során nem volt rá szükség...
Nem pontosan értem a problémádat. Az a baj, hogy a router nem tudja megcsinálni? Csak mert kézzel ennyi idő alatt már megcsináltad volna. Vagy mindenképp autorouterrel akarod?
Vannak viák, csak az egyben az alkatrész lába is.
Hát jó lenne Autorouterrel megoldani, mivel sok az a 400 összeköttetés ha azt nézzük, hogy csak gyakorlásképp csinálom.
Egyáltalán baj, ha sok a VIA? Gyártásban gondolom megoldják az automata gépek a VIA-k elkészítését? Szabványosan mennyi megengedett? Vagy nem elfogadott egy olyan áramkör, amiben sok a VIA (200-300db)? Mellesleg megnéztem, az alkatrész lábak nem számítanak bele a VIA szám statisztikába.
Én úgy látom, hogy kézzel ez hamar megvan, pláne ha látod, hogy merre húzd a vezetéket, hogy biztosan jó legyen.
A routert próbáltam már több NYÁK tervező alatt, de vagy nem tudta megcsinálni, vagy nekem nem tetszett, ahogy megcsinálta. Inkább hanyagolom. Nem baj, ha sok a via. A gyártónak küldened kell egy fúrófájlt is a gerberek mellé, amiben benne van, hogy hol kell fúrni mekkora szerszámmal. Ezt a CNC gép megoldja. Hogy mekkora lehet a viák közt a minimális távolság, és hogy mekkora lehet minimum egy via, az a gyártótól függ. Persze, hogy nem számít bele, mert más a via, és pás a pad. De ettől függetlenül a pad használható átvezetésnek (viának) a két oldal közt, ahogy azt esetünkben is csinálták.
Értem, köszi.
És a VIA-kat is ugyanúgy belehelyezi a gyártósoron a gépezet a nyákba, mint a sima alkatrészeket? Van technikusim, van diplomám, de sajnos a gyakorlatokon nem nagyon tértünk ki ilyesmikre. A specializálódásom is más, inkább programozó lettem a munka területén... Szar sorry, ha baromságot kérdeztem. Gondoltam előszedem ezt a témakört is, hátha szükségem lesz rá, most van szabadidőm is.
Kérdezz csak, azért vagyunk itt, hogy válaszoljunk. Ennek így kell(ene) működni az élet minden területén...
A lényeg: a via nem egy alkatrész, mint pl. egy ellenállás. A via úgy készül, hogy először kifúrják a NYÁK-ot, aztán (ha jól emlékszem) palládium-klorid oldatba merítik. Ekkor palládium szemcsék tapadnak a NYÁK-ra, és egy vékony vezetőréteget képeznek a furat falán is. Ezután már lehet galvanizálni (mivel már van összefüggő vezető réteg), és megvastagítják a rezet. Így a via fala párszor 10um vastag lesz. Ha többet, vagy részletesebben akarsz tudni róla, érdemes utánagugliznod kicsit, vagy itt körülnézned (a "PWB" takarja a NYÁK gyártás technológiát)
Köszi a segítséget.
Tudod nem ehhez vagyok szokva az informatikai fórumokon. Ott mindenki szidja a másikat, beképzelt stílusban/flegmán visszaszól, vagy csak annyit ír, hogy www.google.com Jók azok az animációk a panel készítésről. Kár, hogy nem normális videók. Anno a suliban csak a nyákmaratásig jutottunk el és beleforrasztottuk kézzel az alkatrészeket. Ennyi. A VIAra érzékenyek voltak, minden projectet max 5 VIAval engedtek megcsinálni. Hallottam a soldier maskról, az Orcadban is van olyan layer, de nem tudtam eddig elképzelni, hogyan kerül fel a panelra. Mellesleg beszereztem az Eagle progit, amit a topic elején javasoltatok. Letöltöttem hozzá mind az 1800 Library fájlt is. Nagyon állat és könnyű is használni. Egyedül a Zoomolással nem vagyok kibékülve. Jobbra-balra sem mindig sikerül scrollozni a munkalapot. Kicsit a mozgatás is körülményes. Először csoportot kell alkotni és utánna mozgatod a csoportot. Persze nem jegyzi meg későbbre, hogy mik alkottak csoportot. De amúgy jó. Az autorouternél tetszik, hogy megadhatod, merre húzza a tracket adott layeren. És csak ~100MB. Szinte minden alkatrészt tartalmaz az 1800 library. Ezek után nem tudom, hogy mi többletet tartalmazhat a 3GB-nyi Orcad nyáktervezési célra.
Kicsit megkésve bár, de nagyon szépen köszi, ki is nyomtattam. Ha esetleg kérdéseim lesznek, majd jelzek. Üdv.
Üdvözlet Mindenkinek!
Eléggé halottnak tűnik ez a fórum, de hátha! Olyan embert keresnék, aki jártas az OrCad 16.2 program használatában. Én még igencsak kezdő vagyok! Definiáltam néhány új alkatrészt és külső forrásból külön könyvtárban meg vannak hozzájuk a Footprintek. A footprintek (.dra kiterjesztésű fájlok) az Allegro PCB designer-ben megnyitva láthatók. Az a problémám, hogy hiába van megadva az alkatrésznél a Package property-ben jól a footprint, ha megcsinálom a kötéslistát a program megnyitja ugyan a nyák-tervezőt, de csak azokhoz az alkatrészekhez rendeli hozzá a footprintet, amikhez a programban gyárilag is létezik. Az általam letöltötteket hiába másolom ugyan abba a könyvtárba, mint a gyáriak, nem találja meg az Allegro. A másik kérdésem, hogy egy adott alkatrésznek hol tárolja (ha tárolja egyáltalán) a program a magasságát? Lehet nem voltam teljesen egyértelmű, de aki esetleg használja/használta már a programot sz valószínűleg tudja a választ. A Google nem akar a barátom lenni! :rinya: Köszönettel: Gyula
Mi az egyetemen orcad 16.2 őt használunk Layout NYÁK tervezővel, de azzal is egy rakat gondunk van, nem tudok segíteni a problémáddal kapcsolatban.
Viszont azt akarom kérdezni hogy a szimuláció PSpiceszal neked mennyire megy. Pontosabban , hogy pl van egy LM337, amit a progi könyvtárában nem találok,szóval letöltöm ActivePartsról a modelljét(OctoParts valami oknál fogva 1 hete nem működik, azelőtt onnan is tudtam alkatrészeket leszedni), de szimulálásnál ezt írja ki: "No PSpiceTemplate ......" .(Mellesleg van jópár IC, ami a progi könyvtárából adtam hozzá, de annak is ugyanez a problémája.) Próbáltam benti gépen eredeti licensszel, otthoni gépen tört licensszel, de nem akar működni. Több millió forintos program, de ilyen hibákkal van tele Ha esteleg tudod a megoldást, vagy valaki más találkozott már hasonlóval írjon!!Előre is köszi Yaga
Csak a Capture\library\pspice mappában levő alkatrészeket használhatod, szimulációkra.
Lehet hogy át van állítva az alkatrészkönyvtár az eggyel "kintebb" levő sima kapcsolási rajz modellekre. Próbálj meg valami más hasonló modellt használni. |
Bejelentkezés
Hirdetés |










Ha esteleg tudod a megoldást, vagy valaki más találkozott már hasonlóval írjon!!




