Fórum témák
» Több friss téma |
- Ez a felület kizárólag, az elektronikában kezdők kérdéseinek van fenntartva és nem elfelejtve, hogy hobbielektronika a fórumunk!
- Ami tehát azt jelenti, hogy a nagymama bevásárlását nem itt beszéljük meg, ill. ez nem üzenőfal! - Kerülendő az olyan kérdés, amit egy másik meglévő (több mint 17000 van), témában kellene kitárgyalni! - És végül büntetés terhe mellett kerülendő az MSN és egyéb szleng, a magyar helyesírás mellőzése, beleértve a mondateleji nagybetűket is!
Hello!
Ha egy tápegység kimenetére teszek icl7107 alapú voltmérőt és ampermérőt, akkor ezeket lehetséges ugyanarról a trafóról táplálni, ami a tápegység trafója, vagy egy különálló trafó kell hozzá? A választ előre is kösz. Üdv.: mate_x
Üdv!
Szeretnék csinálni a pincébe egy időkapcsolós szellőztető rendszert (keringtető), úgy gondoltam, hogy 1 ventillátor benyomja a levegőt a másik meg ki, valahogy így: | ^ v | | | | | | | | | | | | | | -> | | | | `````` A kérdésem, hogy hol lehet olyan ventillátort kapni olcsón, ami 12v-os, és bírja a párát. Válaszokat előre is köszi
Ha a pince valahol kapcsolatban van a kulso levegovel (pl. ablak), akkor eleg egy venti akar szivo, akar nyomouzemben. A plusz vagy szukseges levego meg valahonnan potlodni fog mindenkeppen, vakuumot igen nehez csinalni hazak eseten...
Pincéből elég nehéz "kiűzni" a párát. Ha hűvösebb levegőt "nyomsz" le (télen), az nem fog nagyon segíteni, mert a relatív páratartalom úgyis szinte folyamatosan 100% körül van, de legalábbis magas. Nyáron a meleg levegő ugyan sokkal kevéssé telített, de lekerülvén lehűl, és újra csak közelebb kerül telítéshez, és nem igazán szárít.
Sziasztok!
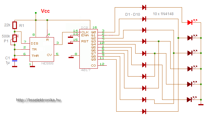
Van az a futófény, és azt szeretném megoldani, hogy csak 4 ledet kapcsoljon, hogy oldhatnám ezt meg? Illetve, hogyha van valami egyszerűbb kapcsolásotok, ami 4 ledet futtat meg, és szabályozható potival, az is jó lenne! Köszi előre is!
Hello!
Elég egyszerűen.. A Q4 kimenetet visszakötöd a Reset bemenetre. Így az 5. lépésre a számláló nullázódik. (A dióda mátrixot meg áttervezed, ahogyan futtatni szeretnéd. üdv! proli007
Üdv!
Ha a generátorom 55A tud leadni 12V-on,(max 13V) akkor 660W a teljesítménye?
Igen. Egyenáramon. Váltóáram esetén csak akkor, ha nincs meddő teljesítmény a terhelésen (tisztán rezisztív).
Sziasztok!
Segítséget szeretnék kérni! Van egy napkollektoros vezérlésem DeltaSol E melyben van egy csatlakozó V Bus. Ehhez keresnék valami olyan drótot ami alkalmas arra, hogy a laptoppot összekössem a vezérléssel,és ezáltal az adatokat kimentsem gépre. Ilyen drótot honnan tudnék beszerezni, esetleg valaki akinek van ilyenje, csak nem tud vele mit kezdeni???
Gyanítom sehogy, hacsak nem építesz egy komolyabb átalakítót, amely a kommunikációs szabványokat áthidalja, s megírod még hozzá a kiértékelő szoftvert is. Vagy megveszed a gyárit. Vannak rendszerek, amikhez 60-70 pénzért "osztogatják".
Sziasztok
Adott egy 200w-os toroid 2x28v és 2x12v kivezetésekkel. Erősítőhöz van beépítve a 2x28v -os része. De szükség lenne ventilátorra, az megoldható dolog, hogy a trafó egyik 12v-os ágát és a 0-át kötöm a ventilátorra ? Mert ezeknél több alkatrész nemfér be a dobozba ezért kéne valami megoldást ha ez így nem jó..
program van hozzá fent a neten, nem kell megírnom.
A kábel az valami rs232 -- USb , csak ennek a V Bus kimenete 2 drót, nem csoki, meg ilyenek. Én meg nem értek ehhez.
Hidd el, hogy kell valamilyen processzoros kütyü, ami illeszti a soros portra, simán nem tudod laptopra kötni.
Bővebben: Link
Köszi a választ! Még egy kérdésem lenne. Ha pl: egy 55Ah, 12V-os aksiba tárolom azt az áramot amit az a generátor termel, és egy 12V/230V-os inverterrel egy 600W , 230V-os villanymotort tudnék vele üzemeltetni? Ha igen akkor mennyi ideig? 55Ah 12V-on azt jelenti hogy 55A le tud adni 1 órán keresztűl, vagy hogy 55órán keresztűl ad le 1A-t? Mit jelent hogy (tisztán rezisztív)?
Sziasztok!
Egy a linkel található relével megoldható, hogy a 12v-ról kapcsoljak egy 220v-os izzót? És ha igen hogyan kell bekötni? Köszi előre is. Bővebben: Link
Sziasztok!
Nemrég vettem egy olyan játékot a babámnak, ami 4 darab 1,5 voltos góliátelemmel működik. Sajna ezeket egy nap alatt lemerítette, így inkább szeretném egy 6 voltos adapterrel megoldani ezt a problémát. Amit nem tudok, hogy milyen adapterrel lehetne a 4 darab góliátot helyettesíteni, a játékon nincs adapter foglalat, azt az elemek érintkezőjéhez barkácsolnám hozzá... Mit tudtok ehhez ajánlani, és hol lehet ilyet kapni? Mire kell figyeljek, mekkora áram legyen a maximum és a minimum, amit az adapter ki tud böfögni magából? Sajna már rég nem foglalkoztam elektronikával, már tök béna vagyok ezen a téren... Ja ez maga a kütyü: http://bolthely.hu/manojatek/id/00103_Macis_projektoros_forgo Köszi T
Szia!
6 Voltos egyenáramú adapter kellene. Nem kell nagy teljesítmény. 500mA-es jó lesz hozzá.
Azért van benne elem, mert érintés védelmileg így kell megoldani. Ami gyerek közelében van, nem szabad hálózattal kapcsolatban lennie. Úgy nevezett belső táplálású készülékek.
Szia!
A játékhoz 6 Volt megy, kettős szigetelésű trafóról táplálva. Bár lehet, hogy valamilyen szabályba ütközik ez a megoldás az adott esetben.
Akkor menni fog, de szerintem stabilizált táppal kellene hajtani. Nem értem egyébként mi a baj. Megcsupaszolod és bekötöd az elem alá.
Mivel a linked egy relé család, a válasz : igen, ha 12 V-os reléd van, és nem (ill. nem olyan egyszerűen), ha bármelyik másik feszültségű. (3 ... 48 V)
Kapcsolni mind tud 230 V-ot, és egy izzót vígan elbír. Bekötése: 2 - 5 : meghúzótekercs (12 V) 1 - 3 : fázis - izzó egyik fele nulla : izzó másik fele Viszont a kérdés feltevésből arra következtetek, hogy jobb volna szakemberre bízni: a 230 V nem játék !!! Ha alapvető dolgokkal sem vagy tisztában, könnyen az utolsó kísérleted lehet !
Szia!
Köszi, tehát ha a q4-et rákötöm, a reset lábra, akkor simán csak elmegy a 4. led-ig, és aztán vissza? Tehát ha csak simán nem teszem be az utolsó két ledet meg a diódáit, akkor ugyanúgy fog működni mint hogyha 6 leddel lenne? (Mert nem tudom hogykell átrendezni a diódákat)
Hello!
Lenne egy kérdésem tőletek: Van nekem egy Pioneer DEX-P99R autós cd lejátszóm! Történt vele egy kis baleset a kapcsoló szál ugye amin 12+ jön ki rajta azt véretlen odacsíptem az úlléshez és kapot egy kis negatívot! Nah ez nem negyon tetszett neki bizti sajna nem volt a szálon szóval a rádióba futott tovább! Most nem jön ki rajta a fesz, de ha kikapcsolom a magnó akkor kinyomja a feszt rendesen! Szóval pont fordítva működik minde ahogy kéne! Válaszokat előre is köszi!
Egy 660W-os generátorral aligha lehet egy 600W-os 230V/50Hz-es motort táplálni(kell az a 600W mech.telj.?)Az inverter hatásfoka biztosan kisebb, mint 90%, valamint a motor össz. felvett teljesítménye is több, mint 600W, mert induktív terhelés, meddő telj.-t is fogyaszt.Gond lesz az akku töltésével is, mert pl. 55Ah.-s akku tartós töltőárama nem egészséges, ha kb.6-7A-nál nagyobb!
Üdv!
Nem , a diódák miatt fordul vissza. Ezért kell átrendezned a 4 led-hez.
Szia!
Tehát vegyük azt hogy a q4-et rákötöm a resetre, és akkor simán diódák nélkül előtét ellenállással bekötöm a ledeket, akkor a Q0-Q3-ig váltja a ledeket, aztán egyből újrakezdi?
Köszi. Közben én is rájöttem hogy hogyan működik csak még egy órát olvasgatnom kellett.
A biztonságra meg nagyon vigyáztam. Holnap készítek hozzá végleges panelt. Mégegyszer köszönöm.
Érdekes, de talán jogos (elvi) kérdésem lenne a hozzáértőkhöz:
Van egy nagy-nagy trafóm... 500W 12V (AC) Ennek a kábele kb8mm vastag. Vettem egy 25A-es graetz diódát. Ennek 1mm-es a lába. Hogy is van ez? Az alkatrészláb jobb vezető, vagy 25A-ra bőven elég az 1mm? Vagy miért van ez a nagy átmérőbeli különbség? Kicsit furcsállom |
Bejelentkezés
Hirdetés |





Hogy is van ez? Az alkatrészláb jobb vezető, vagy 25A-ra bőven elég az 1mm? Vagy miért van ez a nagy átmérőbeli különbség? Kicsit furcsállom 




