Fórum témák
» Több friss téma |
Fórum » Spektrum-analizátor
Témaindító: (Felhasználó 518), idő: Okt 26, 2005
Témakörök:
Sziasztok! Eloszor is koszonom a valaszokat.
geri303: nem szeretnem kiszurni se a mely, se a magas hangokat, mert gondoltam egy olyanra is, hogy a LED kockan az animaciokat pl. csak a mely (basszus) hangok aktivaljak (egy mozgas akkor kovetkezzen be ha egy basszus elhangzott) pici : Igen a fulhallgatonak szant kimenetet akarom bevezetni a lapba. Ha jol ertem, akkor a dugasz utan kell tegyek valamit (amit sajnos meg nem tudok, hogy mi az), ami a jelet feljebb tolja (igy kb max 3-3,5V-os jelem lesz), ezutan mehet direkt az ADC-re, megtortenik a kovertalas, es utanna johet az FFT? El_Pinyo : Azt hiszem, hogy te arrol beszelsz, amit picinek, mondtam, hogy nem tudom mi az amivel feljebb tolhatom a jelet meg utanna nezek, koszi a hozzaszolast
Sziasztok!
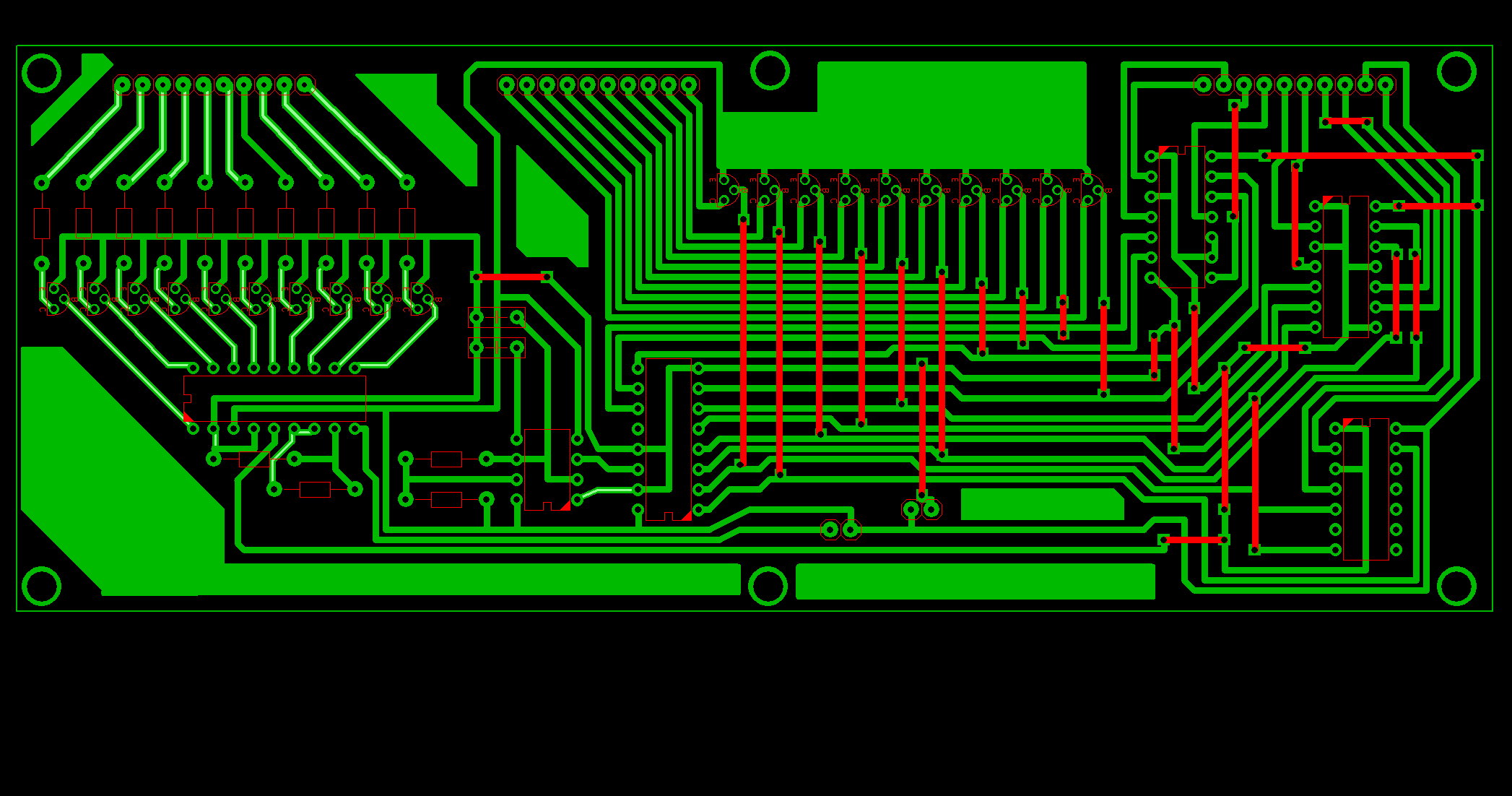
Megépítettem az oldalon található spektrum analizátort.(Attila86 cikke alapján) Sajnos át kellett rajzolnom sprint layoutban mert a méretezéssel voltak problémáim. A beültetési terv alapján dolgoztam. Az áramkört össze rakva azonban nem csinál semmit. A led oszlopokon 0,60 V van a sorokon pedig 3,05V. A sávszűrőnél a 7660 as 5ös lábán csak -2,23V van, a TL074esek 4es lábain csak az 5Vos tápfesz van a 11es lábakon még ennyi se. Sajnos nem vagyok profi tehát nincs komoly felszerelésem, de megszeretném találni a probléma okát. Ezért kérek tőletek segítséget. Mellékelem az átrajzolt paneleket.(a tranyók betűzése sztem nem jó de a cikk képei és a beültetési rajz alapján raktam be őket) A segítséget előre is köszönöm!!! üdv szaky27
Szerintem az egy alkatrésztemető, de mindegy…
Először nézd meg, hogy a kivezérlésjelző működik-e (egy oszlop direkt betáppal, direkt jellel), majd a szűrőket (nem kell egyesével), hogy azok mit csinálnak. Ha ezek működnek, csak a mátrix résznél lehet valami gond, ezt rajz alapján alkatrészről alkatrészre járt végig. Mindenek előtt a tápellátást nézd meg, hogy nincs-e valami probléma vele. (a LED-ek polaritásával kezd az egészet, ez általános hiba szokott lenni) Látatlanban ennyi, így esélyes megtalálni a hibát.
Köszi a választ!
Egyelőre úgy tűnik h csak a ledes panel működik egyedül. Ha direktbe kötöm rá a tápot ellenálláson keresztül működik, de ha a vezérlőt is rákötöm akkor semmi. Amúgy a nyákrajzban találtál hibát? Ha igen oszd meg velem had korigáljam. Kezdő létemre sajnos nem látom át annyira de próbálkozok vele. üdv szaky27
Sajnos nem sok szabad időm van mostanában, de azt tudom javasolni, hogy nyomtasd ki az eredetit is és a sajátodat is, és úgy kövesd le (az eredetin végighúzod filccel az egyes szakaszokat, meg a sajátodon is, és előbb-utóbb megtalálod a hibát, ha a NYÁK-on van - ha nem azon van, akkor marad a beültetés, nézd meg a tranyókat meg az IC-ket, hogy biztos jól tetted-e be a helyére. (amúgy készül a sajátom is, majd megosztom természetesen azt is)
Üdv
Helló
Az ICk elvileg jól vannak berakva, de a tranyókra gyanakszom. Néztem adatlapokat és mindenhol más bekötést írnak. Ilyenkor h lehet kitalálni h melyik a helyes bekötés? üdv szaky27
Hát igen. Más gyártmányúnál meg pont fordítva van a láb kiosztása ezért bizonytalanodtam el. Pl ami a HSen van fenn adatlap a 337hez ott máshogy van vagy csak én látom fordítva? (NEM kötözködésnek szánom). És létezik h a bc327 esnek is ugyan ilyen a láb kiosztása?Bővebben: Link
A panelodon fordított lábkiosztással vannak a tranyók. Ha a lábait fogod az ujjaid között és a lapos(feliratos) fele feléd néz, akkor a jobboldali az emiter, a középső a bázis, a baloldali meg már menni fog...
Mellesleg a HEstore-s adatlap jó, megnéztem.
Azt tudom hogy a panelon rossz a lábkiosztás. Csak megzavart a sok adatlap mert tutira akartam menni és többet is megnéztem és ezt volt a baj mert különböző gyártmányúaknak más a lábkiosztása. De akkor maradok a HEstore-os adatlapnál. Te bc327 est írtad le most nekem igaz?
Köszi a felvilágosítást!!! ui: az igaz ha fordítva kötöm be a tranyót akkor elhalálozhat? üdv szaky27
Annyit kérdeznék még hogy a panelon találtál vmi más hibát is?
Sziasztok!
Olyat szeretnék kérni tőletek hogy a belinkelt eredeti kapcs rajzon a tranyók 1es lába melyik? (emiter?) Vettem új tranyókat CTBC 337 - 25 LE és CTBC 327 - 25 LE. Ezeknek milyen a láb kiosztása? A segítséget előre is köszönöm!!! üdv szaky27Bővebben: Link
Közben át böngésztem a beültetési és a kapcs rajzot és valamit nem értek. A tápcsatlakozó ha jól értelmezem olyan h a közepén van 1 tüske ami (én eddig úgy tudtam hogy az) a pozitív. De a kapcs rajz és a beültetési ellent mond egymásnak, mivel azt írja hogy a tl074 esk 4es lábán és a 7660as 8as lábán kell lenni a pozitívnak. Ezt a sávot vissza követtem és észre vettem hogy nem a tüskéhez csatlakozik a vezetősáv a tápcsatlakozónál. Most akkor rossz valamelyik rajz v. én tudom rosszul a dolgokat? Mert én eddig a tüskére adtam a pozitívot és ez ha rossz akkor megölhettem az ICket?
üdv szaky27
Úgy kell csinálni, hogy jó legyen
![]() Azaz oda kell kötni a dolgokat, ahogy az alkatrészek illetve a kapcsolás kívánja! Lehet, hogy valami el van rajzolva, de NE rajz szerint próbáld ezeket csinálni, hanem ahogy ténylegesen össze lehet hozni. Én már láttam olyat egy labortápnál (nem itt), hogy kapásból az elején egy gigászi rövidzár volt, és polaritást is szoktak téveszteni Graetz-hídnál (többel találkoztam). Ez benne van… Megnézed az enyémet? A "Ki mit épített"-ben van.
Természetesen.
Akkor lehet hogy a táp dugó rosszul van bekötve, mert arra gyanakszom ki is próbálom fordított bekötéssel.
Hát, ezt nem biztos, hogy értékelték a művícék… Típustól függ, hogy melyik mennyire bírja az ilyesmit, meg ha csak felét kapja (az utóbbinál a többség nem hal meg). Ha nem mennek, és szkóppal meg tudod nézni, akkor egyszerű dolgod van.
Megnéztem a tiédet nagyon szuper lett grat hozzá remélem megtalálod a hiba okát. Bízom benne hogy az ick nem mentek tönkre. Vettem új tranyókat azokat is berakom és meglátjuk mi lesz. Amúgy az eredeti beült alapján végignéztem az én panelom és a tranyók számozásán kívül nem találtam más hibát. A tranyók lábai 1-emitter 2-bázis 3- collector?
SMD tranzisztorokat szerintetek érdemes használni?
Elég fontos lenne mivel nagyon helytakarékosan akarok dolgozni .Esetleg,ha lát valaki valami hibát a nyákrajzban,kérem jelezze.
Ez nem "érdem" kérdése
![]() Ha teljesen SMD-re akarsz valamit építeni (kivéve az IC-k, van amit nem lehet SMD-ben kapni), akkor nyilván minden SMD. Nálam csak a félvezetők nem SMD-k, meg a diódák, mert abból van néhányszáz darab, és elhasználtam most belőle 40-et… A félig furatos félig felületszerelt (R-C tagok) nem mutat olyan jól. Szerintem.
R21, C24, X2 másik lábát kapásból nem látom, hova van kötve. A többin kiigazodni meg…
Azért nem látod a másik lábát 1-2 dolognak mert azok a teliföldön vannak,csak ha még azt is bekapcsolom akkor már teljes a káosz
![]() Az ic-k már meg lettek véve még régebben,tehát azok azért nem SMD-k.Van pár ellenállás amit sajnos nem lehet megkapni SMD kivitelben.
Ja értem
![]() Az enyémmel meg még mindig nem tudom, mi van Az egyik 20-as sor tranyó lába meg lett cserélve, most megigazítottam őket nagy munkával, de padló kivezérlés van jel nélkül, és az összes IC rendellenesen melegszik… Holnap tiszta fejjel átnézem, aztán csak jó lesz egyszer
Nem tudom hogy jó helyen dobom e fel a kérdést, talán tudtok segíteni: "beszédre kapcsoló" áramkörrel vagy ilyesmi projekttel találkoztatok esetleg? Valamilyen mikrokontrolleres kapcsolás, FFT-vel egy mic-en át felvett beszédet spektrummá alakítani, majd összevetni egy tárolt mintaspektrummal és ha egy bizonyos hibaértékkel megegyeznek akkor kapcsolna egy kimenetet. Lényegében mint néhány mobiltelefonban a hangtárcsázás funkció.
Ilyesmi érdekelne. Köszönöm előre is! Üdv. zetef
A sávszűrő panel neked mekkorára sikeredett?
5×20cm, de a diódák nem SMD-k…
És még mindig nem jó Mondjuk 2 napja nem foglalkoztam vele, nem értem rá.
Tudnátok segíteni?
Az Attila86 féle sávszűrő áramkörben 2.2uH-s tekercs kell,de én csak 22uH-sat találtam.Használhatom helyette? |
Bejelentkezés
Hirdetés |




meg utanna nezek, koszi a hozzaszolast 









