Fórum témák
» Több friss téma |
Igen, úgy, ahogy írtad. Az eleje stimmel. A pagerben ha jól látom egy smd tranyó segítségével egy relén keresztül kapom a gnd-t. A termosztátot a pagerről sajna le kell választani. A termosztátna van egy kiépített csatlakozója, melyet ha rövidre zárok akkor állapotot vált. mV-os nagyságrend van a két láb között és áramot nem is tudok mérni. (A termosztát 2 ceruzaelemmel működik.)
Ha nem vili amit írtam, akkor kérdezzetek bátran, mert most is töröm rajta a fejem... Köszönök minden segítséget.
Proli007!
Lehet, hogy átsiklottam egy mondatodon, amikor írtad a gold capacitatort. Az nem lenne rossz ötlet,ha ugye a 4011-et táplálnám vele, mert gondolom elég keveset fogyaszt, de mivel az általam kérdezett áramkörben sajna ha betennék egyet, akkor az hajtaná a relét is, ami kb 20-50mA-t eszik, az pedig gyorsan leszívná. Valami ötlet arra, hogy hogyan tudnám megoldani, hogy csak a 4011-et hajtsa ha nincs táp. Vagy ez egyáltalán nem jó ötlet. Bevallom őszintén egy bistabil relés megoldás nekem is jobban tetszene.... Köszi
Hello!
- A termosztát, gondolom egy mikroprocis valami, így lehet, hogy a váltóbemenetre, csak néha kérdez rá. Így nem is mérheted, "cserében" nem fogyaszt áramot. - Elég vicces, hogy relé kapcsol a pager-ben és az egyik fele le van kötve a GND-re. Lehetne független is. - A 4011 táplálása nem gond, mert a relét nem kell a pufferelt tápról üzemeltetni. Ha nincs táp, elejt viszont gondolom akkor a kazán sem tud menni. Amikor meg megjön a villany, majd beállítja az üzemmódot. Minden esetre a relét, nem egy sima tranyóval, hanem Fet-el kell kapcsolni, hogy annak vezérlése se fogyassza a villanyt. - Ami viszont nem tetszik, hogy a működés úgymond asszinkron.. Tehát ha téveszt valamely okból, akkor attól kezdve ellenkezőleg fog üzemelni. - A "szünetmenetes" táplálás, mindenképpen szükséges, mert amikor éppen nincs villany, azért a bejövő üzemmód váltást, mindenképpen fogadni kell. Viszont ez gondot okozna a polár relével, mert ha nincs táp, az nem billenne. Táp megjelenésekor viszont ellenőrizni kellene, hogy hol áll, és ha nem jó állapotban van, átbillenteni. (Ez kicsivel több alkatrészt jelentene.) - Sokkal szimpatikusabb lenne, ha a pagert (nem ismerem, hogy működik) úgy lehetne programozni, hogy pld. kikapcsolásnál 1sec impulzust adna ki, bekapcsoláskor pedig 3sec hosszút. Az áramkör, pedig ez szerint kapcsolná ki-be a relét. (esetleg csak egy optocsatolót) üdv! proli007
Még jobb lenne ha a bekapcsolt állásnál 10 csengés után kikapcsolt állásnál 3 csengetés után tenné le a telefont.Esetleg visszacsengetne ,ha bekapcsolt.
Szia!
A fet nagyon jó ötlet! Hétvégén megírom, hogy mi lett a helyzet. Köszönöm a segítséget.
Hello!
Igen, de ez már egy másik mese, ami mikrokontrollerekről szól... üdv! proli007
Szia!
Uccsó kérdés, már kezdek kicsit off-topikos témába menni. Egy 1F-os goldcappal szerintetek ki lehet bekkelni 5 sec áramszünetet? (Fettel, 4011-el, és egy kis áramfelvételű relével?) Mert ha igen, akkor nem szenvesztem magam, ugyanis a hosszabb áramszünet azért igen ritka. Ha az állapotról is tudok kérdezni, akkor meg mindegy. Ha kész a nyákterv, működik a kapcsolás, akkor felteszem alkatrészlistával együtt. Hátha valakinek hasznos lesz. Üdv, malay
Hello!
Számold ki. Az IC fogyasztása, elenyésző a reléhez képest. (kb. 10uW kapuáramkörönként) Ha az 5V-os relé áramfelvétele 20mA és 4V-ra még nem enged el, akkor ez alapján kiszámolható, hogy 1V feszültségesés mennyi idő alatt jön létre a kondiban. - A kondiban tárolt töltésmennyiség, a kapacitás, és a feszültség szorzata: Q=C*U - A töltés mennyisége, viszont az áram és az idő szorzata. Q=I*t - Így I*t=C*U ebből az idő, t=C*U/I Ahol a "t" szekundumban. A "C" Farádban. Az "U" feszültség voltban, de itt most ez a feszültség csökkenés lesz. Az "I" amperben helyettesítendő be. üdv! proli07
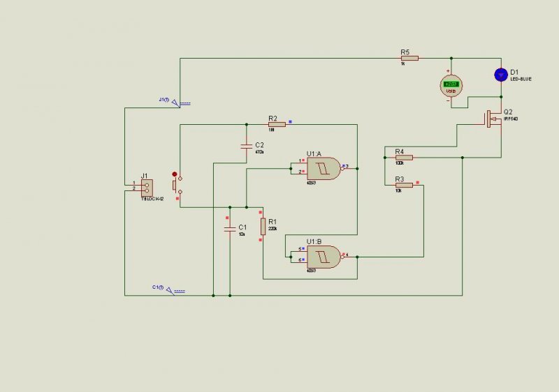
Sziasztok! Kicsit eltűntem, de sikerült az ötleteiteket felhasználva megépíteni a flip-flop-ot. Végül goldcap tartja az eszében a 4011-nek a dolgokat és tökéletesen működik. Nagyjából fél napig jegyzi meg. Sajna nekem 12V-os rendszer kellett, így a kénytelen voltam feszstabot használni, mert a goldcap-ból csak 5,5V-os volt elfogadható áron. Mindenesetre itthon megtalálható alkatrészeket próbáltam felhasználni, így sok relé került bele. Valaki írta, hogy tranyóval is egyszerűen meg lehetett volna oldani, de ez van. Csatolom a nyáktervet, bár kötve hiszem, hogy valakinek pont erre van szüksége.
Mégegyszer köszönöm az ötletelést. Üdv
Sziasztok!
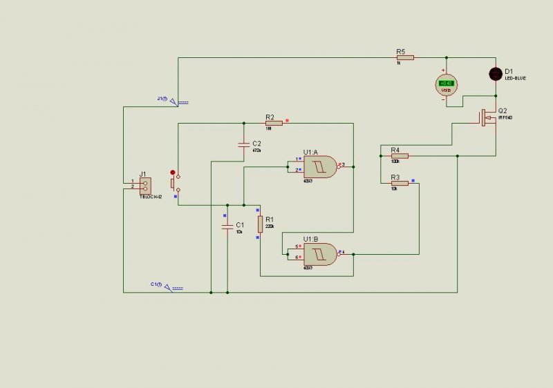
Itt is egy kész működő verzió! Sikeres építést!
Szép munka!
A huzalvezetés kicsit lehetne még optimalizálni... A CMOS eszközök bemeneteit ( A felépítésük miatt. ) nem illik a levegőben szabadon hagyni! Sok kellemetlenség forrása is lehet a szabadon lógó bemenet! MADARÁSZ LÁSZLÓ: " digitális cmos kapcsolásgyűjtemény. " 47. oldal 2.2 Tervezési szempontok CMOS integrált áramkörökhöz.
Szia! Igazad van, de nállam nem okoztott semmi eltérést a működésben! Tökéletesen működik! Igaz nem mindegy a gyártó sem!
A rajzot és a tervet ezek alapján módositom! Aki mégis úgy dönt hogy megépíti, megteheti! Legfeljeb lezárja a fent maradó bemeneteket! 1-2 forrasztás az egész! Hidd el jó kis cucc!
Hab lenne a tortán, ha az elvi rajzot is belinkelnéd!
[off] Nem kellene a nyáktervből visszafejteni ezt a "bonyolult" kapcsolás. "...de nálam nem okozott semmi eltérést a működésben..." Sajnos én már találkoztam ezzel a hibával! Igaz "csak" egy 4011-be került az áramkör tulajdonosának. De megelőzhető lett volna...
Az lehet, hogy nálad hibátlanul működik, viszont nem garantált, hogy másnál is így fog, legyen az egy TV közelsége, vagy légköri viszonyok miatt. Tehát nem a gyártón múlik, minden CMOS alkatrész sajátossága az, hogy a nagyimpedanciás bemenetek zajérzékenyek, töltést képesek felhalmozni, amivel a működést alapvetően befolyásolni tudják.
Oké csatolom az elméleti rajzot is! Bár ezen a rajzon nincs rajta a másik fele a 4093-nak mert annó duplázni akartam hogy a másik felét is hasznosíthassam!
Ha valakinek van kedve és van proteus tervezője elküldhetem neki az elméleti rajzot!
Nya én ezt a megfejtést hex inverterekkel oldottam meg, így egy tok 3 kapcsolót megtart. A schmidt-trógeres verzió nagy előnye a zavarérzéketlenség a nyomógomb felől (pergésmentes), de én ezt máshogy oldottam meg. Az én kapcsolásom máshogy néz ki, egyszerűbb és az egyik kondenzátorral, ami a pergésmentességért is felel, megoldottam a bekapcsoláskori alapértelmezett állapot kérdését is, mivel a zavarmentesség tekintetében a Vdd is alkalmas lehet (hiszen a feszültséggenerátor váltakozóáramúlag rövidzár), hát oda kötöttem
és az ide kötött kondi az első állapotot "H" szintre húzza meg. Ha valakit érdekel, leskiccelem.
Szia! Mutika meg! Kiváncsi vagyok!
az első verzióm ilyen lett!
Szevasztok!
Találtam egy egyszerű be-ki kapcsoló áramkört, viszont 5v-os a relé amit működtet. Segítségeteket kérném! Hogyan alakítható át hogy 12v-os relét kapcsoljon? Köszönettel! hbe
Csak adj rá 12V-ot, nem kell semmit változtatni.
Egyáltalán nem kötöszködésképpen!
Csak nem tudom hogy lett a CD4093-as elvi rajzból egy CD4013-as gyakorlati kapcsolás.
Upsss! Igazad van! Felcseréltem a rajzokat! Több féle megoldást is csináltam, de a 4013 csináltam meg.
Ok és kösz...
__ B.U. É. k. __ :kalap:
Szia! Nos végre megtaláltam az elméleti rajzot is!
Felteszem rengeteg megoldás van! Használjátok!
sziasztok
Egy olyan kapcsolásra lenne szükségem (épülő labortápomhoz), ami 12V-ról üzemel és egy relét hajt, kapcsolgat, ha a nyomógombot megnyomom. Tehát megnyomom a gombot akkor a relé meghúz, ha még egyszer megnyomom akkor pedíg elenged. A lényeg viszont az lenne hogy ha az áramkörről lekapcsolom a feszültséget és újra visszakapcsolom akkor mindíg alaphelyzetben off-ra tehát elengedett relé-re álljon be, és mikor megnyomom a nyomógombot akkor húzzon csak meg a relé. Előre is köszönöm a segítségeteket!
Szia! Olvasd a lentebb levő hozzászólásokat! Ott van minden mit keresel!
Szia.
Átolvasgattam, lehet, hogy csak átsiklottam felette, de konkrét példát nem találtam arra, hogy alap állapotban míndíg off állapotba álljon be a kapcsolás. Mégegyszer mondom lehet hogy csak én nem vettem észre! Van a Skori féle ami szimpi, erről sem találtam semmit hogy alaphelyzetben biztosan beáll-e offra. És van egy bss-ről származó, arra is valaki azt írta, hogy beáll offra valaki meg azt, hogy nem mindíg
Nos az én verzióm kész van össze is van rakva! Délutánra letesztelem, de én úgy emlékszem hogy off állapotban marad! Ez függ a kondenzátor kisülésén is elképzelhető hogy 1-2 másotpercen belüli az áramkimaradás hogy behúzott álapotban marad!
Teszt ma délután meg lesz! igérem!
Hello!
Ez nem próba és hit kérdése. A belinkelt rajzok közül csak a mellékletben szereplő teljesíti ezt a kritériumot, a C4 és R5 segítségével.. De a címben szépen oda is van írva, hogy "Setting the starting state" üdv! proli007 |
Bejelentkezés
Hirdetés |








és az ide kötött kondi az első állapotot "H" szintre húzza meg. Ha valakit érdekel, leskiccelem. 







