Fórum témák
» Több friss téma |
Üdvözlöm! Én egy olyan kapcsolást keresek amivel megoldható 12v on egy nyomógombbal a bekapcsolása és kikapcsolása egy relének. Autóba lenne beépítve.
Szia!
Keress itt: Bővebben: Link és itt egy kapcs, de ez is innen a fórumról van. Tehát nem saját, álltalam nem tesztelt.... Üdv: Tamás
Sziasztok!
Egy olyan kapcsolót szeretnék építeni, amit ha egyszer bekapcsolok nem lehet kikapcsolni, csak a reset gombbal, vagy a tápfesz levételével. Pontosabban: Van egy astabil 555-ös kapcsoláshoz szeretném alkalmazni, ami egy számlálót hajt meg alap állapotban 1mp-nként számol. ha bekapcsolom akkor 1mp alatt 2-t számol. A lényeg ha bekapcsoltam, akkor ne lehessen visszakapcsolni az előző állapotba, csak a reset gommbal, vagy a tápfesz elvételével. Előre is köszönöm a segítséget.
A számláló utolsó tagját vissza kell kötni az 555 resetjére vagy saját clk engedélyezésére .(egy rajz az eddigi elképzelésről -milyen ic-vel ,hogyan akarod megvalósítani - sokat segítene.)
A legegyszerűbb tároló egyébbként egy tirisztor egyenáramra.egyszer begyujtod szinte garantált hogy úgy marad.
Ha CMOS szintjén szeretnéd megoldani, akkor egy RS tárolóra lesz szükséged (4043 például), ennek set/reset lábait közvetlenül, nyomógombbal és az inaktív szintre húzva ellenállással hajthatod meg. Ha diszkrétben gondolkozol, akkor egy egyszerű relés, vagy tranzisztoros öntartó kapcsolásra lesz szükséged. A relés verzió nagyon egyszerű, a relé tápellátását sorbakötöd a relé egy zárókontaktusával, és a nyomógomb ezzel a kontaktussal lehet párhuzamos. A tranzisztoros verziónál a tirisztort kell megépítened Bővebben: Link Egy kis eltéréssel: A TR2 kollektora lesz egyben a kimenet (felhúzás szükséges) és az anód fix tápellátást fog kapni, a katód a földpontra kerül, a bázisok elé pedig egy néhány kOhm-os ellenállás kerül sorosan. Gate pedig egy nyomógombbal a + tápra zár.
Sziasztok!
Köszönöm mindkettőtöknek a segítséget. A reléket kihagynám, de az RS és a tirisztoros megoldás jónak tűnik. eddig JK FF-el próbálgattam, de nem igen jött össze. Köszi mégegyszer
Heló.Segítsetek már légyszi abban,hogy lehetne több nyomógombbal kapcsolgatni ki-be reléket,egy összetett áramkörrel.
A ki-be kapcsolást meg tudom oldani,csak nincs kedvem(Huf),minden egyes ny.gombhoz építeni egy tranyós kis kapcsolást,egyenként. Valami IC-vel meg lehetne ezt csinálni? Hogy mindenki értse,a házban szeretném kapcsolgatni az ,egyes világításokat,keringetőszivattyúkat meg egy csomó mindent,mindezt a falon lévő kis nyomógombos kezelővel. Előre is köszi,jók vagytok,csá...
Szia!
Egy ilyen "kis" feladatot nem úszol meg egyszerűen, pláne nem olcsón. Persze még így is töredéke lesz egy gyári lakás automatizálásnak. Az elv az, hogy helységenként kell egy kis alközpont, ami relékkel, tirisztorokkal... vezérli az adott fogyasztókat. Ha kell elhelyezhetők szenzorok is, amiknek a jelét feldolgozza. Ezek az alközpontok rácsatlakoznak egy főközpontra, ami felügyeli az egészet. Ez lehet mikrovezérlő, vagy akár PC is. Az egységek között pár eres kommunikációs kábel van. A kommunikációs szabvány (akár saját is) és a fő vezérlő program szabadon a fantáziádra van bízva. Egy sima TTL IC-kből összekalapált vezérlő vagy nem fogja tudni amit akarnál, vagy még drágább és bonyolultabb lenne. Pl.: Adott egy szoba ahol le akarod kapcsolni a lámpát, de biztos, hogy világít? Vagy vegyük a fordítottját. Fel akarod kapcsolni, de kiégett az égő. Te viszont, nyugodt vagy abban a tudatban, hogy világít. Egy jól megtervezett rendszer akkor is jelez, ha pl. fényes nappal, lekapcsolt lámpánál valaki kitekeri az izzót.
D-tárolóból, vagy két inverterből lehet gyártani ilyet, pár külső alkatrész kell hozzá és készen van. Hex inverterből így egy tok három gombot lát el, egy gombhoz kell két ellenállás és egy (két) kondenzátor.
Ilyen IC-t nem ismerek (attól lehet 100 ilyen), viszont ha semmi extra nem kell, csak egy adag gomb, egy helyen, hogy ne kelljen futkosni a távolabbi kapcsolókig, akkor egy PIC-be megírsz valami olyat, hogy "if (valahol megnyomtál egy kapcsolót) {valamelyik láb ad 5V-t}". Egy 40 lábú kontroller 16 dolgot kapcsolna így.
Sok értelme azért nincs, mert ugyanannyi vezetéket kell egy helyre húznod, mintha sima mechanikus kapcsolókat használnál nagyfeszültséghez. Legfeljebb jobban néz ki egy adag kis nyomógomb meg állapot jelző LED.
Relémeghajtásra ULN200x, vagy tranzisztor.
Impulzus relé?
http://www.elkoep.hu/impulzus-relek/ Idézet: „csak nincs kedvem(Huf)” 3000Ft egy ilyen MR41.
A megoldás:
Olcsó, Nagy tudású, Ő is megtudja építeni (egyszerű). Viszont ebből a háromból csak kettőt választhat.
Hát igen reléket nem szeretnék venni,bár az lenne a legegyszerűbb,nem tudom hogy ez a tranzisztor amiről szó van,milyen tipusu,de a 40 lábú IC se lenne rossz,ha lenne valami használható rajz róla.
Remélem találunk valami rajzot... köszi az eddigi válaszokat...
Ez jól hangzik,nincs esetleg valami rajzod róla?
Szia!
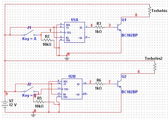
Ez egy J-K flip flop-os nyomógombos "kapcsoló"! Nem tudom milyen terhelésre kell, de a terhelés alapján válaszd meg a tranzisztorod típusát! A felhasznált IC egy CD4027BC dual J-K flip flop! Ezzel két nyomógombot tud kezelni és két terhelés tudsz vele kapcsolgatni! Felfutó élre bekapcsol és újabb felfutó élre kikapcsol ennyi a működése! Remélem tudtam segíteni valamelyest! Üdv: Dempsey!
Köszi,nagyon jó kapcsolás csak mire 40 gombot így megcsinálok megőrülök
Ha egy egész lakást be akarsz központilag elérni, akkor mindenképp valami kommunikációs rendszerben érdemes gondolkodni, mint azt korábban már írták. Körbehúzhatsz három vezetéket (táp, adat), amiről helyenként leágaztatod az alegységeket - ehhez rengeteg vezeték kell, na meg fúrás-faragás. Vezeték nélküli rádiós átvitelt is megvalósíthatsz, ha a stabil vétel mindenhol megoldható, ekkor "csak" a vevők és a perifériák között kell vezetékelni, átalakítgatni.
A lényeg az, hogy minden alegység önálló címet kap, és adott funkciókkal rendelkezik. Soros továbbítással elküldöd a címet, azzal kiválasztasz egy egységet, majd elküldöd a kért funkció kódját is, a megcímzett egység pedig végrehajtja, esetleg vissza is jelez. A végpontokról a reléket, vagy alkalmas teljesítmény-félvezetőket aligha spórolhatod le, lámpákat, keringtetőket nem igazán lehet közvetlenül a "filléres" IC-kről meghajtani. Egy megbízható, komoly rendszer sem lesz túl olcsó, mire mindent összeszámolsz.
Szia
Remélem hasznát tudod venni ennek a két kapcsolásnak.
Heló.
Köszi a rajzot,jók nagyon,csak mire 40db ilyet összeforrasztgatok lejár a naptár. Olyat nem tudsz esetleg amit egy IC vezérel több nyomógombal,több relével ,ilyen 10-20db. Action2k írt valamit 40 lábú IC-ről,de k.rajz nincs.
Sziasztok!
Sok szó esett a topikban mindenféle meglodásról. Én is próbáltam építeni egy nagyon egyszerű kapcsolót, de elakadtam. Van egy 12V bistabil relém (2Morse-s) arra gondoltam, hogy ha az egyik kimenetpárt (NO-NC) vezérlésre használnám, akkor működhetne is a dolog. Kapott egy fix 12V-ot a relé, majd a COM-ot letettem 0-ra. A reset és set lábaira pedig átkötöttem az NC és NO lábakat. A dolog működik is, csak a "nyomógomb" nálam 1sec impulust jelent. A relé meg 7ms-onként vált= zizeg 1s-ig. Sorba kötöttem a COM lábbal egy 4,7µF-os kondit vele meg párhuzamosan egy 3,65K ellenállást.Hangzásra megszűn a zizgés, de valahogy még most sem billen a bistabil a másik állapotba. Valakinek van sejtése, hogy miért? (Lehet, hogy vissza is billen?) Ha valakinek van jó ötlete kérem ossza meg velem, mert ez a megoldás csúcs lenne fként mert áramszünet esetén is az utolsó állásban maradna a relé. Köszönöm.
A probléma az lehet hogy a reléd bistabil állapotból astabil állapotba kerül a kontakt pontok visszacsatolása, és az állandó vezérlő jel miatt. Talán mérsékelhető az oszcilláló hatás, a tekercsekkel sorba kötött ellenállásokkal és a tekercsekkel párhuzamosan kötött kondenzátorokkal. De Állandó vezérlő jel hatására akkor is rezegni fog. Csak sokkal kisebb rezgésszámmal. Ha a vezérlő jel intervalluma kisebb a (relés) oszcillátor frekvenciájánál (periódus idejénél), akkor viszont stabilnak mondható a kapcsolás. PL: Ha az átváltáshoz egy másodperc kell, akkor a vezérlőjelnek egy és két másodperc közé kell esni! Kevesebb idejű vezérlő jel nem billenti át a reléket. Hosszabb idejű vezérlő jel meg visszabillenti. De egy élindításos időzítővel (555) pontosan belőhető az időzítés. S mivel ÉL-vezérelt, ezért a vezérlő jel hossza nem befolyásolja a kimenet időzítését. Élindításos időzítő alkalmazásával a kapcsolási idők is jelentősen lerövidíthetők...
Jó kisérletevést!
Köszönöm! Kipróbálom. Azt már látom, hogy ha stabil eszközt akarok készíteni, akkor kénytelen leszek valamivel vezérelni. 555-ről nem pont az rémlett, hogy stabil lenne, de ez már csak részletkérdés.
Köszönöm mégegyszer.
Nincs mit! Ja! Két nyomógombbal nagyon egyszerű "emlékező kapcsoló" készíthető a relével!
Feladtam! Mindent próbáltam, de sose lett pontos, vagyis a kondik sosem tölteek fel ugyanannyi idő alatt, pedig már 1,5µF körülivel egyész jó eredményt értem el, de 15-ből egyszer hibázik. Sebaj így tanulok én is.
Tamas125! Pár hozászólással ezelőtt (#345863) ajánlottál egy kapcsolást 4011-el a BSS-ről. 2 kérdésem lenne: 1. a 4011-ből a kapcsolásban 1 vagy 2 db van? Vagy csak egy, mert könnyebben volt így rajzolhtó?! 2. pedig, hogy hogyan lehetne "emlékezővé tenni" Egy esetleges áramszünettel szemben. Mert ha áramkimaradás van, akkor ugye relé ejt. Próbálom összehozni a bistabil relémmel, de még agyalok rajta. ( ha a bistabilt a sima vezérli, hamarább megy el az áram, minthogy a sima ejtene, mire a bistabil vált?!) Köszönöm.
Hello!
- A CD4011 tokban 4db NAND kapuáramkör van, amiből a kapcsolás, csak 2db-ot használ. - Emlékezővé tenni, pld. Egy kis aksival lehet. Amikor van táp tölti az aksit is, amikor nincs táp az aksi táplája a kapcsolást. (Esetleg GoldCap kapacitás is számításba jöhet, a tárolási időtől függően.) Persze a relé, a táp hiányában elejt, de amikor megjön, vagy behúz, vagy ejtve marad a tárolt infótól függően. De egyszerű szavakkal is leírhatnád mit szeretnél elérni, mert lehet arra más megoldás is szóba jöhet. Tehát mi a vezérlőjel, és mit vársz a kapcsolástól. Mert a Polár (bistabil) relé talán még is csak jobb megoldás lehet, egy kis kiegészítő áramkörrel. üdv! proli007
Szia Proli007!
Adott egy gsm-pager, melynek van egy relé kimenete, amit mobilról tudok aktiválni. A relé kimenet 1sec-240min-ig állítható, hogy mennyi ideig tartson behúzva, aztán ejt. A kimenő jel gnd. Van egy digit szobatermosztátom, aminek van egy tvvezérlő bemebete. Ha ezt a bemenetet rövidre zárom, akkor beállít egy adott hőfokot, még ha bontom, akkor visszaáll az automatika és folytatja a napi programot. Ezért nem elég nekem a 240perc, és ezért volna jó, ha nem működne hibásan, és pláne az áramszünetek... Remélem így elég konkrét. Igazad van, hogy sok hülyeséget kérdezünk anélkül, hogy konkrétumokat írnánk, pedig már én is kölcsönöztem nemegy jó ötletet a fórum hozzászólásokból.
Hello!
Tehát, azt szeretnéd elérni, hogy a pager-ről jön egy impulzus, akkor mindig az ellenkezőjére váltson a termosztát üzemmódja, és ezt az állapotot őrizze meg, feszültség kimaradás esetén. - A pagerről egy kontaktus v. tranyó kapcsol, ami GND-t kapcsol, vagy aktív állapotban (1s..240min) egy alacsony feszültségszint? - A termosztátot mivel lehet vezérelni és mekkora lehet a vezérlőfeszültség szintje? Szükséges-e galvanikus elválasztás a Pager és a termosztát között? üdv! proli007 |
Bejelentkezés
Hirdetés |













