Fórum témák
» Több friss téma |
Üdvözlök mindenkit!
Egy Simsonba szeretnék, egy tápot építeni, melyet 0V-tól 12V-ig lehet állítani, 1A bőven elég... Egy tekercs áll rendelkezésre mely alapjáraton, tehát minimum 14V-ot ad le, maximum kb. 45V-ot, persze terhelés nélkül. I>1A Úgy képzeltem el, hogy a tekercshez csinálok egy Graetz-hidat, mely egy 7812es stab IC-be ágazik, melynek kimenete a mellékelt kapcsolást látja el. Szerintetek megvalósítható lenne ezzel az ötlettel? Ha igen, szeretnék ehhez segítséget kérni... ha nem akkor valami más ötlete esetleg lenne valakinek? Ui: az egyszerűség is szempont. Előre is köszönöm a segítséget
A 7812-nek 35V, az LM317-nek 40V a max bemenő feszültsége... De akkor írd le azt is, hogy mit akarsz rárakni? Mert nem mindegy, hogy egy 12V5W-os izzót, vagy egy fm-adót... Vagy csak sima táp lenne? És az mihez? Van a motorodban akkumulátor?
Az lm317 már itt most nem számítana, hisz az előtte levő 7812, elv stabilan lead 12V-ot... a 7812-es IC max bemenetét tudtam... ennek nem lehetne valamit csinálni???
Áteresztő tranzisztoros tápot készítesz, valami teljesítménytranzisztorból. A többi kérdésre is válaszolsz?
nem akarnék olyan nagy dolgokat rátenni... de a tápot nagyon meg szeretném csinálni, hogy utána ,,bármit" rá tudjak tenni, és akkor is... a tápot csak egyszer keljen megcsinálni...
Erről egy 2X5-ös LED-es indexrelét szeretnék működtetni, ami még nincs eldöntve, hogy pont milyen kapcsolás is lesz... én az 555ös megoldás felé hajlok, de valaki szerint a 4093IC-s megoldás jobb lehet... a lényeg hogy még emellett, egy LEDes hátsólámpa futna... kb 20db piros nagy fényerejű LEDel... Ebből kiderül, hogy mennyi az annyi ami elég.... ? (sokan mondták már, hogy ne bonyolítsam, meg hogy felesleges megcsinálni, de még kezdő vagyok, és ez lenne az első számomra komolyabb munkám... csináltam már egy két kisebb dolgot, úgyhogy a kivitelezéssel sztem nem lenne gondom) Nincs benne aksi, ezzel is indult el, hogy hogy kerüljem meg.........
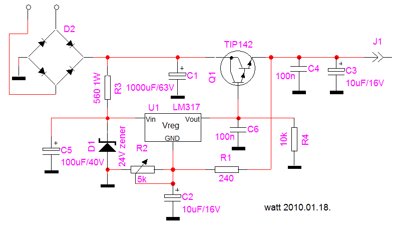
Egy lehetséges megoldás csatolva.
Alkatrészekhez linkek: Zéner Darlington tranyó 1K 2W (Ez csak egy példa, máshol is vásárolhatsz természetesen! Mondjuk itt a HE-n!) Ha netán nem jönne ki 14V-nál a 12V terhelésen, akkor az 1K-s ellenállást kell csökkenteni 560ohm-ra. Idézet: „Ha netán nem jönne ki 14V-nál a 12V terhelésen, akkor az 1K-s ellenállást kell csökkenteni 560ohm-ra.” Ennek viszont az a veszélye, hogy túlmelegszik a Zener, ha tényleg van néha 46V. Reméljük elég lesz az 1k!
Köszönöm szépen! Nemsokára megépítem. Azt szeretném még kérdezni, hogy milyen egyenirányítást válasszak ez elé? (tehát milyen értékekkel?
- 4db 1n4007 - 1db ELKO (de vajon milyen lenne jó?) És hogy akkor az úgy okés lenne, ha a kapcsolásod után betenném a csatolt kapcsot? Ha ez így összejönne, elvileg megkapnám azt, amit szeretnék és elfogadnám a megoldásod... (persze még utána jöhetne a gyakorlati megvalósítás)
A te árakörödre nincs már szükség a csatolt után.
Egyenirányítónak inkább valami kocka kéne, pl. - innen egy 5A körüli - Kondinak elég az 1000uF(1A-hez), de tehetsz nagyobbat is, csak a feszültség legyen 63V! Köbzolinak igaza lenne, ha nem feltételezhetnénk, hogy terhelés nélkül indítod a generátort, mert akkor a stabkocka nyekk!
Elnézést, hogy mindig kintről linkelek, a megszokás ereje.
Próbálom jóvá tenni: - Itt is van választék Graetz-ből Illetve van TIP142 és 12V-os Zener is(pl. 5W), valamint 1k 2W ellenállás
Biztos vagy benne, hogy így alakul a feszültség minden gyármánynál? Gondolom van tapasztalatod, de én simán mértem egy yamaha robogón 50V-ot, 1W-os terhelésnél, fordulaton, akku nélkül, de ettől lehet, hogy ezek nem tök egyformák. Mindenesetre a tranyós még nagyobb teljesítményű is, nehezebb hazavágni.
Nekem sincs!
Idézet: „jobb előre védeni, mint állandóan javítgatni.” Ámen! Egyébként gondold meg, hogy 1W az 2k5 ellenálláson folyt 20mA! Ettől normál esetben a motoron sokkal nagyobb áramok folynak, tehát nyílvánvalóan leesik a fesz, ahogy mondtad, csak mi van ha minden ki van kapcsolva és csak a pár mA-t fogyasztó áramkör marad rajta!? Ezért gondoltam, hogy erre azért fel kell készülni.
Lehet, hogy hülye kérdés, de mentségemre még kezdő vagyok... : Miért ajánlod a diódahidat? Mivel lenne jobb ez, érdekelne, mert nem értem, hogy ez miért ~300Ft? (ha diódázgatnék, akkor meg úgy 20Ft, lenne...)
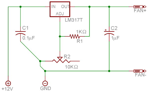
Terhelés nélkül indulna a motor. de mi lenne akkor ha tennék egy ellenállást az IC elé? Úgy, hogy nem enné meg a feszültséget, de mégis terhelné, annyira, hogy beleférne a 35V-ba...?? 3db ilyen kondi SZERINTEM jó lenne pufferelni. A saját elképzelésem mellékelve... UI.: Mindjárt megcsinálom a másikat is. A HEstore-ról fogok rendelni, úgyis kell más is... bocs, az ellenállás amit mondtam kimaradt a rajzból
Köszönöm szépen a megoldásokat! Ezt fogom megépíteni... [a color=#555555]/ Ez az első fórumom, így lenne 1 kérdésem, nem tudom hogy zajlik: Úgy jó lesz, hogyha arra a hozzászólására ,,írom" hogy megoldás, amelyikben elöször adta ide a kapcsolást? /[/color]
Ne haragudj a felesleges kérdések miatt, én voltam figyelmetlen!
Idézet: „Egy Simsonba szeretnék, egy tápot építeni, melyet 0V-tól 12V-ig lehet állítani,” A gond az, hogy ha 12V-ra leszabályzozzuk a feszt, akkor abból az LM317 nem tud kikapcsolni 12V-ot. Próbálok megoldást találni a valós feladatra...
Tudom... nem így kellett volna írnom, de nekem elég lesz az is amit ki tud adni maxon... tudom, hogy nem volt valami precíz a megfogalmazás. (máskor jobban odafigyelek)
Havernak meg van építve, csak neki egy 12Vos táp biztosítja az áramellátást, és 11körül jön ki neki. (nem emlékszem már, de ott voltam amikor néztük és 11,?V volt)
És mi a probléma azzal, ha 15V-ra szabályzod le a feszültséget? Két zener sorbakötve?
Igen ez jutott eszembe nekem is. Csak a Zenert kell kicserélni 15V-osra. De arra is gondoltam, hogy az LM317 hogy tudná vezérelni a tranyót. Ezen dolgozom még...
Nem-nem, jól írtad, én nem figyeltem! De megoldást az előbb írtam, és lehet, hogy még lesz egy másik is. Ha lesz, akkor választhatsz, ha nem, akkor marad a 15V-os zener felhasználása a 12V-os helyett!
ne haragudj ezt a hsz.-t nem vettem észre... most néztem én is hogy kevés az az 1A így mégis csak ezt tettem a kosárba.
Miért nem működhetne 1ik sem? (az lm317 t haveromnak jól működik ezért szeretném ezzel megcsinálni... és hogy miért akarom változtatni? hát mert volt már hogy 5V, ra lett volna szükségem, volt hogy 8ra... és ez így lenne a legjobb!) Megkeressem a linket ahonnan az lm317 t-s kapcsolást szedtem???
Tudom hogy már van egy kialakult kapcsolás amit meg akarsz építeni, de én a helyedben azt tenném, hogy egy 500ohm 1W os ellenállással beterhelném alapból a tekercset , majd utána egy 3A es graetz azután egy 1000mikrós elkó, meg persze egy 100 nanós kondi ezek után 7812 megfelelő hűtéssel még egy 100mikrós kondi és készen is van. Ha meg utána kisebb fesz. kell, akkor az adott kapcsoláshoz teszel egy 78xx-es regulátort és kész is van, na meg persze stabilan működik.
(Szóval hogyha a Zener-t kicserélném 15V-osra, akkor a kapcsolásodból 15V jutna ki?)
Ha 12V-ot állítasz elő, az előszabályzóval, akkor nem tud kikapcsolni 12V-ot az LM. Erre godnoltam, hogy nem működhet helyesen. Kisebb feszekre jó, de ha már lúd, legyen kövér!
Azért sem tetszik, hogy az LM317 viseli a teljes terhelést, mert nem tud túl sokat disszipálni. Jó lenne a terhet rátenni a tranyóra, az bírja! Dolgozok rajta, remélem bejön, amire gondolok. Ha nem sűrgős, akkor lehet, hogy érdemes lenne várnod.
Valahol olvastam hogy az ICk-hez, pl a mi esetünkben a 7812őhöz, kell tenni a szűrés miatt 47n...100n-es kerámia kondit... Ezt hová kell tenni pontosan, ezzel nem igazán vagyok tisztában??? (a legjobb az, hogyha a bemenetre és a kimenetre is teszek 1-1t??)
Nem sürgős, csak azt szeretném, hogy nagyon jó legyen... igazad van a lúddal kapcsolatban
Ha az sem baj, szeretnék tudni mindent; hogy mit miért hogy kapcsolsz össze, de elég ha csak a vége felé mondod el, nem akarok összekavarni senkit... De nagyon érdekel az elektronika, meg ha összerakok valamit, illik tudni, hogy hogy működik...
Csatoltam egy béta verziót. Majdnem ugyanazokból az alkatrészekből áll, érdemes lenne összerakni és megpróbálni, hogy működik-e!
Ha úgy döntesz, hogy nem kísérletezel, akkor marad a 15V-os zener csere, és az első áramkör.
Köszönöm! A =24]Zenerek közül melyiket vegyem meg??? 99%, hogy meg fogom építeni... bízok benned, de HA nem is lenne jó, akkor az alkatrészek talán jók lehetnének a másik megoldáshoz...
Egyébként a másik megoldás a csatolt fájl? (persze a Zener cseréjével beleértve... csak megkérdem, mert már kezd kavarogni, ez a sok hsz...) Holnap megrendelem a cuccokat...
Szerintem a ZY24 jó lesz.
Igen, ez így magában teljes értékű lesz. A tranyót hűteni kell, erre ügyelj, az LM-et nem. Vegyél 15V-os zenert is és vesd össze, hogy mennyibe kerülne, ha mindkét verzióhoz megvennél mindent. Szerintem olyan nagy az átfedés, hogy alig kerülne többe, és akkor ha a béta nem működik, meg tudod építeni azt, amit köbzoli csatolt be. A beta azért lenne jobb, mert a tranyón folyna az áram. ![]() Nekem is talán szimpatikusabb a Te megoldásod, összefüggőbbnek tartom az egészet. Mi az amiben nem vagy biztos hogy működik??? Vagy ezt így nem lehet megmondani? |
Bejelentkezés
Hirdetés |






(persze még utána jöhetne a gyakorlati megvalósítás) 








