Fórum témák
» Több friss téma |
Fórum » Labortápegység készítése
A döntés elég nyilvánvaló.
1. Gyári trafóknál, vagy rajta van a kettős szigetelésre utaló jel, vagy nincs. Toroidoknál simán rápróbálnak 4kV-al, és mérik az átvezetést. Ha a szigetelés egy adott mértéket elér, akkor jó, egyébként nem. 2. Ha bizonytalan eredetű a trafó, vagy mondjuk maszek gyártás, akkor én szemrevételezéssel döntök. Ha cséve látszólag megbízhatóan osztott, akkor nálam az belefér a biztonságiba. Nagyjából úgy kéne ezt megközelíteni, hogyha bármilyen okból elég akár a primer, akár a szekunder tekercs, akkor se tudjanak se egymásra, se a vasmagra átütni. A védőföld annyit tesz, hogyha vasmagra átüt a szekunder, akkor nem a burkolatot megérintő emberen keresztül záródik, hanem ezt megelőzően a védővezetőn keresztül kiveri a biztosítékot. A készülékek egymáshoz csatlakozásainak jelentős száma miatt, túl sok gondot jelent a védőföldelés, ezért a kettős szigetelés tűnik a hosszútávon is jó megoldásnak.
SALáta, toto Frankye!
Először is nem vagyok villanyszerelő, de azért tudom miként néz ki az elektromos hálózat. 1. A Ti észrevételeitek kicsit félreviszik a dolgot. Egy műhelyben, vagy egy adott méretű térben nagyon célszerű összekötni a nagyobb fémegységeket. De ez nem a védőföld (egyébként védővezető hivatalosan), hanem az "egyenpotenciálra" hozás (EP-ként már biztos hallottatok róla). Az más kérdés, hogyha már van egy EP hálózat, akkor azt elég nyilvánvaló az energiaszolgáltató hálózatának csillagpontjával is azonos pontenciálra hozni. 2. (Ez fog nektek tetszeni!!). Senki ne gondolja, hogy a hálózat az áll 3 fázisból + 1 nullából + 1 védővezetőből! Csupán az első kettőből áll. És itt jön a csel (pontosabban előírás), hogyha a nulla vezető keresztmetszete 10mm2 alá csökken, akkor onnantól külön szálon kell futnia a "nullának" és a "védőérintkezőnek. De van egy másik előírás is, miszerint a mérőóráig mindig minimum 10mm2-es alumínium kábellel kell menni. Ha most ezt a kettőt összeadjátok, akkor már van is egy szép szabályos hálózati kép. Ez úgy néz ki, hogy a lakás felől a néhány mm2-es vezetékek külön jönnek nullaként, és védővezetőként, majd ezek szépen külön-külön közösödnek, és egy szigorúan bontható módon (erre utólagos mérések miatt van szükség) a villanyóra szekrényben kerülnek összekötésre egymáshoz is, meg a bejövő csillagponti nullához is. Tehát a bejövő oldalról ne keressetek védővezetőt, csak egy viszonylag vastag "nullát". Ha nem volt világos szívesen lerajzolom, hátha kedvet kap valaki az utólagos szerelgetéshez. Esetleg rakok fel képeket az én otthoni hálózatomról (magam készítettem a ház teljes elektromos kiépítését)
Attól, hogy a készülékházat (és a trafó magját) földeli, még nem feltétlenül kell az megtennie a kimenet(ek)kel is. Az minden további nélkül legyen független, a gyári - fémházas - tápokon a negatív pont egy 1Mohm , és vele párhuzamosan kötött 4,7nF 1600V-os kondin keresztül csatlakozik a testre, ami az égvilágon semmit nem befolyásol.
Persze hogy lehet, mint mondtam is, simán meg lehet csinálni, CSAK CÉLSZERŰ-E? Ezt nem könnyű eldönteni. Az magától értetődik, hogy a labortápok kimenetei alapból lebegnek, majd a felhasználó eldönti melyiket hová földelgeti ha akarja.
DE!! Pl. gondolj bele abba a helyzetbe (most találom ki, de azért működni fog), hogy van egy fémházas földelt labortápod, meg egy kettős szigetelésű akármid (erősítő, CD játszó, bármi csak legyen csatlakozója). Ha most feltételezed a kettős szigetelésű eszköznél, a belső tápegység csillagpontjának a házra való kikötését (ez akusztikai és árnyákolástechnikai szempontokból egy nagyon kedvező helyzet, ezért így is csinálják), akkor a dolog fura fordulatot vehet. Ugyanis ha ezt a készüléket "járatod" a labortápról (így annak valamelyik kivezetése a csillagponti kikötés miatt a burkolaton is kint lesz), fura dolgok történnek ha a két "dobozt" egymásra teszed. Egyiknek a védőföld van a házán, a másiknak meg a csillagpont, ami egyenlő a tápegység valamelyik kivezetésével. Éppen az ilyen helyzetek kerülhetőek el a tiszta kettős szigetelésű eszközök használatával. ÉS akkor még nem is beszéltem a földhurokról, mert ugye a készülékek egymás vannak kötve sok-sok kábellel is. Ugyan nincs rá szabvány, de ma már szinte csak ilyet gyárt minden cég. Nem véletlen az a felirat a kettős szigetelésű cuccokon: "Kettős szigetelés, földelni nem szabad!"
Ez sajnos nekem is probléma néha. Pl egy hidalt erősítő kimenőjelének vizsgálata, mikor a bemeneten ott a test, a kimenet meg nem testelt. Máris meg vagyok "lőve". :gun:
Totál igazad van. Bocsi! (Próbáltam OFF-ként írni.)
Elmondom mi indított az előző hozzászólásra: Oldalakon keresztül tanúi lehettünk Lacika és Imi65 vitájának egy olyan kapcsolásról aminek köze nincs a laboratóriumi tápegységhez. Gondoltam majd csak feltűnik egy modinak, de nem! Sőt Frankye-t sikerült bevonni a hogyan földeljük le anyósunkat témába.
Ekkor besokaltam.
Olyan egyszerű táp rajzot keresek amelynél a kimenő feszt kb. 10-15V között lehet állítani, a kimenő áramot kb. 1-10A közöttés persze potival. Tudom millió rajz van, (annak idején zsákszámra vásároltam a 723-akat mert a 2-3 láb mindig szénné égett) de az egyik bonyolultabb mint a másik, nem kell szuper stabil mert akkutöltőnek akarom. Ez a 4 műveleti erősítős azért nem jó mert nem tudom egyszerűen beállítani vele a töltőáramot. Most egy TR-9158A-t használok akkutöltésre, roppant kényelmes mert a feszt beállítom kb. 14,5V-ra a rövidzárási áramot meg amennyire kell aztán uccu neki, biztosan nem fogja túltölteni az akkut és max annyival tölt amennyivel én akarom. Csakhogy eme kiváló táp azért luxus erre a célra, ki akarom váltani.
Szia, akkor miért nem az akkutöltős topicba írsz?
Üdv.
Mert tápegységet szeretnék csinálni melyet akkutöltésre akarok használni. Szándékosan nem félhullámú, tirisztoros szabályozású, relé lekapcsol stb. okosságokkal.
Felénk az akku töltésre használatos eszközöket akkutöltőnek hívják, nem labortápnak. Függetlenül attól hogy mi van benne és hogy működik. Egy jó akksitöltő, többet tud mint egy labortáp.( pl kapocsfeszültségtől függő töltőáram)
Ha a keresőbe beírod :" tápegység" megfogsz lepődni hány találat lesz. Mint feljebb írtam ez a labortáp topik!
Nem vitaindítónak szántam mindössze egy kérdést tettem fel hátha valaki csípőből tud egy rajzot dobni.
Bizonyára többet tudnak az akkutöltők, de én megelégszem egy sima táppal is. Nem akarok belemenni a részletekbe, de van némi rálátásom az ólomakkumulátorokra lévén 12 éve szünetmentes tápegységeket üzemelek be és szervizelek. 5-300kVA-ig. Viszont azt elmondhatnád hogy milyen kapocsfeszültséghez mekkora töltőáram dukál kovácsjózsef autójának akkumulátorához az első, második, harmadik és x-edik évben. És azt is, hogy x töltőfesz mellett hogyan pumpálsz y töltőáramot az akkuba ha az mondjuk nem hajlandó annyit felvenni. Az akku nem egy sima ellenállás.
Nézd, én sem vitaindítás képpen mondtam, hogy mindent a maga helyén kell keresni. Ha ez netán sértő volt, akkor bocsáss meg hogy megbántottam érzékeny lelked. De kenyeret sem az autószerelőnél keresünk, bár tart otthon mert ő is azt eszi.
Bizonyára csípőből fog neked segíteni bárki aki tud, a maga topicjában. No ,de részemről ennyi, nem akarok vitatkozni. Üdv.
Aksitöltésre nem használnak stabilizált tápot! Pláne nem áramkorlátosat.
Arra tökéletes, és szinte elpusztíthatatlan egy sima trafó néhány feszültség-leágazással, meg egy greatz. Puffernek meg akár magát az akut is használhatod, baromi nagy a kapacitása.
Szia! Ott az Attila86 10A-osa és egy soros dióda! Én is azzal töltöm az akksikat amivel a kerékpár vezérlőket tesztelem! Csak az egy TR-9120-as! Itt az ilyen ügyeket túlreagálják! Motornál meg párhuzamos diódát szoktam használni!
[OFF] Ja van 5-6 akksitöltőm, de a műhelybe így is alig férek be a műszerektől!
Kik nem használnak? Az miért baj ha korlátozom a töltőáramot? Elég sok elpusztíthatatlan töltőnek égett már le a trafója, nem véletlenül voltak a régiekben szelén egyenirányítók csak sokan gondolván hogy majd ők modernizálják lecserélték szilícium diódás graetz-re amivel aztán búcsút is intettek a kívánatos belső ellenállásnak.
Mellesleg az általam beüzemelt és javított szünetmentesben szabályozható a töltőáram, sőt korlátozott, a feszültség pedig fix, illetve amíg nagyobb (lenne) a töltőáram a beállítottnál addig áramgenerátoros, pontosan úgy mint egy stabilizált tápegységben. Mértem már un. gyári autós akkutöltőket és ugye senki nem gondolja komolyan, hogy 17-18V-nak kell lenni a csepptöltési feszültségnek, a töltés elején pedig akkora töltőáramnak amekkorát az akku felvesz. Ezek a dolgok viszont valóban nem ebbe a topicba tartoznak. Kár volt leírnom milyen célra kellene a rajz, akkor talán kioktatás helyett segítséget kapok. Higgyétek el tudom hogy van akkutöltős topic és sok más is, olvasni is szoktam őket mint ahogy sok mást is, de nekem gyanús, hogy az ebben a topicban kitárgyalt tápegység rajzokat, megvalósult elképzeléseket néhányan biztos használják vagy használták akkutöltésre is. A TR-9158A is egy nagyon jó táp, gondolom mindenki ismeri aki ide írogat de én elkövettem azt az eretnekséget hogy akkut töltök vele, nem akkutöltővel hanem egy előszabályozós stabilizált labortáppal. Tönkretehetetlen és elpusztathatalan, van belőle 3 db de sajnálom az egyiket a garázsban sínylődni.
Én úgy szoktam, hogy a diódán eső feszültséget hozzáadom, és beállítom a max áramot amit szeretnék! Így áramgenerátorosban indít és amikor az áramkorlát alá csökken feszültséggenerátorosra vált, és szép lassan csökken az áram! És így biztos nincs gikszer! Arról nem is beszélve a 9120-nak meg se kottyan!
Felraktam a trafóról képeket, de már a Transzformátor információ fórumba. Ugrás oda
Hali !
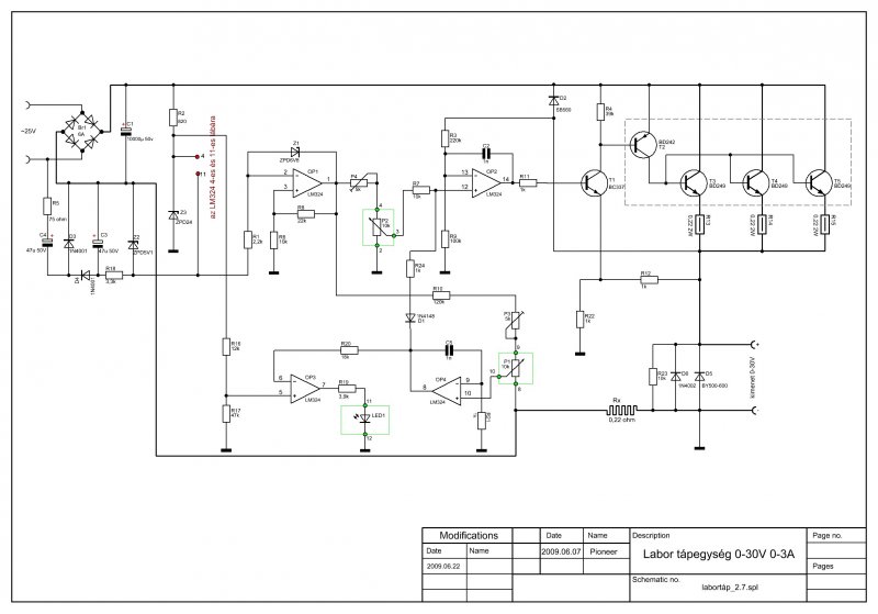
Most ültetem be a Pioneer 2.7-es tápba az alkatrészeket. Az lenne a kérdésem, hogy 2n3055 elé is kell a 0.22R 2W-os ellenállás, mert nem találtam itthon egyet se a legkisebb 2.2R 2W ez jó lenne?
Hello!
Természetesen kell, az gondoskodik a tranyók közötti áramelosztásról. (amennyiben ha az emitterben lévő ellenállásra gondolsz) Ja, és a 2.2ohm az a tízszerese! Tehát nem jó, csak jó nagy veszteség lenne rajta.. üdv! proli007
És azt meglehetne oldani, hogy az egyik 10K poti helyére vagy 22K vagy 47K-ost tennék? Ja és a két 5K helyére 10k-ost tettem. Baj?
Hello!
Mindent meg lehet tenni, de mindennek következménye van.. - Ha a feszültség szabályzó P2 potit cseréled 22kohm-ra, akkor még nem lesz probléma. - Ha az áramszabályzót is lecseréled, akkor már az R12-őt is ki kell cserélni 330kohm-ra. - Mármint a két 5kohm-os trimmer helyére 10kohm? Mert ha a poti 22kohm lesz, akkor nincs gond. kb. ugyan akkora lesz a beállíthatósági határ. (Egy linket felrakhattál volna, ne kelljen keresgélni miről is van szó!) üdv! proli007
Csak a P2 -est cserélném ki 22K-ra. Az áramnak maradna a 10K mert abból csak egy van. Bocs itt a rajz meg is feledkeztem róla. Akkor változtatás nélkül bele tehetem a 22K-ost? A trimmerek is maradhatnak?!
Sziasztok!
Ezt építettem meg, csak 2 végtranyót tettem a végére. Tettem ma fel a ki mit épített topicra képeket
Régebben készítettem ezt a tápot, paramétere:2x28V 2A a kijelzést alakítottam át, LCD-sre. Maga a táp Kb 10-éve tökéletesen megy.
Hello!
Számításom szerint ha 22kohm van a P2 helyén, akkor a végfeszültség 26V..32,5V-ig állítható az 5kohm-os trimmerrel. üdv! proli007
Szia!
Lehet kapni ilyet! Viszont Schottky helyett csak Schottkyt használj. Egy "sima" egyenirányító dióda túl lassú helyette! |
Bejelentkezés
Hirdetés |







Az 




