Fórum témák
» Több friss téma |
Fórum » USB EXPLORER
Sziasztok!
Én is gratulálok Picinek a cikkhez és köszönöm, hogy megosztottad velünk. Sikerült megépíteni az áramkört, remekül működik. (Most volt először dolgom avr-el, kicsit tartottam tőle, hogy elszúrok valamit) Saját panelt terveztem hozzá. Nem lett olyan szép mint az eredeti, de a célnak megfelel. ![]() Egy 8-as dip kapcsolóval leválasztható ledsorral bővítettem ki. Üdv!
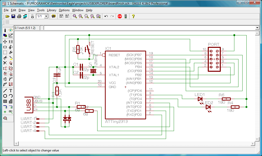
Sziasztok valaki tudna nekem méretarányos nyákrajzot küldeni az exporer-röl.
Nagyon szépen köszönöm. Kellemes ünnepeket
Látom senki nem tud segíteni ezért újra megterveztem (az eredetit átmásoltam) ideteszem hátha másis igy jár.
Eagle 5.6-tal lehet megnézni.
Szia
A cikk végén ott van a nyomtatható nyákrajz. Méretarányos és 600dpis nyomtatásra alkalmas (ma már minden lézernyomi tud 600dpi-t és az elég finom rajzot ad) Ha csak 300 dpivel tudsz nyomtatni, akkor a nyomtatás során add meg, hogy 50% legyen usbexplorer_nyomtathato
Szia, a harmadik oldal aljan levo .../boardfinish.brd link nem mukszik, vis nemtudom letolteni a kessz tervet, am meg a progiba a lbr filet betoltottem, s megse kapom az alkatreszeket, szal megse tudom csinalni, ha tudnal egy masik linket adni a kessz cucchoz vagy valami jotanacsot, megkoszonnem...
Melyik is?
Csatolva board A port VCC-GND lábaira tehetsz egy SMD nagy kondit (pl 10uF)
Szia Pici!
Koszi e cikket es a videot is Szerintem nagyon jol sikerult. Biztos hogy sok idod rament az elkeszitesere. Meg tudnad osztani a videon hasznalt 8 kapcsolos panel kapcsolasi rajzat (foleg az erdekel hogy a kapcsolo a ket leddel hogy van bekotve)? Elore is koszonom. Balazs
koszi szepen a valaszt, es tudnal segiteni abban, hogy pontosabban hgyis kell felprogramozni az AVR-t Pararell porton keresztul ugy ahogy a cikkben levan irva? Elore is koszi(bocsi csak kezdo vagyok...
)
Am az a kondenzator ami a bevasarlolistan van...
Üdvözlök mindenkit.
Tanulási célból pórbapanelen megépítetem az áramlör egy változatát Atmega8-cal. Elsödleges célom a DS1821 hömérő és az LCD kijelző kezelésének a megértése volt. Mivel kezdőként saját börömön tapasztalom mennyire nehezíti a tanulást a töredékes információ, ezért közzéteszem a teljes forráskódot PC oldali BCC-ben és AVR oldalit is. Az én változatom 11 bites (pont ennyi lába van az LCD-nek). Lehet belöle készíten USB-s LCD (4 bites) vagy DS1821 vezérlőt. Jó tanulást mindenkinek!
Programozhatod pl BASCOMmal vagy Pony proggal (az utobbit nem javaslom)
Ha megvan a printerportos kábel, akkor dugd a csatiját a portba, nyomd le a resetgombot a programozás alatt és mehet a program.
Kis szünet után újra nekiestem hogy összedobjam az avr-t de ismét a programozásra nem reagál, és ha a fuse biteket próbálom beállítani rögtön tönkremegy, és nem ismeri fel a gép az avr-t...
Esetleg elboltolhatnék valakivel egy készre programozott darabot?
Szia
Ha kell adok neked egy felprogramozott 2313-at. Mivel programoztad? PonyProg? Kulönbe, nincs meghalva az AVR, csak külső oszcillátorra van programozva, ha Ponyval csináltad és nem olvastad el a topic régebbi beirásait.
Köszi, én Bascom-al csináltam, és elolvastam minden hozzászólást, külső oszcillátor is rajta van, de szerintem a gépemmel lessz a probléma...
Ha rossz a géped, akkor kicsi az esélye, hogy elrontsd az AVR-t, hibás adatokkat csak nem eszik meg.
BASCOM-nak jó a programozója. HEX-et is kezeli. És az oszcillátor választója is korrekt.
Koszi szepen, s azt megmondanad, hogy melyik labra melyik reszet kell kotni a nyomtatoportnak?
Itt a topicban, jobb fent van egy K betüs ikon.
"Keresés a topicban" Majd fent a * helyére írd be stk200, a többit ne módosítsd. És megtalálsz mindent az STK200 (LPT-s) programozóról. De keresheted a neten is (google)
Szia Pici,
Ha megtudnal osztani egy peldat a az I2C communicatiora azt megkoszonnem. (gondolom az address-t parancsbol lehet megadni a videon ha jol lattam volt neki meg egy kulon msgBox)
Szia
Írhatod binárisan és írhatod $hexaként is. Az első adat a cím, utánna jönnek az adatok, majd soremelés után újra a cím: $60 $33 $55 $61 $A4 $F3
Szia Pici,
Koszi szepen !Jol gondolom hogy igy csak egy iranyu komunikaciot lehet megvalositani? Soval hogyha SerialEepromot akkarok kezelni vele Maximum csak irni tudom olvasni nem.
Szia
Elvileg nem. SPI-nél biztos, hogy minden adat közben is olvas, és azt ki is írja a progi, mit a videón látod. I2C- is szerintem így megy, de bizonytalan vagyok, mert nem nagyon van olvasós cuccom. Sok LCD, microGiro, gyorsulásérzékelő, SDcard ...mind SPI-s nekem. I2C csak kamerám van, azokat csak vezéreltem, nem kérdeztem vissza. Az adatot meg párhuzamossan nyomták. Próbáld ki, kérdezz le és a válasz a másik oszlopban van
Ok akkor user error (Meg soha nem keseltem I2C-t).
Majd kesobb megprobalom megint. Kiprobalom akkor a SPI reszt. Meg tudnad osztan a scriptet amit hasznaltal SDkartya olvasasra es atmel chip olvasasara. Koszi!
Sziasztok! Elkészült nálam is egy példány. Progi felment, LED-ek villognak ahogy kell, driverezés simán ment. Viszont használni sajnos nem tudom. A kezelő progiban ha ezret kattintgatok akárhova akkor talán egyszer elindul vele, egyébként nem. Járt már így valaki? Esetleg valami tipp, hogy mi baja lehet?
Köszi!
Szia
Alapból minden láb inputon van, azért, hogy ne legyen belőle gubanc. Rakd autora a pipát és minden portlábat outra és küld ki a parancsot. A ledeket pipálgatod, azoknak is villogniuk kell
Az SPI mindig kétirányú forgalmat biztosít (ezért van két adatvezeték: SDI, és SDO), legfeljebb nem használják ki...
Az I2C pedig mindig egyirányú (mivel csak egy adatvezeték van), s a kiadott parancs R/W bitje szabja meg, hogy merre fog folyni az adat.
Szia Pici!
Köszönöm a választ. Ezt értem, itt valami más van. Lehet, hogy valamilyen alapvető hibát követek el, de elég sokáig "kuka". Olyan mintha nem állna fel az USB kapcsolat. Viszont ha elindul, onnantól hibátlanul működik úgy ahogy leírtad. Lehet, hogy kipróbálom egy friss XP-n a hét végén és megoldódik a probléma. |
Bejelentkezés
Hirdetés |







)
Esetleg elboltolhatnék valakivel egy készre programozott darabot?
!




