Fórum témák
» Több friss téma |
- Ez a felület kizárólag, az elektronikában kezdők kérdéseinek van fenntartva és nem elfelejtve, hogy hobbielektronika a fórumunk!
- Ami tehát azt jelenti, hogy a nagymama bevásárlását nem itt beszéljük meg, ill. ez nem üzenőfal! - Kerülendő az olyan kérdés, amit egy másik meglévő (több mint 17000 van), témában kellene kitárgyalni! - És végül büntetés terhe mellett kerülendő az MSN és egyéb szleng, a magyar helyesírás mellőzése, beleértve a mondateleji nagybetűket is!
Hello!
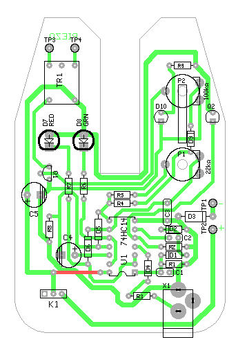
Látom lelombozódtál.. Úgy hogy előszedtem a peca cuccomat, és lerajzoltam a kapásjelzőt. (A nyák rajz, nem méretarányos, csak hasonlít az eredetire. Csak a visszarajzolás kedvéért készítettem.) üdv! proli007
Ezek nem konkrét alkatrészek, hanem az SMD (felületszerelt, tehát furat nélkül, csupán a NYÁK lemez felszínére forrasztott) alkatrészek méret-meghatározásai. Legjobb tudomásom szerint ezek a lenti (általad felírt) sorrendben csökkenő méretűek.
Hello Egy led kijelzős hőfokmérőt szeretnék építeni,ezt a nyáktervet találtam hozzá.A kérdésem ez így mennyire lenne müködöképes, és a nyáklapra történő rajzolását ugyanígy kéne megoldanom vagy át kell tükrözni esetleg?Köszi
Célszerű tükrözni (hogy a feirat a réz oldalról legyen olvasható).
Ha netán fordítva csinálnád meg, akkor minden alkatrészt az ültetési oldalról (felülről) kellene forrasztani, ennél a panelnél az megoldható, de nem az a normális.
Szia,bocs ha értetlen vagyok de hogyan lehetne ezt a rajzot tükrözni?
Én az egyik, éppen kéznél lévő rajzolóprogramba olvastam be. Ennél az Image > Flip > Horizontal funkciót alkalmaztam. Más programban más néven lehet. Majd kimentettem.
Szia!
Ennek el tudnád küldeni a kapcsolási rajzát? Köszönöm!
Sziasztok. Van 2 technics sl1200 mk2-es lemezlejatszom ezeknek a kimeno jele 4-7mV ebbol kellene normal jelszintet csinalni PC-hez.Van valakinak valami otlete ehhez?
Szia sajna nekem is csak ez a nyáktervem van.
Aha tehát akkor ezt így ahogyan van rajzoljam rá a réz oldalra ugye?
köszönöm
Itt nézz szét.Bővebben: Link
Tehát lument szeretnék átváltani candellába(vannak olyanok, akik szerint nem lehet), de wikipedián azt írták, hogy:
1 lm = 1 cdˇsr Tehát akkor candella szorozva központi szög, de ezt nem tudom kiszámolni. Arra lennék kiváncsi, hogy egy 170lm-es 140°-os led hány candellásnak felel meg. A másik kérdésem: Az első szériás xbox-okban a videokártya rá van forrasztva az alaplapra, idáig nem is lenne probléma, de a videokártya olyan szintű hőingadozásnak van kitéve, hogy eltávolodhat, így meg is szakadhat a kapcsolat a két hardware között, tehát hogyan lehet kiküszöbölni a nagy hőingást, én arra gondoltam, ha jobban, intenzívebben hűtöm, akkor nem melegszik fel annyira, ezáltal kisebb a hőingás, van más megoldás is?
Ahol zöld, ott maradjon a fólia. Ahol nem zöld ( fekete, piros ), onnan le kell maratni.
Egy picit rajzolgattam. A piros nyomait nem retusáltam ki.
Okés nagyon szépen köszönöm a segítséged
Valamelyik nap nekiállok és el is készítem.
Úgy kell kinyomtatni, olyan nagyítással, hogy az alkatrészek lábai 1/10 " == 2,54 mm-es négyzetrácsra essenek.
Ha jól mértem, ennek a képnek a felbontása 240 dpi.
Hello szeretnék segitséget kérni hogy lehet kiszámolni az elenálást pl.: 12v ról mekora elenállás kel hogy 6v legyen ?
Hello, Az egyszerű válasz úgy szól, hogy két egyforma, de jobban jársz, ha bővebben kifejted, hogy mit is szeretnél.
sziasztok!
bringavilágítást készítettem magamnak 4*cree led + áramgenerátor. most ceruza akksikról megy, 12db sorban. akkupakkot fogok vásárolni, de most van nálam egy kölcsönbe: 7,2v 4,2A. az a kérdésem hogy próbára hogy lehetne 'mindkettőről' hajtani. sorba nem jó, mert túl nagy lesz a kapocsfesz az áramgenerátornak párhuzamosan kiegyenlítődésre törekednének... nagyon egyszerűen lehetne úgy hogy "párhuzamosan" kötöm őket, ugy hogy 1-1 diódát kapnak a generátor felé?
Sziasztok! A kerdesem a kovetkezo.Adott egy 2.25kW max teljesitmenyu elektromos suto. Ehhez a 0.75-os 3 eru kabel eleg?
Koszonom elore is a segitseget!
3x1,5 alatt ne próbálkozz, mert a vezeték is része lesz a fűtésnek.
Szerintem meg
Idézet: „eleg” Csak vicc, TomKranich. Imi65-nek igaza van.
Hello Imi65,Nagy_David1!
Koszonom a valaszokat.Akkor majd 1.5-os vagy nagyobb atmerojut kabelt veszek! Koszi a segitseget!
Hu azt meg elfelejtettem, hogy az erek tomor rezbol legyenek vagy lehet sodrott is?
Sziasztok.tudnátok-e nekem segiteni hangszórót szeret nék tekercselni Az a problémám hogy : adot a cséve 22mm,átméröjü és 25mm hoszu meg van 05-s réz huzalom hogyan tudom kiszámolni hány méter huzal kell ha 100w 8ohm?Elöre is köszönöm
Hello Köbzoli! koszonom a segitseget!!
Sziasztok!
Van valakinek valamilyen tapasztalata az alábbi kapcsolásról? Bármelyik szimulációs programmal vizsgálom (EWB 5.0, Circuitmaker 6.2) nem tudok belőle értékelhető háromszögjelet kicsikarni. Vagy összevissza ugrál az amplitúdó, vagy négyszögjelet ad ki, vagy egyáltalán semmit. A valóságban működőképes ez a kapcsolás? Multisim 10.0-val szép háromszögjelet adott ki, de az sem garancia, hogy a valóságban működik, mert azon meg az összes többi kapcsolás nem működött.
Ennek a kapcsolasnak (Fájlmelléklet) , megtudna valaki kesziteni a nyakrajzat,beutlt... ?
Egy robotrol lenne szo ami csak annyit tudna hogy ne utkozon neki seminek !! Koszonom es ha mukodne ? ha nincs hiba a kapcsolasban ? Koszonom elore es varom segitsegeteket !! |
Bejelentkezés
Hirdetés |








köszönöm 

Valamelyik nap nekiállok és el is készítem.







