Fórum témák
» Több friss téma |
Fórum » RGB Converter
Témaindító: magyargergo, idő: Feb 6, 2010
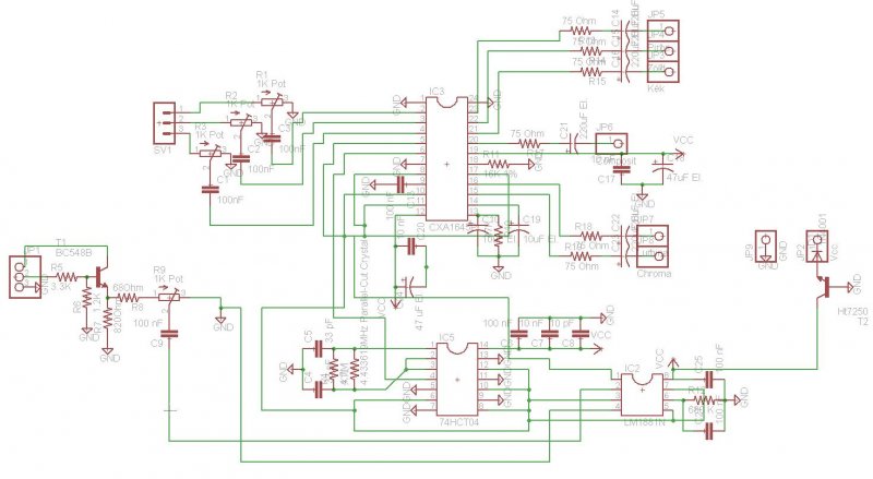
Egy új projecten dolgozom ami a VGA-ból érkező jelet átalakítja S-Video, Composite, RGB jelekké. Abban szeretném a segítségeteket kérni, hogy valaki talál-e benne hibát mieg mit mekkorára kéne kicserélni. Meg azt szeretném megkérdezni, hogy az egyes IC-ket mivel lehetne helyettesíteni. LM1881N és CXA1645P.
Megj.: A 74HCT04 IC 1-3 +2 lába közt van egy ellenállással szimbolizált osszcillátor, mert nem találtam olyat ami azt szimbolizálná. Valaszatokat előre is köszönöm! Üdv.: Gergő
Szia!
Mind a két ic kapható a HQ VIDEO nál de a CXA1645P 3923,32Ft+áfa
Szia! Azt mondod, hogy a videokártyáról jövő jelet szeretnéd áttenni scartra? Mert ha igen, akkor tudomásom szerint a VGA-nál a vízszintes és függőleges jel az külön megy, így csak össze kell kötni őket valahogy így
Ha kell külön a composite video jel, akkor nem szóltam.
a sini-nél csak 3071ft és talán ez bruttó, bár nemtudom, a hq-nál viszont az bruttó 4900ft körülire jön ki...
sini-ben: Bővebben: Link bár ez se igazán olcsó...
Itt egy másik kiegészítő! ezzel a monitort is tudnád egyidejüleg használni. Bár én nem használtam még ijeket csak emlékeztem ,hogy van ezért kerestem rá neked ,így véleményt mondani nemtudok.http://www.expressz.hu/szamitastechnika/asztali_szamitogep_pc_tartozek/egyeb/hirdetes-16598369/
1000+1-edszer feltűnő topik, csak a keresőt kéne használni. Sokat írtam már ezekről. Bővebben: Link
Az egyszerű kábelek, meg az olcsó IC-sek csak akkor működnek, ha van hozzá meghajtó program is, és ezt ráadásul a videokártya meg is eszi. A totál független meg nem olcsó. Bővebben: Link
Elolvastam az írásaid. Nekem is gyanúsak voltak azok a kábelek de azt gondoltam ,hogy ha már így árulják őket biztos használhatóak. Még nem olvastam ezelőtt a régebbi hasonló témákat. Gondoltam a témaindító megtette ,de kössz ,hogy belinkelted.
Direkt nem akkarok venni, hanem egyet összerakni! Meg azért ez amit én kérdezek nem éppen olyam mint a többi topic, hanem itt arra kérdezek rá, hogy jó -e a rajz amit csináltam?
Ez így rendeben is van csak én is utánna olvastam dolgoknak és az a baj, hogy a szg.-ből érkező jel az túl gyors a régebbi tévéknek és nekem még a régifajta tévé van, de azért 2 scart van rajta.
Idézet: „hanem itt arra kérdezek rá, hogy jó -e a rajz amit csináltam?” Ezt így felejtsd el. Van benne néhány logikai bukta, de ha működne is, a NYÁK garantálná, hogy ne működjön. Sajnos látszik rajta, hogy még sok alapvető ismeretnek sem vagy birtokában ami kellene, ezzel nem bántani akarlak, csak elkerülni azt, hogy kidobj 4k környéki pénzt és a végén az egész porfogó legyen. Azt viszont a magam részéről kétlem, hogy valóban kell-e ehhez egy új topik.....
Egy hibát mindenképp találtam, de ettől függetlenül is, elég sok buktató van. Egy részét már Skeró-nak írtam előrébb. Amire pedig Idlob utal az, hogy ez egy nagyfrekvenciás analóg áramkör, aminél a zavarszűrés, áthallás (szellemkép), interferencia... a nyák tervezésekor mind szempont. Ezeket nem lehet gyorstalpalós fórumos módszerekkel elsajátítani.
És kihangsúlyozom, ez a kapcsolás csak akkor életképes (még ha jól is van elkészítve), ha a videokártya, a VGA szabvány helyett átprogramozható a PAL szabványra. Egyébkét, ha csak az RGB ill. Composite jel kellene, akkor semmilyen áramkörre nincs szükség, mert az átprogramozott videokártya megfelelő jeleket ad ki, amit csak egy sima 15 pol D-sub => SCART megfelelő kábelezésével megoldható. Mellékesen megsúgom, ilyen videokártyákat 500-1000Ft-ért már utánad dobnak. Filmnézésre tökéletes. Másra meg a TV alkalmatlan. És tényleg? Minek ennek egy újabb topik? Ha csak leellenőriztetni akartad volna a tervet, arra ott a kezdők topik, vagy a nyákterv ellenőrzése topik. A VGA konverteknek is van már pár topikja. Minden másra meg ott a master car... Akarom mondani a kereső.
Action2K-nak igaza van, SCART-on (ha implementálták a TV-ben) be lehet küldeni az RGB jelet, de ehhez ugyanúgy képesnek kell lennie egyéni felbontásokat kezelnie a videokártyádnak, mint ezzel az áramkörrel.
A linkelt cuccal az egyik érdekesség a színsegédvivő előállítása, a CXA1645P ugyan valóban tud négyszögjellel is működni, de az adatlap szerint 0.4-0.5V csúcstól-csúcsig amplitúdójú jelnek kell a 6-os lábra jutnia, itt meg betol az arcába 5V-ot Az RGB bemeneteknél potik vannak, aminek nem látom értelmét (gamma korrekció így nem oldható meg, amúgy meg minek felborítani a fehéregyensúlyt?), ráadásul a feketeszint visszaállítás a megnövekedett bemeneti impedancia miatt nem igazán fog működni. A másik amit nem értek, hogy minek kever bele szinkron szeparátort (LM1881), amikor eleve kompozit szinkront vár el bemenetnek és a CXA1645P-nak is kompozit szinkron kell, még szintillesztésnek is elég kétes megoldás. Általában, az olyan leírásokat -mint a linkeltek - ahol semmi leírás a méretezésről, nincs kép a kész konstrukcióról - vagy ha nem saját tervezés akkor referencia az eredeti publikálóra - erős fenntartásokkal kell kezelni! Ha a 2-es link alján a hibalistát megnézed, azt mondja, hogy az alkatrészlistában eredetileg szereplő "R15 és R16 nem létezik, szóval fogalmam sincs mi történt". Ez arra mindenképp vallomás, hogy nem ő készítette, mert ha tervezés közben kifelejtette volna, akkor emlékezne, hogy "jaaa, bocs eredetileg benne volt és ott felejtettem bocsi", de azt is beismeri vele tkp. hogy nem is építette meg, mert akkor emlékezne, hogy a lista amiből építkezett hibás volt... Mielőtt bármibe belekezdesz először gyanakodj és keress hibákat, megéri! Lehet írok egy cikket erről a mizériákról...
De a convertert megépítette amiről itt vannak képek. Meg van olyan, hogy Introduction ami bevezetést jelenti és ott van leírva, hogy ezt hásználja is van róla egy oldal külön. Azt lehet, hogy nem működik ami a VGA to Scart-os link, de ha az nem is működik itt van ez a http://www.google.hu/imgres?imgurl=http://www.e.kth.se/~pontusf/vga...k[/url ami működőképesnek látszik.
Elnézést a hosszú linkért itt lenne valójában: Bővebben: Link
Valóban, figyelmetlen voltam, és őszintén meglep hogy működik
, de akkor lehet vele kísérletezni.
Hát tulajdonképpen nem szeretnék kísérletezni nem olcsók az IC-k vagyis a Separátor és a Video Encoder, de közben keresgéltem és ilyet is találtam:Bővebben: Link
Meg ez nekem tetszik egész jól megvan tervezve : Bővebben: Link
Csak az a kérdés, hogy honnan adsz neki 5V-ot? De nem ez a lényeg, hanem össze kéne hozzni egy működő convertert amit az utókor is fel tud használni.
Nemrég találtam ezt átkéne nézni, egész jónak tűnik. Bővebben: Link Viszont egyet nem értek mi az a Delay vonal oda mit kell tenni vagy ... nem tudom.
Ez utóbbi komponens kompozit átalakító, vannak pl. DVD lejátszók amin van zöld, piros és kék RCA, azt konvertálja RGB-re amit a SCART-on tudsz beküldeni a TV-be. Ez a kapcsolás SD videóra jó, a HD komponens kicsit más súlyozással működik.
5V-ot pedig onnan adsz neki ahonnan tetszik, mondjuk dugasztápról, USB-ről stb.
Nem tudom de ezekből már van kiindulási alapunk erre már lehet tervezni vagy ha azt mondod, hogy j amit legelőször küldtem linket márpedig megépítette és ha nem lett volna jó akkor nem építette volna meg és jónak is űnik igaz fúrcs, hogy miért van poti a bemeneten, de szerintem azért mert a jelet lassítani kell, mert a szg. által küldött jel a tv számára gyors és azt valahogy le kell lassítani, hogy a tv tudja értelmezni a jeleket, de lehet, hogy azt az ic végzi nem vagyjk ebben biztos, de ami biztos, hogy a pc jeleket lassítani kell a tv számra, hogy tudja értelmezni.
Ennek meg az a baja, hogy a program DOS-hoz lett írva, ettől függetlenül, az RGB-kompozit átalakító működhet, ha sikerül belőni .
A delay line az egy késleltető művonal, ami 64us-al eltolja az aktuális sort, ez a PAL szabvány működési elvéből adódóan kell.
A lassításra nem jó a poti.
A gyors jelet egyébként úgy értik, hogy minél nagyobb a felbontás, egy pixelt annál rövidebb idő ír le. Ezért kell tudnia a videókártyának spéci időzítéseket tudnia, hogy a scart RGB vagy PAL jelet tudj belőle kreálni. Tehát a "lassítás" az az összes eddigi kapcsolásban szoftverből történik. Amik viszont ezt hardveresen számolják (scan konverter) azok elég bonyik.
Értem és akkor mit ajánljál, hogy működőképes convertert kreáljak.
Felrakom, ha valaki ezt átszerkesztené.
A SONY IC-s szimpatikusabb, kevesebb a hibalehetőség benne. Az elejéről elhagynám a potikat, helyette 75 ohm lezárás. Az xor-os logikával épített szinkronkombináló kimenete mehet az ic-be közvetlenül, LM1881 nem kell. A színsegédvivő előállítása környékén kell kicsit kísérletezni, ezek szerint megy logikai szintekkel is, de jobban tudnék aludni az adatlapon leírt jelszintekkel.
Amit szerintem te szeretnél csinálni, az egy univerzális doboz, amin van mindenféle dugó és így különféle gépeken különféle megjelenítőkkel tudnád használni. Az egésznek a baja viszont, hogy sok múlik a videokártya képességein, ami miatt sokat veszít univerzalitásából, üzembiztosságából. Igazán jó minőségű és olcsó megoldás sajnos nem nagyon van, sok munkával elő lehetne állítani olyat, ami árban az egyszerűbb scanconverterekkel lenne kb. egy szinten (20-30 ezer "ex has"), de egy kategóriával jobb minőségű képe lenne azoknál.
Milyen típusú videokártyád van? Amúgy meg amiket itt összeszedtél, mid megfordult már az általam említett topikokban.
Idlob: Ha elszánod magad a cikkre, szívesen segítek, mert nagyon kuszaságok vannak itt a topikokban, s össze kéne szedni ezeket. Kezdve az alapismereteket, mind VGA szabvány, mind TV szabványilag. Kivesézni mi az RGB, komponens, kompozit, s-videó... És még sok mást.
Megcsinálnád a schemitic-ját, hogyan gondolod, mert most sajna nincs időm ezt megcsinálni.
Előre is köszönöm! |
Bejelentkezés
Hirdetés |











