Fórum témák
» Több friss téma |
Fórum » NYÁK terv ellenőrzése
Gyári ajánlás elvileg jó, de sok erre az IC-re épülő kapcsolást találsz még.
Mivel SP-t használsz, nyugodtan kihasználhattad volna a kép beillesztést ha másolsz. Szebb lett volna az eredmény.
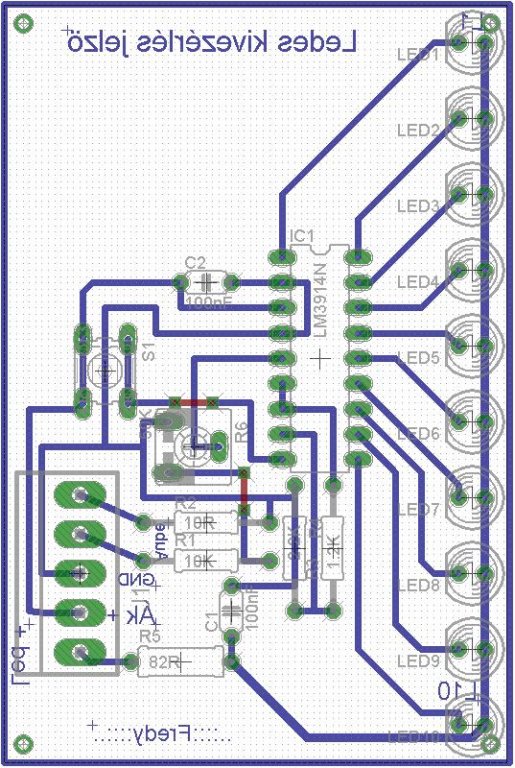
Szia! Az "S1" nyomógomb helyett egy jumper kellene beültetni! Amit vagy összezársz vagy nyitva hagysz. Ahogy a vezérlés ( fényeffekt ) kívánja. Más észrevételem nekem nincs.
Hello!
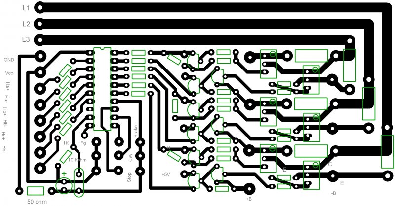
Légyszíves valaki nézze át a nyáktervemet. Az itt megtalálható Watt-féle LPT portos PIC égetőről lenne szó. Bővebben: Link
Szia! Kicsit kuszának tűnt a rajz első pillantásra. Mert a áramkört rendesen megpakoltad átkötésekkel... S az elvi rajzzal összevetve is van probléma PL: a nem használt bemeneteket határozott logikai szintre kell kötni! S ahol csak lehet az IC és egyéb alkatrész alatt is nyugodtan vihetsz vezető sávokat! csökkentsd a felső átkötéseket. Mert sok helyen kényelmesen el lehet vinni az alkatrészek alatt is és a lábak között is (ellenállások és kondenzátor) a nyomvonalat. A D1 dióda is lemaradt! ( Bár enélkül is működik az áramkör, csak a fordított polaritású csatlakozástól nem véd semmi. ) Kicsit még dolgozni kell rajta...
Üdv!
Köszönöm a választ! Javítottam a rajzot!
Annak, hogy a nem használt invertereket földre kötöm mi értelme van? Az a többi kapunak miért zavarna be, ha szabadon hagyom?
Köszi amúgy, hogy átnézted! Akkor megnézem, hogy mit tudok rajta egyszerűsíteni. Ahogy nézem tényleg van benne egy-két értelmetlen dolog...
Csak annyi értelme van a határozott szintre húzásnak mint a bezárt ajtónak...
Vagyis ha egy határozott logikai szinten tartod a bemenetet akkor annak az állapota ismert! A logikai áramköröknek van egy úgynevezett tiltott sávja. Ez egy olyan feszültség szint amit kerülni kell a bemeneten. Ha tartósan a tiltott sávban van a bemenet, az IC akár tönkre is mehet. A TTL áramkörök kevésbé de a CMOS áramkörök nagyon érzékenyek a szabadon hagyott bemenetek által keltett zavarokra. Szóval, veszélyt közvetlen nem jelent ha szabadon hagyod a bemeneteket. ( CMOS áramkörökre ez nem igaz!!! Ott igenis közvetlen a veszély! ) De a bemenet állapota nem ismert, Így ha valahonnan zavarjelet vesz fel vagy tiltott sávba kerül a bemenet ( külső, környezeti okok miatt ), annak nagyon nehéz utána járni! A CIKK képein is jól látszik, hogy a nemhasznált bemenetek NEM LETTEK MAGUKRA HAGYVA!
Köszi a magyarázatot!
Sziasztok.Van egy jó kis nyákterv csak az a baj vele hogy a benne levő kvarcokat nem lehet beszerezni itthon,amik jók lennének azok meg más tokozásúak.Valaki tudna segíteni az áttervezésben?Vagy valami segítséget adni?Köszönöm.
Van két verzió is de szerintem csak a kialakítás más.
Sziasztok van egy nyákrajz amibe az a gondom hogy a szorosan egymás mellett menő csíkok nyomtatáskor olyanok mintha egy vastag vonal lenne.Meglehet oldani ezt átrajzolás nélkül?Köszi.A vonalvastagságokat már én állítottam át.
Szia.
Én kinyomtattam lézerrel 1:1 arányban (kb:2.5cmx4cm). Mind a két felét,de nekem jónak tűnik.Pontosítanád mi a baj vele? Nem tudom mekkora az eredeti méret. Fotózod vagy vasalod?Mert igen kicsi a méret így...
Fotózni szeretném.Nekem az a bajom vele hogy a felső részén mintha összeérnének a vonalak,bár lehet hogy a lézernyomtató szebben és pontosabban nyomtat.
Sziasztok!
Egy brushless motorhoz tervezek vezérlőt. Egy TA7712P ic-t használok melynek adatlapja itt van: Bővebben: Link . Az ajánlott kapcsolást megterveztem, de van egy eredeti nyák ami nem csak a motormeghajtót tartalmazza, hanem sok felesleges dolgot is. Ezért szeretnék csak egy motormeghajtót építeni a nyáktervből 2 példány van. Az egyik az adatlapon javasolt akpcsolás a másik a nyákon méregetett dolgokkal kibővítve. Azt szeretném kérni akinek vagy egy kis ideje az segítsen már nekem befejezni a vezérlő nyáktervét. Igazából az alaktrészek fajtáit kéne kitalálni, mert az eredeti nyák sérül és néhány dolog hiányzik róla. Az eredeti nyáktervet felteszem azt sem ártana átnézni, de nagyon megköszönném ha valaki tudna segíteni ellenállás méret meghatározásában és dióda/tranzisztor típus meghatározásában. (Magyarul egy komplett vezérlő megépítésében, de nekem elég ha feszfüggő a vezérlő külön pwm-el vezérelném, de a fordulatszám annyira nem lényeges.)
Szevasz !
Légy szíves a nyáktervet és minden egyéb képet valamilyen képformátumban vagy pdf-ben tegyél fel. Én már elkezdtem tervezgetni és meg fogom tudni kisebbre csinálni. Az alkatrészek pontos típusa kellene + az hogy hogyan is szeretnéd hogy kinézzen( képek a motorról és régi vezérlőről valamint arról a csatlakozóról amit említettél priviben).
Helló.
Akkor az infók alkatrészek keresése még folyamatban, de képek vannak.
Plusz még képek. Adatlap (kapcsolási rajz a nyákhoz Ta7712P adatlap 11. oldalán): Bővebben: Link Az eddigi kapcsolási rajzokat a következőben küldöm így minden ami kell itt lesz.
És akkor a mradék.
Ez az elképzelésem alul lenne a motorvezérlő és felette a pwm ami könnyen levehető lenne. Persze az alsó nyák most 6 x 12cm lenne a felső az 3 x 5 vagy 3x 4 már nem tudom pontosan (nincs most itthon olyan méretű nyák így csak ilyenen tudom bemutatni).
A sorkapcsoknál van valami sorrend a hall szenzorok csatlakoztatására vagy teljesen mindegy. Az eredeti nyákon vannak 3-5mm es vezetékek? Mert én nem látok egyet sem.
OIgen olyan 3-4mm körül van valamikor lemértem, talán max 5mm, de 2 oldalas a nyák sajnos. Minden tranyó collektoránál és emitterénél van vastag.
Sorrend elviekben nincs, de ha lehet akkor jó lenne a hall kimenetek egybe nennének és a tekercsek kivezetései. Most gondolkodok, hogy lehet hosszba fragni 1-2cm-t, de szélességbe nem tudsz lemenni 5.8 alá, mert a sorkapocs azt hiszem 5.6-5.7cm. Annyit lehetne javítani, hogy a sorkapcsot a nyák túloldalára tenni nem kéne a vastag szálakkal hosszan menni. A vékony szálak ha lehet ne legyenek 0.8mm-nél vékonyabbak, mert nehéz lenne akkor vasalással megcsinálni a nyákot mindig az volt a szemem előtt, hogy nagyon egyszerűen viszonylag nagy vonaltávolságokkal dolgozzak. (A vonalszélességgel lementem én is 3mm-re talán 4-5mm az eredetin, de én gondoltam arra, hogy rácínezek és akkor már sokkal jobb.)
Én így oldanám meg a sorkapcsok helyett. Így sokkal több hely nyerhető.
Elég macerás úgy ebbe könnyebb lenne csak be kell csavarozni és kész. Azért írtam, hogy nem lehet nagyon sokat faragni belőle, mert sok kötöttség van a sorkapocs szerintem jó lenne, de igazából inkább rövidebbnek kéne nennie mint keskenyebnek, de ha ezeket az alkatrészeket tömören egymás mellé tennénk akkor se lenne jóval kisebb a nyák.
Mond meg az alkatrészek típusait és azt hogy mekkora hőt fognak leadni a teljesítménytranyók ( szerintem vezesd ki őket egy hűtőbordára úgy nem foglal a nyákon sok helyet és nem is fognak felforrni ). Szerintem meg tudom csinálni kisebbre a nyákot és eagle-val tervezek.
Még nem biztos, hogy jó de elsőre irf540 lesz vagy valami hasonló még kérdéses, hogy jó lesz e az 5V miatt. A hűtőborda és a felmelegedéssel nem lesz baj szerintem. Most nézegettem le lehet menni 10x6.5cm-re, de az se sokkal jobb és a zsűfoltságon nem segít, bár lehetne különleges alakú hűtőbordák is esetleg egy pici venti ha kicsit melegedne még nem tudom elég sok minden kérdéses még maga a kapcsolási rajz is. Remélem hétvégén el lesz döntve minden.
Alkalmazz IRL540-et. Az F-el megegyezik. De már 5V-ról teljesen kinyit...
A Ta7712P-t hogy akarod PWM-el vezérelni? Nem találtam rá utalást az alkatrész adatlapjában. Vagy csak elkerülte a figyelmem....
Hát igen a pwm egy kényes dolog. Hát megkaptam érte egyszer a kritikát, de másképp nem lehet csak ha az adatlapon +B és -B pontok elé teszem. Némi veszteség van benne, de mást nem tudok kitalálni. Eleve pwm jellel hajtanám a végfokokat. Szerinted lemnne jobb megoldás? Az adatlapon sajnos nincs feltüntetve sok infó (és angol tudásom is szegényes) jól értelmeztem azt, hogy a fék, forgásirányváltás és indulás/megállás föld/Vcc-re kötéssel változtatható? Kaptam eddig olyan infót, hogy elég Vcc és üres, de az adatlapon valahol földre is van kötve.
Bocs nem tudom mennyire néztem jó a kapcsolási rajzot, de most látom (ha jó) az N csatornás végfok 24V-ot kap a P csatornás 5V-ot szóval valahogy így kéne kinyitniuk.
Ha a PWM-et és a TA7712P-t külön táplálod akkor elvileg megoldható. A PWM-el csak a motor feszültségét fogod állítani s ha szűretlen a PWM kimenő fesültsége, akkor TA7712P vezérlő frekvenciájával interferálhat. A mi egyenlőtlen fordulathoz vezethet. A TA7712P órajelpontját kell megkeresni s ott módosítani az alapórajel frekvenciáját. Egyedül a 12-es láb látszik erre alkalmasnak. Kellene egy tesztkapcsolás a TA7712P-ra, s meg kellene próbálni az RC-t változtatni... ( Ha a próbakapcsolás tökéletes csak utána kellene a nyákot megtervezni. ) A Motor eredeti HALL-szenzorok kapcsolását is ki kellene mérni - rajzolni. De igencsak az adatlap 11. oldala szerint lesz kapcsolva. 3 kivezetés a tekercseknek, és 8 kivezetés a HALL szenzoroknak...
|
Bejelentkezés
Hirdetés |























