Fórum témák
» Több friss téma |
aha! akkor bináris számláló, mint a 4060 IC
Egy picit én is eljátszottam a számlálóddal !
mostmár oda vissza megy
Ilyen is van,hátha világosabbBővebben: Link
De fiúk, itt most nem az a lényeg h. számoljon innentől idáig, hanem ha akár egy bináris számláló, de a kimeneteken mégis megjelenik valami érték. Amit tik küldtetek, azokba olyanok vannak, amit még nem is ismerek. Még át sem vettük mik vannak még
Töltsél le példa programokat állítsd át a kimeneteket, bemeneteket módosítsál rajtuk. A modulok használatára is úgy jössz rá leg könnyebben ha egy kész programban átállítod a tulajdonságait / értékeit/ Meglátod abból rájössz mi hogyan működik és mikor milyen modulok használhatók. Nem akarlak megbántani , biztosan segítenek ha elakadsz valamivel de tanfolyamot nem tart senki neked minden modulról . Egyszerű de nagyszerű kis program ez barkács célokra bőven megfelel. Szimuláld a programokat ha szimulációban megy az megy a kapcsolásokban is, ha hiba nélkül lefordítja HEX be . Próba kapcsolásokat felesleges készíteni menni fog ha a kapcsolásod jó.
Hát igen, senki nem tart tanfolyamot, de nemrég kérdeztem, hogy amik számomra ismeretlenek, nincs-e hozzá valami leírás, de azt mondták, hogy nyugodtan kérdezzek itt a fórumon. Elvégre nincs 1000fajta kapcsolás, csak egy pár, és legalább az alapjait jó lenne tudnom. (kapcsolási rajzot sem tervezhetek úgy, hogy egy ellenállás után kötök, egy tranzisztort, annak a bázisára egy kondenzátort, kimenetét összekötöm a bázissal, arra rá egy tirisztort, és várom hogy a végeredmény működjön is)
Ez a Topic a PIC mikrovezérlők egyik programozási lehetőségével foglalkozik amihez van egy jó vizuális
segéd program amit Parsic-nak neveztek el... Ezzel a programmal megvalósítható dolgokról van itt szó... Ha a logikai áramkörök alapelemeit akarod ezen keresztül megtanulni, arra is jó. A kapukat tasztelheted a program szimulációjában is, de ne hagyd, hogy a virtuális világ félrevezessen... A célja minden ilyen "elektronikai segédletnek", hogy könnyebbé gyorsabbá tegye a munkánkat, de nem helyettesíti a gyakorlatot! -ez nagyon fontos! Ha alapelemekkel akarsz megismerkedni, akkor ennek a proginak a szimulátora sokat segít ebben, de ezen elemek leírását akár a net segítségével is számtalamn helyen megtalálod. Építs egy PIC programozót (égetőt) vagy szerezz be egyet, és válassz ki egy vagy két PIC tipust, ezeket vedd meg pl: PIC16F628A , PIC 16F876A, 16F877A... (a elsővel kezdjed, az a legolcsóbb, ha "elszáll" nem veszítesz sokat) Ha sikerül összeraknod egy ilyen PIC-es áramkört néhány alkatrészből, és a felprogramozása is megy, akkor tudsz igazán tanulni, addig csak tapogatsz olyasmit, amiről nem igazán tudod, hogy micsoda... A Parsic program nagyon jó segítség ebben, szinte hibátlanul lehet vele megoldani dolgokat, és gyorsan... Pl: tegyél a PIC-hez néhány ledet és nyomógombot, ezekkel már sok mindent ki tudsz próbálni a valóságban.
Égetőm már van (PICkit2), és ha 10 darab 628A-t nem tettem tönkre, akkor egyet se.
Nem is tudtam, hogy van szimulátor a parcis-ban. Hogyan kell leszimulálni a rajzolt programot?
Hali!
Elég egyszerűen használható a szimulátor. Rákattintasz, és már látod is mit csinál. 10db 628-as? Hogyan sikerült végezni velük?
Rajzolsz valamit, vagy betöltöd ezt a File-t és bekapcsolod a SIM gombot az menü sávon, az egeret valamelyik bemenetre viszed, (itt RA.0) "ceruzává válik"...
Kattintasz az egérrel ezzel logikai szintet váltasz, tehát jelet adsz a bemenetre, meglátod mi történik... (ez a valóságban is müködő progi) Számlálókat léptethetsz, LCD kijelzést szimulálhatsz stb... Egyébként ezen topicban már szinte mindent leírtunk... Az Mplab egy régebbi verzióját tedd fel a gépedre, a beállítások menüben keresd meg az elérési útját, - utána az F10 billentyű lenyomásával a rajzodból égetésre kész hex file-t kapsz, ennél nagyobb luxust nem kivánhatsz...
Ha gondolod skypén segíthetek .Már annyit amennyit én tudok, elindulni az is elég.
ne kérdezd, mert én sem tudom
![]() dcsabi: Ez tiszta jó! Mondjuk a rajz elején az a valami, nem tudtam hogy miért oda, de most hogy leszimuláltam, és megpróbáltam előtte, és utána jelet adni, már világos Na msot kicsit eljátszok vele poros: Ha még nem is fogunk sokat írni, (de nembiztos), pénzbe nem kerül, hogy felvegyelek, írd meg a neved priviben.
Az a valami amikor a bemenetre jel kerül , csinál egy
rövid impulzust (one shot ) angolul (egy impulzus ?) lehet a fordítás.
Amit Te rajzoltál át, a bináris számláló. Azt nézegetem most. felét értem, de nem tiszta minden. Bal oldalt lent. az A=B négyzetek. Azok felelnek az irányváltásért. Gondolom ha az A és a B bemenet egyező, akkor a kimeneten 1 jelenik meg. Alattuk egy szám van. mondjuk a 9-es. Ha a 9-es kimenethez ér, tehát ott a kimenet log.1-es lesz, és a ZV is log1, mert léptet, akkor a kimenet kapcsol, ami a flip-flop Set bemenetére megy, ami jelet ad az irányváltónak, és már a másik irányba is megyen. ugyanúgy az elején is. Jól értelmezem a működését?... Akkor lényegében egy OR kapu?... De mégsem, mert megpróbáltam helyettesíteni, és nem ment úgy. Egyik bemenetét a TAB elé, az ZV1-re, a másikat a BV1 OUT kimenetére. Tehát ott is mindkettő bemenetén log1 az érték, vagy sem?
Heló.
Esetleg foglalkozott-e valaki Dallas kulcsok 1-drótos kommunikációjának Parsic-ba való lehetséges megoldásával? Találtam valami leírást is róluk de nem jöttem rá,hogy lehetne megoldani.
Mivel, -ahogy nézem- ez egy file részlet, a kiovasás rutin...
Azt a byte-ot byteokat kell a rutinban megkeresni amelyekre szükség van és defniálni kell (a parsicban, mint adatforrás, ahogy az adc0...stb) Az egész Asm részletet az INC modullal be kell illeszteni a Parsicba . Lcd kijelzőt kell tenni a rendszerbe és kiíratni vele a kiolvasott adatot. Ha jól látom a DQ lábat is inicializálni kell még... Ezt az I2C busz olvasásához tudom hasonlítani (Parsic) szemszögéből. Anno azt segítséggel oldottam meg, de azóta könnyen használom. Több müködő dolgot csináltam már vele. Nézz bele, az elv a lényeg, aztán próbálgasd a gyakorlatban...nekem nincs ilyen cuccom, hogy kipróbálhassam, enélkül így látatlanban elég felelőtlenség lenne többet mondani. A topic elején 30 oldalig, feltettem az említett dolgokra néhány példát, PCF88583 és RUG file-okat keress.
Ok.Kösz,átnézem amit javasoltál.
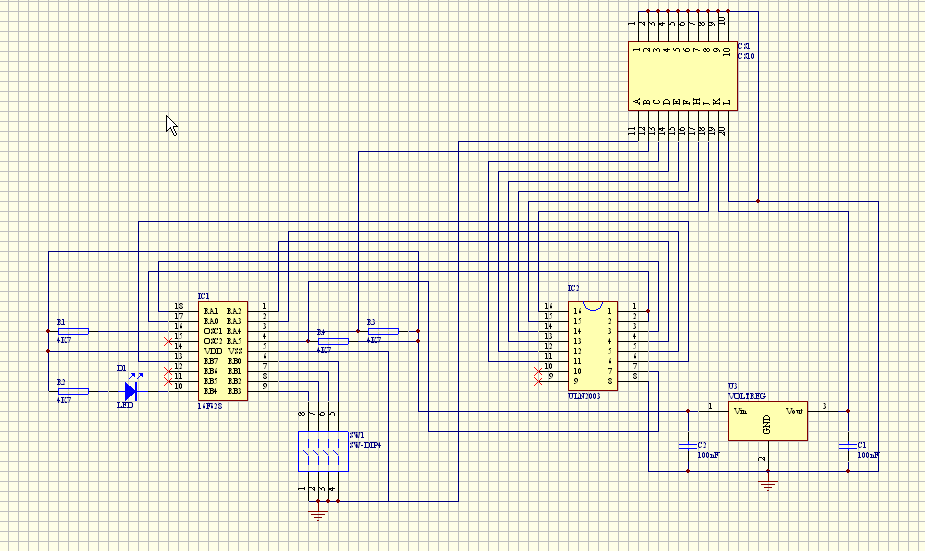
Elvileg aszt kéne csinálja hogy beolvassa a a kulcsból a 64 bites kódot az RA4 bemeneten,aszt észbe tartja és ha ráteszem a kulcsot akkor valamelyik kimenet,például az RA0 lemegy 0-ba.Másik kulcsnál az RA1 és így tovább 6 kulcsig.Azt,hogy programozási módba van vagyis hogy tanulja a kulcs kódját 4 kapcsolóval lehet beállítani az RB0-RB3 bemeneteken és olyankor villog 1 led ami az RB4-en van.Ha elfogadta akkor a led lealszik.Elvileg egy beléptetőrendszert szeretnék belőle kihozni.Van kapcsolási rajzom és eszt a rendszert használják a pénznyerő játékgépeknél a pontok ki-be írására és más beállítási funkciókra.
Legalább egy byte kiolvasását kell megoldanod,ha ez megvan megy a többi is (úgy mint az I2c-s példa ott legalább 40-50byte-ot kezeltem) utánna a Parsic-al gyerekjáték.
Valójában, akkor 8 byte-t kell kiolvasnod, ezeket átírni EEromba...Ez programozó üzemmód.(kapcsolóval) Normál üzemmódban, a beolvasott byte-okat összehasonlítani az EEprom értékével, ha egyezik akkor egy bitet kapcsolni, ami a kimenet...Ha több adatot tároltatunk le, akkor az összeshez hasonlítunk, és az egyező feltétel kimenete aktiv... A hasonlító logika az a parsic-al nagyon gyorsan megvan, beolvasást kell megoldani. Rakj össze egy áramkört és próbálgasd a rutint amit találtál, a fentebb említett módon. A teszthez használj LCD-t is ott látod mit olvas a PIC (vagy nem olvas)... Mi a pontos tipusa a "GOMB"-nak?
Van egy tesztpanelem minden extrával PIC nek LCD,MAX232 stb. azon próbálgatok.Az elektronikai oldal nem probléma de eddig inkább Z80-al foglalkoztam és most tőrt rám a PIC-MÁNIA.
A "GOMB" pontos neve DS1990A és a leírása szerint csak olvasható (van írható is) és egy 8 bites "Család típus" kódot azután jön 48 bit a sorozatszáma és legvégül 8 bit CRC kód amit az előző kettőből számol ki.Ha jól értelmeztem a leírását először valami RESET impulzust majd MASTER Rx "PRESENCE PULSE"-t kell kiküldeni és azután lehet csak kiolvasni.
Találtam egy hasonló alkalmazást a mikroklub.hu oldalán egy 2 kulcsot kezelő ingyenes programmal együtt csak a 89c2051 mikrokontrollert szeretném kiváltani 16F628-ra és nem utolsó szempont a PIC programozásának megtanulása,megértése...
A Mikroklub az valójában kereskedik azokkal a dolgokkal amik ott lelhetők fel, ezért nem biztos, hogy hozzájutsz minden szükséges információhoz onnét.
Ha hobbi szinten akarod illetve tanulási céllal, akkor a Parsic-al hamar sikeres leszel. Próbáltár már más dolgokat, vagy ez az első a Parsic-al? Addig amig össze nem jön ez a gombos dolog, szerintem próbálgass ki néhány dolgot a "parsic modulokkal", tapasztald meg mikre lehet használni...LCD-re mindenképpen irass ki dolgokat, akkor látod mi folyik belül. Ha nagyon benyolult dolgot csinálok, akkor szinte minden változót kiratok LCD-re a fejlesztés alatt, és akkor nem érhet meglepetés...Olvastam az Ibuttonról illetve az 1-wire protokollról, hogy legjobban az I2C-re hasonlít...
Igazad van nem az üzletüket akarom elrontani!!!.Már megvan a dolog PIC627A -val és 1 ULN 2003-al a kimeneteken.Működik a program csak nem tudom,hogy lehetne-e Parsic-ba lerajzolni és rutinok,szubrutinok értékeit áthozni külső xxx.asm filek-ból.
Ahogy felraktad eszt a témakört azóta majdnem minden oldalát végignéztem és kipróbáltam. Csodálkozok,hogy még vannak ilyen emberek akiket mások tanítása vagy nem a pénz hajt. Köszönöm.
Köszönöm...!
Amit felteszek azt úgy teszem, hogy müködjön, ha valaki tényleg tanulni akar belőle, vagy felhasználni... Az 1wire redszerrel már régóta "szemeztem", csak most kevés időm van "kivitelezésre". Hasznos lenne, ha tudnánk a Parsic-al olvasni azt, mert utána szinte végtelen lehetőséget teremtünk ezen keresztül. Előbb utóbb elkezdem, de nem tudok időpontot igérni... Próbálkozz Te is.
Bocs elírtam.Így akartam:
..mások tanítása és nem a pénz hajt Lerajzolom és elküldöm a részletesen elmagyarázott programot is ha érdekel csak ezzel a PARSIC-al van bajom,mert elegánsabb lenne mind hosszú szövegeket írni....
Gondoltam mit akartál írni, nem értettem félre...
A parsic-al biztos gyorsabb lenne, meg ha valamit még akarsz rajta alakítani az is gyorsan megy. Akár több ezer sornak megfelelő, programot lehet "rajzolni" rövid idő alatt, és nem kell attól tartani, hogy nem indul el. Ott a "hardware"-d rajzogass és illesztgesd be az asm rutint és valamit csinál...aztán ha hibát talál az mplab azt kijavítod, utána valami csak lesz, -próbákozni kell. Lehetőleg fejlesztés alatt írasd ki a változókat LCD-re. Én mikor először kisérleteztem az I2C-vel, napokig szórakoztam vele mire "kezes lett", de láttam az LCD-n mi nem stimmel...
Bocs a késői reagálásra de takarítást kellett eszközölni a számítógépen annyira megtelt vírussal.
Végre sikerült megszabadulnom! Találtam egy vírusmentes Flowcode_v3.1.0.31 profi programot,most ezzel próbálkozok mert egyszerűbbnek tűnik folyamat ábrákkal dolgozni és a szimuláció is benne van. Ha nincs meg itt megtalálod. Kíváncsi vagyok mi a véleményed róla. Bővebben: Link
Sziasztok!
Akadt egy kis problémám, és nemtalálom a megoldást. A mellékelt program feladata lenne, hogy uarton kap 2 számot, ezeket megjeleníti 2db 2x7szegmens led kijelzőn. Ez eddig szépen működik is. Viszont visszafelé meg kellene küldenie 5 nyomógomb állapotát. Ez is működik, de ha benne van az uart küldés is bármilyen formában, akkor bevillogósodik a kijelző. Nagyon megköszönném ha lenne valakinek valami ötlete.
a melléklet lemaradt...
Az UART-ot esetleg késleltesd 30-40ms-al...
továbbá az alap ütemet a kijelzőnél vedd nagyobbra... Esetleg még ezekkel az időkkel variálj. Ha ezek sem segítenek akkor változtass a program vagy az UART adási strukturáján, Pl. csak akkor adjon ha tényleg lenyomtál egy gombot,...stb... használj One-shot-ot is... Ez a tipusu multiplexer egy időután nem ad szép kijelzés képet.(ha erősen foglalt a proci) Jártam régebben így, nem tudtam vele mit csinálni, két PIC-et kellett használnom, az egyik a kijelzést hajtotta a másik meg a program bonyolultabb feladatait...Szintén UART-on kommunikáltak... Én kerülöm a 7seg.Mx-et, inkább LCd-t használok. Egy másik tipusu MX rutin kell, ASM-be és ezt INC modullal beilleszteni, a közös változókra hivatkozni az ASM-be és a Parsicban is... Jobb megoldást nem tudok, -régebben már írtam erről.
Találtam benne egy-két hibát amit javítottam ,most próbáld ki .Remélem így jó lesz.
|
Bejelentkezés
Hirdetés |




Nem is tudtam, hogy van szimulátor a parcis-ban. Hogyan kell leszimulálni a rajzolt programot?









