Fórum témák
» Több friss téma |
Sziasztok!
Valaki megépítette már a VF5 végerősítőt? Ha valakinek van panelterve, tapasztalata ezzel az erősítővel kapcsolatban, az legyenszíves megosztani! Forrás Üdv!
Én már eagle-be kezdem berajzolni az alkatrészeket. Meg ismerkedek a könyvtárszereksztőjével. Rájöttem hogy van copy-paste egyik könyvtárból a másikba(találtam egy jó leírást). Egyelőre csak ez egyik felét szándékozom megépíteni, csak kipróbálás végett(mert drágák a FETek), és ha tetszik, akkor építem tovább.
Attól függ mihez képest drága, BC182-höz képest drága. De ha nézel olyan erősítő kapcsolást amiben direkt erre a célra gyártott FET van(2000Ft egy db), na ahhoz képest olcsó ez a nettó 300Ft-os FET.
Én is egyik felét szándékozom megépíteni először, próbaképpen.
De ennek kell egy izmos toroid trafó is, ami nem kis pénz!
Szerintetek ez a végfok (vissza van rajzolva, lehet, hogy hibás is) vajon jobb lehet annyival mint a vf5, mint amennyivel bonyolultabb(gondolok itt a jel-zaj viszonyokra, kivezérelhetőségre 100 kHz környékén, keresztezési torzításra...)? Tudom hogy még az alap vf5-öt sem építettem meg, de találhatunk ebben a kapcsolásban olyan részleteket, amelyeket esetleg a vf5-ben alakalmazva az jobb lenne(visszacsatolás, kondenzátoros kimenet)?
még nem építettem meg, de:
1, Mi van akkor, ha pont az a fet megy tönkre, amiben az áramkorlát működik? 2, Lehet, hogy nem olcsó megoldás, de az MJE243, MJE253 pár helyett itt is FET-et kellene használni. Bár lehet ez rossz ötlet.
Ez a rajz nagyon kuszanak tunik es valoszinu nem is jo (persze lehet hogy tevedek, csak gyorsan atfutottam). Viszont nem hinnem, hogy kapcsolasi rajzok alapjan barki meg fogja tudni allapitani 2 erositorol, hogy melyinek jobb a jel-zaj viszonya, melyiknek mekkora a kivezerelhetosege 100kHz-en (egyebkent minek a nagy kivezerelhetoseg 100kHz-en
) illetve, hogy melyiknek mekkora lesz a keresztezesi torzitasa. Nem tudom mennyire vagy jaratos az erosito epitesben, de sokaknak meg egy lenyegesen egyszerubb kapcsolasba is beletorik a bicskaja. Ha mar a VF5 is szoba jott es ebbe a topikba irtal, akkor inkabb azt epitsd meg
Szerintem a FET-es erősítő nem a legjobb megoldás, legalábbis egy cikk szerint, de vannak kivételek!(lehet, hogy ez az)
Azért mertem megkérdezni, hogy milyen minőségű lehet az a végfok, mert reméltem, hogy valaki esetleg mért már hasonlót. A vf5-nek az olcsósága, és a jó ár/érték azánya lenne az erénye, csak mégis jó lett volna összehasonlítani egy komolyabb(?) szerkezettel. Persze tesztalanyok, és műszerek nélkül ez lehetetlen. A kivezérelhetőséget csak azért kérdeztem, mert ugye minden jel felbontható különböző frekvenciájú és amplitúdójú szinuszokra. (18KHz fölötti szinuszokat én már nem hallom) A kérdés csak az, hogy ha adott esetben például egy hegedűnek a hangjában van egy 30KHz-es összetevő, és azt az erősítőnk elnyomja, az mennyiben befolyásolja a végeredményt?(És itt ne gondoljunk a 25 éves Videoton hangfalaimra...) A keresztezési tozítást lehet, hogy hülyeség volt megkérdezni, az annyi amennyi, amikor nyit a FET, nem lineáris a karakterisztikája, és ezzel nem lehet mit kezdeni...
Nem nevezném magam annyira járatosnak erősítő építés terén, egy TDA7294-em volt, és most egy vf2-m van. (előbbi elsőre elindult, utóbbinál sikerült inverzaktív beállításban működteni egy rövid ideig a meghajtó tranzisztorokat...). Gyári erősítőknél hogy szokták megoldani a tápcsatlakoztatást a panelra? Beforrasztják, vagy sorkapcsot raknak, esetleg kábelsarus megoldással csinálják?
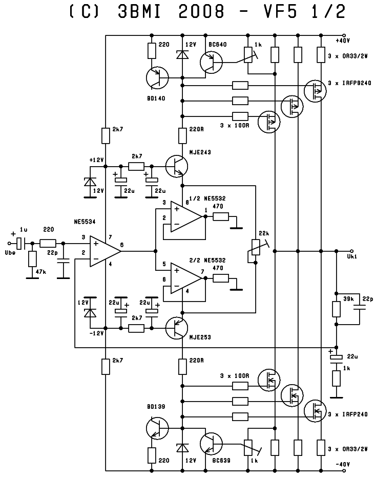
Nyáktervet még nem készítettem, de Eagle-el megcsináltam az sch fájlt a VF5-ös végfokhoz.
Akinek van kedve, csináljon egy nyáktervet hozzá, mert még mindig nem készült hozzá. Üdv!
Na ez a jó sch.
A visszacsatoló 39k-s ellenállás takart egy 100ohmosat, nem tudom hogy a fenébe került oda. ![]() Igazából még csak ismerkedem az eagle-el. Üdv! ![]()
Épített már valaki ilyen végfokot? Nekem hangosításra kellene és ez elég kecsegtető teljesítményt ígér.
Még nem, de szeretném én is a közeljövőben.
Én gondoltam a Vf2-re is hídba kötve fázisfordítóval de akkor 16 ohm-os hangszórókat kellene rákötni, hogy ne égjen le. Nekem meg aktív mélyládákat kellene, hogy hajtson amibe 650 Watt /rms/ teljesítményű hangszórók kerülnének. ehhez legalább 500 watt körüli végfok kell.
Erre én is kíváncsi lennék, hogy hogy működik. A BD139 illetve 140-nek a collekotra hova kacpsolódik? Ha nem akarom hogy hídban menyjen, hanem csak így egy csatorna, ahogy ar ajzon, akkor a BD-k kollektorát hova kötöm? Váromo válaszotokat! Üdv!
Sehova, mert a BE dióda üzemel csak benne.
Idézet: „Erre én is kíváncsi lennék, hogy hogy működik.” Nem úgy fog ahogy gondolod. Ha még 328-szor leírom hogy ha kettőnél több fet van párhuzamosan kötve akkor csak szubra lesz jó, akkor talán valaki el is olvassa. Ez a végfok csak 200-250W-ig jó, ha nagyobb teljesítményt akarsz (több fetet párhuzamosan) le fog csökkenni a sávszélessége 2-3kHz-re.
Ez miért van? Vagy akkor hogyan lehet nagyobb teljesítményt kihozni fet-el?
Szia!
Ha jól sejtem a gate-kapacitások levágják, kiszűrik a nagyobb frekiket.
Azért van mert ahogy párhuzamosítod a feteket összeadódik a kapacitásuk és ahogy nő a freki ezt egyre nehezebb azzal a néhány mA-es meghajtóárammal töltögetni. A gyakorlat azt mutatja hogy 2-2 fettel még átviszi simán a 20kHz-et is, de ha párhuzamosan kötsz vele egy harmadikat is akkor már a 10-et sem (többnyire csak 2-3kHz-ig lesz jó az átvitel).
Ez nem csak a Vf2-re igaz, igaz az összes fetes erősítőre is. A nagyobb teljesítményhez izmosabb meghajtás (bonyolultabb áramkör) kell, (lásd hegesztő vagy Damp). Ez egy egyszerű és jó kis áramkör 200W-ig, felette csak szubra.
Akkor ez a kapcsolás is csak szubra jó?
Persze ennek van 10 fetes változata is.
Ezt megcsináltam már. Igaz csak 6db FET-el.
Viszont szerintem nagyon jó a hangja, talán jobb, mint a VF2 hangja, előtte az volt nekem. MMűszerrel nem mértem sávszélességet, hogy mit tud, csak füllel vizsgáltam.
Szerintem igen mert az a 18mA is kevés, de le kell szimulálni és kiderül. A hangja sokkal rosszabb mint a Vf2-é ez biztos.
Igen még évekkel ezelőtt, de azóta foglalkoztam már annyit fetes erősítőkkel is hogy tudjam a rajz alapján is hogy ha egy fetes végfok emitterkövető jellegű, akkor az egyáltalán nem fog szépen szólni bármennyire is szeretnéd.
|
Bejelentkezés
Hirdetés |






) illetve, hogy melyiknek mekkora lesz a keresztezesi torzitasa. Nem tudom mennyire vagy jaratos az erosito epitesben, de sokaknak meg egy lenyegesen egyszerubb kapcsolasba is beletorik a bicskaja. Ha mar a VF5 is szoba jott es ebbe a topikba irtal, akkor inkabb azt epitsd meg





