Fórum témák
» Több friss téma |
Hello!
Jaa,erre nem gondoltam! És mivel lehetne azt megoldani hogy a fogyasztóra jusson 12V és kb.2-3 A, persze úgy hogy a kapcsolgatást a frekigenerátor végezné? Köszönöm
Trafó vagy tekercs nélkül nemigen oldható meg. De ha elárulod, hogy mire kell, akkor könnyebb lenne segíteni.
Miért nem jó a folyamatos bekapcsolás?
Egy tv sorkimenő trafót akarok meghajtani, az pedig 12V-ról megy és áramfelvétele is van azért gondolom!
És az ív frekvenciáját akarom változtatni azzal hogy a frekvenciagenerátor segítségével kapcsolgatom!
De akkor miért foglalkozol a feszültséggel? Hajtsd meg, és kész. Valamelyik segédtekercsen keresztül próbálkozz a meghajtással, ne a sortranzisztor tekercsén, mert akkor 12 volt tápfeszültség mellett nem igazán számíthatsz nagyfeszültségre.
A hanggenerátorod négyszögjelet szolgáltasson, viszonylag kis kitöltési tényezővel. A sima tévé sorkimenő trafók 20 kilohertz felett elég veszteségesek szoktak lenni. Nagyobb frekvenciákon a monitortrafó jobb.
De működik 12V feszültséggel, mert így működtettem sokáig, csak nekem azért kell ez a megoldás hogy mikor adjon nagyfeszt a trafó! És milyen frekin!
Emelett ezt a kapcsolást szeretném alkalmazni vízbontásra is! Tehát mindenképp olyasmi megoldást keresek mint "először"!
Ha működik, akkor miről beszélünk? Ha lekapcsolod a generátorod, akkor megszűnik a nagyfesz, ha változtatod a frekit, akkor változik a freki, és kész.
Mi a probléma?
Üdv
Egy olyan problémám lenne, hogy van két motorom. Az egyik kis fordulatszámú de nagy nyomatékű, másik nagy fordulatszám, de kis nyomaték. Az az ötletem, hogy a tengelyt, amit ez a két motor hajt meg, felgyorsítom 0-ról a nagy nyomatékú motorral max fordulatszámig, miközben a másik motor is rá van kötve, majd mikor elérte a maximális fordulatszámát a másik motorra kerül az áram és az forgatja tovább. Remélem érthető :S A probléma, hogy hogyan lehet átvinni az áramot gyorsan az egyik motorról a másikra? Az impulzus ami a váltást eredményezné az 5V és az áram amit váltani kellene az 90A körüli. Tehát ha a kapcsoló áramkör megkapja az 5V-ot akkor a nagy fordulatszámú motor kapja az áramot, a másik nem, és ha nem kapja az 5V-ot akkor a kis fordulatú kapja az áramot. Ezt FET-tel meg lehet csinálni? Milyen FET kellene hozzá? Hogyan lehet megcsinálni az irányváltó áramkört? Köszi
Sziasztok!
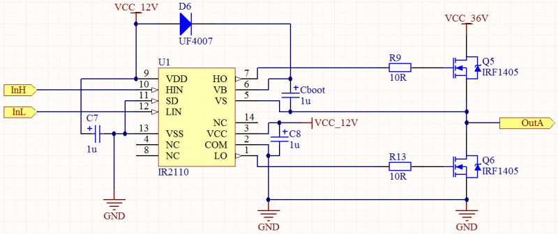
Gondoltam ez a kérdés nem illik a Kezdőknek című topicba! ![]() BLDC motorvezérlő 3 fázisú hídján elmélkedtem és az jutott az eszembe hogy mivan akkor ha olyan helyzet áll elő hogy: -áll a kerék(motor) és a tulaj álló helyzetből odahúzza a csutkagázt közbe meg amelyik fázisnak mennie kell annak a fet-jei nyitnak is azonnal és bumm.....A bumm: Aggódok a magas oldali mosfet-ért mivel N csatornás van/lesz benne ezért az IR2110-et választottam meghajtó ic-vé. Köztudottan (mint minden fetmeghajtó ic-nek amelyiknek van magas oldali kimenete is és N csatornás fet-hez való) van a Cboot kondenzátor ami csak akkor töltődik ha az alsó oldali fet nyit és a felső oldali zárva van. Mi történik akkor ha nincs vagy csak elég kevés feszültség van a kondenzátorba és ez nem elég a fet maximális nyitásához? Marha nagy lessz a belső ellenállása/melegszik és/vagy zárlatos lesz robban,elszáll... egyszóval csere. Erre a problémára keresném a megoldást hogy hogyan lehetne megcsinálni hogy a Cboot kondenzátor ne merüljön le? -Gondoltam arra hogy egy kis DC-DC konvertert (leválasztó transzformátorosat) tenni bele de az körülményes/nagy sok a nyűg vele. Nincs valami egyszerűbb megoldás?
Teljesen felesleges aggódni, van benne ULVO áramkör.
Ha a tápfesz 8,5V alá esik tiltja a fetmeghajtót. Ha szeretnéd, hogy mindig működjön tegyél be felülre nagy BS kondit.
Ezt értem de ez nem csak a tápfeszültségre igaz?
Valószínű hogy még a programmal annyit trükközök hogy ha a gáz(potméter) nullán áll akkor úgy induljon el a motor hogy először pl mind a 3 félhídban 1us-re külön külön bekapcsolgatja az alsó oldalt mert ugye egyszerre az a motor kivezetéseinek a rövidre zárását eredményezné és fékezne.
Felesleges.
A felső oldal úgy sem tud bekapcsolni, így aztán úgy is az alsó oldal kezdő kapcsolása lesz a mérvadó.
Még egy olyan kérdésem lenne hogy a 3fázisú híd áramfelvételét szeretném mérni söntön keresztül és ezt a söntöt (0,05R) be lehet e kötni a meghajtó ic (IR2110) Vss és COM lábai közzé? Elvileg ott +/- 5V különbség lehet és a vezérlő felé lenne a Vss ami a vezérlő GND-je és onnan cibálja át az áramot az elenálláson keresztül a 3 félhíd.
Azt tudom is hogy nem szabad a felső oldalt 100% PWM-el vezérelni de ahol áll a kerék az ottani felső oldali fet a hall szezorok függvényében nyitják a felső oldalt.
Kipróbálltam a felső oldalt és a meghajtó nem kapcsolja le 8,5V alatt sem a felső oldalt! Ez a védelem csak a tápfeszültségre érvényes de a Cboot kondira nincs ilyen védelem. Amikor lemerül a Cboot akkor 3,5V-3V körül jut csak a felső oldali fet Gate-Source közzé ami nagyon veszélyes mert egyből forrósodik. A 12V-ból a többi feszültség a (BLDC)motoron esik. Van ez a 2 ledes (astabil) villogó kapcsolás 2db tranzisztorral, nah ezeket kicserélem pl bd243-ra és egy kis fénycsőelőtét vagy pctáp gyűrű vasmagját fogom használni a Cboot kondi folyamatos töltéséhez, 3 szekunderrel és a kimenetén 3x12V zener-el.
Hello.
MOSFET ekkel még nemigen volt dolgom és most kellene megoldanom egy olyan problémát hogy adott 3 müszer,1 lcd kijelzö és egy 3 állásu kapcsoló. Meg kellene oldani hogy a kapcsoloval válasszam ki hogy épp melyik müszer legyen bekapcsolva(1M,2M,3M a moricka rajzon ) Megoldható, vagy gond lessz hogy pl az LCD n közös a föld? Vagy inkább 3 MOSFET el kellene kapcsolgatni? Tud valaki valimi jobbat? Köszönöm
Írd le konkrétan hogy mire kell ez neked (pontosan mihez vagy mire akarod ezt használni, miért kell a 3 műszer? Mit akarsz vele mérni? Milyen Műszerek? Az LCDre mit akarsz kiírni? stb) mert nem tudom más hogy van vele de ez nekem eléggé homályos....
Hello. Pontosan az LCM3 müszer, frekimérö és a tranzisztot tester lenne. Az lcd re mindegyik müszer a saját adatait irná ki, persze nem egy idöben.Másik topicban olvastam hogy az LCM3 at és a tranzisztor tesztert más házasitották össze, ugye mindegyik adat portra egy diodát+lehuzo ellenállást kötöttek, igy e. Csak kapcsolgatnom kellene ilyen 3 állásu kapcsoloval de sajnos középállásban nem vezet (rajzon probáltam lerajzolni csak lehet nem a legszebb). És ezért gondoltam hogy megoldani MOSFET(ek) el.Egyébként irtam a másik topikba hogy lehet hogy gond lessz hogy a frekimérö 8 biten kezeli az lcd t és valoszinü olvas is ki belöle adatokat mivel az RW lába nem a földre hanem a PIC egyik portjára van kötve, hogy ez baj e? Remélem érthetö voltam
ja a rajzon a NOR az pl egy CD4001 es lenne
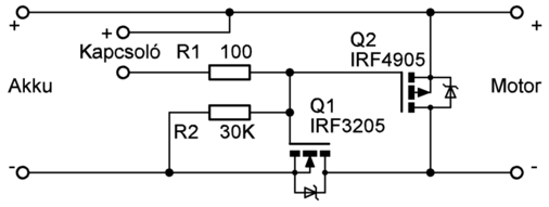
Üdv készítettem egy kapcsolót az alábbi kapcsolás szerint, a kérdésem az lenne, hogy a 100 ohmos előtét ellenállást ha elhagyom, csak akkor hajlandó működni. Az áramforrása egy 9.6voltos 3800mAh akksi.
Szia,
A leírtakból kérdéses hogy a 100 Ohmos ellenálás valóban akkora?Mérd le mőszerrel! :yes: Működés szempontjából csak akkor lenne szerepe ha a Q1 source-gate átmenete átütne zárlatba...
Szia,
Az LCD kapcsolgatás se rossz ötlet,de mi a véleményed,nagyobb képességű mikrovezérlővel egyből meg lehet oldani mind a három feladatot,nem volna egyszerűbb És mellesleg olcsóbb...
102 ohm
Annyi és jó azért érdekes mer 3x építettem meg ezt a kapcsolást fél év alatt és mindig ezt a problémát okozta.
Az sem lenne rossz ötlet, de nekem egyszerübb megépiteni a 3 készüléket mint a 3 programot megirni.
A leírtakból arra a következtetésre jutok hogy az R2 t is jó volna lemérni...
Csak egy rövid progi kell...
ami reszet után lehetőséget ad kiválasztani valamelyiket a három kész program közül...
Hali, az r2 IS határértéken belű van , 30215 ohm.
A kapcsolás akkor működne a leírt módon ha R1 HELYÉRE került volna 30215Ohm,R2 Helyére pedig a 102Ohm,kérlek nézd meg...
Ha nem az a baj,kérek fotót a nyákról és az alkatrész oldalról...
Úgy sem jó, most dugaszpanelon van, de jól van bekötve, mert ha elhagyom az r1 et akkor nyit.
A "kapcsoló" helyett miliampermérőt köss,hány mA folyik R1 nélkül és mennyi vele?
Akkor a legegyszerűbb volna olcsó CMOS kapcsolókat alkalmaznod,CD4016 vagy CD4066 ot,egy tokban 4 darab van,ahogy írod egyik műszer 8 bitten kapcsolódik az LCDre + reset + enable az 10 kapcsoló...
a második műszer 4 bit + reset + enable az 6 kapcsoló... a harmadik műszer + 6 kapcsoló... Ez öszesen 6 darab IC,az adatlapját megtalálod a netten...
Üdv. Szétnéztem már nagyon sok helyen és már karikásra olvastam a szemem, de nem találok megoldást!
A következő a helyzet. 555ös ic szolgál jelgenerátorként, aminek egy fetet kellene meghajtania, de nem akar menni a fet kapcsolgatása. Az alap kapcsolás jó, ha egy ledet teszek az 555ös végére, akkor villog, ahogy kell neki, de a fet valamiért átenged feszültséget és világít a led alapból. Nem full fényerővel, de világít elég rendesen. A fet gate és surce lába közé tettem 50ohmos ellenállíst, 1k, 10k, 100k mindent, de semmi. A led pedig a táp és a drain közé van téve. Ha meghajtom a fetet, akkor villogtatja ugyan a ledet, de mikor teljesen ki kellene aludjon, akkor is megvan az alap világítás, izzónál szintén. 12V-ot kap a fet meghajtó jelnek a gate-re. Tud valaki erre megoldást? Néztem már több fettel és mindegyikkel ezt csinálja, ha nincs ellenállás a gate és a source közt akkor is, ha csak simán a 12 voltot akarom kapcsolni kézzel, akkor is átenged feszt! |
Bejelentkezés
Hirdetés |





közbe meg amelyik fázisnak mennie kell annak a fet-jei nyitnak is azonnal és bumm.....




És mellesleg olcsóbb...
Annyi és jó azért érdekes mer 3x építettem meg ezt a kapcsolást fél év alatt és mindig ezt a problémát okozta.


