Fórum témák
» Több friss téma |
- Ez a felület kizárólag, az elektronikában kezdők kérdéseinek van fenntartva és nem elfelejtve, hogy hobbielektronika a fórumunk!
- Ami tehát azt jelenti, hogy a nagymama bevásárlását nem itt beszéljük meg, ill. ez nem üzenőfal! - Kerülendő az olyan kérdés, amit egy másik meglévő (több mint 17000 van), témában kellene kitárgyalni! - És végül büntetés terhe mellett kerülendő az MSN és egyéb szleng, a magyar helyesírás mellőzése, beleértve a mondateleji nagybetűket is!
Hát azt nem tudom, de a TO-220 as is melegedett.Olyan 300 mA körül. Miből lehetne ilyet kihalaszni?
Boltból
Párhuzamosan köthetsz több to-92-est.
A to-92-es az nem fogja bírni, a melegedés a disszipációjával arányos, ha túlságosan melegszik, akkor csökkentsd a bemenő feszültséget. Esetleg használhatsz LM317-est is, ez szabályozható (persze TO220 tokozásút).
Valami jó hír is.
Viszont az mitől lehet hogy mindig zárlatos lesz a tranyó?Mert legutoljára egy tv-ből származó nagy fesztranyó volt benne és annak is annyi.
Pl bc548c jó kell hogy legyen.Nem?
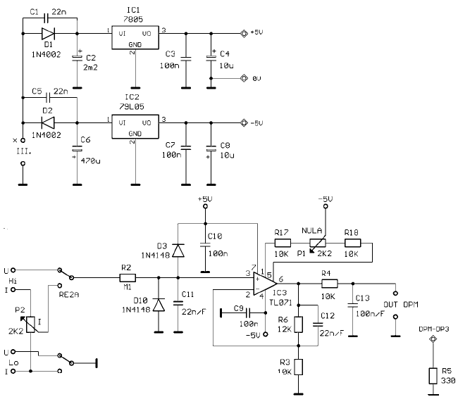
Csatoltam a rajzot, amibe a 7805-ös kellene. LM317-es van nekem itthon. Lehetne azzal helyettesíteni? Fontos lenne holnapra a suliba, csak nem tudok addig ilyet szerezni.
Ezzel a kapcsolással helyettesíthető, a kimeneten ugyanúgy +5V jelenik meg
Innen is csemegézhetsz:
Bővebben: Link
Sziasztok!
Megszeretném tudni, hogy jó e Egy BS250 FET. Skori oldalán láttam egy leirást amivel n-es Fetet megtudtam nézni. De ez p-s FET és nem tudom hogy jó e akkor ha a G-S és G-D között ohm mérövel nem 0-át mérek? Elöre is köszi a segitséget
Hello!
Ne ohm mérővel nézegesd, hanem fordítsd meg a Skory áramkörén a tápfeszültséget.. üdv! proli007
Szia proli007!
Nincs áramkör. Gondolom Fet vizsgálóra gondoltál. Én csak a Skori oldalon leirtak alapján vizsgálnám ezt a BS250-est. BS170-es sikerült bevizsgálnom ohm mérövel és dioda vizsgálóval. De ott irja hogy p-st máskép kell. Leírás. A 2. fajta mérés az jó mert ott pont elentéje a BS170-nek. De az 1 mérés példánál G-S között 1,5 ohm. G-D között meg vagy szakadásvan vagy 4,3Mohm. Attol függ melyik mérö zsinor van rajta.
Sziasztok! Valaki próbált már párhuzamosan kapcsolva használni több 7812 stabilizátort? Gondolok itt 4db-ra kéne egy teherautóba egy 24/12 átalakító de nem akarom túlvariálni
Kapcsolóüzemű táppal kapcsolatban felötlött bennem egy kérdés: mi van ha, a szekunder tekercs Xl-je pl. 1000 ohmra jön ki a működési frekvencián és 180V-on 5A-t kellene leadnia, mi van ilyenkor? Fontos az induktív rezisztenciát figyelembe venni a szekunderen?
Ha nagyobb áramra van szükséged, akkor arra van egy jobb kapcsolás is. Egy telj. tranyó van bekötve a 7812-vel együtt. Ha valaki tudja melyik kapcsolásra gondolok kérem linkelje be, mert most lusta vagyok lerajzolni. Közben találtam egy hasonlót.
Ha 7812-vel csinálod, akkor csak R1-et kell meghagyni és a 7812 GND pontját a 0V-ra kell kötni és kész is.
Szia! Köszi! Igen tudom ezeket a kapcsolásokat én is csak az egyszerűségre törekszem és igyekezem a bontásból származó alkatrészeimet felhasználni így spórolok és óvom is a környezetemet valamilyen szinten tőlem nem mennek a sima szemétbe a bontott nyákok készülékek hanem értékesnek ítélt és használható alkatrészek kitermelése után mennek a veszélyes hulladék gyűjtő helyre
Ha van egy utánfutó cucc akkor elviszem Mindent kitermelek mostanában. Tranzisztor stabilizátor,egyenirányító hidak,tekercsek, jobb műanyag kondik,sőt még elkók is és utána válogatom az LCM3-al. Elég sok a kiadása az embernek ha belevág egy projectbe meg ugye csak mindíg vesz valamit az ember (most egy szkópot vettem mert már nagyon kellett) és így sok sok ezer forintot takarítok meg és megfelelő válogatással és műszerekkel rengeteg az újrahasznosítás nálam! Hozzáteszem és ezt hobbiból csinálom de szinte hivatásszerűen. Na ezért kérdeztem van e valaki ki kipróbálta mert van egy kupac ilyen stabilizátorom! Szerintem holnap megpróbálom csak azt nem tudom tegyek e ellenállásokat közéjük? Megpróbálom simán 5 darabbal azt terhelem egy két órát azt kiderül. Lesz hő rendesen bocsi a hosszas okfejtésért.
Hali! NYÁK levilágításhoz CREE vagy Superflux lenne a jobb? (2db CREE=2000Ft, de annyiért 8db Superfluxot vennék...) Üdv!
Én is bontogattam a múlthét végén és találd ki milyen bűvös szám jött ki a stabokra? Na meg mennyi egyéb dolgot bontottam. (Elárulom: 96)
Üdvözletem!
Új témát nem nyithatok. Az is lehet, hogy van ilyen, csak nem találom. Egy konkrét kérdésben szeretnék segítséget kérni. Hűtőszekrényt, hűtőládát ás keringető szivattyút kellene 4 db 12-os akkuról működtetni. A kérdésem az lenne, hogyan lehetne névleges 48V egyenfeszültségről 240 V kb. 500 Wattnyi váltakozó feszültséget gazdaságosan előállítani? Köszönöm.
Hello!
Hogy akarod helyettesíteni a BC517-et, a 337-el. Az 517 darlington, akár több ezres bétával.. De ha már mindenáron ezt a MOC-hoz méltatlan kapcsolást akarod használni, akkor ne a bázisba, hanem az emitterbe tedd az optocsatolót a soros ellenállásával. Akkor a kondit terhelő iellenállás kb. az emitterben lévő ellenállás szor a tranyó bétája lesz. Akkor a bázis ellenállás el is maradhat. De bétától függően csökkenni fog a késleltetés ideje. (Szerintem a MOC-nak nem kell 50mA) üdv! proli007
Szia!
Szerintem a legegyszerűbb hogyha párhuzamosan kötöd és 12V-ból csinálsz 230V-váltót inverter segítségével. Invertert lehet venni meg építeni is, a vaterán olcsón vannak pl : ez Üdv!
Köszi a tippet.
Ránéztem a javasolt inverterre. Biztos, hogy lehet róla villanymotorokat működtetni? A másik gond, hogy akkumulátorokat párhuzamosan kapcsolni nem szerencsés ötlet, mert hajlamosak egymást lemeríteni.
Szia!
Hát csak az az invertert mutatónak tettem bármilyet vehetsz ami jó neked olyan teljesítményűt, persze ez rendes 1 fázisú hálózatot hoz létre, és végülis 1 akksiról is megy, 500W-os inerter csak az a kérdés hogy meddig .
Szia!
Ezt nem teljesen értem, tehát hogy tegyem az emiterbe az optot? Illetve mekkora ellenállást tegyek az optora?
Én inkább e működő modell után építésére gondoltam, ha van valakinek ilyenje.
Úgy értem, hogy rajza.
Sziasztok!
Nemrégen a motoromhoz készítettem egy indexrelét azért mert az eredeti égőket ledre szeretném cserélni,és el is készítettem de valamiért nem működik.Azt irták ahonnan megépítettem,hogy ha jól van összerakva és fordítva rakom bele a FET-et akkor folyamatosan égnek majd az indexek és ez is történt de ha rendesen forrasztom bele akkor meg nem működik és nem találom a hibát. Kérlek segítsetek.Köszi. Relé: http://szocimotoros.hu/hu/tuningfejlesztes/36
Sziasztok!
Kipróbáltam egy vadi új USB-porszívót, de valami gubanc van vele. (Karácsonyra kaptuk, és most került elő.) Elég egyszerű áramkör. Egy 3 állású kapcsoló, 1 led, egy motor, két dióda, egy 25,4 ohm-os és egy 4,7 ohm-os ellenállás. A bekapcsoláskor a LED-nek kell világítania ami így is tesz. A következő fokozatban pedig a LED-el együtt a motornak is el kellene indulnia, de az nem teszi! Viszont egy kicsit megmoccan, ha visszakapcsolok Led-re, akkor ellentkező irányban moccan. Ha megpiszkálom az ujjammal, akkor elindul és működik, de a LED ekkor nagyon halványan pislákol. A mikrokapcsoló megnyomásával pedig "turbo" sebességgel pörög. De a motor önmagától nem képes beindulni! Mi lehet a bibi? Nagyok az ellenállások? (Esetleg kondi hiányzik?)
Sziasztok!
Szükségem lenne egy olyan programra (Windows operációs rendszeren futóra [XP]) ami ha a mikrofon bemeneten jelet érzékel akkor elkezdi rögzíteni, majd ha megszűnik abbahagyja. Ismer valaki ilyet? Köszi
Sziasztok! Ebben a videóban 3:13-nál egy célszerszámmal kivág a műanyagból egy darabot, a csatlakozóknak..... Mi a neve ennek, és honnan tudnék beszerezni valami hasonlót? Üdv és kösz!
Sziasztok. Lenne egy "amatőr" kérdésem. Szimulálni szeretnék, ugyanis a műveleti erősítőkkel kisérletezek. Az lenne a kérdésem, hogy melyek azok a programok amelyek szimulálni tudnak és melyik a legjobb? Eddgi én multisim 10 használtam és most is de hátha van ettől "jobb". Ha valaki mondja meg melyik az
Köszönöm. |
Bejelentkezés
Hirdetés |






Ha 7812-vel csinálod, akkor csak R1-et kell meghagyni és a 7812 GND pontját a 0V-ra kell kötni és kész is.
Ha van egy utánfutó cucc akkor elviszem
bocsi a hosszas okfejtésért.
.




Köszönöm. 

