Fórum témák
» Több friss téma |
- Ez a felület kizárólag, az elektronikában kezdők kérdéseinek van fenntartva és nem elfelejtve, hogy hobbielektronika a fórumunk!
- Ami tehát azt jelenti, hogy a nagymama bevásárlását nem itt beszéljük meg, ill. ez nem üzenőfal! - Kerülendő az olyan kérdés, amit egy másik meglévő (több mint 17000 van), témában kellene kitárgyalni! - És végül büntetés terhe mellett kerülendő az MSN és egyéb szleng, a magyar helyesírás mellőzése, beleértve a mondateleji nagybetűket is!
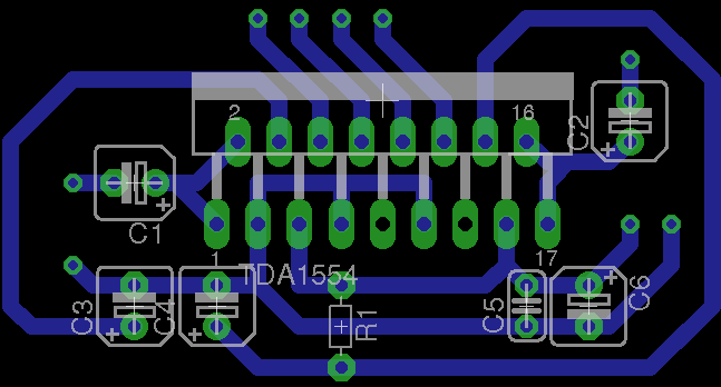
Igen, a lábak így vannak bekötve. Mindent megfelelően kötöttem be vagyis ahogy a rajzon van.
Tudtok egy helyet ahonnan a ret kat legújabb számát le tudnám tölteni. Mert sajnos be reg-eltem az oldalukra,gondoltam akkor lesz letölthető, de csak cd-n van
![]() Amúgy ilyen alkatrészeket keresek: http://diy-beamer.com/product_info.php?products_id=76&XTCsid=af44490ab9fa32dcfcf1be534b3e6bb0 itthon ennél olcsóbban... Előre is köszönöm...
Hello.Ez mi lehet:?3 lábú hűtőfelületes D73 alatta Y-825 felirat?
Üdv mindenkinek! Keresek egy hangolható bemenökörös szelektiv antennaerösitö kapcsolási rajzot az fm sávra ,de sehol sem találtam ilyent ,ha valaki tud ilyen kapcsolást kérem tegye fel mert nagyon rég keresem ,nagy szükségem lenne rá ,fontos hogy szelektiv legyen mert egy rádio csatornát kellene kihalászak egy yagi antenna által fogott"jel egyvelegböl" és csak ezt kellene felerösitsem a többit nem, elöre is köszi az estleges segitséget üdv mindenkinek.
DOS-os árlistájukban nem próbáltál keresni? Az ugyan nem katalógus, de az letölthető. Ha tudod a típust, abban is meg lehet találni, hogy van-e náluk, és mennyiért.
Az a baj hogy nem tudok típust.Egy szalagkábel és hozzá egy toldót szeretnékIlyesmi kéne
0,5 mm-es csatlakozótávolságúból csak egy típusuk van, 40 pólusú, alsó-felső kontaktusú, ennek a típusa: XF2M-40151A.
1 mm-es csatlakozótávolságúból van többféle, azok csak felső kontaktusúak, típusok: 52207-xx85, ahol xx a pólusszám és 10, 12, 16 és 20 lehet. Más ehhez hasonló csatlakozót nem látok a 2009/2010-es katalógusukban (nekem csak papír van).
Udv ! Szeretnek egy Ventilator Controllert kesziteni az erositombe !
Sokat kerestem es nem kaptam valami megbizhato kapcsolasi rajzokat , ezert hozzator fordulok segitsegert ! Ha valakinek van egy mukodo kapcsolasi rajza megkoszonnem !!
Szia! Ezt nézted? Vagy ez más, mint ami neked kell Üdv
Nekem valami olyan kene hogy mikor pl. 30C lessz a dobozban kapcsolodjon be a ventlator es ahogy no a Cfok , ugy gyorsuljon a ventilator is !!
Ilyenre gondoltam en . De azert koszonom !!
Most sajnos nincs sok időm, pedig tudom, hogy a neten van, ami jó is. Nemsokára megyek haveromhoz, megkérdezem, hogy tud-e, ő már csinált ilyeneket. Üdv
Először szeretnék életemben nyákot maratni.
A lézernyomtatós vasalós módszerrel szeretném. A gondom az hogy nem tudom hogy kell e tükrözni . Ha valaki talál rajta hibát akkor szóljon.
Üdv.
Ha vasalod akkor nem kell tükrözni. Én a kivezetéseket nem a hűtőborda felé vezetném ki.
Ezt nézd meg! Vagy szerintem az is egy jó megoldás lehetne, hogy ha az LM317-es kapcsoláshoz, a poti helyett egy termisztort teszel be. Ha nem megy, akkor este szimulálok 1kicsit neked.Üdv
Szerintem a nyákrajz nem a rajznak megfelelő. 13/15 ös láb elkötve. A többit nem néztem.
Kosz !! ha mukodik termisztorral akkor legysi ird le ide
es jo napot tovabbra is
Az mit jelent hogy "a nyákrajz nem a rajznak megfelelő" ?
felteszek egy képet a kijavítottról egy
Szerintem is jó,esetleg nagyobb teljesítmény vezérlésével lenne gond, mert a fet analóg fesz.-el vezérlődik.A ventilátor azonban nem okozhat neki problémát.Sok sikert hozzá.
Én is valami hasonlóban gondolkodtam, de felmerült a termisztor helyett az LM35-ös IC is. Volt már pár variáció, de akkor nem szenvedek továbbra... A te linkelt kapcsolásod jó lesz biztosan. Üdv
Üdv! Szeretnék építeni egy kapcsoló üzemű tápot. 17V-os kimenő fesszel rendelkező kellene, és max.10A-t szeretnék kivenni belőle. Van egy pár bontott PC tápom, szerintem lehetne belőlük alkatrészt használni. (Trafó, hűtőborda.....) Valaki meg tudna segíteni akár egy kapcsolással, (vagy még jobb) információval? Köszönöm!
egy 1k -es ellenállás az 1000 Ohmos ugye?, és egy 390R -es ellenállás? Mi az az R?
Igen. A 390R az 390 Ohm -os. Az ellenállás jele az R.
|
Bejelentkezés
Hirdetés |





megkoszonnem !!








