Fórum témák

» Több friss téma
Fórum » Mikrofon
 
Témaindító: fortuna, idő: Aug 8, 2006
Témakörök:
Lapozás: OK   6 / 16
(#) vicsys válasza pista91 hozzászólására (») Jan 25, 2007 /
 
itt 340.-
http://www.portafon.hu/arak2.html
(a lap alján -tartozékok...)
(#) pista91 hozzászólása Jan 25, 2007 /
 
Kössz , utánajárok jó e.
(#) oldman hozzászólása Jan 28, 2007 /
 
[quote]Egy PC segítségével szeretném ábrázolni a hanghullámokat,

Nem egyszerűbb a hangkártya bemenetét használni, és ahhoz irni valamilyen progit, ha a Media Player vagy a Neró sound editor nem elég jó?
(#) pista91 hozzászólása Jan 28, 2007 /
 
Valószinűleg egyszerűbb lenne, de sajna csak logo nyelven tudok, meg a nero-val nem igazán tudom hogy mit tudnék kezdeni (főleg egy 200Mhz-es gépen-csak azon van win98), mert a mswlogo-val el is tudom menteni, grafikont tudok rajzolni, feszültséget kiadni az ltp. szóval még ezernyi dolog van amit most ide nem akarok leírni, de csak az msw logo val megvalósítható.
de egyébként kössz az ötletet, még hátha jó lessz valamire
(#) novarobot hozzászólása Márc 2, 2007 /
 
nekem van egy gépem mejen semijen mikrofon nem működik, ha a mikrofon bemenetére pl.: egy cd lejátszót kötök, vagy egy wokmant akor megy csak a mikrofon a rosz de az se line inbe se a mikrofon bemenetbe nem jó már vagy 5 mikrofont próbáltam.

nekem azt tanácsolták hogy a mikrofon jeléből csinájak ojat ame megegyezik a wokman line out-jával ehez kéne egy nagyon egyszerű 1 tranzisztoros erősítő.

kérlek segitcsetek sos-be iszonyatosan fontos lene
(#) Moderátor hozzászólása Márc 2, 2007
 
Idézet:
„mikrofon + line in”
téma ide áthelyezve!
(#) Moderátor hozzászólása novarobot hozzászólására (») Márc 2, 2007
 
http://mek.oszk.hu/01500/01547/01547.pdf
Ezt is olvasd el légyszives.

Idézet:
„a mikrofon jeléből csinájak ojat ame megegyezik a wokman line out-jával”

...és ha ezt érteném micsoda akar lenni...???
(#) gulyi88 válasza (») Márc 2, 2007 /
 
kössz vicsys jó lesz nyefi tételemhez
csá
(#) Frankye válasza (») Márc 2, 2007 /
 
Idézet:
„...és ha ezt érteném micsoda akar lenni...???”


...a levegőbű veszi a zoxigényt...
(#) novarobot válasza (») Márc 2, 2007 /
 
Az a bajom hogy az alaplap mikrofon bemenetén lévő belső erősítője tönkrement és ezért csak előerősített jelet hajlandó befogadni mint pl.: wokman.

nekem ojan előerősitő kéne melyel a mikrofon jelét előrősítené ajan erősre hogy már a gép line-in csatlakózója is tudja fogadni, tehát kb. egy wokman kimeneti szintjérei.

ui. a helyesirásomért bocsi, fele tudatlanság fele gépelési hiba.
(#) vicsys válasza novarobot hozzászólására (») Márc 2, 2007 /
 
Akkor ha jól értem, neked 1 mikrofon erősítő kellene, hogy miki kicsi jelét akkorára erősítse, hogy a Line bemeneten is élvezhető nagyságú jeled legyen....
Tessék.
(mellékesen helyesírásból karót adtam)
(#) novarobot hozzászólása Márc 5, 2007 /
 
köszi szépen ere gondoltam a héten megépítem, nem tudod e hogy menyire zajos és hogy a tápját ráköthetem a gépre?
novarobot
(#) Norberto hozzászólása Ápr 3, 2007 /
 
Sziasztok!

Meg tudná valaki mondani, hogy milyen mikrofonnal legcélszerűbb természet-beli hangokat felvenni? Illetve milyen áramkör szükséges ehhez? (előerősítőn kívül pl. kell-e valami szűrő )

A célom mindenekelőtt az, hogy pl. a kora reggeli, hajnali órákban a madarak gyönyörű szólóit fel tudjam venni a lehető legprofibb minőségben! Azt még tudni kell a dologhoz, hogy ugye ezek a madarak nem igazán a közelben vannak, akár 30-50 méteres távolságban is lehetnek...közelebb menni pedig nem tudok/nem is szeretnék, mert "füllel" még így is nagyon hangosnak hallom sokszor.

Köszönöm előre is a hozzászólásokat!
(#) Frankye válasza Norberto hozzászólására (») Ápr 3, 2007 /
 
Szerintem használj iránymikorfont! Egy kis zajú, jobb minőségű, bármilyen mikorfont tegyél egy sértetlen foncsorú autófényszóró tükörjébe, a gyújtópontba, azzal elég nagy távolságból, jó minőségű felvételt készíthetsz.
Az első próbafelvétel után látn (azaz inkább hallani!) fogod, hogy kell-e szűrni a jelet, vagy sem.
(#) Tyson válasza fortuna hozzászólására (») Ápr 25, 2007 /
 
Hali! (és bocsi!)
Van egy hangszerbolt a fővárosban a Rákóczi téren,az emeleten egy stúdió is van, (Coda) ahol tavaj vásároltam egy "jobb" mikrofont. Azonban nemrégiben elkezdett felvétel közben puffogni! Bevittem javítás céljából a boltba. Ott nagyon segítőkész hozzáállást tapasztaltam. Azonban két nap múlva, miután érdeklődtem a cucc után, a "főnök" azt mondta: ez a miksi sajnos membrán hibás,nem javítjuk, mikor vettem? - Valamikor tavaj -, volt a válasz,- OK -, mondta gyere be és kapsz egy újat!!! Semmi fontoskodás a gari időről stb!! Na srácok erre varjatok gombot. Ma magyarországon van olyan üzlet ahol FONTOS A VEVŐ! Na csak ennyit szerettem volna infóként leírni, hátha valaki éppen vásárolni szeretne!
csöcs
Tyson
(#) Norberto válasza Tyson hozzászólására (») Ápr 25, 2007 /
 
Hmmm...ez tényleg nem mindennapi!

De az is lehet, hogy úgy általábavéve nincs túl sok vevőjük, ezért "muszáj" egy kicsit önmagukat segíteni azzal, hogy a jelenlegi vevőket "megtartsák"...de az is lehet, hogy nincs igazam

Ettől függetlenül becsülendő ez a hozzáállás, bárcsak mindenhol ilyennel lehetne találkozni!
(#) Gab_Bee hozzászólása Máj 18, 2007 /
 
Üdv Mindenkinek!
Azzal a kérdéssel fordulok hozzátok, hogy meg lehet-e azt oldani, hogy a kondenzátor mikrofonnak ( ha jól tom akkor 5 V kell) a feszt a hangkártyából kijövö 1.5V ot egy Step-Up DC-DC konverterel elöállítani a normális müködéséhez szükséges 5V-ot?? És akkor már gondolom, hogy az érzékenysége is sokkal jobb lenne, mint ha csak pl 2V ról járatja az ember...
Valami 5let valakinek?
Köszönöm elöre is a segítségeteket!
Üdv: Gab_Bee
(#) MaSTeRFoXX válasza Gab_Bee hozzászólására (») Máj 18, 2007 /
 
Elvileg csak rá kell forrasztani egy mono 3.5-ös JACK dugóra a mikrofont, és kész. A hangkártyán belül van neki a tápfeszültség felhúzó ellenállása.
Ha nagyobb jelszintet akarsz akkor szerintem egy külső mikrofon erősítőt épitesz és a LINE IN bemenetre kötöd.

DCDC konverter biztos nem jó, mert csak pár (tized) mA folyik max a hangkártyáról
(#) maTaKee válasza Tyson hozzászólására (») Máj 18, 2007 /
 
hát Tyson én ezért járok a CODA -ba, mert jó fejek és segítőkészek!
(#) Gab_Bee válasza MaSTeRFoXX hozzászólására (») Máj 18, 2007 /
 
Értem... :yes: akkor inkább építek egy mikrofon elöerösítöt! ÉS akkor még az érzékenysége is megfelelö lesz!
A simán rákötöm módszer az azért nem jó,mert annyira kevés a fesz,ami kijön a hangkártyából, hogy a mikrofon szinte nem is müködik! :no:

Akkor marad az elöerösítö!

Köszi a gyors választ!
Üdv: Gab_Bee
(#) Krisz03 hozzászólása Szept 1, 2007 /
 
Hali!
Segítséget szeretnék kérni mikrofon bekötése ügyében. Számítógéphez kellene egy mikrofon (van egy boltban vásárolt [ezt máshol használom], és asszem tudok szerezni egy 600 Ohm-os dinamikus mikrofont [ez kellene ahhoz a bizonyos géphez]), de a sztereo jack dugó bekötésével gondok vannak.
A boltban vásárolt mikrofonon a test és a vég között 0 Ohm-ot (nem szakadást) mérek úgy, ha testre negatív, végre pozitív szálát rakom a műszernek. Ha viszont fordítva, akkor már 1.5k Ohm-ot. Középen semmit nem tudok mérni.
Van egy házilagos mikrofon erősítőm, ami a hangkártyából jövő 5V-tal működik, de az meg sem szólal azon a gépen, amire kellene a mikrofon (valószínűleg nincs rajta 5V).
Ezt a dinamikus mikrofont akkor hogyan kellene bekötnöm? A jack testje és vége közé úgy, hogy a közepe szabad marad?
(#) djdavis hozzászólása Nov 13, 2007 /
 
Sziasztok!

Valaki megtudná nekem mondani, hogy mitől jó egy mikrofon? Mit kell nézni? Milyen paramétereket?
A mikrofon hangosításhoz kellene beszéd ill. ének céljából.
A leendő válaszokat előre is köszönöm!
(#) Tom025 hozzászólása Dec 8, 2007 /
 
Sziasztok!

A következő dologban szeretnék segítséget kérni. Adott egy áramkör, elektret kapszula mikrofonnal. Én ennek a mikrofonnak a helyére szeretnék jelforrást csatlakoztatni. Kérdésként merült fel előttem, mekkora jelszintet kapcsolhatok oda. Gondolom nagyon kicsit, de mégis ha valaki tudna egy körülbelüli (mV) számértéket adni, örülnék neki. A másik a fantomtáp, mert ilyen mikrofonhoz kell az is. Az alap áramkört nem én építettem, így nem tudom hogyan adja a fantomtápot a mikrofonnak, tápra felhúzó ellenállást meg nem sikerült találni. Úgy gondolom nem is olyan nagy baj ha nem veszem le a fantomtápot, és a jelforrást egy kondin keresztül kapcsolom a miki helyére. Jól gondolom?
Előre is minden segítséget köszönök.

Üdv, Tom
(#) titi válasza Tom025 hozzászólására (») Dec 9, 2007 /
 
Hali!

Két lábú mikrofonnál a felhúzóellenállás a +táp és a mikrofon "jel" lába között van. (a másik a test)
Három lábú mikinél pedig van egy külön tápláb.
Szerintem tegyél egy 100Kohm -os potit a jelforrásod, és az áramkör közzé, és beállítod arra a szintre, amikor már nem torzit. (aztán lecserélheted ellenállásra)
Ja, és a felhúzóellenállást szedd le. (biztos megtalálod)
Egyébként mi ez? URH mikrofon?
Üdv!
(#) hapro hozzászólása Márc 1, 2008 /
 
Sziasztok!

Szeretnék építeni egy PC-s hangfal/hangszóró mérő rendszert. Vettem egy Monacor MCE-4000 típusú elektrét mikrofont, most egy mikrofon előfokot építettem hozzá, azaz csak építettem volna de kifogott rajtam. A kapcsolási rajz csatolva látható és a nyákrajz is csatolva Sprint Layout 5-ben. A feszt egy 7824-es stab IC-vel állítom elő neki. A tünet, hogy a kimeneten 9V körüli DC van állandóan. Szerintem a nyák jó, az alkatrész beültetés is, de a biztonság kedvéért ide felteszem hogy ha valaki átnézi akkor az megerősíthet vagy megcáfolhat ebben. Egyébként a kapcsolási rajz működőképes így ahogy van?

köszi a válaszokat

Zoli

(#) szabi83 válasza hapro hozzászólására (») Márc 1, 2008 /
 
- elektrét mikrofonnak fantomtáp kell!
- graetz, ilyen az egyenirányítód biztos? ált a két középső a váltó..

Üdv
(#) hapro válasza szabi83 hozzászólására (») Márc 2, 2008 /
 
Szia!

mi az a fantom táp? hogy kell csinálni és mire jó?

Akkor ez a kapcsolás ezek szerint így nem is jó elektrét mikrofonhoz? Én úgy tudom, hogy pont kondenzátor mikrofonhoz kell a fantomtáp és ehhez meg nem.
készítettem pár képet az előfokról, ja és a GRAETZ-em is ilyen mint a nyák rajzon. Viszont egy hibát alapban felfedeztem még tegnap este, hogy a FET és a tranyó fordítva van beforrasztva. Szóval azokat kicseréltem egy-egy újra a biztonság kedvéért, és megfordítottam őket, de így sem akar menni...
A fólia oldalról is készítettem képet.. a fetet és a tranyót annyiszor forrasztottam már ki be, hogy csak egy nagy budák ón darabbal tudtam maradásra bírni az alkatrészeket.....

Zoli
(#) titi válasza hapro hozzászólására (») Márc 2, 2008 /
 
Hali!
Idézet:
„elektrét mikrofonhoz”
,
Idézet:
„kondenzátor mikrofon”

Mondhatni, ugyanarról van szó.
Az a kis kapszula, ami kb 10mm átmérőjű, és 7-8mm magas.
Kell a fantomtáp!
Szerintem keress hozzá való erősítőt, vagy az erősítőhöz vegyél pl. dinamikus mikrofont.
Szerintem itt a HE-n is találsz rengeteg megoldást elektret mikrofonhoz.
Üdv!
(#) titi válasza hapro hozzászólására (») Márc 2, 2008 /
 
Most láttam a "ki mit épített"-ben.
Bővebben: Link
Szerintem nézz utánna!
(#) szabi83 válasza hapro hozzászólására (») Márc 2, 2008 /
 
Itt van az elektrét mikinél a fantomtáp, fel van húzva tápra egy R-el, ezt megtudod ejteni

ha továbbra sem lesz jó, akkor:

Bővebben: Link

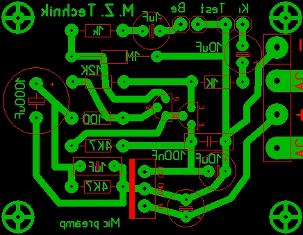
Ezt megépítettem én is tökéletesen működik, dinamikussal is és elektréttel is (10k-val felhúztam.)

Hozzá nyák:
Bővebben: Link
Kicsit régen készítettem


Üdv
Következő: »»   6 / 16
Bejelentkezés

Belépés

Hirdetés
XDT.hu
Az oldalon sütiket használunk a helyes működéshez. Bővebb információt az adatvédelmi szabályzatban olvashatsz. Megértettem