Fórum témák
» Több friss téma |
Fórum » Labortápegység készítése
Ha 2 utas egyenirnyítással is kevés a feszültség, akkor 1 utassal még annak is pont a fele lesz a kitöltési tényező, tehét még kevesebb lesz a fesz.
Az egyutast stabkocka nélkül gondoltam (De mondjuk zenerrel minden mindegy
)
A 2n5886 az azért jobb tranyó tényleg. A hőtényezője is sokkal jobb, és teljesítményre is. Az árát viszont nem tudom.
Na jó de egy műszer azért szereti a stabil tápot.
PIC-es panelmérő 0.94:
Bővebben: Youtube Az a dolog még nincs benne amivel kapcsolatban legutóbb az ötleteiteket vártam és végül nem árultam el. A következő videóban viszont már benne lesz.
Akkor ez egy rossz tranzisztor
hali
pár éve építettem egy ilyen tápot de mostanában egyre többet szükségem lenne 2ös tápra (+, -, GND) hogy lehetne ezt megvalósítani?
Hello!
Lenne egy kérdésem azokhoz a fórumtársakhoz akik megépítették a Pioneer féle V2.7.1 es tápot, mégpedig a 3 tranzisztoros változatot Bővebben: Link. Ami érdekel engem az a méretei, a panel befogó mérete, ha valaki megmérné nekem azt megköszönném. Üdv.
Hali
valaki nemtudja , hogy az edison14 féle labortápban a 270kOhmos ellenálást lelehet cserélni 330kOHm-osra ? mert csak ilyet sikerült szereznem
Hello!
Most Te tudod mire gondolsz. Mi meg találjuk ki? Egy link nem lett volna ésszerűbb? üdv! proli007
153 X 84 mm.
De ha kinyomtatod a NYÁKtervet és leméred, nem kell kérdezni sem !
Hello!
Köszi a választ, hidd el kinyomattam volna, de nyomtató nélkül nem megy. üdv
Sziasztok!
Érdeklődnék, hogy ebben a kapcsolásban ha a Q2-es tranzisztor hőmérséklete 100 fok körül van, 7.5V 1A-es terhelésnél, az normális? A hűtőbordája nagyon kicsi, azt is én hajlítottam egy kis alumíniumból, és azt bekentem hővezetőpasztával. A tranzisztor (BC141) adatlapja szerint 175 foking bírja. Inkább ne erőltessem, addig amíg nem szerzek rá egy normális bordát?
És akkor hogy tervezed megépíteni? Legyártatod mással?
Valahol 120-140 fok körül már végleg változik a kristályszerkezet, és ez a szilícium lapon mérve!!! Amikor te kívül méred, belül már rég túl van ezen a határon.
Mivel ez a tok nem igazán hűtésre készült, gondolom, hogy nem jó nálad valami, ha ilyen meleg! [OFF]Úgy tudom a katalógus által megadott 175 fok a szilícium lapra vonatkozik, nem pedig kívül a tokozásra.
Nem tudom, átnézem majd, mert amúgy szépen muzsikál.
Hello!
Apró hiba, hogy nem látni a képet, megnyitni meg valami hiba miatt éppen nem lehet. De ha még is a Q2 bázis-emittere között lenne az ellenállás, akkor mindegy. (A linket úgy kell beilleszteni, hogy mikor válaszolsz, a válasz ablak alatt, ott van a LINK gomb.) üdv! proli007
Hello!
Például igen, ez volt a tervem, de előtte meg kellet győződnöm arról hogy egyáltalán elfér a dobozba, és úgy néz ki elég necces, a dolog, úgyhogy most megy a fejvakarás. Üdv!
Ha nagyon nincs nyomtatóra pénzed, vegyél használtan lézert! Nagyon gazdaságos, nem szárad be, és nyákot is lehet vele csinálni ! Ha akarsz ilyesmivel foglalkozni, rengeteg rajzot, tervet, doksit kell nyomtani. A lézer a legjobb megoldás hosszútávon.
Tévedés, nyomtatóra van keret, volt is nyomtatóm csak kb 2 hete azt mondta hogy "állj, én tovább nem" ezért nem tudtam kinyomtatni, tudom mivel jár ez a hobbi, közeljövőben lesz nyomtató.
Üdv
Helló.
Egyébként nagyon egyszerűen meg lehet csinálni nyomtató nélkül is. Elmész egy fénymásolóba ott általában pendriveról is tudnak nyomtatni és kinyomtatják neked. (Én is így csinálom nincs lézer, de van tintasugaras csak az ugyebár nem jó, de azért nem akarok venni egy lézert is, meg nem is nyomtatok sokat.) Egy kérdésem lenne a 2.7.1 tápról, hogy ha duál tápot csinálok tehetem közös hűtőbordára őket ill. hővezetőpaszta minden féle képpen kell? A tranyókat mivel érdemes elszigetelni csillám is jó vagy van jobb is?
Szia!
Nem a BC141 -nek kellene vinnie az 1A terhelőáramot, hanem a (kapcsolási rajzon) felette levő négy (11, 12, 13, 14) pontra kapcsolódó teljesítmény tranzisztoroknak (2 db 2N3055). A BC141 hűtés ellenére rövid időn belül tönkre fog menni ezzel a terheléssel. Nézd meg, hogy a teljesítmény tranzisztoroknál nincs valami elkötve...
Teheted közös bordára, csak jó nagy legyen !! Hővezető paszta nélkül, mintha nem is lenne bordán ! Jó alaposan be kell kenni, nem szabad sajnálni ! A csillám is tökéletes.
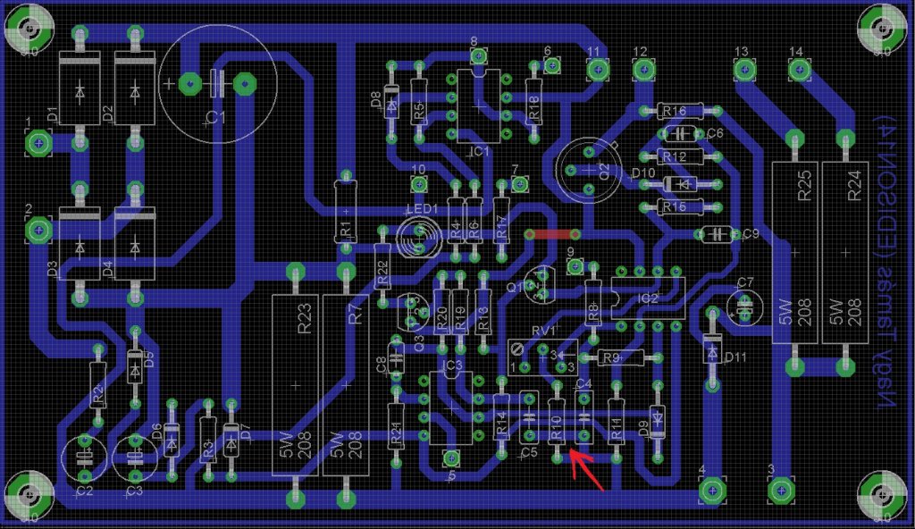
Hali
Legközelebb már igerem igy fogom ,es kösz h valaszoltál , Hát az ellenálás az RV1 es trimm ellenálás középső lábába megy , rakok fel képet , ahol be van jelolve hogy hol is van ez , és lenne még egy kérdésem , mégpedig az , hogy a képen is látható hűtőborda elég lesz a 2N3055 ösöknek , vagy kell hozzájuk ventillátor is :help: ? Remélem rendesen lehet majd látni a képeket
Én legalább 3szor ekkorát tennék rá.
Hello!
- Nem sok jelentősége van, mert ez csak az Offset poti (nullpont beállítás) hatásosságát csökkenti. De inkább kisebb ellenállást tegyél be, mint nagyobbat. - Nem látom a borda hosszát, de ránézésre ez kb. 10W hőleadására képesnek saccolom. üdv! proli007
Nos, eljött az idő hogy eláruljam mi a meglepetés a PIC-es panelmérőmmel kapcsolatban.
Korábban mikor legelőször ebbe a topikba feltettem fényképeket a panelmérőről és ötleteket vártam egy apró dologban (hogy mit jelezzen ki túlcsorduláskor), akkor valaki beírta hogy miért nem LCD-kijelzővel csinálom a panelmérőt, mert szerinte az jobb lenne. Viszont nekem ennek a panelmérőnek a megálmodásakor a legeslegelső dolog amit leszögeztem az az, hogy hétszegmenses LED kijelzője lesz. Néhány napja azonban eszembe jutott hogy végülis miért ne... meghajthat a PIC karakteres LCD kijelzőt is. Bővebben: Youtube A kijelzésmód-váltó kapcsoló LED kijelző esetén feszültség és áram-kijelzésről átvált teljesítmény és ellenállás-kijelzésre, LCD kijelző esetén pedig U,I,P,R kijelzésről U,I és az alsó sorban vonalkijelzésre (áram) lehet átváltani. LED kijelző esetén 9999Ohm felett túlcsordul a kijelzés és "----" jeleket ír ki. LCD-kijelzőnél viszont van lehetőség mértékegység kiírására is, ezért ha LCD kijelző van használva akkor 9999kOhm-ig tud kijelezni. Úgy írtam meg a programot hogy a vonalkijelzés gyorsabban frissüljön mint a normál digitális, viszont sajnos a mintaeldobó, mintaátlagoló és egyéb kis huncut algoritmusaim olyan magas számítási idejűek hogy végülis csupán csak kétszer lett gyorsabb. Ja a lényeget kihagytam! A hardver a kijelző cseréjén kívül nem változik és a PIC programja is teljesen ugyan az mindkét kijelző meghajtása estén! tehát nem kell külön programot beégetni a PIC-be ha LCD-t akarunk rákötni. Ezért akár váltogathatjuk is a kijelzőket! |
Bejelentkezés
Hirdetés |




)
A következő videóban viszont már benne lesz.







