Fórum témák
» Több friss téma |
Fórum » Szabályozható szimmetrikus tápegység
Sziasztok!
Ezt a témát azért szeretném megnyitni, mert úgy gondolom, hogy nincs mindenkinek pénze egy labortápegységre, viszont egy ilyen táp nem árt ha van. Szóval a működési elve a következő: -a középkivezetéses trafót egyenirányitom és szűröm tetszés szerint -a 7824 és 7924-es stabkockát az 1K-s trimmer potéterrel beállítjuk~27V-ra -ezután lm 317t-vel és lm337-el szabályozzuk a kimenő feszültséget 1,2V-25V-ig az 5K-s poti stereo legyen(!) erre véleményem szerint azért van szükség, mert ugyebár így üresjáratba lesz(25*1,41)~35V. Namost ez a feszültség 200mA-es terhelésnél nagyon kicsit esik viszon hogyha 1.5A-es terhelést 'akasztunk' rá igencsak leesik. Ezért terveztem bele a stabkockát ami ingadozó feszültség melett is tartja a feszültséget, így a kimeneten 1V körüli feszültség eshet. A kondikhoz értéket nem írtam azt mindenki szabja meg magának. Az ic-k eléggé melegednek de egy procihűtőre rálehet tenni mind a 4 ic-t esetleg egy venti azért nemárt. Alapvető hiba(szerintem), hogy a stabkocka GND-jét hiába kötjük a földre nem stabilizál. Ennek az az oka, hogy a GND lábra tápfesz került . Erre különösen figyeljünk oda. kapcsolási rajzot sajnos csak sprint layout-ba tudtam összerakni, mert más progim most nincs. Remélem segítettem pár emberkének ezzel a leírással
Szerintem jobb volna,ha a tapegyseg nem volna szimetrikus .Mi van akkor,ha ket kulombozo nagysagu feszultsegre lesz szukseged.
Hali!
ez csak egy ötlet , hogy szerintem ez így működik (meg is épitettem működik szépen).Ezt lehet azzal tovbbfejleszteni mint ahogy énis is fogom csinálni, hogy csinálok még külön 5V és 12V-os kimenetet. De amúgymeg ha 2 különböző feszültségre van szükségem..megépítem 2x és elvan intézve
Amúgy utólagos elnézést kérek a cím elírásáért beragadt a 'p' betü
. Valahogy lehet javítani?
Oke tied a pont.A sztero potinal biztosittani kell a potik egyuttfutasat, nehogy veletlenul kulombozo feszultseg jelenjen meg a pozitiv es negativ oldalon.
Igen ez igaz, ezért van az pl az 1K-s poti a stabkockáknál, hogy egyforma fesz legyen. A poti 2 pályája viszont 1 kicsit mindíg eltér de feszültségküllönbség nemnagyon észlelhető. Ja és lm317/337 még rövidzár védett is
Ez úgy hülyeség ahogy van !
Totál baromság a 24 voltos stabkockák használata ! A sztereó poti használata a másik. A másik csatornát úgy kell megépíteni, hogy kövesse a fő tápot...egy műveleti erősítővel kivitelezhető.
Ha nem vetted volna észre.. törekedtem az egyszerüségre, hogy a kezdőknek is legyen esélye
ja bonyi lehet egy TL071, 1 pnp tranyó, 3 ellenállás.
cserébe tökéletes együtt futás. De ha sztereó potihoz ragaszkodsz ám legyen...azon nem változtat, hogy a stabkockák teljesen feleslegesek. Közbe eszembe jutott hogy lehet megcsinálni monó potival a két fél együttes szabályozását, jó együtt futás mellett....
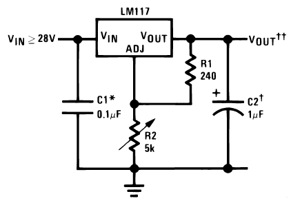
Meg a rajzon az lm317 rosszul van bekötve. A 240 ohmos ellenállás a bemenet és a kimenet között van
Lehet, hogy szerinted máshol van az ellenállás, de én az adtlapnak jobban hiszek
Amúgymeg szerintem ennek az oldalnak nem az a lényege h leb..uk a másikat mert felmerte tenni a kapcsolását..ha annyira jónakhiszed tegyélfel kapcsirajzot és magyarázd meg hogy szerinted mért jobb..de viszont azon a tényen akkorse változtat hogyha terhelés hatására leesik a trafó fesze már pedig valamennyi lefog akkor a kimeneten is esik éshogyha 1,5A-nél 20V utánna viszont mondjuk csak 20mA akkor hirtelen felugrik a fesz..ami károsodáshoz vezethet..vagy nincs igazam??Itt viszont ez a veszély nem áll fenn
Ebbe igazad van..elkötöttem..holnap felteszem a javított rajzot
Hali
Vegulis mint elkepzeles nem rossz de maganak a kapcsolasnak vannak hibajai. Az elso az elejerol nezve, a kondikat legalabb 50 voltosra kell valasztani, mielott felrobbannanak. A masodik a feszt igy nem tudod 1.2V ala vinni. Harmadik, hogy a LM317, 337-nek kell egy minimum 5 mA terhelo aram kulonben elszall a szabalyzas. Meg egy javaslat: ajanlanam a 7824 helyett a NS doksiban levo LM317 koveto eloszabalyzast (20. oldal). Esetleg erre a tapegysegre jobb lenne a TO3 tokozasu stabler, mert 1,5 A-nel es 1.2 v komenofesznel bizony (~40 W) a TO220 nagyon hataron lessz . (2 C/W vs. 4 C/W). Sok Sikert. Udv Vili
Idézet: „akkor hirtelen felugrik a fesz..ami károsodáshoz vezethet..vagy nincs igazam??” Nincs marhaság az egész !!Szerinted bekapcsoláskor mennyire ugrik meg a feszültség?? Az 7824et (7924et) miért nem teszi tönkre a fesz ugrálás?? Ha túl nagy a feszültségesés akkor vékony a trafód!! (ha a nyákterved méretarányos akkor a rajta lévő panel trafka nevetségesen kicsi, de remélem az csak elvi rajz.) vilmosd-nek jó észrevételei vannak!
Meg egy dolog: ez a potmeteres (sztereo) sajnos igen nyugos. Mi tortenik, ha kontakthibas lesz a "kivalo minosegu" kinai 20 Ft-os potmetered? A kimeneteden megjelenik szinte a teljes tapfesz. Kepzeld el, hogy probalsz egy kapcsolast 5 voltos IC-vel es rakuldesz ~30 voltot. Fust, lava es hamu lesz a vegeredmeny. Mehetsz venni ujabb alkatreszeket. Vagy esetleg hasznalsz 20$-os ALPS potikat, de akkor mar hol van az olcso tapegyseg. Nekem sajnos szalt el mar nagy erteku panelom ilyen rossz tervezesu tapegyseg miatt.
Csak ugy a miheztartas vegett. Udv Vili
Szervusztok!
Figyelmetekbe ajánlom az Elektor 1991/12. számát. Igen szellemes és egyszerű,amellett remek kettőstápegységről ír; NYÁK-rajzzal,miegyébbel. Egyetlen potival állítja a szimmetrikus kimenőfeszültséget,az áramlimitálást egy másikkal. Ez utóbbi -talán-az egyetlen fogyatékossága.
Na akkor ha már ennyi ötlet összegyült jöhetne pár kapcsolási rajz is
igen csak elvi rajz..mitgondoltál h majd valósméretű trafót fogok berajzolni?? Amúgymeg ha ennyire nem tetszik a téma lehet máshova menni
. És amúgymeg ha gondolkoznál rájönnél , hogy épp a fesz 'ugrálás' miatt vannak ott a stabkockák..
Semmi bajom a témával, sőt én is dolgozom egy szimmetrikus (labor) tápon. Mivel te nem gondolkozol labor minőségben ezért nem rajzolok neked olyat.
Csupán, ha bunkó módon is, gondolkodtatni akarlak. Arra még mindig nem válaszoltál, hogy a 7824 miért nem pusztul ki a fesz. ingadozástól, és a LM miért igen ?!?
Azért gondoltam hogy így jobb lenne mert vegyük úgy hogy a trafóból kijön 35V(csak 1 példa) Abból 7824/7924 segítségével csinálok 27V-ot ígyhogyha nagyobb terhelést akasztok rá és mondjuk a trafó fesze esik 5V-ot(ezis csak példa) akkor a kimeneten azt nem fogom nagymértékbe érzékelni
Lassuk
. Mivel Te voltal a temaindito gondolom van kapcsrajod esetleg komplett terved. Vagy csak azert csinaltad a tyopikot, hogy majd valaki megtervezi helyetted a tapot. Azert mert feltettel egy hibaval teli nyakrajzot meg nincs kesz semmi. A dokumentaciohoz tartozik kapcsolasi rajz, PCB rajz, beultetesi rajz, esetleg alkatreszlista, mukodesi leiras. En leirtam par otletet, aggalyt masok is irtak 1-2 segito dolgot, tehat hajra. Te akarsz csinalni kettos tapot egyszeruen olcson es lehetoleg a legkevesebb munkaval. Rajta lehet prezentalni a doksit, es mi majd esetleg segtunk kijavitani a hibakat.Jo szorakozast Vili
A #708908 hszben leirtam egy egyszeru megoldast amit az adatlapban megtalalsz. Ket ellenallas es 1 LM317. Egy nagyon nagy elonye van, hogy a disszipaciot szetosztja a a ket stabler kozott. Nem kell alligatni a LM317 elotti feszt, mert az elozo automatikusan beallitja. De amugy igaza van a (#709337) hsz-ben köbzoli baratunknak mert folosleges tulbonyolitani mert a stabler dolga stabilizalni a kimenofeszt a bemenofesz valtozasaitol fuggetlenul.
Idézet: „ Ezzel meg bevihetsz egy esetleges hibat, mert a 7824 dropoutja min 2 V. Ha elfogy a nyers tap a 7824 nem tud stabilizalni, es nem tudjuk mit fog csinalni.„Abból 7824/7924 segítségével csinálok 27V-ot ígyhogyha nagyobb terhelést akasztok rá és mondjuk a trafó fesze esik 5V-ot(ezis csak példa) akkor a kimeneten azt nem fogom nagymértékbe érzékelni ” Udv Vili
Azért csináltam a topikot , hogy ötleket kapjak és hogy valami jó táp süljön ki ebből az egészből. Ezt a kapcsolást csak mint ötletet vetettem fel. De egy csomó más verzió is szóbakerült..viszont kapcsolási rajz nemnagyon..esetleg ha tennétek fel cikkeket vagy valami kapcsolást az jólenne. NEm azt mondom h tervezzetek komplett nyákot csak amiket ti tudtok itt megöszthatnátok
Otlet mar volt eleg. Ha ez alapjan nem tudsz csinalni egy tapot, akkor el kell menni a bo'tba es megvenni a keszet. Esetleg szolni valaki hozzaertonek es megcsinaltatni vele. Ne vard el, hogy mi meg a sajat dolgunk mellett a tiedet is megcsinaljuk. Kapcsolasi rajzot talahatsz milliot a neten, csak keresni kell. Ha nem ertesz valamit, felteszed ide es lehet hogy valaki segit elmagyarazni.
Udv Vili
Idézet: „Ezzel meg bevihetsz egy esetleges hibat, mert a 7824 dropoutja min 2 V. Ha elfogy a nyers tap a 7824 nem tud stabilizalni, es nem tudjuk mit fog csinalni.” A másik hogy az legtöbb 7824 már 1 ampernél korlátozza az áramot az LM pedig kibírna adni 1,5A is. de így nem fog. Legnagyobb gondja ennek a tápnak, amit valaki már említett, hogyha hiba van a potinál a kimeneten megnőhet a feszültség ! Az sokkal jobb lenne ha leesne...
Idézet: Nem baj . A tap viszont nagyon olcson lett csinalva „hogyha hiba van a potinál a kimeneten megnőhet a feszültség” . De nem tudod, hogy a tudas a tonkretett alkatreszek aranyaban no" ?Udv Vili
A neten van sok kapcsolás ez igaz..de az vajon milyen??
lehet hogy selejtes vagy nemúgy csinálja a dolgát ahogy azt elvárnánk a cél azlenne hogy olyan táp szülessen ami olcsó nem áll túl sok alkatrészből és mégis működik rendesen
igeen épp erre gondoltam
ebben kéne összefogni és segíteni.. elvégre csak a táp a legfontosabb..a páka után |
Bejelentkezés
Hirdetés |




. Erre különösen figyeljünk oda. kapcsolási rajzot sajnos csak sprint layout-ba tudtam összerakni, mert más progim most nincs. Remélem segítettem pár emberkének ezzel a leírással 
, hogy szerintem ez így működik (meg is épitettem működik szépen).Ezt lehet azzal tovbbfejleszteni mint ahogy énis is fogom csinálni, hogy csinálok még külön 5V és 12V-os kimenetet. De amúgymeg ha 2 különböző feszültségre van szükségem..megépítem 2x és elvan intézve

marhaság az egész !!
ebben kéne összefogni és segíteni.. elvégre csak a táp a legfontosabb..a páka után




