Fórum témák
» Több friss téma |
(3) Tilos a közúti közlekedés hatósági ellenőrzését megakadályozni, megzavarni, valamint az ellenőrzés eredményét
befolyásolni, ide nem értve az ellenőrzést előre jelző eszközök használatát. (1/1975. (II. 5.) KPM-BM)
Sajna nincs erőm kirajzolgatni, de közben ezt találtam
Nem rossz. Meg kellene építeni, mennyire érzéketlen külső fényre.
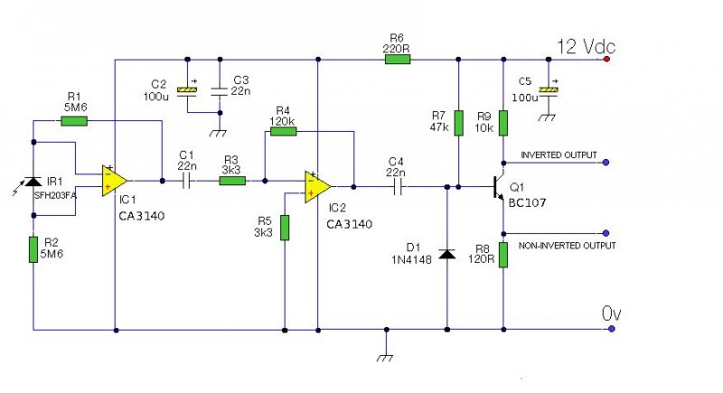
A második 741-el biztos nem jó.
Pont a 741-re írták, hogy jó előjelzönek, vagy riasztónak autóba, lézeres mérésnél
Hát nem tudom, szerintem mindenre jelezne csak a lézer 20ns-os impulzusára nem.
Az nem baj, legalább óvatosabban vezetnek
Most néztem a ca3140 adatlapját, nekünk az is túl lassú.
Gyerekek.ne killódjatok....
holnap vagy holnap után felteszem nektek az antilaser g8 vevőrészét.okkéé!
azt nagyon várom, de ha az li is meglenne, boldog lennék
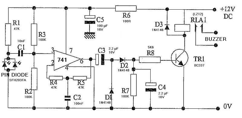
sajna nincsen.ezt is úgy kaptam. 1 napomba került amég a műgyantától letakarítottam és kimértem és kirajzoltam.a vevő 2 fet és egy fet a külső fény kiszűrése miatt van benne.továbbá lmh6624 sáváteresztő szűrő illetve 1 db74hc221 dual monostabil majd a proci.
Valoban az is lehet.
En CA3140-el sokat szivtam. Sima koveto kapcsolasba bekotottem, de ugy is oszcillalt a kimenet. Tobbet vettem belole, mindegyik ezt csinalta.
holnap ha nem jön össze akkor ha ráérsz összeülünk és megcsináljuk a lézerest én összeállítom te programozol.
Hat attol fugg mit kell programozni. PIC-et nem csinaltam mar kb 6 eve. Meg igazsag szerint el kene halasztani jovohet vege fele a programozast, mert jovoheten naponta lesz 1 vizsgam, es keszulni is kellene ra.
ja.úgy gondoltam megoldod a vizsgáidat és utánna.fontossági sorrendbe
szerezni kéne hozzá 1 központot akár használtan is.antilaser g8
Akkor az egyszerűbb mint az li, mert az tele van smd alkatrészekkel, fetekkel, meg sok ic-vel, és utána jön a proci. A g8-ban nincs lecsiszolva az alkatrészek azonosítója?
Az, hogy smd nem oszt nem szoroz, ugyan ugy ki lehet merni.
az lehet, de minden le van csiszolva, tippelni meg lehet, hogy mi is akar lenni
nincs de ugyan úgy televan ne aggódj.ez nem magnum tuning 1 dióda és kész.
meg tudnád nézni hány vezetékes a lambdád,mert a progi írt 1 ill.3 vezetékeset is.
Egyenként kiforrasztottam az smd ket és kiméregettem.nem volt gáz csak időigényes.nem voltak leragasztva se lecsiszolva.
Azt hittem, hogy találtál a neten rajzot. Én azért nem álltam neki, mert nagyon sok meló, és ha van rajz, akkor sem tudni, hogy melyik ic mit is csinál. A lézer részt kirajzoltam, de azt sem tudtam azonosítani. Kb 1000 féle alkatrészből bármi is lehet.
Ki kell merni muszerrel
passziv elemek, diodak siman kimerhetoek. Tobbi alkatresz mukodes kozben jobban analizalhato. Tipikus bekoteseknek utana lehet nezni vegszukseg eseten kiforrasztani es ugy vizsgalni stb...
Hat ebben a sotetben irreal. Meg oszinten szolva azt sem tudom hol kell keresni.
alul a kipufogóban. a csőben. elöl a motor alatt.
kimértem egyenként műszerrel.a tranyók helyettesíthetők bc847 smd vel.
ebben biztos nem sfh203 van.valami kék színű infradióda.előtte a conrádos infraszűrős lencse.
|
Bejelentkezés
Hirdetés |






holnap vagy holnap után felteszem nektek az antilaser g8 vevőrészét.okkéé!





