Fórum témák

» Több friss téma
Fórum » Erősítőhöz való hangsugárzó védelem (koppanásgátló)
Lapozás: OK   54 / 196
(#) proli007 válasza skul0 hozzászólására (») Máj 27, 2010 /
 
Hello!
Az R6 ellenállást, cseréld ki, 33kohm-ra. Ha minden rendben van, akkor C1 kondin kb. -4V lesz mérhető, és helyre áll a rend. Ha mégsem, akkor tovább mérünk.
üdv! proli007
(#) skul0 válasza proli007 hozzászólására (») Máj 27, 2010 /
 
Igen, ez volt az, amit magamtól megcsináltam. Kicseréltem az R6 ellenállást, igaz 22 kohm-ra, rámértem, és a helyzet nem változott, ugyanúgy -100mV körüli érték a T3 bázisának és a D2-es diódának a közös pontja illetve a föld között.
Gondoltam magamban ilyen nincs, így kiforrasztottam R6-ot és D2-t, sorba kötve ráforrasztottam a trafó szekunder kivezetésére, majd mértem egyet, és úgy megvolt a feszültség, visszatéve újból nem. Gondoltam nincs kapcsolat a nyákon, de sajnos nem találtam benne hibát.
Lemértem, C1-en sajnos nincs meg a kellő feszültség, ott is 100mV mérhető.
(#) proli007 válasza skul0 hozzászólására (») Máj 27, 2010 /
 
Hello!
Gondolkodni-mérni kell, nem dühöngeni!
Mérd meg az R8-at, nem sokkal kisebb-e mint 220kohm.
Vedd ki a T3 tranyót és mérd meg úgy is a feszültséget a C1 kondin. Hátha az nem jó, vagy bekötése más. (De nem zártad rövidre a bázisát sem, ahogy írtam...)
üdv! proli007
(#) skul0 válasza proli007 hozzászólására (») Máj 29, 2010 /
 
Üdv!
Kivettem a tranzisztort, és lemértem C1-et, 8.56V volt rajta, ahogy visszatettem a tranzisztort újból 100mV körüli érték a C1-en. Kicseréltem a T3-as tranzisztort bc 548-ra, elméletileg az is jó bele, és úgy már meg volt C1-en az a 9V-hoz közeli érték, viszont a relé még mindig nem húzott meg.
(#) lewi hozzászólása Máj 29, 2010 /
 
Lenne még egy kérdésem a kapcsolásomhoz.
Sajnos nem kaptam pontosan ugyan olyan tranzisztorokat, mint ami a kapcsolásban van.
A BC559A helyett B jelűt kaptam, És a BC549B helyett C t kaptam. Ez ugye még beépíthető módosítások nélkül?

Köszönöm szépen!
(#) lewi válasza lewi hozzászólására (») Máj 29, 2010 /
 
Bocsi, elfelejettem:
Erről lenne szó.
Köszi szépen: lewi
(#) lewi válasza proli007 hozzászólására (») Máj 29, 2010 /
 
Szia!

Összeépítettem a koppanásgátlót a fent írt tranzisztorokkal. Mind kettőnek egyel jobb a bétája. Most ki akartam próbálni, de nem akar működni. :S
Mikor először bekapcsoltam, akkor felvillant mind a két led a relénél, de nem történt semmi, amjd szép lassan kialudtak a ledek. (ekkor csak tápot adtam neki, semmi mást.) ezek után volt olyan, hogy bekapcsolta, majd kialudt az egyik gyorsabban, majd a másik követte. Most összeraktam mindent teljesen, de nem akar így sem működni. Sajnos nem tudom, hogy mi lehet a hiba. Tudnál segíteni ennek a feltárásában?

Köszi: lewi
(#) vikipapa válasza lewi hozzászólására (») Máj 29, 2010 /
 
Helló Lewi. Szerintem az A, B meg a C a lábkiosztást mutatja. Keressél rá a tranzisztorok adatlapjára a betűjelekkel együtt, utána már ki lehet "sakkozni" hogy kell bekötni. (kulcsszó: datasheet)
Sok sikert
(#) lewi válasza vikipapa hozzászólására (») Máj 30, 2010 /
 
Én úgy tudom, hogy a a bétát jelenti. Azaz az erősítési tényezőjét.

lewi
(#) proli007 válasza skul0 hozzászólására (») Máj 30, 2010 /
 
Hello!
Most már mérni kellene a GND-hez képest.
- T1 kollektor és bázis feszültségét.
- T4 kollektor és bázis feszültségét.
Akkor kiderül, miért nem húz a relé. De lehet, hogy T1-nek kicsi a bétája, és ezért (a 30V miatt) R7 és R9 értékét csökkenteni kellene kb. arányosan.
(R1 egyébként helyesen van megválasztva? De ehhez ismerni kellene a relé típusát/feszültségét/áramfelvételét).
üdv! proli007
(#) proli007 válasza lewi hozzászólására (») Máj 30, 2010 /
 
Hello!
Elég furcsa, mert bekapcsoláskor a C3 ki van sütve, így a relé (Led) nem húzhat be.
De mérni kellene A GND-hez képest.. (Bemenetet zárd a GND-hez, de ne a végfokkal együtt!.)
- Tápfeszültség, és C3 feszültsége
- Q1 Bázis-emitter-kollektor
- Q4 bázis-kollektor

Majd ugyan ezt de úgy, hogy a C3 rövidre van zárva.
(MOTOROLA katalógus szerint is a bétát jelenti a betű)
üdv! proli007
(#) skul0 válasza proli007 hozzászólására (») Máj 30, 2010 /
 
Üdv!
Köszönöm a segítséged!
Rövidesen jelentkezem a mért értékekkel és a relé típusával.
(#) vikipapa válasza lewi hozzászólására (») Máj 30, 2010 /
 
Helló. Bocsánat a rossz infóért, énnekem egy tranzisztornál (típusra nem emlékszem), a betű a lábkiosztást jelentette. Még egyszer elnézést, és sok sikert a kapcsoláshoz
(#) lewi válasza proli007 hozzászólására (») Máj 31, 2010 /
 
Szia!

Megmértem amiket kérdeztél, csináltam róla egy táblázatot, mellékelem a hozzászólással.

köszi!

kopp.JPG
    
(#) lewi válasza lewi hozzászólására (») Máj 31, 2010 /
 
Ja!

És elfelejtettem leírni, de szerintem fontos lehet:
Amikor felvillant a led, vagy épp világított, akkor a relé NEM húzott meg. És érdekes módon, ami szerintem szintén rossz, hogy a relé mind két lábánál mérhető 10V körüli fesz a földhöz képest.
(#) proli007 válasza lewi hozzászólására (») Máj 31, 2010 /
 
Hello!
Hát ez totál KO! Mind két fokozat hibás.
- A C1 kondiban, 8..8,5V feszültségnek kell lenni. (Nézd meg nincs-e fordítva betéve az alsó fokozatnál. A felsőnél meg, hogy a nyákon nincs-e zárlat a föld felé.)
- A Q1 bázisában szinte ugyan ennek a feszültségnek, ami a C3-ban van. (70mV-al kisebb, de nagyobb, mint az alsó fokozatnál, semmi esetre sem lehet.)
- A Q1 emitterében, a Q1 bázisfeszültségénél, kb. 600mV-al kisebb.. Azaz 7,4..7,9V.
- A Q4 bázisában (mivel ezt Q1 nyitja) 600..700mV.
- A Q4 kollektorában 1V-nál kisebb feszültségnek kell lenni.
- A Q4 bázisában semmi esetre sem lehet 30..50mV feszültség, csak ha azt Q2, vagy Q3 elszívja. De ez a néhány mV nagyon gyanús. A védelem bemenete jelenleg a levegőben lóg? Vagy a bemenetet a GND-hez kell zárni.

Az nem gond, hogy a Led után, már csak 10V van, hiszen azt műszerrel terhelve, is esik a feszültség a Led-en, még ha nem is világít. Amikor felvillant, az áram kisebb lehetett, mint a relé meghúzó árama. (remélem a relé védődiódája helyesen van beültetve.)
(Bár gőzöm sincs, hogy ilyen feszültségekkel, hogyan gyulladt ki a Led, legfeljebb az alsó egység tehette, de csak addig az ideig, míg a C1/C2 fel nem töltődött. De ebben az esetben a védelem bemenetén egyenfeszültségnek kellene lenni.)

Szóval javaslatom, hogy vedd ki a Q1 tranyót, zárd rövidre a Q1 kollektor-emitter helyét, és ismét mérd meg a feszültségeket. (C1-C2 kondin is mérjél feszültséget, ott 0V-nak kell lenni)
üdv! proli007
(#) skul0 válasza proli007 hozzászólására (») Máj 31, 2010 /
 
Üdv!
Lemértem amiket mondtál.
T1-nél a kollektor és a föld között 34,2V-ot, a bázis és a föld között 230mV-ot mértem 35,3V-os tápfeszültség mellett.
T4-nél a kollektor és a föld között 0V, a bázis és a föld között 710mV van, ami nekem amatőrnek talán annyit mond, ha nem tévedek, hogy egyenáramot észlel a bemeneten, mivel T4 azért felel. Javíts ki ha nem így van!
(#) skul0 válasza skul0 hozzászólására (») Máj 31, 2010 /
 
Utólag átgondolva hülyeséget írtam, nem tudom milyen következtetés vonható le ebből.
(#) proli007 válasza skul0 hozzászólására (») Máj 31, 2010 /
 
Hello!
Pontosan így van! A T4 teljesen ki van nyitva, így elszívja az R8 felől érkező bázisáramot, ami a T1-et nyitná ki.
Most már azt kell kideríteni, honnan érkezik és miért a T4-et nyitó feszültség. Persze sok lehetőség nincs. valószínűsíthetően R10 v. R11 felől, ami elvileg az erősítő kimenetére kapcsolódna. (Nem lehet, hogy valami hidalt erősítőhöz használod, ahol féltáp van a kimenetén?) De ha a Clip tápfeszültségét (-Ut) esetleg a plusz tápra kötötted, akkor a D6 diódán keresztül is jöhet plusz feszültség a bemenetre. Vagy a nyákon van valami kis zárlat a táp felé.
C3-on és a két AMP bemeneten is kellene mérni..
üdv! proli007
(#) skul0 válasza proli007 hozzászólására (») Máj 31, 2010 /
 
Jobban megnézve a nyákot találtam egy kérdéses helyet rajta ahol megkapargattam egy picit, és a relé végre meghúzott. Viszont hol elenged hol meghúz, össze vissza kattog, az AMP bemeneten pedig ennek függvényében lehet egyenáramot mérni, hol nagyobbat, hol kisebbet, de 1V körüli érték akkor is van, mikor a relé meg van húzva.
(#) lewi válasza proli007 hozzászólására (») Jún 1, 2010 /
 
Az előző, és a mostani méréseknél is rá volt kötve a föld re a bemenet.
Ahogy írtad, kivettem Q1 et, és az emittet és kollektor kivezetéseit rövidre zártam.
Hibát nem találtam C1 és C2 kondi környékén, pontosan úgy van benn a panelon, ahogy azt a tervezővel megterveztem. (dióda állások, tranzisztorok, elkók, ezeknek mind a tokozásuk geometriája is így van).
Mellékelek egy képet a mérésről. A multiméter negatív kébelét a földre kötöttem be, és csak a pozitív felével méregettem. Berajzoltam, hogy melyik ponton mennyit mértem/ mutatott a multiméter.
szerk: Mértem még C3 at is, azon 0,88V ot mértem.
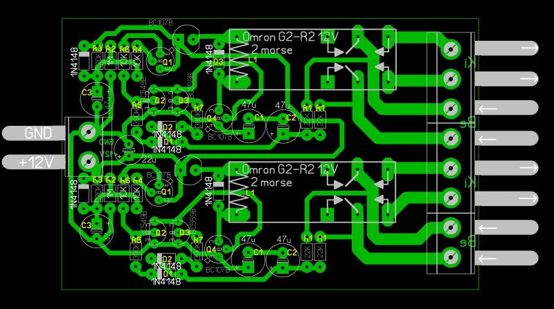
E mellett csatolom még a végleges nyáktervet képként, és lay file ban is.
Köszi minden segítséget!
(#) skul0 hozzászólása Jún 1, 2010 /
 
Akik megépítették már a Majki féle kapcsolást azokhoz szólna pár kérdés:
-A védelmem állapotát jelző led rögtön elalszik, ahogy a védelem megszűnik, vagy szép lassan halványul el?
-Illetve, hogy mely alkatrészek módosításával lehet a kikapcsolásnál a relé elengedésének idejét változtatni? Mintha azt írta volna valaki, hogy C1 csökkentésével, de én azt kicseréltem 1mikroF kapacitásúra, viszont a táp megszűnésével nem old a relé, csak akkor, mikor a clip led felvillan, mikor már kellően kisültek a pufferek.

proli007,
köszönöm a segítséged! :eljen:
(#) proli007 válasza lewi hozzászólására (») Jún 1, 2010 /
 
Hello!
Bakter!
- Addig variáltad a rajzot, míg még is csak bekerült egy hiba.. (lásd képen) Ami az első terven sem volt bekötve, most rossz helyre megy.
- De szerintem a C3-al párhuzamos 1Mohm nem annyi, hanem 10..20kohm. Mert a 220kohm is lehetne több, de nem annyi, hogy csak 0.88V legyen a kondiban.. De tényleg a C3 negatívja megy a GND-re?
üdv! proli007
(#) proli007 válasza skul0 hozzászólására (») Jún 1, 2010 /
 
Hello!
- Mivel az egész relé áramkör analóg módon működik, ami a C2 kondi töltődésére van alapozva, a sárga Led nem válthat át határozottan.
- Valami gond van, mert ha a hálózat megszűnik, akkor számításaim szerint 80msec múlva (tehát ez egy tizedmásodpercnél rövidebb idő) a relének el kell ejtenie. A kondi csökkentése nem jó ötlet, mert a brummfeszültség nő, így a T3 benyitogathat. Gyanítom, hogy T3 körében, még mindig hiba van..
üdv! proli007
(#) lewi válasza proli007 hozzászólására (») Jún 1, 2010 /
 
Szia!

-Javítottam az elkötést.
-Most így, ha adok neki tápot, akkor a led kigyullad, és a relé meghúz. Mit gondolsz? jó lenne, ha Q1 helyére C jelű tranzisztort raknék be?
Valamint szükséges még méregetés?
-Ja, és kipróbáltam, ha rá van kötve a gnd a bemenetre, ha nincs, a relé meghúz. Ez Q1 C-E lábának összezárásának köszönhető?
-Megnéztem R2-t színkódból is 1Mohm, de mi előtt beültettem mindegyiket előre megmértem. Szóval, az biztos, hogy 1M.

Köszönök minden segítséget!! :worship:
(#) proli007 válasza lewi hozzászólására (») Jún 1, 2010 /
 
Hello!
A Q1 C-E összezárása, csak teszt volt. De a méréseket ne hagyd abba, mert a C3-ban 8..8,5V-nak kell lenni. Amíg ez nincs meg, ne tedd vissza a Q1 tranyót.
(Remélem egy digimultival mérsz, nem egy analóg műszerrel, mert még az is terheli,a C3 kondit.)
Ha így használnád, C-E rövidzárban, akkor nincs bekapcsoláskor késleltetése a relének.
Aztán ha működik, akkor ki kell próbálni, hogy a bemenet hány voltnál ejti el a relét Plusz és mínusz irányban is..
üdv! proli007
(#) efiscp hozzászólása Jún 1, 2010 /
 
Üdv!

Megépítettem dbase védőáramkörét, és elég kaotikus viselkedést produkál. Első körben csak a koppanásgátló részt raktam össze, az szépen ~1,5-2 sec-t késleltet. Miután összeraktam a többi részét is, bizonytalanul kapcsol a relé (10 másodperc fölött, vagy egyáltalán nem). Az egyenfesz védő tranyókat kiforrasztva működik. Egyesével visszaforrasztgatva kimértem, és nyitva vannak (UCE<1V mindkettőnél). A táp 7812 kockával van stabilizálva. Nincs valakinek valami ötlete? >
(#) fleta válasza efiscp hozzászólására (») Jún 1, 2010 /
 
Valamit nagyon elköthettél, vagy nem jól tettél be, én ezt a kapcsolást már legalább 15x megépítettem, sohasem volt semmi baj, hosszú idők óta megbízhatóan működik.
Ellenőrizd a tranyókat, jól vannak-e betéve, megfelelő polaritásúak-e, a diódákat is , ELKÓK POLARITÁSA JÓ-E.
A panelon nem -e zárlat van stb
Én a tápot sohasem stabilizáltam.
(#) lewi válasza proli007 hozzászólására (») Jún 1, 2010 /
 
Most újra megmértem. Sajnos C3 kondin nics meg még mindíg a kellő fesz. És C1-C2 kondi közt is 1,2V körüli értéket mérek mind az alsó, mind a felső fokozatnál.
Nincsen esetleg valami más ötleted? Esetleg egy tranyó fordítva lenne bekötve?
Vagy mondtad, hogy az egyik tranzisztort ( Q2 ) fordítsam meg, és írtad, hogy elvileg úgy is működőképes lenne. Nem lehet hogy megint máshogy gondolkozunk, és a miatt van az eltérés?
Nem akadékoskodni szeretnék, / Isten ments/ nagyon sokat segítettél eddig is!
Csak próbálok ilyesmikre is gondolni.
a nyákon kerestem már forrasztásból adódó zárlatokat, de nem találtam. Keresek még egy nagyítót, hátha azzal találok valamit

köszi mindent!
(#) efiscp válasza fleta hozzászólására (») Jún 1, 2010 /
 
Na kíváncsiságból megsípoltattam a tranyókat, és az NPN diódái mindkét irányban kinyíltak. Most egy másikat betéve kb 3 sec alatt kapcsol, tehát a tranyó volt a szar.
Más: a D3 (a relé gerjesztésével párhuzamosan) egész pontosan mitől véd?

Szerk: az egyenfesz védelem is kapcsol rajta.
Következő: »»   54 / 196
Bejelentkezés

Belépés

Hirdetés
XDT.hu
Az oldalon sütiket használunk a helyes működéshez. Bővebb információt az adatvédelmi szabályzatban olvashatsz. Megértettem