Fórum témák
» Több friss téma |
Fórum » TV hiba, mi a megoldás?
Néztem a tda 8174 adatlapját és detto mint a 8174w csak annyi hogy nem 6amperos hanem 3. De akkor megrendelem az AW-t.
Beépítés előtt, a helyedben megszakítanám az 5-ös bokájára menő testet és beillesztenék egy 10 ľF-os 50V-os elkót!
Szia!
a rajzon nehezen olvashatók a számok, a képcsőpanelról lehúztam a vastagabbik szalagkábelt, amin +14V-ot kap meg gondolom a színeket... így ugyanazt produkálta, azzal a különbséggel, hogy nem fényesedik ki annyira a képernyő és így nem is kapcsol ki,de a csíkok ott vannak... mit lehetne kezdeni vele?
képcsőpanelen lévő TEA5101-es IC 5-ös lábán ott van a 200V, és a 2-es lábán a 14 V?
A trimmerpotmétereken milyen feszültségek vannak? Ezeket a feszültségeket visszadugott csatlakozó mellett mérd.
A TDA8174-TDA8174W és a TDA8174A-TDA8174AW típusok között van különbség a bekötést illetően.
Hali!
A képen pirossal bekarikázott ponthoz képest mérjem az IC lábainak feszültségeit? A trimmerpotikon a két szélső lábon mérjek?
A legegyszerűbb a tuner fémházához viszonyítani. Az biztosan testpotenciálon van. Egyébként összesípoltathatod az általad jelzett pontot a tunerházzal. Ha van kapcsolat, akkor az a pont is jó viszonyítási alapnak.
Kisípoltatam a piros részt meg a tuner házát nincs kapcsolat köztük... Tehát a tuner házához képest mértem. A következő eredmények lettek: ic 2-es és 5-ös lábán semmi, a 3384-es poti két szélső lábán: 0.28V a 3380-as poti két szélső lábán: 0.24V-ot mértem..
Gondolom az ic-lábain meg kellene lennie a feszkóknak...
Bizony kellene lenni feszültségnek. Gondolom bekapcsolt, üzemelő állapotban mérted, mert csak úgy van értelme a mérésnek.
Ház ez így is ívet húz. Szerintem az új sorkimenő a ludas mert néztem sötétben és áthúz a panel fele és onnét szalad mindenhova, csak a panel másik felén annál a bizonyos elkónál a leglátványosabb. Lehet, hogy nem hiába volt olyan olcsó az a sorkimenő (HR6149 )
Igen természetesen a rövid üzemidő alatt mértem a feszeket.. hogyan tovább? a képcsőpanelon keresgessek szakadt ellenállást?
Egyik tápfeszültség sem jelent meg? Ez érdekes. A rajz alapján kövesd végig a tápfeszültségek útját.
Hali!
Nah azt hiszem megtaláltam a hibát... a képcsőpanelon 2 szakadt ellenállás, neki is álltam kicserélni, de utánna véletlenül valami zárlatot csináltam mértem az egyenirányító diódákat, 2 szélső elszállt.. 1n5062 tudnál mondani valami típust amivel helyettesíthetném, mert elég drága és csak rendelésre tudok szerezni.. 800V 2 A-a dióda..Köszi
Ha otthon nincs ilyen 2A-es, vagy nagyobb áramú hálózati diódád, akkor bizony rendelni kell. De én azért nem mondanám drágának:1N5062
Hát itt valami félreértés volt akkor.. Én telefonon érdeklődtem egy üzletben e típus iránt, valami 600 Ft-ot emlegettek... amúgy ami a tv-ben volt, az nem ilyen alakú hanem valami sod-57 tokozású.. adatlapját nézve, énis csak ilyen sod-tokozásúban láttam, nem találtam sima henger alakút... de akkor szerzek bele henger alakút gondolom az is ugyanolyan jó..lényeg h 800V 2A legyen nem?
Sziasztok!
Egy JVC tv-t szeretnék megjavítani(sasszi:11AK30A4). Biztit mindig kiégeti. Kivettem a sorvégtranzisztort, ugyanúgy kinyomta a biztit. A tápból kivettem a fetet(P4NK60ZFP, 4A 600V) így nem vágta ki a biztit, a fet zárlatos. Lomexban vettem2SK4013-at(6A 600V) betettem, bizti és az új fet elszállt. Táprészen átnéztem az ellenállásokat, elkókat, diódákat. Táp IC(MC44608) nincs a Lomexban. Légyszíves segítsetek!
Sziasztok!
Az alábbi hiba megoldásában kérnék segítséget. Van egy UE32B7000 típusú led tv. Áram alá helyezve nem kapcsol be csak a kijelző alsó része közepe alatti fehér fényű led villog kétszer majd kb. fél mp. szünet és ez ismétlődik amíg áramtalanítva nincs a készülék. Áramtalanítás után is mintegy 20-30 mp-ig tart még ez a villogás. Mi lehet vajon a hiba? Köszönettel várom válaszaitokat,üdv.
Ja és még elfelejtettem leírni hogy a gyors kétszeri villogással együtt kb. mp-enkénti két kattogás is hallatszik.
Üdvözlet mindenkinek!
Van egy Grundigból származó elhalálozott H/V szignál ic TDA 3586. Segítségeteket szeretném kérni, hogy esetleg létezik e helyettesítője.Az adatlapját sem sikerült ki Googléznom és ráadásul M.o-on nem találtam értékesítőt. :nemtudom: Előre is köszönök minden segédletet.
kapcsolóüzemű tápegysége a rossz szerintem ha kattog és úgy villan a led.
ez szokott lenni ilyenkor. vagy pedig túláram miatt nem indul a tápegység ,mert valamelyik kimenetén túl nagy az áramfelvétel pl egy zárlat miatt. méregess sok sikert Laci
Köszi a gyors választ és a hasznos tanácsokat! A tápot sikerült beindítani, az új FET szerencsére túlélte a legutóbbi bekapcsolást. A lemágnesező tekecset lehúztam, így már szépen bekapcsol a táp, csak sajnos színes foltok jelentek meg a képen, gondolom a lemágnesezés hiánya miatt. A tekercsel soros PTC gyárilag 9 ohmos kétpólusú lenne, de kb 700 ohmot mérek rajta, lehet hogy átüt? Néztem a HQ-nál van 18 ohmos kétpólusú, meg 9/335 hárompólusú, szerinted melyiket vegyem meg?
Természetesen két lábú kell bele. Ezzel a 7 ohm-ossal pótolhatod.
Szia István! Nekem is van egy JVC tv-m. Az is táphibás. 11AK36a8
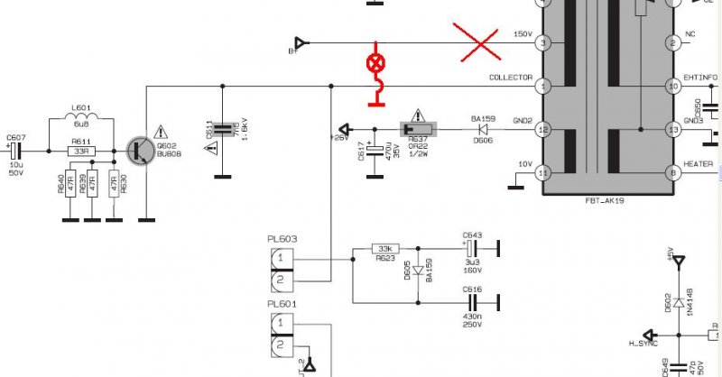
Az lenne a kérdésem , hogy erre a tápra is rátehetem a 100 W-os izzót vagy ide elég a 60-as is? Valamint nézd meg légyszíves a mellékelt rajzomat jól értelmezem a lámpa bekötést? Köszönöm.
Szia!
A képen a sorvégfokozat látható, nem a hálózati tápegység. A sorvégfokozatnál is lehet használni az izzólámpás áramkorlátozást, de én inkább 60W-ossal próbálkoznék, mert a 100W-os hidegellenállása már elég kicsi, és az okozhat gondot. Viszont ha az a célod, hogy védd a tranzisztort (BU808), akkor sorosan kösd be az izzót a B+ tápvonalba, ne párhuzamosan. Ha csak a hálózati tápegység leterhelése a célod, akkor jó a rajz.
Igen a képen az FBT van. Azzal tisztában vagyok. A célom az , hogy a javított tápot így kipróbáljam. Igaz rajzolhattam volna az izzót táphoz is. De végülis a táp ide dolgozik.
Inkább a hálózati oldalra építsd be a lámpát, mégpedig sorosan, például az egyenirányító és a pufferkondenzátor közé. A szekunder oldalt hagyd békén. Ha valami gond van a táppal, akkor a lámpa erős fénye elárulja azt.
Csáo egy újabb tv hibával kapcsoloatosan kérnék egy kis segítséget.DCE 5102 tipusú az van vele hogy bekapcsolom se kép se hang ez is már újabb tipus 1 nagyobb panel van benne meg egy képcsővőn azt ennyi.Sajnos rajozót nem találtam hozzá.Mikor bekapcsolom meg villan azt elalszik mikor ki húzom szintén villan azt ennyi sorkimenőre gyanakszom.De szerinted mi lehet?
|
Bejelentkezés
Hirdetés |





mértem az egyenirányító diódákat, 2 szélső elszállt.. 1n5062 tudnál mondani valami típust amivel helyettesíthetném, mert elég drága és csak rendelésre tudok szerezni..
800V 2 A-a dióda..
Hát itt valami félreértés volt akkor.. Én telefonon érdeklődtem egy üzletben e típus iránt, valami 600 Ft-ot emlegettek... amúgy ami a tv-ben volt, az nem ilyen alakú hanem valami sod-57 tokozású.. adatlapját nézve, énis csak ilyen sod-tokozásúban láttam, nem találtam sima henger alakút... de akkor szerzek bele henger alakút gondolom az is ugyanolyan jó..lényeg h 800V 2A legyen nem?
Légyszíves segítsetek! 





