Fórum témák

» Több friss téma
Fórum » Erősítőhöz való hangsugárzó védelem (koppanásgátló)
Lapozás: OK   56 / 196
(#) proli007 válasza zoly15 hozzászólására (») Jún 16, 2010 /
 
Hello!
Két elkó szemben az mégsem egy bipoláris kondi. De a gond szerintem itt pld. akkor kezdődhet, ha az 56kohm például 560ohm..
üdv! proli007
(#) zoly15 válasza proli007 hozzászólására (») Jún 16, 2010 /
 
Szia!
Az 56K az jól van benne.
De a melegedést ne úgy képzeld, hogy 2S alatt "izzik".
Használtam már 4-5 órán át is.
Nincs semmi baja a kondinak, nem púposodik meg hasonlók.
Csak zavar hogy meleg, mert rövidül az élettartama.
(#) proli007 válasza zoly15 hozzászólására (») Jún 16, 2010 /
 
Hello!
Tapasztalataim szerint, ha egy kondi eléri a 60°C-t, akkor a percei meg vannak számlálva. De ha megnézel egy (normális) katalógust, akkor látható, hogy igen kis váltófeszültség engedhető csak rajta meg. Szokták azt is művelni, hogy a két kondi közös lábát, nem a levegőben lógatják, hanem egy ellenálláson keresztül felhúzzák a tápra. Akkor ezen keresztül, egyenáramilag elő van feszítve a két kondi.. (itt persze a mínuszra kellene, mert úgy van bekötve a két kondi, de meg is lehet fordítani.)
üdv! proli007
(#) zoly15 válasza proli007 hozzászólására (») Jún 19, 2010 /
 
Szia!
Köszönöm szépen a választ!
Várom más válaszát is, aki megépítette, hogy melegednek-e a kondik!
(#) vendelkiraly válasza zoly15 hozzászólására (») Jún 19, 2010 /
 
Nálam semmi melegedés nincs, azonban nálam nincs szembefordított kondi, csak simán egy db 680-as van benne. Ettől még a szembefordított kondinak sem szabadna melegedni (az a jobb megoldás). Ott akkor lehetne "melegedés", ha az erősítőről valami nagy DC jutna a kondira.
Más alkatrész nem melegszik?
Esetleg próbáld meg egy db 470-680-as nagyobb feszültségű sima elkóval. Újak voltak a kondenzátorok?
(#) zoly15 válasza vendelkiraly hozzászólására (») Jún 19, 2010 /
 
Szia!
Igen, a kondik újak.
Más alkatrész melegedik e?
A feszültség osztók.
Ha odatekerem a végfoknak akkor basszusnál kijön belőle még 18.5VAc-is.
De már régebben foglalkoztam evvel.
De szerintem hangerővel arányos ez a melegedés.
Honlap megnézem.
Aztán írok..
(#) didyman válasza zoly15 hozzászólására (») Jún 19, 2010 /
 
Ekkora tápfesznél a kondiknak nem lehet melegük 56k ellenálláson keresztül. A küszöbfeszültségek az IC-n 0,5V körüli értékek: Ezen sem melegedhetnek a kondik, az AC-t pedig teljesen földelniük kell. Tehát, vagy az egyik/mindkettő ellenállás értéke nem jó (melegedés ott NEM lehet, 40V tápnál, 56k ellenállással, számold csak ki, teljesen nonszensz), vagy az IC hibás/nem jól huzalozott.
Néhány észrevétel.
-A közölt küszöbértékekkel és a 2-es láb bemeneti fokozata miatt a kondit totál felesleges bipolarizálni. Ekkora ellenkező irányú igénybevételt el kell viseljen az elkó, üzemszerűen.
-Ha a soros kondik helyett egy van, akkor célszerű 330µF-osnak választani (a soros kondik eredője is majdnem ennyi lenne).
(#) skul0 válasza Zosi hozzászólására (») Jún 25, 2010 /
 
Hello!
Pont fordítva kell őket bekötni, nem úgy ahogy a nyákon ki vannak alakítva a forrszemek, meg ahogy a beültetési rajz mutatja (a beültetési rajz csak vízszintes tükrözés után lesz helyes). Nézd csak meg a nyáktervet és hasonlítsd össze a kapcsolással. Látod, hogy ha a beültetési rajz alapján forrasztod be a tranyókat, akkor nem fog passzolni a nyák a kapcsolási rajzhoz.
Javaslom, hogy fordítsd meg a tranyókat, és remélhetőleg jó lesz. Nekem se volt jó először, de proli007 segítségével rendbe hoztam, és azóta is jó!
(#) skul0 hozzászólása Júl 2, 2010 /
 
Válasz r3pl4y kérdésére:
Ezt a védelmet a végfok tápjáról érdemes működtetni. Annál is inkább, mert az a bizonyos clip led a túlvezérlést jelzi, és ez hasznos lehet. Ha 2x16V-ról akarod üzemeltetni, lehet, hogy pár ellenállás értéket át kell hogy számolj, továbbá 24V-os relé helyett 12V-osat kell betenni. A váltó feszültség bekötése pontosan úgy zajlik, ahogy írtad, az egyik szekunder kivezetést kell oda kötni. Ha kérdésed van tedd fel nyugodtan, igyekszem segíteni, de mások is segítségedre lesznek, ebben biztos lehetsz.
(#) didyman válasza skul0 hozzászólására (») Júl 2, 2010 /
 
A clip led működése hangolható alacsonyabb tápfeszre, semmi köze a végfok tápjához. Valamint, a -Ut csak a clip miatt kerül használatra, holott a kapcsolást minden további nélkül meg lehet csinálni +Ut-re is. Sokat egyszerűsítene a tervezésen.
(#) skul0 válasza didyman hozzászólására (») Júl 2, 2010 /
 
Valami köze csak van hozzá, hiszen a végfok esetleges túlvezérlését jelzi, ahhoz pedig végfok tápjára kell kötni, hiszen annak a feszültség esését figyeli a clip (ebben nem vagyok teljesen biztos). Az, hogy elhagyni a clipet, lehet nem túl szerencsés, nem azon a plusz 50ft-on múlik, a nyák is így van tervezve, bár valóban egyszerűsítene a kapcsoláson. Igaz nálam még nem villant fel egyszer sem, majd csökkentem az R15-ös ellenállást. Persze javíts ki ha tévedek.
(#) proli007 válasza didyman hozzászólására (») Júl 2, 2010 /
 
Hello!
Ne vezesd félre!.. Mert így kijelentve, esetleg más következtetést von le..
A Clip a tápfeszültség és a kivezérlési csúcs egymáshoz való viszonyát figyeli. (Egyébként egy erősítő túlvezérlésénél, pont ez a lényeges.) Az, hogy ezt a szintet hova állítod, az már másik dolog..
üdv! proli007
(#) didyman válasza proli007 hozzászólására (») Júl 2, 2010 /
 
Igazad van, nem gondoltam végig a kapcsolást (hogy őszinte legyek, R13 pozíciója vet fel bennem kételyeket a pontos belépés kapcsán, mivel a tranzisztor jóval előbb lezár, minthogy megközelítené a tápfeszt: nyilván ezt lehet hangolni). De ezt minden további nélkül rá lehet rakni +Ut-re is.
Bocs a többiektől a félrevezetésért.
Az erősítő túlvezérlése azért összetettebb dolog, mert túlvezérlés lehet akkor is, ha az áramkorlát lép közbe, s ekkor a kimenet lehet, hogy meg sem közelíti a tápfeszt annyira, hogy a tranzisztor nyisson. Ez mindenképpen topológiafüggő is (pl. Quad 405 esetében nem valószínű, hogy 4Ohm terhelés esetén az Uki megközelíti a tápfeszt, hiszen az 100W-nál jóval alacsonyabb lesz), míg egy "autós" TDA végfoknál evidens (annak meg van diagnosztika lába, amin jelez). Tehát ez a kapcsolás ilyetén módon túlvezérlés érzékelésére nem biztos, hogy alkalmas a felvetés szerint, s mivel úgyis hangolni kellhet egy-egy végfokhoz, így akkor már ugyanott vagyunk, ha másik tápfeszre kerül.
(#) r3pl4y hozzászólása Júl 3, 2010 /
 
Sziasztok!

Ezt a kapcsolást szeretném megépíteni 2x mert dual mono kivitelű az erősítőm (TDA7294). Bővebben: Link

Úgy van, hogy van 2 trafóm amin van mind a kettőn 2x28V... ezek ugye szimmetrizálva vannak és ezek hajtják az végfokokat... meg van mind a 2 trafón 16V is... és akkor azt csinálnám, hogy egyenirányítanám a 16V-t és erre menne egy stab IC 7812 és akkor innen menne a védelem... kérdés az, hogy ebben az esetben, hogy kössem össze a testeket? a 7812 utáni testet kössem bele a végfokok egyenirányítás után létrejött testjébe? Vagy nem kell összekötni ?

A tápnak meg valahogy így kellene kinéznie nem? csak gondolom nem ekkora kondikkal Bővebben: Link

Mekkorákat kellene használni? Előre is köszi mindenkinek...
(#) proli007 válasza r3pl4y hozzászólására (») Júl 3, 2010 /
 
Hello!
- Így van, a végfok és a védelem GND pontját közösíteni kell.
- Általánosan és minimálisan amperenként 2200µF-ot használunk egyszerű szűrés esetén. Itt a relé áram fogja meghatározni a terhelést. Tehát ha az 50mA akkor már egy 220µF is elegendő, a C1 pufferkondi helyére. A C2-nek pedig akár egy 10µF is elégséges. (De a stabi ki és bemenetére a C1-C2-vel párhuzamosan, egy-egy 100nF-ot szoktak kötni gerjedésgátlás céljából)
üdv! proli007
(#) r3pl4y válasza proli007 hozzászólására (») Júl 3, 2010 /
 
Hát ez a relé lesz benne...
Bővebben: Link

Akkor ehhez mekkora kondikat tegyek...?

Meg akkor úgy legyen, hogy a 7812 utáni GND -t kössem bele a végfok egyenirányítás meg puffer utáni GND-jébe?

a 100nF-seket ugy gondoltad ahogy a mellékelt képen rajzoltam?...

Na már megin jó sokat kérdezek... de azt hiszem ha ezeket tudom akkor már nincs több kérdésem építem is

Huu de még egy van... most itt a rajzon nem nagyon értem... a relébe a kimenet pozitívját kell csak belekötni? azaz csak azt kell kapcsolni a relének? mert én ugy veszem ki abból a rajzból... jól gondolom?
(#) r3pl4y válasza r3pl4y hozzászólására (») Júl 3, 2010 /
 
Hupsz elfelejtettem mellékelni a képet.
(#) proli007 válasza r3pl4y hozzászólására (») Júl 4, 2010 /
 
Hello!
- Ha a két védelmet egy tápról járatod, akkor 470uF, ha külön-külön tápról, akkor 220µF elegendő.
- Igen, a 100nF-okat így gondoltam.
- Amennyiben az erősítőd nem Híd kapcsolású, elég csak a "+" kimenetet átvezetni a relén. (Mert itt a polaritás jelzéssel, csak a kimenetek egymáshoz képesti fázisát próbálják szimbolizálni, hiszen az erősítő kimenetén váltófeszültség van.) De a hídkapcsolású erősítőnél is lebontja egy kontaktus a hangfalat, csak a másik kimenetet nem védi a másik csatornától. (De ezt a túlterhelést, jelen áramkör úgysem tudja megoldani..)
üdv! proli007
(#) poros hozzászólása Júl 19, 2010 /
 
Sziasztok . Tetszik az Alkotó által rajzolt koppanás gátló ,de hol lehet hozzá UPC1237 IC -t vásárolni ?/ nekem gugli most nem segített/
(#) kadarist válasza poros hozzászólására (») Júl 19, 2010 /
 
Itt éppen rendelés alatt áll.
(#) poros válasza kadarist hozzászólására (») Júl 19, 2010 /
 
Köszönöm . Megpróbálom.
(#) poros hozzászólása Júl 26, 2010 /
 
Kíváncsi lennék mások ,hozzáértőbbek véleményére. Igazából egy ilyen koppanás gátlót és egyen fesz figyelőt el lehetne készíteni PIC vezérlésűre is de nem találtam itt ilyen kapcsolást .Elkerülte a figyelmemet, vagy ez egy hamvába holt ötlet? Igazából azért jutott eszembe mert más vezérlési célokra is
szeretnék egy PIC ket beépíteni akkor ha már úgyis beépítem fel lehetne erre is használni. Vagy nem jól gondolom?
(#) proli007 válasza poros hozzászólására (») Júl 26, 2010 /
 
Hello!
Természetesen el lehet készíteni, de azért nem találsz, mert egyszerű a feladat. A jelek ki-be illesztését mindenképpen meg kell oldani, tehát a PIC mint "időzítő" nyújt egyszerűséget.
üdv! proli007
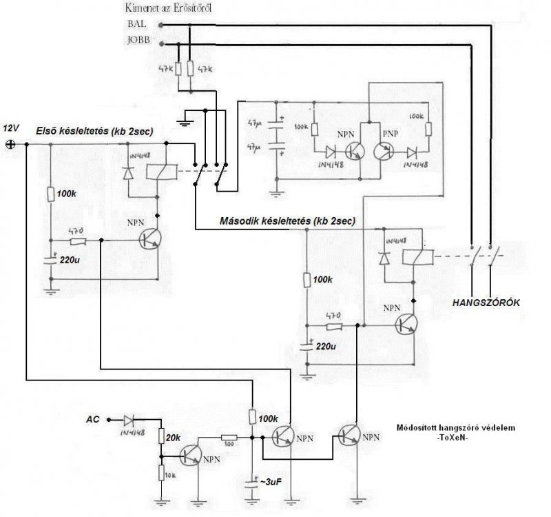
(#) ToXeN hozzászólása Aug 2, 2010 /
 
Sziasztok!

Mit kell megváltoztatni ebben a kapcsolásban ha nagy hangerőnél, illetve basszusnál (dob) leold a védelem? -71mV van a "bipolár kondenzátor" kapcsain alapból, de nagy hangerőnél -300mV-ig is elmegy, a tranzisztorok meg már 170mV környékén lehúzzák a relét (milliszekundumokra csak, ezért a relé ilyen rezgő mozgást végez, és rángatja a hangszórókat)
A kapcsolást mellékelem, ezen már rengeteg változást eszközöltem, amióta csak használom, ki lett egészítve, finomítva, ez a probléma csak most tűnt fel (ritkán szól ilyen hangosan)!
-ToXeN-
(#) proli007 válasza ToXeN hozzászólására (») Aug 2, 2010 /
 
Hello!
Tegyél ellenállást a 100kohm-dióda közös pontja és a GND közé. Érzéketlenebb lesz..
üdv! proli007
(#) zsa hozzászólása Aug 3, 2010 /
 
Sziasztok.

Készülőben van az uj erősítőm tda7294 + lm1036-al. A gond ott kezdődött amikor be és kikapcsolom a készüléket a hangszórót rendesen megrángatja a Lm1036. Gondoltam kiegészítem egy késleltetővel de a hangszóróvédelem praktikusabb és jobb is. De a bekötését nem igazán értem meg aztán nincs is jelölve. Egy ábra sokat segíten! Ebből a kapcsolásból kettőt kell építeni akkor? És a relét lehet hellyettesíteni G5V-2-h1 Link
Leírás: Link

hangV.JPG
    
(#) szamóca válasza zsa hozzászólására (») Aug 3, 2010 /
 
A 7294-nek van beépített MUTE némító áramköre, amit a 10-es lábra vezettek ki, és egy egyszerű ellenállás-kondi feltöltéssel késleltethető a bekapcsolás.
Tehát ezért nem szükséges koppanásgátlót építened.Bővebben: Link
(#) zsa válasza szamóca hozzászólására (») Aug 3, 2010 /
 
Köszönöm a tanácsot. Ez jónak hangzik. Az adatlapon megleltem a mue/stand by kapcsolást, de ezt hogyan alkalmazom jelen kapcsolásnál. Mivel itt a mute kivezetésnek nyitva kell lenni-e.

dizfizms.JPG
    
(#) Nagy Tamás hozzászólása Aug 3, 2010 /
 
Üdvözlet mindenkinek! Én egy olyasmi hangszóró védelemben gondolkodok mint a régi orion hangfalakban volt.
Nekem csak az lenne a cél ha kölcsönadom a ládáimat ne tudják széthajtani.

Egy dióda egyenirányította a jelet ,és egy relé meghúzott amikor elérte a meghúzási feszültséget és kikapcsolta a szórót .
A relé helyett valami félvezetős megoldás jó lenne.
Van valakinek ötlete?
(#) proli007 válasza Nagy Tamás hozzászólására (») Aug 3, 2010 /
 
Hello!
Jó lenne, de nem lehet! A félvezetőknek nem lineáris a karakterisztikájuk, tehát torzítást okozna. Nem beszélve a veszteségről, váltóáramról..
Maximum annyit tehetsz, hogy
- a hangszóróval sorba kötött biztit kiveretsz egy tirisztorral, vagy triac-al.
- nem adod kölcsön a hangszóródat
üdv! proli007
Következő: »»   56 / 196
Bejelentkezés

Belépés

Hirdetés
XDT.hu
Az oldalon sütiket használunk a helyes működéshez. Bővebb információt az adatvédelmi szabályzatban olvashatsz. Megértettem