Fórum témák
» Több friss téma |
Fórum » LPT portos vezérlés
Üdvözletem. Ha a tesztledeket ráteszem a nyomtatóportra, akkor a harmadik világít.
Szerintem a többi programmal ezért nem tudok hozzáférni. Valami használja. De nem tudok rájönni, hogy mi az. Hogy lehetne kideríteni?
Az XP fogja meg. Amúgy mivel akarod vezérelni?
Ultra VNC már megoldást talált a problémámra!
Egy baj van vele ha gép képernyő kímélője bekapcsol jelszót kér és ha ki vagyok jelentkezve akkor a VNC már nem hoz be semmit egy másik gépről. ( A gépen lévő jelszavas védelemre szükségem van)Hogy lehet ez esetben bejelentkezni? A legszebb megoldás az lenen és ilyet keresek most: Egy web-es felületű, progi amibe beírom az IP címemet, és így bejön egy webes progi amivel tudom a billentyűzet 3 ledét kapcsolgatni... ![]()
Lpeti!
ezen az oldalon sok hasznos infót találsz, és egy vezérlő progit is: http://elektron.uw.hu/elektro/egyeb/Relay/relay.htm De itt rengeteg LPT vezélő progit találsz! Mind működik alaplai LPT esetén: http://mselectronic.uw.hu/ Vagy a google-be beírva LPT port vezérlés alfától omegáig itt is sok hasznos infót találsz. A többi kimeneti bitje működnek az LPt karidnak attól függetlenül hogy a 3. kimenetén ott az 5V? Alaplai LPT-ről van szó? (ha igen minden esélyed megvan a helyes működésre)
Én is linkeltem pár programot, ami saját, azokat is érdemes kipróbálni. Többet rejt a HE, mint gondolná az ember
Sok programom van lpt port vezérlésére, ezek futottak is xp alatt. De most 64bites windows 7 van fenn. Windows Virtual PC alatt xp fut párhuzamossan, de ez sem tudja kezelni az lpt portot valami miatt. Az UserPort.exe programot is használtam, de ez sem segített. A paralel port monitor-on piros a Pin11\S7 Input és Pin4D2 Output. De szerintem semmi sem használja, vagy mégis? Nem lehetne ezt valamilyen szoftverrel kimutatni, hogy mi lehet ez?Köszönöm a sok hozzászólást. :yes:
sziasztok
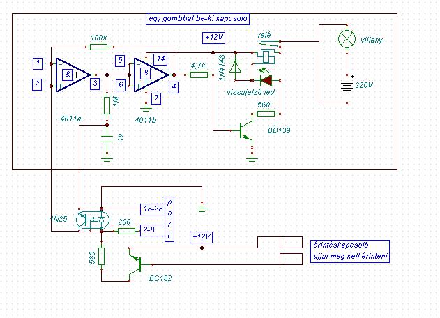
készítettem egy kapcsolást amit szeretnék ha megnéznétek hogy szerintetek működik e. a kapcsolás lényege hogy felkapcsolom a port kimenettel és lekapcsolom az érintőkapcsolóval és így fordítva. választ előre is köszi
Üdv mindenkinek!
Az LPT port védelme érdekében szeretnék valami buffert építeni az LPT portra (félek hogy ki fogom égetni). Készítettem egy bekötési rajzot,ezt mellékelem. 3 darab 6 bites buffert (pl.7434) használnák az áramkörben. A táplálást USB portról venném le. Szerintetek ez így jó lenne?
Hali!
Én optocsatolóval csinálnám, azért csak biztonságosabb Üdv.
Sziasztok!
A napokban feltelepítettem a mach3 programot (winXP) és kíváncsi voltam, hogy ad e jeleket az LPT porton keresztül. Természetesen beállítottam 3 tengelyt a pineket hozzárendeltem az egyes irányokhoz de ha lefuttatok egy egyszerű G kódot vagy csak „mozgatnám” az egyik tengelyt akkor sem érzékelhető semmilyen aktivitás az LPT porton (EPP). Mivel az LPT-re LEDeket raktam – amik egyébként pl: freeBasicből tökéletesen működnek – szemléltetésnek hogy hogy adja a jeleket a mach3 gondoltam olyan nagy frekvencián dolgozik hogy nagyon halványan világítanának, de ellenőriztem frekvenciamérővel is és semmi jel nem érzékelhető a kimeneten. Mi lehet a probléma?
Szia!
Szerintem a szoftverbeállításokkal van valami gubanc. Nézd meg, hogy jól van-e beállítva a Windowsban, és a MACH3 programban az LPT port, ill. annak címe.
Valóban a magas freki miatt nem biztos, hogy lehet látni a step jelet. Viszont a dir változását azt jól lehet látni. Ha pedig a dir nincs változás akkor nincs jól beállitva a mach
Így mindenképp mennie kell, lehet hogy a szintet active high ra kell majd állítanod. A lényeg akkor nem jó step jelet ad ha a te gépeden energiatakarékos módon van telepítve a Win, a ledeket így is villogtatnia kellene. Nem minden LPT porttal működik együtt. Nézz fel a hobbycnc.hu ra ott le an írva részletesen a mach3 beállítása és az esetleges hibák, érdemes egy új patricióra egy minimal xp-t felrakni.
szerk.: Szerintem egy szkóppal jobban látnád de még egy mutatós multiméterrel is.
Üdv!
Nézd meg az E-STOP gombot, mert lehet hogy aktív állaptban van, és a portbeállításoknál is le kell ellenőrízni az E-STOP beállításait, mert kb. át kell állítani active high-ra, vagy active low-ra.
Köszi a segítségeket végül megoldódott mégpedig úgy, hogy feltettem egy másik verziót...Nem tudom a régivel mi volt a probléma de ezzel a legújabb Mach3-al működik a cucc gyönyörűen villogtatja a ledeket.
Nem tud valaki Linux alapú LPTscope programról?
Sziasztok.
Volt itt visszamenőleg szó arról hogy hogyan lehetne HotKeyekkel vezérelni az LPT kimenetét, miközben a programunk a SystemTray-en helyezkedik el. Született is rá megoldás, csak a forráskód nem lett közzé téve. Azóta se nincs újabb verzió róla feltüntetve,amin esetleg állítgatni is lehetne valamit. Nekem konkrétan egy gyosbillentyűhöz nem egy adott lábra kellet a jel, hanem egy kombináció sorozatott szerettem volna. Ezért is készítettem egy saját programot, aminek megosztom a forráskódját is, hogy mindenki variálhassa a kedvére. Bővebb leírést találhattok mselectronic a Programok LPT gyorsbillentyuvel alatt, meg az Elektronika LPT tavvezerlessel menüpont alatt.
Sziasztok!
Kacérkodom a gondolattal, hogy én is építek egy lpt portos vezérlést. Egy problémám van, hogy a vezérlő a számítógép ház belsejébe kerülne, ott viszont nincs alaplapi lpt port. Két dolgot találtam ki, hogy hogyan lehetne ezt megoldani, a triviális az usb -> lpt átalakító ftdi chippel, ez rendben is van. A másik viszont sokkal "izgalmasabb", mi lenne, ha pci portra raknék egy pci -> lpt átalakítót? Kerestem olyan IC-t ami pci -> lpt konverziót csinál, de eddig nem nagyon találtam. Van esetleg valami ötltetek, hogy hogyan lehetne ez összehozni? Valami ilyenre gondolok, de én szeretném megcsinálni. Válaszokat előre is köszi!
Hali!
Te PCI-os LPT kártyát akarsz csinálni? Elég mazoista gondolat, szerintem inkább vedd meg, vagy próbáld ki az USB-LPT átalakítót. Bár nem tudom hogy ezeket hogyan lehet elérni, többen panaszkodnak, hogy a "hagyományos" módon nem lehet ezeket mindig elérni
Igen pont azt
! Lehet hogy mazoista gondolat meg "beletörik" a bicskám, de szerintem azért nem egy elvetemült ötlet.Szal valakinek konkrét javaslata? Idézet: „Szal valakinek konkrét javaslata?” 1. Vegyél egy gyárit pár ezerért, viszont valószínűleg nem tudod a portot programozni. 2. Építesz egyet, s hogy tudd programozni, Te írod hozzá meg a driverét. 3. Szerezz egy normális alaplapot. ![]() 4. Építs ISA-sat. Egyszerűbb, nem kell hozzá külön driver.
Én ezt használom Delphi alatt: (Link)
Az hogy alapból 255 a port azzal ne foglalkozz mert ha kiírsz egy értéket akkor a port normálisan működik. (Szóval érdemes a programot azzal indítani hogy kiírod a portra a 0-t.)
Üdv.
Az USB->LPT átalakítókra sokan panaszkodnak, zsákbamacska, vagy tudod vezérelni, vagy nem. Nagyon meg kell nézni, hogy mit veszel. Én még egyet se próbéltam. PCI-LPT kártya kapható és akár ki is forraszthatod a csatlakozót és ráforrasztasz egy szallagkábelt a helyére. Kicsit egyszerűbb,ha nem forrasztasz ki semmit csak rádugod kívülről a kábelt és behúzod a másik végit a gépbe. Amit vezérelni akarsz, az is a PC házon belül van vagy kívül? Nézd meg esetleg az alaplapot, attól még hogy nincs hátul csatlakozó, legtöbb esetben egy tüskesoron ki van vezetve a lapon és akkor márcsak egy szallagkábel kell. Én ezeket tudom ajánlani, azt pedig,hogy sajátmagad rakj össze egy PCI LPT portot, szerintem ne fáradj vele. Egyszerűbben fogsz mikrovezérlőt USB vel vezérelni.
Szia!
Köszi a választ és boccs a késői reagálásért. Sajnos az alaplapon nincs belső tüskesor és az eszköz a gépház belsejében lenne. Valószínűleg akkor maradok az usb-s verziónál, azt a legegyszerűbb megcsinálni.
Hali!
Én is segítséget szeretnék kérni tőletek. XP alat LPT-n keresztül léptető motort vezérlünk IO.dll segítségével. Ezzel űgy ahogy elboldogulunk DELPHI-ből, mert még van LPT-nk (a gépek nem a legfrissebbek), és bevetettünk egy LPT bővítő kártyát is. A jelenség mindhárom esetben ugyan az: a szoftver beállítható sebességgel váltogatja a pl a "0-ás" a bitet (25 pólusú csatlakozó 2. láb), vagyis felváltva ad ki 0-t és 1-t. Az elért "csúcssebesség" 10kHz, vagyis 50 usec "0" után 50 usec "1" következik. Ez csodálatos is lenne, sőt jóval lassabban is működhetne, de bármit teszünk is, mindég bekövetkezik több impulzusnyi "szünet" (elhúzódó "0" szint). Ez mindkét gép eredeti LPT-jén és bővítőkártyáján hasonlóan előfordul, bármennyire levesszük is a "sebességet", magyarul a port impulzus sorozatot bocsát ki, és ettől a léptető motor kiesik a szinkronból, lépésvesztés stb., stb. Mi a teendő??? (bocs a hosszért...)
Szia!
Winfos alól mindig is ez lesz az eredmény. Csak DOS alól stabil. Sajna ez van. Ha BASIC-ben írod meg, vagy PASCAL, még jóval gyorsabb is lehet a vezérlés azt hiszem.
Elég lett volna ebben a témában feltenni a kérdést
Próbáld meg Windows 98 alatt ha lehet, ott direkt hozzáférésed van a porthoz, nem kell dll, ami kikerüli az NT rendszert (win 95 is jó, meg amik alatta vannak..). Mezei asm utasítással írhatsz a portra:
A DX regiszter az LPT port cime, az AL pedig maga az adat amit kiküldünk az LPT-re, vagyis itt 1. Én anno Turbo Pascalba illesztettem be ezt a kódrészletet, és nagyon jól működött. Csak kell az elejére egy "asm" utasítás, ami jelzi a fordítónak hogy itt assembly utasítás következik, majd azt hiszem egy end-el le is kell zárni, vagy valami mással, nem emlékszem már rá pontosan. Na és az "LPT programozók NT előtti rendszereken" aranybányája: Bővebben: Link Azt nem tudom hogy ha emulálod XP alatt a win98-at működik-e, de ha nem ragaszkodsz az XP-hez, és felismeri a 98 a géped hardverjeit, akkor rakd fel azt Ennyit tudtam segíteni... |
Bejelentkezés
Hirdetés |




Egy baj van vele ha gép képernyő kímélője bekapcsol jelszót kér és ha ki vagyok jelentkezve akkor a VNC már nem hoz be semmit egy másik gépről. ( A gépen lévő jelszavas védelemre szükségem van)





