Fórum témák
» Több friss téma |
- Ez a felület kizárólag, az elektronikában kezdők kérdéseinek van fenntartva és nem elfelejtve, hogy hobbielektronika a fórumunk!
- Ami tehát azt jelenti, hogy a nagymama bevásárlását nem itt beszéljük meg, ill. ez nem üzenőfal! - Kerülendő az olyan kérdés, amit egy másik meglévő (több mint 17000 van), témában kellene kitárgyalni! - És végül büntetés terhe mellett kerülendő az MSN és egyéb szleng, a magyar helyesírás mellőzése, beleértve a mondateleji nagybetűket is!
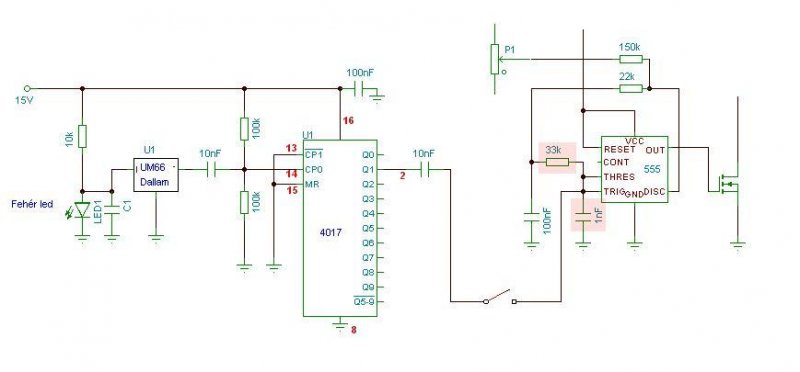
Hello! Valaki tudja,hogy az alábbi képen melyik hányas láb,kis sejtelmem van és beírtam pirossal,jól írtam be??
Oda kell egy inverter, ami feltolja a 12v-ot 16-ra. Nade. Én nem látom ennek értelmét, 12v és 16v tápfeszből füllel alig hallhatő különbséget fogsz észlelni a hangeő tekintetében. Szóval, ahol most van a 16v oda nyugodak teheted simán a 12v-ot. Ahol meg a 7-8v-ot mérted, azt pedig úgy kellene megoldani, hogy beteszel egy 7808-as stabilizátort. Nem kell ezt túl bonyolítani.
Ezt nézd meg: Bővebben: Link. Nem is bonyolult megkeresni a bekötési rajzot.
Sziasztok!
Szükségem lenne egy digitális multiméterre, és találtam is egy használtat kedvező árban (1500ft). Erről lenne szó: Sal multiméter Átlagos használatra kellene, kocsiba stb. Szerintetek érdemes megvenni, vagy esetleg tudnátok ajánlani egy megfelelőbbet? Előre is köszönöm a válaszokat!
Sziasztok!
Egy utolsó kérésem lenne! Kérlek titeket ellenőrizzétek le hogy így jó-e a rajz vagy hibás és ha hibás akkor hol! Köszönöm szépen! Lacko12
Mostmár megvan beírtam az alkatrészt és a lábakat és így kiadta,bocsi.
A 4017-nél is oda van írva a láb száma pirossal: 13: CP1, 14: CP0, 15: MR.
Ha módodban áll, menj ki valamelyik piacra, ott árulnak ugyanennyiért olyat, aminek van kondi mérése is, 20A-ig mér áramot, és van sípolós szakadás vizsgálója, ha már a jobb ajánlat érdekelt. Persze ezek nem profi műszerek, de most őszintén, amatőr szinten, szerintem tökmindegy, hogy 12,15 vagy 12,10v-ot mutat. Évek óta ezeket (is) használom, eddig nem volt gond velük.
Tudom azt én írtam oda mert sejtettem párat és kiváncsi voltam,hogy jó-e,mostmár megvan(megtaláltam neten).
Nah, köszönöm a segítséget. Már csak annyit, hogy amit a 2 pozitív pólus között mértem feszültséget az az ellenkező előjel miatt van?
üdv.
Ezt nem értem. Milyen ellenkező előjel? A GND-hez képest mérj minden feszültséget.
Köszi szépen akkor tényleg a panelnál lesz gond vagy a némítás funkciónál!
Köszi szépen a sok segítséget nagyon hálás vagyok érte!
piacon újat adnak ennyiért?
Honnan tudom, hogy egy normális minőségű cuccot veszek meg, vagy esetleg egy bóvlit akarnak rámsózni? Esetleg valami tipp mire kell figyelni?
Szia!
Pl.: Bővebben: Link Ezt kb. 1500-1600 Ft-ért lehet megszerezni jó helyen. Mindenféleképp olyan műszert vegyél, ami alkalmas váltakozó áram(nem feszültség!) mérésére, mert amiből ez a funkció hiányzik, azzal a váltófeszültség mérése nem több saccolásnál..
És ilyen "jó helyet" hol lehet találni?
Szerintem ha az ember műszervásárlásra adja a fejét, akkor ettől a kategóriától nem érdemes alább adni.
Ha már egy-két olcsót tönkrevágott, így szerezve kellő rutint.
Valaki mondott hasonlót, de mind1. Köszönöm a segítséget, és igyekszem megoldani a problémát.
üdv.: sromi
Nem érted látom.
1500Ft ért csak bóvlit kapsz. Még a boltba is. A normálisak kicsit magasabb átkategóriába tartoznak. De egyébként semmi másra nem kell figyelned, csak hogy bekapcsolod, működik, ha diódába összeérinted a mérőfejeket, akkor sípol, (ha tudja) ennyi. De énszerintem ennyit nagyon megérnek, én évek óta használom. Semmi bajom nincs vele. gyébként amit linkeltél, ugyanerről a tipusról beszélek. Üdv. D.
Sziasztok!
Laptop töltőnél a csatlakozó előtt található mágnesgyűrűs öntvény mi célt szolgál? Kábeltörés miatt csatlakozót kell cserélni, a művelethez a kábel rövid az öntvény és a tört rész között. Köszi
Szia!
Zavarszűrő ferritgyűrű van ott. Nélküle is működőképes a töltő.
Üdv! Lenne egy nagy kérdésem, problémám! Csináltam PIC-el egy PWM vezérlést, a feladat egy hidraulikus mágnesszelep szabályozása. irfp360as fetet használtam, úgy hogy 10Kohmos ellenállással lehúztam testre a GATE-t, és 330 Ohmos ellenálláson keresztül, meg kapja az 5Vos PWM jelet. Ezt a hűtőbordát használtam! 4 darab fet van a bordán, de egyszerre csak 1 üzemel. A mágnesszelep 24Vos, és kb 5A-t vesz fel mikor 24V-ot kap! A cucc tökéletesen működik, nagyon szépen tudom szabályozni a hidraulika munkahengerek sebességét, csak valamiért 10-15 perc után eléri a borda a 80fokot, és ott letilt az áramkör, A kérdés, az az, hogy miért melegedhet ez ennyire? A fetet azért választottam, mert a tekercs elég rendesen visszarugdos! Ja és 1 1N4007 diódát tettem még a tekercs két pontja közé! Előre is köszönök minden választ! Esetleg ötletet, hogy hogyan lehetne ezt melegedés nélkül megoldani!
Csökkentsd a 10kohm-os ellenállást. Lehet, hogy túl lassan kapcsol ki a FET, és sokáig tartózkodik lineáris állapotban. Meg persze ha kisebb feszültségű FET-et használnál, amelyiknek kisebb a RDS-értéke, az is a melegedés ellen lenne. Bár ennek a FET-nek már illő lenne egy rendes komplementer gate-meghajtást készíteni 15V-al és akkor korrekt módon lehetne ki-bekapcsolni, mert ez az 5V-os gate nyitófeszültség azért elég kevés.
Akkor megpróbálok egy meghajtó fokozatot csinálni elé, mondjuk egy bc337el. Mellékelem a kapcsolási rajzot, ahogy most működött!
Egy ilyen megoldásra gondoltam. Az optocsatoló azért is jó, mert védi a PIC-et az esetleges meghibásodásból adódó visszarúgástól. A gate-ellenállás értékét 30-50 ohm között válaszd meg.
Tiszteletem mindenkinek.
A gondom az lenne, hogy kéne egy erősített hídkapcsolást csinálnom, ami már meghajtaná egy RC autó DC motorját. A 2 vezérlő lábat a mikrokontroller 2 kivezetett digitális lábára kötném és a kapcsolást linkeltem. Egy 8,4 V-os modellező boltban vásárolt akksi hajtani "külső" áramforrásként a motort. És mellékeltem egy másik tervet, ezt a suliban csináltuk Erősítő kapcsolásként, nos én ez alapján próbáltam megcsinálni a saját hídkapcsolásom. A kérdésem, hogy ez jó-e így? Továbbá, mekkora ellenállásokra lenne szükségem A és B kivezetéseknél? Amiről terveztem ott 870K ohm, viszont nekem azt mondták ,h elég 1k ohm-os ellenállás is. Ha valaki tud légyszíves segítsen. |
Bejelentkezés
Hirdetés |






1500Ft ért csak bóvlit kapsz. Még a boltba is. A normálisak kicsit magasabb átkategóriába tartoznak. De egyébként semmi másra nem kell figyelned, csak hogy bekapcsolod, működik, ha diódába összeérinted a mérőfejeket, akkor sípol, (ha tudja) ennyi. De énszerintem ennyit nagyon megérnek, én évek óta használom. Semmi bajom nincs vele. gyébként amit linkeltél, ugyanerről a tipusról beszélek. 





