Fórum témák
» Több friss téma |
Igaz .
?!? Most akkor mi van ezzel a dologgal?
Amúgy érdekelne a te ötleted is...
Nem az én ötletem. A kapcsolóüzemű tápegység IC-kben ezen az elven működő áramkörök vannak.
Ha a potival változtatod a műveleti erősítő bemenetén az egyenszintet a háromszög jel különböző pontjain billen a kimenete.
Üdv!
555IC vel lehet olyat, hogy a 2es lábat egy tranzisztor a negatívra húzza egy bizonyos frekvencián és ha ez a frekvencia elér egy adott magasságot, akkor jöjjön ki tápfesz a 3as lábon? Reméllem érthető voltam. köszönöm előre is a válaszokat. :yes:
Egyetlen 555-össel nem, de ha monostabil kapcsolásban használod, akkor a bemenőfrekvencia függvényében pulzáló egyenfeszültséget kapsz a kimeneten, azt szűrve küszöbérték kapcsolóval lehet figyelni.
Komparátor. Például LM393.
De ha rám hallgatsz csinálsz egy ledes fordulatszámmérőt, és a megfelelő fordulathoz tartozó ledről veszed le a jelet, amivel már egy tranyón keresztül azt kapcsolsz amit akarsz (Mivel tudom mit szeretnél csinálni)
Hello!
555-ös IC-vel mekkora az a legnagyobb határfrekvencia amit ki lehet hozni? Meglehet hajtani egy ilyen chippel mondjuk egy 34-100 Khz-et igénylő IC-t?
Magam sem mondhattam volna jobban, mint mex!
Elnézést, hogy nem jártam erre!
Hello!
Maximális frekvencia 100kHz, de véleményem szerint kb. 50kHz-ig lehet "értelmesen" felhasználni. üdv! proli007
Hello!
A válaszodat olvasva a következő fontos dolog nagyon érdekelne, tehát 555-el meg tudok hajtani egy olyan IC-t amely 30-100 Khz-es oszcillátort igényel, vagy inkább használjak valami erre a célra épített áramkört, kristályt? üdv, Crea
Hello!
Attól függ hogy mi a célszerű, hogy mik a követelmények. Hogy a frekvenciát szeretnéd-e állítgatni, vagy sem és milyen a frekvenciával pontosságával-stabilitásával szemben támasztott igényed.. Ha állítani kell, és nem kell pontos, akkor 555 (vagy egyéb oszci, mert sok mindennel lehet oszcillálni). Ha nem kell állítani és pontos frekit akarsz, akkor kristály.. (pld. 32768Hz-es órába való) üdv! proli007
Köszi a választ, fix frekvenciára van szükségem, majd 555-el számolok egyet.
Sziasztok!
Szerentnek egy kapcsolot nyomogobbal, benyomom bekapcsol es bekapcsolva marad amig ujra be nem nyomom. Tud vki kapcsolasi rajzot adni? Koszi DuuD
Hello!
Pld. itt megtalálod, ha 555-el szeretnéd. De másképpen is lehet, sőt van erre külön topik.. üdv! proli007
555-ös IC-vel lehet-e valami kicsit őrült dolgot építeni?
Két 555-össel már egész érdekes hangokat produkáló generátor építhető, ha egy 0,2-2Hz-es astabil frekvencájával a CV bemeneten keresztül moduláljuk egy másik 400-600 hz-es hanggenerátorét.
Hali mindenki! Tudom hogy béna vagyok, de biztonság kedvéért megkérdezlek Titeket is. Ennél a kapcsinál: Link , az 555-ös 2,4 és 5 lábainál lévő körnek van valami jelentősége?
A válaszotokat előre is köszi
köszi szépen
csak mert már sokszor láttam ilyet (mindig más lábon [bár általába a 4-esen]), és sosem tudtam mi az. mégegyszer köszi
Ez így nem teljesen igaz... A kapcsolást nem befolyásolja itt, de egyébként azt jelenti, hogy a be/ki-menet negált. Például a reset bemenet nem 1-es logikai szinten lép működésbe, hanem 0-nál.
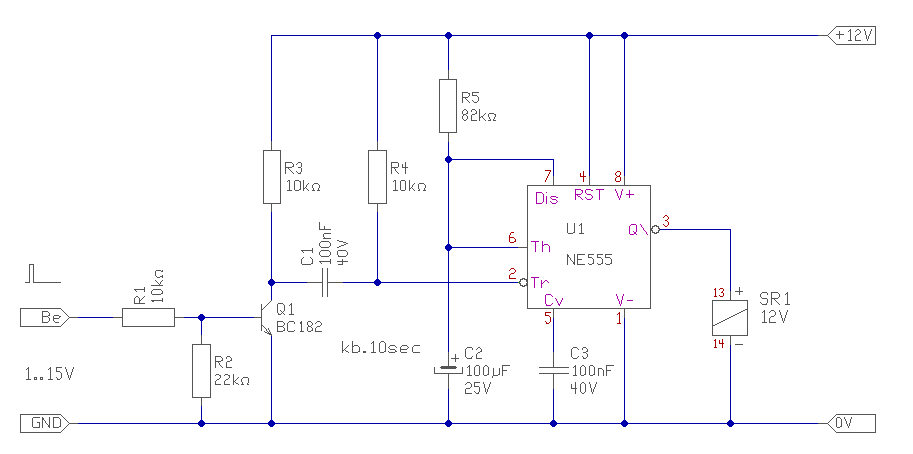
Van nekem egy 30 másodperces pozitív, 12 Voltos jelem. Azt kellene megcsinálnom, hogy amikor ez a jel megjelenik, egy relé behúzzon, de ne 30 mp-re, hanem 5 mp-re, és csak egyszer ez alatt a 30 mp alatt.
Hogyan lehet ezt megvalósítani? (a jel az autó központizár zárásánál, ablakhúzó kimenet, de a 30 mp sok, nekem csak 5 kellene, módosítani nem lehet)
Hello!
A C2-őt 47µF-ra cseréled (Vagy az R5-öt 47kohm-ra), és már kész is vagy. üdv! proli007
Hello!
Közben kitaláltam egy számodra szerintem kedvezőbb (és egyszerűbb) megoldást. De mivel ez nem 555, áthelyeztem ebbe a topikba. üdv! proli007 |
Bejelentkezés
Hirdetés |











