Fórum témák
» Több friss téma |
Az a push-pull kapcsolás.
Ellenütemű konverter az is mint a félhíd, vagy a teljes híd. De ott az ellentétes mágnesezést az ellentétesen tekert primérek felváltva történő bekapcsolásával érik el. Ott a teljes tápfeszültséggel kell számolnod a menetszámot. Viszont több huzalt kell feltekerned, mert a tényleges priméráramnak sqrt(2)-e fog folyni 1-1 primérben.
Akkor nekem előző példától nem eltérve 2db 12V-os primer tekercs kell. És akkor a képletből ami menetszám kijön, annál nekem még többet kell feltekernem? Tegyük fel kijön 2 menet vagy 10 akkor én mennyivel kell többet tekerjek? gyök(2)-vel? Köszönöm, hogy segítesz.
Üdv!
Na úgy látszik utóbbi időben csak én fárasztalak titeket Pár kérdésem lenne ismét.Egyiket itt találjátok mivel így utólag jut eszembe itt kicsit több ötlettel rendelkező ember van ilyen téren. Másik kérdésem az az lenne amit az előzőekben pimi9 írt itt. Akkor most a képletből ami érték kijön annak én mindig gyök2-szeresét kell tekerjem? Harmadik kérdésem meg az lenne, hogy ha nekem szimmetrikus szekunderem van akkor azt figyeltem meg, hogy csak általában egyik ágat figyelik és használják fel vezérlésre. Na mármost ha nekem csak egyik ágam terhelődik le jobban illetve kevésbé akkor a másik elszabadul? Ha fenn állhat ennek lehetősége. Megoldás az ha mindketőtt figyelem? Köszönöm előre is.
Üdv!
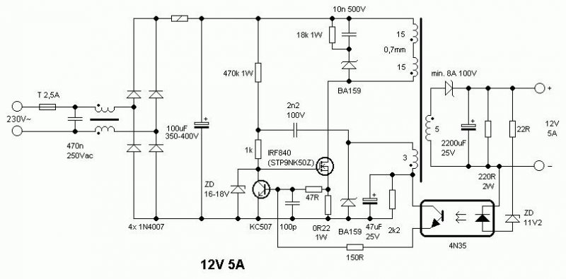
Segítséget kérnék, mert nem boldogulok az alábbi kapcsival(2.kép). Van valaki , aki megépítette az alábbi kapcsolást? Összedobtam- egy atx vasra tekertem a rajzon levő menetszámokat, izzós próba totál rövidzár Találtam egy másik 1. kép tranyós atx készenlétit ez működött, igaz csak 1A-ert tudtam kivenni belőle. Egy 12V/21W-os izzóval terhelve a fesz lement 6V-ra. Mivel tudnám emelni a terhelhetőségét? A vasnak bírni kellene vagy más menetszámok kellenének? Valakinek ötlete?
Szia! Ehhez a flyback topológiához alapvetően légréses trafó kell. A PC-táp nagy trafója nem légréses. Az ATX segédtápjától ne nagyon várj el nagy teljesítményt, az 1A elég jó teljesítmény tőle.
Üdvözletem mindenkinek! csatoltam egy rajzot (nem lett a legszebb
) ezt a kapcsolást csináltam meg és működik izzoval sorba kötke de amint közvetlenűl meg kapja a ~230 at elszáll az ic de semmi más nem. Én nem látom a problémát. Na és ebben szeretnék valakitől segítséget!
Hát az alkatrészeket azért megszámozhattad volna...
Ami egyből szemet szúrt, az furcsa pufferelés a primer részen. Annak a két sorbakötött kondinak semmi értelme. Így nem terhelheted asszimmetrikusan a színusz(ha egyáltalán?) két félperiódusát. Gondolom ez egy színuszos rezgő táp akar lenni. Az 1µF-os kondi táp felőli végét kösd a puffer plusz lábára. A kettő puffer helyett tegyél be egy darab 400-450 Voltosat. A segédtáp egyenirányítójával sorba tegyél egy 100-200ohmos ellenállást. Ez az ic fix 50% jelet állít elő, nem pwm. Van benne egy 16V-os zener, az stabilizálja a segédtápfeszt. Már csak ezért is meghalhatott az ic. Túl nagy volt a zener árama, zárlatos lett. Ja és azt az olvashatatlan típusú diódát is nézd meg a segédtáp tekercse után, szerintem az is meghalt. A komplementer emitterkovetőnek sincs semmi értelme. Azzal csak a kapcsolási időket rontod. IR2153 korrektül meg tud hajtani még egy nagyobb gate töltésű fetet is. Az a 68kOhmos ellenállás nem füstölög ? Tegyél oda minimum 2w-osat. 230v-hoz a graetz elé tegyél 10-12 Ohmos NTC-t, pc tápban van ilyen. Különben hamar megdöglenek azok a diódák, akkor meg már nagy baj van ha még egy biztit is hanyagoltál az áramkörböl. Az az 1µF kondi irreálisan nagy. Ehhez már nagyon kicsi induktivitás tartozna, akkorát meg lehetetlen csinálni. Egyáltalán milyen magra tekerted ? Melyik tekercs hány menet ? Ebben a kapcsolásban annyi a hiba, hogy szerintem hagyd az egészet. Van egy cikk, ami pont ehhez az ic-hez mutatott egy lehetséges alkalmazást. Ha veszed a fáratságot, hamar megtalálod, de azért mindjárt megkeresem neked. Terveztem egy ésszerűbb indító részt pont ilyen típusú tápokhoz. Nem kell hozzá izmos ellenállás, se TO220 fet, mint az említett cikk írója szerint. Kell hozzá 3 pici tranyó, egy 125V zener, kettő dióda, 4-5 ellenállás és ennyi. Majd lerajzolom. Kicsit csodálkozom hogyan működhetett ez izzóval ? Vagy az izzó működött, nem a táp ? ![]() Na mindegy... többit holnap !
izzóval csak sorba volt kötve a hálozat felöl (40Wos)javarészt innen származik a kapcsolás és van NTC is csak lemaradt. A trafó az meg 4db pc táp trafó egyben. Semmi más nem halt meg csak az ic
Ez a kapcsolás egy katasztrófa. Nem csodálom hogy szörnyethalt szegény ícé. Ez a tipus elég érzékeny a tápra, illik neki rendesen szűrni és stabilizálni (+15V). Az mindenesetre nagyon gáz, hogy a kapcsolt + ról kapja a tápot, egy ellenálláson keresztül...borzasztó.
Csináld meg inkább a Cimó-féle tápot :yes:
Ne haragudj, de kissé el vagy tévedve.
A furcsa pufferelés egy félhidas megoldás ami nagyon elterjed dolog főleg a PC-tápokban. Ebben a tápban egy deka lágy kapcsolást sem kell keresni mivel ez egy hard switch táp. Az 1u-s kondi DC leválasztó, a két nagy kondi feszültségosztó ami megosztja a tápot. Diódával sorban valóban kellene egy ellenállás különben az IC zenere elfőne. A belső zenert nem ajánlatos használni érdemes betenni mellé egy 1V-al alacsonyabb típust. A kiegészítő tranyók eléggé meggyorsítják a meghajtást mert az IR ezekhez a fetekhez édeskevés lenne, főleg hard switch üzemmódban. Röviden ennyit.
Így van. De ha ez az áramkör rendesen van megcsinálva, akkor nincs szükség az 1 µF-os kondira, mert nem léphet fel akkora egyenáramű összetevő, hogy számottevően elhúzza az osztókondik középpontját.
de nem árt az a kondi ha ott van?? de úgynéki működik is, kiegészítettem a segédtápot
A soros 1uf azért kell mert tranziensként is kialakulhat "rövid ideig tartó" DC összetevő. Az elkókon ez lassabban egyenlítődik ki (mint ahogy egy soros, 1µF-os kondi esetén teszi), és ezalatt betelíthet a trafó, ami pedig túláramhoz vezethet. Nem véltetlenül van ez a kondi benne az összes PC tápban....
Én már elég sok tápot csináltam, köztük 6 kW-osat is, de még sehova sem tettem ilyen kondit, aztán mégis mennek. ( mekkora kondi kellene ilyen teljesítményre? ) Utoljára egy 1 kW-os, önrezgő ZVS-t, abba sincs kondi. Ha a vezérlés rendesen meg van csinálva, akkor szükségtelen. A másik, hogy a tápok mondjuk 50 kHz-en mennek. Ha nem akarod, hogy a trafó túl meleg legyen, akkor legfeljebb +/- 0,15 T indukciót engedhetsz meg. Ebből az következik, hogy egy nagyobb tranziens esetén - még ha ugyanolyan irányú mágnesezést is kap a vasmag, simán elbírja a kétszeres gerjesztést is, tehát, nem tud betelíteni. A gyakorlatban a tranziensek sokkal elnyújtottabbak, mint hogy az problémát okozzon. Vagy nézz meg egy árammódusú, teljes hidas hegesztőgépet. Abba sincs ilyen, pedig annak aztán nagyon gyors az áramkorlátja, ebből eredően előfordul a viszonylag nagy feszültség-idő terület különbözet a mágnesezésben.
A pc tápokban valószínű azért van benne, mert nincs tiszteséges áramkorlátjuk, ami a primer oldali áramot nem engedi egy megadott érték fölé. Ugyanis, ha elkezd telíteni a trafóvas, akkor elkezd nőni is az áram. Ha ezt megakadályozod azzal, hogy lekapcsolod az adott tranyót, akkor a következő bekapcsolásnál már a másik tranyó fog vezetni, tehát, a trafó ellenkező irányú feszültséget kap és elkezd a fluxusa csökkenni. Vagyis, elkezd a telítésből kijönni és csökken az árama. Persze, ehhez egy rendesen megtervezett vezérlés kell...
Ártani nem árt, csak nem mindegy, hogy milyen kondit teszel oda, hiszen jó nagy áram folyik át rajta és ezt ki kell bírnia. Elvileg, a polipropilén szigetelésű kondi ami jó oda. Nézz körül a WIMA-nál.
Pont az árammódú szabályzással ellátott táp, és a ZVS is rossz példa ebből a szempontból, mert ezek általában a felépítésüknél fogva eleve védettek a túlárammal (és ezzel együtt a trafó telítéssel) szemben is.
A belinkelt kapcsolás, amiről szó volt, azonban egy minden áramkorát nélküli hard switch táp. A PC tápnak van ugyan némi áramkorlátja, de nem elég gyors és nem elég megbízható, ezenfelül az általánosan ismert PC táp is hard switch módban megy, elavult kapcsolástechnológiával, és rég elavult félvezetőkből áll. Gyakorlatilag az 1980-as években megjelent első PC-k óta alig változott (30!! éve). A mai napig bipoláris tranzisztorok a kapcsolóelemek benne (hány éve is használunk FET-et és IGBT-t?)... A tápra visszatérve pedig: eleve nem tartom szerencsésnek az elkókat terhelni a trafó 30...100kHz-es primer áramával is, mert ettől mindenképpen csökken az élettartamuk (már ha ez számít valamit manapság). Nem olyan nagy ügy betenni 2db FKP félhíd kondenzátort. Még egy rezonáns tápegységbe sem, ha netán nem olyan felépítésű, hogy a rezonáns kondi(k) kiváltják a félhíd kondijait is... De ez megint más kérdés - csak ha már szóba került a dolog megemlítettem. u.i. Ha esetleg nem lenne egyértelmű, arra gondoltam, hogy eleve ne az elkók közös pontjába kössük be a trafót (még kondin keresztül sem), hanem inkább 2db félhíd konit tegyünk be. Amúgy sem muszály 2db 200V-os elkót sorbakötni a tápban, amikor lehet 1db nagyobb feszültségűt is használni pufferkondinak....
Ezért fogalmaztam úgy, hogy tiszteségesen megépített vezérlés...
Vagy, mennyire tiszteséges egy olyan táp, amiben nincs áramkorlát? Egyáltalán mitől tud elindulni, ha a szekunder oldalon feltöltetlen kondik vannak?
Így van! Az említett kapcsolás nem egy "tiszteséges táp"!
Ha mégis működik az attól van, hogy: - a primer oldali elkónak is fel kell töltődnie, ami eltart egy ideig, és ezért a szekunder oldali kondik is véges nagyságú árammal fognak töltődni - amit szerencsés esetben a félvezetők is kibírnak. - van belső ellenállása a tápot ellátó DC 300V-nak, feteknek, és a trafónak is. -a trafonak van némi szórási induktivitása is. - a szekunder oldali egyenirányító belső ellenállása és a huzalozás (v. nyák fólia) ellenállása is korlátozza valamennyire az áramot. -és majdnem kifelejtettem az elkók ESR-jét, ami ebben az esetben szintén korlátozza a max töltő áramot. Ezek együttesen már elegendőek lehetnek ahoz, hogy működjön ez a táp. Persze ettől még egyetértünk, ez egy gány megoldás, és nem is megbízható túlságosan. Ugyanakkor sok-sok éve (talán olyan 15...20?) építettem hasonlót, amikor még kevésbé értettem ezeknek a működését, és meglepő módon az a táp mai napig működik. Hiába némi szerencse is jól jöhet ezekhez a dolgokhoz ![]() Persze egy korrektül méretezett és felépített kapcsolás nyilván szinte minden szempontból jobb lenne....
Szívemből szóltál. Sokmindenre szoktam használni a Skori-féle tápot (tulajdonképpen egy fénycsőelőtét jól izmosítva) mert egyszerű, olcsó, pillanatok alatt össze lehet dobni ha kell egy kapcsolóüzemű táp. Egyszer próba képpen rátettem egy végfokra is. A felvett teljesítmény 900W körül volt, kapott közben rövidzárat is és simán bírta, pedig abban sem volt benne a vitatott kondi és korrektek mondható vezérlése sincs.
Sziasztok. Tudnátok nekem ajánlani egy jól működő kapcsolást ir2153-hoz? (azért ehhez az ic-hez mert találtam itthon 4db-ot)Ja és kb 4-500wattra lenne szükségem. Válaszokat előre is köszi.
Konkrétan melyik kapcsolásról beszélsz?
Skori oldalán megtalálod keress rá (12V 20A-es félhidas táp).
Üdv!
Ha megkérnélek még egyszer megnéznétek ezt a hozzászólásom? Előre is köszönöm.
Ha csak az egyik ágról van VCS és pl azt terheled, akkor a másik ág elszabadulhat, ha a másikat terheled akkor az esni fog. a szabályzottat tartja.
Egyébként erősítők esetén majdnem szimmetrikus a terhelés, nem kell ilyenekkel törődni. A második, kérésedre javaslom olvasgass mi a különbség az RMS és az átlagos középérték közt.
Az a baj a második kérdésem két hete tettem fel és azóta se jutok dűlőre. Olvastam kapcsolóüzemű oldalakat és nekem egész pimi9 válaszáig egyértelmű volt, hogy a képletből ami érték kijön azzal kell számolni mivel sehol sem olvastam idáig erről
Idézet: „Viszont több huzalt kell feltekerned, mert a tényleges priméráramnak sqrt(2)-e fog folyni 1-1 primérben.”
Írd le mit akarsz számolni, milyen értékekkel.
Én "Nprimer=Uprimer*10000/4,44*Bmax*Ae*f" képlettel számoltam. Nem konkrét értékekkel számolok most hanem egyszerűen az elvet akarom megérteni. Így ha ezzel számolok kijön egy X menetszám. Mellesleg mindenképpen TL494-es vezérlésbe gondolkozok ha ez még esetleg segít mivel ennek a működését értem jól a többivel szemben.
Ha négyszögjellel dolgozol akkor 4,44 helyett 4-et helyettesíts be.
Ami kijön menetszám, 100%-os kitöltéssel fogod elérni azt az indukciót a magban amit behelyettesítettél. Ha kevesebb a kitöltés (TL494 90% 45-45) akkor felülre még beteszel egy 0,9-es szorzót. Ha ideális a trafód, akkor a szekunderen az P/SZ áttételnek megfelelően mindig ua a feszültség lesz. RMS az áramok számításához szükséges, de azt sokkal egyszerűbb egy példán keresztül elmondani.
Igaz, én írtam el mert utólag én is olvastam, hogy 4 kell nem 4,44 négyszögjelnél. Akkor ezek szerint amit pimi9 írt azt mellőzzem míg nem értem meg jobban a működési elveket és a képletet szerkesszem át "Np=Up*10000*0.9/4*Bmax*Ae*f"-re ha TL949-el van dolgom és akkor így a kapott értéket "lehet már tekerni is fel". Mellesleg több helyen több véleményt is olvastam. Volt ahol Bmax-nak 0.15-0.2-őt de volt ahol 0,3-at ajánlottak. Melyik értékkel érdemes számolni? PC táp vasmagot vegyünk számításba.
|
Bejelentkezés
Hirdetés |




Pár kérdésem lenne ismét.


) ezt a kapcsolást csináltam meg és működik izzoval sorba kötke de amint közvetlenűl meg kapja a ~230 at elszáll az ic de semmi más nem. Én nem látom a problémát. Na és ebben szeretnék valakitől segítséget! 







