Fórum témák
» Több friss téma |
Szia!
Nekem ismerős,valami hasonlót láttam már,de én inkább 556 ic-re tippelnék,persze mérget nem vennék rá,látni kellene pontosabban.Amit láttam azt vissza is rajzoltam,érdekessége,hogy az autó trafó helyén egy (nem helyesen írom) junoszti TV táp trafója volt beépítve.Mellékelem a rajzot,vesd össze,hátha segít.
Köszönöm a segítséget de nem tudom megnyitni, képként nincs meg, vagy print screenként? Nem használok komoly nyák tervezőket, így nincs is fenn csak az express pcb, az meg nem nyitja meg.
Az biztos 12ból 230-at készít majd egyenirányítva kapja a kondi meg triac valószínű.
Sajnos ezt a formátumot én sem tudom megnyitni és még lehet,hogy sokan mások sem szerintem aki tudja mellőzze,sima kép formátum is megfelel itt.
Amúgy szerintem is 556-l van építve az egyik fele az impulzust adja a tirisztornak a másik fele pedig az inverter tranzisztorának adja a jelet.
Köszönöm Vicsys, és Erdgab neked is , teljesen ugyan ez a kapcsolás ez. ez szépen működik a környékünkön.
Szia!
Ilyet hoztak hozzám is javításra, abban is Junoszt táptrafó volt a gyújtótrafó helyett.Azt mondták hogy egy akasztói srác csinálta, de az elérhetőségét nem tudom.
Akasztó 30km sincs, valószínű ő csinálta, nagyon szép munka elismerésem amugy.
Hali.érdeklődnék hogy ezt a kutyapásztort kb.
mennyi péznböl lehet kihozni?
Örülök,ha tudtam segíteni,Vicsys köszönöm a konvertálást.
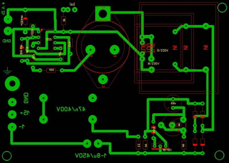
Nem reklám,de mindenkinek ajánlom letölteni a Sprint-Layout 5,0 kis tervező programot,van magyar verzió és hála a fórumtársaknak,szájbarágós leírás is a használatáról.Nagyon egyszerű vele dolgozni,tervezgetni.Több programot is próbáltam anno,de béna voltam azokhoz,az említett program viszont nagyon tetszik,ezzel "dolgozgatok",ha valamit szeretnék építeni,rendkívül sok szabadságot ad,szinte mindent meg tudok vele rajzolni,az inverteres hegesztőim egy részét is ezzel terveztem meg.
Sziasztok.
Megépítettem az alábbi pásztort , Kb. fél éve kitűnően működött, egészen idáig, de az elmúlt héten 3-db 555-öt emésztett meg. Szeretném a segítségeteket kérni, abban hogy mi lehet a probléma, melyik részében keressem a hibát. Ericsson hálózati töltőről hajtom, ami terhelés nélkül 16,8 V-ot ad le. Segítségeteket előre is köszönöm. üdv : Csacsa
Szia!
Nincs esetleg elvi rajzod a kapcsolásról? Azon könnyebb esetleg meglátni a hiba okát. (Irigylem azokat,akik elvi kapcsolási rajz nélkül átlátnak egy áramköri megoldást!) Üdv. Ottó
Szia!
A 16, 8V már egy kicsit sok az 555-nek. Egy 100ohm-os ellenálláson keresztül add rá a tápfeszültséget, és még puffereld meg az ellenállás után egy pár mikrós elkóval..
Sziasztok.
Kapcsolási rajzot mellékelem, és kipróbálom az ellenállást is, de azt nem értem, hogy idáig miért működött. Köszönöm
Szia!
Nézd meg a földelést is hogy megfelelő-e az érintkezés.Én is jártam így, mire rájöttem hogy a földelő csipesz nem érintkezik megfelelően a földszondán.Utánna a csipesz helyett tettem a vezetékre egy sarut, a földszondára pedig heggesztettem egy 8-as csavart és anyával rácsavaroztam a sarut. Azóta nem kellett Ic-tcserélnem.
Ha tudnál beszerezni SE555 típust az lehet,hogy bírná,ennek az IC-nek 18V a maximum tápja,a többinek 16V .Vagy,ahogy javasolták,tegyél elé 100 ohm ellenállást,puffereld meg egy kondival és a biztonság kedvéért még fogd meg egy 15V zénerrel az IC tápját.
Köszönöm a válaszokat, ki próbálom a javaslatokat,és beszámolok a fejleményekről.
Üdv Csacsa
Halihó: Én is csinálom az ehhez hasonlót kicsit másabb alkatrész elrendezés egyébként ismerem azt az akasztói illetőt.
Örülök neki, engem egy haver kért meg másoljuk le.
De semmi időm rá, 15é árulja az akasztói havernak levezettem az árakat nem sokat fog szerintem rajta a manus.
Elmondanám,hogy eleget mert nem drága az alkatrész hozzá főleg ha betudsz hozzá szerezni egy olcsóbb gyújtótrafót,én pl:850ft-ért veszem ladaszamara trafó.
Na látod én ezért kaparom le az alkatrészeket és látom el egyedi jelzéssel ehhez még hozzáadok egy kis műgyantát és lehet másolgatni.
Mondjuk az én kütyümet én terveztem és úgy vagyok vele,hogy az én szellemi termékemmel ne keressen senki pénzt,szenvedjen meg más is a tervezéssel vagy elégedjen meg egy olcsó gagyi rajzzal mint pl ez.És ez miatt ne kövezzen meg senki, mert javításaim során sokszor találkoztam olyan kis ipari készülékkel amiről le volt kaparva az adat.
Sziasztok!
Azt szeretném kérdezni, hogy van egy gyári készülékem villanypásztorhoz, de nem iagzán úgy működik ahogy kéne. A baj az, hogy rádugom a 230V-os hálózatra a hozzá való gyári adapter segítségével, a készülék működésbe is lép, szépen kiadja a 20kV-os impulzusokat, viszont egy idő után leáll (van, hogy 2-3 óra múlva, van hogy másnapra, de van hogy 3 napig is üzemel). Én arra gyanakodtam először, hogy a földelés nem megfelelően van kialakítva, ezért a földelő szondák számát 3-ra növeltem, ezeket a hosszuknál nagyobb távolságra ütöttem le egymástól (kb 1 méteres 20mm-es réz csöveket használtam, mielőtt leütöttem volna jó alaposán megcsiszoltam a felületet). A kifeszített madzag semilyen része nem érintkezik a növényzettel (tehát nem húz le földre, de ha le is húzna akkor sem szabadna a készüléknek kikapcsolni, hiszen ha az állat hozzá ér úgyanúgy leföldeli a 20kV-ot). Ha a készülékből kihúzom az adapter, majd újra rácsatlakoztatom akkor a készülék megint működik (egy darabig). Nem tudom mi lehet a gond, ha valaki tud légyszíves segítsen! Köszi!
Hello!
Nézted már a forrasztásokat? A táp rendben van, esetleg akkuról próbáltad?
Nem szedtem szét a készüléket, mert nem rég lett vásárolva, aksiról nem próbáltam, a tápját sem teszteltem még le (nem akarok semmit sem szétszedni mert még garis az egész és ha a burkolatot leszedem elveszik a garancia). Amúgy sokat nem fogok vele bíbelődni, vissza küldöm ahonnan jött és kérek helyette egy újat.
Csak előtte meg akarok bizonyosodni róla hogy hol van a hiba (a készülék a **** vagy én nem jól helyeztem üzembe a rendszert?) Azért írtam, hogy hátha valaki már találkozott ezzel a problémával. Köszi! Ejnye! Moderálva --vicsys
Hát szerintem mindenképpen készülékhiba lesz. Ha rossz lenne a földelésed, illetve a karámod testelne valahol attól elvileg nem kéne neki így viselkedni.
Tegyél fel egy képet hátha valaki találkozott már a készülékkel és lehet,hogy meg lesz az orvosság.
[OFF]Lehet,hogy már én is találkoztam vele. :gumicsirke:
Szia!
ez még nagyobb gyártóknál is szokásos . Amit egyediben (20db alatt ) készitünk igy lesz" védett". különben felismernéd az 555, TL 07x stb ket.
Helló!
Olyan kérdésem lenne,hogy a forumban valahol láttam és le is menetettem ennek a kapcsolásnak a gyári képét,amiben még dobozban van. A másik képen viszont ez a kapcsolás volt.Most tünt fel,h a dobozon a max.érték 6000V-nem mint ezen a rajzon.Vagy ez a kapcsolás nem ehhez a képhez tartozna? Köszönöm Attila
Szia ezt a rajzot én tettem fel nekem is volt egy ilyen mérőkém ,de az 10 kv-ig volt kalibrálva igazából én sem értem mitől volt az enyém 10 kv-os miközben ugyan azon értékű ellenállást tartalmaz mint a 6kv-os ez számomra REJTÉLY??
A 24k és a 100 k-s ellent több darabból érdemes össze rakni úgy,hogy a vég összeg 124k ohm legyen erre a szikra átugrás miatt van szükség,hogy nehogy az ellenállás felületén kússzon végig a szikra mert akkor lesz meglepi |
Bejelentkezés
Hirdetés |







Mondjuk az én kütyümet én terveztem és úgy vagyok vele,hogy az én szellemi termékemmel ne keressen senki pénzt,szenvedjen meg más is a tervezéssel vagy elégedjen meg egy olcsó gagyi rajzzal mint pl ez.








