Fórum témák

» Több friss téma
Fórum » LM1875, LM3875, LM3886, stb. TI végerősítők
Lapozás: OK   5 / 49
(#) tatabike válasza BobThornton hozzászólására (») Márc 19, 2010 /
 
Lapose a 18VAC-re írta, hogy túlzás, Te meg azt írtad, annyit adnál az IC-nek, vagyis ezek szerint Te 18VDC-re gondoltál.
(#) BobThornton válasza tatabike hozzászólására (») Márc 19, 2010 /
 
Nem, 18VAC, egyenirányítva 25VDC kétszer. De az adatlap szerint +-30V-ig lehet menni, ebből gondoltam.
(#) bakos13gab válasza BobThornton hozzászólására (») Márc 19, 2010 /
 
Szia!

Az a 4 amper szerintem a csúcs, amit csak egy pillanatig vesz fel mondjuk erőteljes mély hangoknál és ezt a pufferkondiból teszi. Én a két oldalnak egy 80 Wattos hiperszil trafót szánok 2*15V AC-vel.

Most nézem az adatlapot (Én 1876-ból építkezem, ami ugyanez csak sztereóban). A 4 amper az az abszolút maximum amit elvisel, szóval ez csak extrém esetben állhat elő.
(#) BobThornton válasza bakos13gab hozzászólására (») Márc 20, 2010 /
 
Köszönöm, akkor én is ilyen trafót fogok keresni.
Elgondolkodtam én is a 1876-oson, lehet egyszerűbb lenne nekem is ebből összerakni. Nem akarok egy hi-end erősítőt (ebből főleg nem lesz az ), de a 1876-nak az adatlapja szerint nagyobb a torzítása. Érdekes ez szerinted, vagy ezen a szinten úgyis a hangfal adja majd a végeredményt?

Még egyszer kösz a segítséget!
(#) bakos13gab válasza BobThornton hozzászólására (») Márc 20, 2010 /
 
Hát őszintén, fogalmam sincs. Ma már kicsit bánom, hogy a sztereó változatot vettem meg, mert minden szempontból jobb lenne 2db LM1875, ahhoz már van bejáratott nyák is. Azt gondolom, hogy ha nincs csúcsra járatva, akkor nem különösebben érdekes a torzítása, ez nem audiofil rendszer lesz, a számítógéphez tervezem nagyapámnak és 8 ohmos hangszóróval nem hinném, hogy gáz lenne. Ha egy 100 000-es hangrendszerbe tennéd, ott már biztosan számítana. De akkor meg inkább a LM3875-öt javaslom, mert az tényleg nagyon szépen szól (eddigi egyetlen IC-s végfokom, de még darabokban) és egyáltalán nem bonyolultabb, sőt.

Amiről még itt kérdeztem az előző oldalon, az a táplálás módja. Én alapvetően a szimmetrikusat használom, ahol lehet, mert egyszerűbb és állítólag nagyszerűbb is. Viszont hogy ilyenkor érdemes-e védőáramkört tenni, talán igen, egy jó hangdoboz esetében mindenképpen.
(#) lapose válasza BobThornton hozzászólására (») Márc 21, 2010 /
 
Szia!

Idézet:
„Nem akarok egy hi-end erősítőt (ebből főleg nem lesz az )”


Pedig az LM1875 meglepően jól szól. Szerintem nem fogsz benne csalódni(Ez az IC a gain clone kisebbik testvére).
(#) BobThornton válasza lapose hozzászólására (») Márc 21, 2010 /
 
Igen, tipikus kis erősítőt kerestem, ami inkább szépen, mint hangosan szól. Mióta vettem egy Sennheiser fülest, nagyon nem tetszik a kis számítógép melletti noname "zörgődoboz" hangja.
Na eldőlt, az itt lévő kapcsolást fogom megépíteni, ha kész, mindenképp beszámolok róla. Még hangfalat is kell hozzá majd készítenem (csak mindent sorban...).
(#) BobThornton válasza isamisa hozzászólására (») Márc 21, 2010 /
 
Szia Isa!

Feltehetnék egy-két amatőr kérdést ezzel a kapcsolással kapcsolatban?
1 - a P1-et lineáris vagy log típusúra javaslod?
2 - a C1 gondolom mikrofarad akarna lenni, ugye? (máshol egyértelmű, de máshogy jelöli)
3 - és a nagy kérdés: C2 van valahol?

Ennél a kapcsolásnál van valami nagyobb teljesítményre szükség az ellenállásoknál?

Köszi!
(#) lapose válasza BobThornton hozzászólására (») Márc 21, 2010 /
 
1: Logaritmikus kell, de elmegy a lineáris is.
2: Igen 2,2 mikrofarad
3: Ezen a rajzon nincs

Egy-két kiegészítés: Érdemes a C3-C4-el párhuzamosan kötni egy-egy 100nF-470nF-es kondenzátort(nem elkót).
Ha esetleg gerjed, a kimenetre rakni kell egy 220nF-1 ohm Soros RC kört(lásd katalógus): Bővebben: Link
(#) bakos13gab válasza BobThornton hozzászólására (») Márc 21, 2010 /
 
A C1 lehetőleg MKP kondenzátor legyen, nem kell nagy feszültségtűrésű, de jó ha a a tápot bírja.
Én többnyire 1%-os 0,6W-os ellenállásokat teszek mindenhova (nem drágábbak és legalább tuti bírják, de ide szerintem kisebbek is megfelelnének, a jelútba mindenképpen)
(#) BobThornton válasza bakos13gab hozzászólására (») Márc 22, 2010 /
 
Erre gondoltál: Bővebben: Link? Megállt a szívem...
(#) BobThornton válasza bakos13gab hozzászólására (») Márc 25, 2010 /
 
Na, ma eljutottam a boltba, de nem tudnak szerezni 2,2 mikrofarados MKP kondit, azt javasolták, tegyek be MKT-t helyette. Olvasgattam a fórumon itt, és nem igazán jöttem rá, mi a különbség. Van esetleg valahol infó ezekről? Miért MKP, jó-e az MKT?
Ja, és lapose javasolt, hogy tegyek be még párhuzamosan 470 nanósakat az 1000 mikrósok mellé. Ezt is érdemes akkor MKT vagy MKP-ből?
(#) lapose válasza BobThornton hozzászólására (») Márc 25, 2010 /
 
Szia!

Nyugodtan belerakhatod az MKT is, azzal is tökéletes lesz. ha esetleg később úgy gondolod, hogy ebben a kapcsolásban van több is, utólag is kipróbálhatsz benne más fajta kondenzátorokat is.
(#) bakos13gab válasza BobThornton hozzászólására (») Márc 25, 2010 /
 
Bocs, de csak most jutottam ide. a 630 voltos kondi teljesen felesleges, a 63V bőségesen elég. Működik mindenféle kondival, az MKP-t azért írtam, mert mindenhol ezt javasolják (pl. JLH könyvben is). A 2,2 µF sem kritikus, 1 µF is működik, ki kell próbálni, de a kondi 100 Ft-nál sokkal több nem lehet... Van ahol egyébként én is MKT-t raktam, ez volt. Őszintén szólva meg lehet spékelni mindenféle kondival, valószínűleg jobb lesz tőle. Ahhoz, hogy beüzemeld, tökéletesen megfelel az alapkapcsolás is.
(A kondikkal kapcsolatban nincs különösebb véleményem, mert jelenleg semmilyen műszerem nincs erre a célra. Egyszerűen ha lehet MKP-t rakok bele, mert az általánosan javasolt és bevállt. Ha már működik, akkor lehet csereberélni a dolgokat és meghallgatni az esetleges különbségeket. Én erre még nem nagyon vettem a fáradságot. A 2,2 µF olyan sok más kapcsolásokhoz képest, hogy szerintem felfele felesleges eltérni.)
Ne a HE storeból vedd a kondit, amit linkeltél, még csövesbe is sok volna... Ha Pest közeli vagy, akkor irány a lomex vagy hqvideo. Ha már megvetted, akkor tárgytalan...
(#) BobThornton válasza bakos13gab hozzászólására (») Ápr 12, 2010 /
 
Nah, megszületett a nyákterv, az ezen az oldalon található terv alapján. Sztereóban készült, mint a rajzon is látszik, a középen lévő táprészt - jobb híján - magamtól, de sok terv mintáját alapul véve csináltam. Lehet túlzás lett a sok kondi?
Kíváncsi lennék a véleményetekre, érdemes-e megcsinálni telifölddel?
(#) BobThornton hozzászólása Ápr 14, 2010 /
 
Sziasztok!
Tudnátok abban segíteni, hogy tudnám bekötni a trafót ehhez az erősítőhöz? az előző hozzászólásban lévő nyákot csináltam meg, ez tulajdonképp a két szekundert külön-külön egyenirányítja. A trafón tudom, melyik a kivezetése a két szekundernek, és az is megvan, hogy melyik páronként a két tekercs, de nem tudom, melyiket kellene közös pontként a két tekercsnek venni, hogy az legyen a nulla pont.
A trafó Talema gyártmány, a narancs és sárga az egyik, a fekete-piros a másik szekunder.
Köszönöm előre is!
(#) gabikft válasza BobThornton hozzászólására (») Ápr 14, 2010 /
 
Szia!
Ha az előzőekben közölt rajzot szeretnéd megcsinálni, akkor ott annyi a dolgod, hogy 2 szekundert a megfelelő helyére kötöd, a 15V-os felirathoz, értelemszerűen az egyik felére egyik szekunder másik felére márik szekunder, inenntől kezdve a dolog már megoldott, mert a panelon rajtavannak az egyenirányító diódák, és a puffer kondenzátorok is. Ha nem tiszta írj!
(#) BobThornton válasza gabikft hozzászólására (») Ápr 14, 2010 /
 
Igen, de abban nem vagyok biztos, hogy felcserélhetőek-e a szekunder szálai. Például: bekötöm az egyik helyre az egyik szekundert, ex-has módon valahogy, a másikat viszont bárhogy köthetem? Arra gondolok, hogy a trafó a hálózati frekvenciától függő irányban indukál áramot a szekunder tekercsekben, és ha "szembe" kötöm az egyiket a másikkal, mi történik?
(#) BobThornton hozzászólása Júl 7, 2010 /
 
Sziasztok!
Megépítettem nagy nehezen (vagy inkább lassan) a kis erősítőt, nekem nagyon tetszik, ahogy szól... a fele. Mert a másik fele egyáltalán nem szólalt meg először. Nem tudtam, mi a baja, aztán hétvégére elvittem magammal, mikor elutaztam, és nem tudom, a rázkódástól, vagy mitől, de mikor újra próbáltam, szólt sztereóban. Egy ideig. Merthogy fél óra után megint elhallgatott. Ha hozzáérek egy csavarhúzóval az IC "2" lábához, a bemenethez, akkor búg őrülten, tehát nem az IC a hibás, ha az előtte lévő R1 ellenállás lábához teszem a csavarhúzót, semmi hatás, nem szól. Hallottatok olyanról, hogy egy ellenállás, ami multiméterrel szépen 10 kohm-ot mond magáról, hang szempontjából nem vezető? És mitől szólt egyszer fél órát, utána semmit?
Köszönet a segítségért, előre is!
(#) Macken válasza BobThornton hozzászólására (») Júl 24, 2010 /
 
Szia!
Én a helyedben végigfutnék azon a bemeneten nem tudom mit kötöttél rá, de a kontakt hiba rendesen tud szivatni. Dobj be egy másik ellenállást lehet, hogy már rég meg is tetted és szól a ketyere.
Közben összedobtam én is egy csatornát gondoltam már meghallgatom, ha ennyire dicséritek és valóban jól szól.
Egyszerű, pöccre indult alacsony a zaja (Egy TDA-hoz képest szerintem sokkal).
Itt egy kép a nyákról, meg a beültetett panelról. Aki 20 Watt körül gondolkodik építse meg szerintem jó választás. A nagytesóját is összeraktam tegnap a 3875-öt az is patent még egyszerűbb mint ez csak a teljesítménye nagyobb!

Macken
(#) Zsinor hozzászólása Aug 17, 2010 /
 
Hali!

Itt egy újabb panelterv - igen kis méretű - a gyári ajánlás alapján tervezve.
- a panelt NEM kell tükrözni!!! csak nyomtatni, vasalni, maratni!
Használjátok egészséggel.
(#) melorin hozzászólása Okt 6, 2010 /
 
Üdv.

Visszaolvastam ezt az 5 lapot, de nem jöttem rá, hogy melyik kapcsolás lehet a legjobb.
Lenne hozzá egy 2x14,5V toroidom, az gondolom elég.

Ugyan ezzel a táppal a 3875-ből nagyobb teljesítményt lehet kihozni?
(#) lapose válasza melorin hozzászólására (») Okt 6, 2010 /
 
Szia!

Ilyen kis feszültségre fölösleges LM3875, a LM1875-nek viszont jó, feltéve, ha a váltófeszültséged 14,5V.
(#) melorin válasza lapose hozzászólására (») Okt 6, 2010 /
 
Igen, váltóban 14,5V.
Szerinted melyik kapcsolást a legérdemesebb megépíteni?
(#) lapose válasza melorin hozzászólására (») Okt 6, 2010 /
 
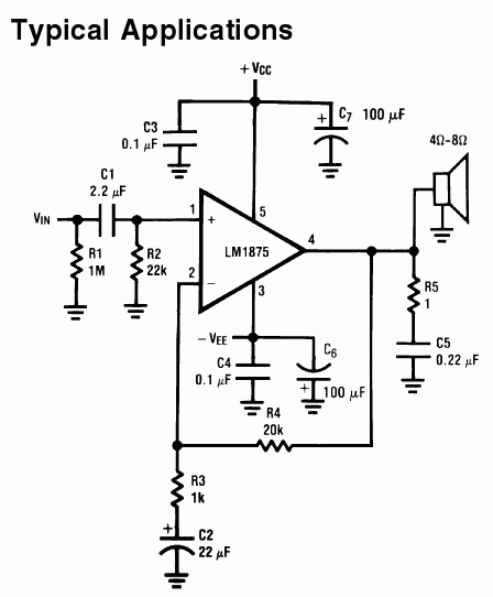
Valószínű, hogy a katalógusban szereplő rajzzal kezdenék.

LM1875.gif
    
(#) melorin válasza lapose hozzászólására (») Okt 6, 2010 /
 
És mi a csuda az a Gain clone?

Amúgy mennyire kell félni attól, hogy valami hiba folytán egyenáram jut a hangszórókra ebből az IC-ből?
(#) lapose válasza melorin hozzászólására (») Okt 6, 2010 / 1
 
A Gain clone, ha jól emlékszem eredetileg LM3875-el felépített erősítő. Nagyon leegyszerűsített kapcsolással, sokszor panel nélkül lengőben összeforrasztott alkatrészekkel, de igen jó hanggal. Ez az IC család több tagból áll: LM1875, LM3875, LM3886, stb.
Ha rendesen megépíted nem fog egyenfeszültség kerülni a kimenetre, de ha nagyon félsz, építs hozzá egy hangfal védő elektronikát.
(#) melorin hozzászólása Okt 17, 2010 /
 
Megépítettem az invertáló kapcsolást. Link
A kérdésem az, hogy nagy baj az, hogy az R3 10k-s ellenállás helyett 9.1k-t tettem bele? Az volt itthon.

A másik kérdésem az, hogy mi okozhatja azt, hogy enyhe brumm van a hangjában.
A tápba 4700µF kondikat tettem, az IC táp lábához pedig 1-1 1000µF low-esr kondit. Azokra került párhuzamosan 100nF kerámia is.
Mondjuk a búgás nagyon halk, oda kell tenni a fülemet hogy halljam, de akkor sem hagy nyugodni.
(#) lapose válasza melorin hozzászólására (») Okt 17, 2010 /
 
Szia!

Jó a 9.1K. A brumm, vagy földhurok, vagy árnyékolatlanság lehet. Gondos szereléssel szüntethető meg.
(#) melorin válasza lapose hozzászólására (») Okt 20, 2010 /
 
A földhurkot kizárnám, mert ennél jobban nem is lehetne csillagpontosítani, mint ahogy én csináltam
De mondjuk a bemeneten lehet, hogy túl hozzá a jelvezeték, ami a csatolókondihoz megy. Abban pedig nem vagyok biztos, hogy a jelföld jól lett-e csatlakoztatva az erősítőben. Erről senki nem tud semmi konkrétat mondani, csak annyit, hogy ne a csillagpontba kössem.

A másik problémám az, hogy kikapcsoláskor egy jó nagyot pattannak a hangszórók. Ez nálatok is így van?
Következő: »»   5 / 49
Bejelentkezés

Belépés

Hirdetés
XDT.hu
Az oldalon sütiket használunk a helyes működéshez. Bővebb információt az adatvédelmi szabályzatban olvashatsz. Megértettem