Fórum témák
» Több friss téma |
Hy. A cím természetesen nem komoly. Itt azért még nem tart az egészségügy.
![]() De sokat gondolkodtam azon, hogy hogyan lehetne olyan cuccot házilag csinálni, ami érzékeli, ha megmozdítom a karom. Addig eljutottam, hogy pl az EKG az izomaktivitást figyeli úgy, hogy érzékeli az idegaktivitás következtáben a feszültségváltozást. A régi típusok úgy működtek, hogy volt egy elektróda a lábon, ami a földvezeték szerepét töltötte be, és volt kettő a mellkason. A mellkasi érzékelők és a lábon lévő érzékelő közötti feszültségkülönbséget jelenítette meg. Tudni szeretném, hogy hány Volt lehet ez a feszültség. Sajnos a voltmárőm tönkrement, és nem tudom lemérni a feszültséget. Ha valaki szánna rá pár mp-t, a (jó minőségű) voltmérője egyik drótját az ellazított bokájához, a másikat meg a befeszített bicepszéhez nyomná, és a kijelzőn megjelenő értéket beírná ide a fórumra, 50 ponttal hálálnám meg. :szépennézőszmájli: A Googlén csak ezoterikus baromságokat találtam. :banplz:
Voltmérővel aligha lehet megmérni. Itt nano és mikrovoltokról van szó.
Minden féle képpen kell egy komparátor, műverősítő, és valami nagyon finomra kihangolt előerősítő. Nem hiszem hogy valaki épített volna itt közülünk sufni EKG-t, így szerintem sok gyakorlati tapasztalatot nem fogsz olvasni, hacsak ide nem keveredik egy orvosi műszerekkel foglalkozó ember...
Nem is EKG kell. Egyszerűen csak arra vagyok kíváncsi, hogy mennyire kicsi tartományban változik a bioáram. Érdekes lenne ha az izmaimmal lehetne LED-eket kapcsolgatni.
De ha igazad van(ami valószínű ), akkor ez nem éppen egy pár ezres nagyságú cucc. Bár ami esetleg könnyít a célon, az az, hogy nekem nem kell pontos érték, csak annyi, hogy be van-e feszítve az izom, vagy nincs, tehát annyira nem kell a cuccokat hangolni. Aztán lehet, hogy ez hülyeség, mert a legközelebbi kapcsolatom az áramkörökkel az egy összeadóáramkör volt logikai kapukból összerakva, de az inkább programozás.A fizikakönyvemben olvastam valamit a hidegemisszióról. Ha jól értem, ezt lehet használni áram felerősítésére, de sajnos sokat nem ír róla. Ha jól értem, valahogy fel kell gyorsítani az elektronokat, amik így még több elektront fognak a fémrácsból kilökni. Ezt egy erős mágneses mezővel talán meg lehet csinálni, de ennyire nem akarok bonyolítani. Utánanézek a címszavaknak, aiket adtál, és reménykedek a csodában.
Nekem van egy ilyen EKG-szerü szerkezetem összebarkácsolva itthon, ha a jövő héten lesz kis időm, megkeresem, felteszem a rajzát.
"Hy. A cím természetesen nem komoly. Itt azért még nem tart az egészségügy."
Na erről azért nem lennék meggyőződve. Na térjünk a tárgyra, Azom gondolkoztam, hogy valami nagyon érzékeny mikrofon jelét erősités után szkópra vezetve lehetne-e valamilyen szivdobogást indikálni ? Lehet hogy hülye ötlet de nem én vagyok az idetévedt orvosi müszerész sajna mert akkor már a gyerekeimen is lenne hangerőszabályzó. Idézet: „Na erről azért nem lennék meggyőződve.” És ez feljogosít arra, hogy lerombold gyermeki álomvilágomat? ![]() A mikrofonos dolog nem jó, mert nem a szívdobogást akarom mérni, hanem egy tetszőleges izom aktivitását.
Köszi.
Szia!
A http://www.hackaday.com-on volt nem túl régen egy ilyen. Most hirtelen nem találom, de ha meglelem szólok.
mint azt az általad linkelt EKG forumaban is irjak, ez a valtozat eleg veszelyes, mert nincsen levalasztva az emberke...
lessetek meg ezt is: http://www.cn.stir.ac.uk/eegviewer//preamp/
Szia! Az izmok elektromos aktivitását érzékelő műszer létezik az orvoslásban, úgy hívják, hogy electromyograph, röviden EMG. (EKG-nak csak a szív működését vizsgáló készüléket hívják, de létezik ENG az idegek és EEG az agy működésének mérésére). Erre rá lehet kerestetni az interneten, hogy milyen feszültségtartományokat regisztrál. Az EMG-nek két formája van, a tűelektródás verzió, amely a mérni kívánt izomba szúrt tűvel működik (gondolom ez kevésbé vonzó otthoni használatra
), és a felületi elektródás, amit a bőrre tapasztanak, természetesen ez utóbbi érzékenyebb kell hogy legyen (kisebbek a mérhető feszültségek, mert a bőrnek nagy az ellenállása).
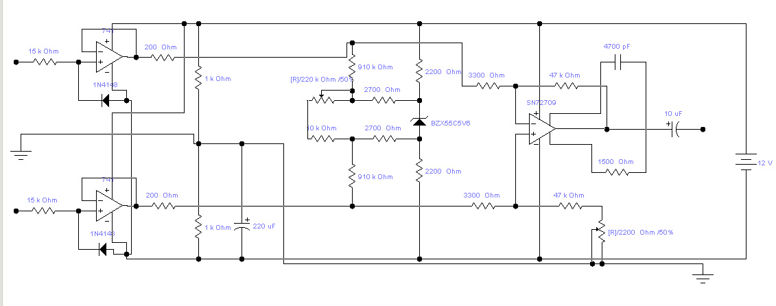
Az igért kapcsolási rajz. A két bemenet megy a két karra, nullpont az egyik bokára. A kimenet tetszőlegesen továbbhasználható.
Javasolt mindenféleképp hálózatfüggetlen áramellátás (elem, akksi), továbbá fontos a jó árnyékolás. Fontos: Ha a berendezés elsőre nem jelez semmit, az nem feltétlen jelenti a vizsgált személy halálát!
Már tudom mit fogunk tenni. A pályázati pénzt elrakjuk, és barkácsolunk egy ilyen EKG-t.
Nekem nagyobb tv-m lesz, nektek meg instabil barkás EKG söröskupakokkal. Üdv. Kórházigazgató
Sőt, a szigetelésen is lehet spórolni, és a defibrillátorra kapott pénzt is eloszthatjuk. Üdv: kórházmanagementszakosztály-főtitkárhelyettes.
Szereztem egy 2006/10-es Angol Elektor újságot, GameBoy kazettába integrált normál gameboy szabványú EKG.
Rendes programmal, erősítő fokozatokkal, komplett leírással... Nyíltan nem teszem ki, de akinek kell szóljon, megoldjuk... És egy még annál is primitívebb EKG PC hangkártya segítségével...
A megoldást hogy gondoltad?
![]() Egyébként bocs, hogy halottnak tettetem magam, de még annyira nem volt lehetőségem foglalkozni a témával. Ész nélkül nem akarok nekiállni alkatrészek vásárlásának, a fizikatanárommal meg csak csütörtökönként tudok ez ügyben beszélni. De a csütörtök sem mindig jó. Múlt héten a tanáromnak nem volt ideje szakkört tartani, holnap után meg én megyek Pestre suli helyett. Tehát bocs, hogy még nem osztom ki a pontot, de előtte azt akarom, hogy működjön az egész cucc, elektronikából meg sajnos egyedül túl lámer vagyok, titeket meg nem akarlak minden baomsággal zaklatni. További szép napot! Bár inkább hetet!
EKG-mint szívritmus mérő van komplett leírásom PChangkártyára, kevés elemmel, teljes leválasztással, de laptoppot kér
, (ha netán valamit elrontasz, vagy elromlik akkor se üt agyon.) De akkor is biztonságosabb, ha sima PCre használod, mert így is teljes a leválasztása.Egy friss újságban van, a progi hozzá ingyenes a netről letölthető. Egyetlen baja a leírás hozzá szerb nyelven van. Ha kell skennelem, és felteszem. Az elektródái egy csőn vannak, azt veszed a kezedbe. Kényelmes és biztonságos. Nyákrajz, beültetés, alkatrész lista, leírás egyben.
Itt vannak képek.
Ha van kérdés írj. Nem állok neki az egéssz leírást lefordítani, de ha valami nem érthető beírom. Nem akarom az egéssz szöveget magyarul begépelni.
Ezzel kapcsolatos linkek:
Link1 en.wikipedia.org/wiki/Electrocardiogram A Java átalakító link2 www.eclipse.org/downloads audio.rightmark.org/download.shtml www.dspguru.com www.musicdsp.org/archive.php?classid=0 A hozzá a program: A Java átalakító
Az utolsó link a program. Hiba történt a gépeléskor. Boccs
Most melyik programot kell innen használni? Azt ami a Infoelektronika honlapjáról van? Az egyik feljebb belinkelt oldalról letölthető egy BlueJ nevű progi. Az mire van?
Kell a Java átalakító, ami a gépednek megfelel, és az utolsó linkről (Infoelektronika) a EKG-MonitorV1.0.jar ami Java alkalmazás.
Tán már elkészítetted?
Egyszerű Java leírás( BlueJ), a kezdőknek ajánlott.
Ki érti ezt?
Még nem csináltam meg, de progit már letöltöttem. De a Infoelektronikás progiban 2 elinditható fájl van. Miért?
Egyébként hol lehet átállítani, hogy a vonalbemenetről vegye a jelet a progi?
Le tudnád egyszerűen írni, hogy az elektródákat hogy kell összedobni? (Mi az elve?)
Ha már valahova leírtad, akkor bocsi, de nem találtam meg, csak azokon a képeken, de ott nem igazán látszik, hogy mi is valójában az elektród... (Azt látom, hogy kettő drótot kell megfogni, ezek mennek az alura, de van egy harmadik kivezetés is. Az mi?)
Igen már írtam m.joco-nak MSNen, tehát nyilvánosan nem. :yes:
A leírásból sokadik olvasásra azt bogozom ki, hogy a szenzornak elég két vezető cső (így csinálat aki elkészítette az újságba a cikket). Az igazi az lenne (a rajzról sejtve) hogy fogsz egy rudat, azt beletesed egy csőbe, a csővégein rögzítve, hogy a cső közepén álljon. Ez a "föld". Majd a csőre kívülről a két végére rátekersz 10-10 cm alufóliát, ez a két érzékelőrész. Én nem készítettem, nincsennek tapasztalataim, de ajánlom az "állatkínzást" Ezt az élesztésre értem. Ha valami rosszul sülne el ne a te szived ránduljon görcsbe, inkább a macskáé. Meg se tudnád írni, hogy nem jó.Ha már biztos, hogy a szenzor végein nem kV-ok ugrálnak, a precíz hangolást nyugottan magadon is végezheted. A készülék, egy 1000szeres erősítőt tartalmaz. Képzeld, ha rosszul kötöd be a végeit!? Ha van még kérdés ne fogd vissza magad. Érdekel,hogy néz ki, és müködik, ha kész.
Szerintem szenzornak elég lenne, ha a vezetéket megfognád a kezedben(külön-külön mind a két kezedben), a földelést pedig valamelyik bokádhoz érintenéd. Láttam már ilyen kapcsolást, ahol a föld a bokához volt érintve. A kapcsolást meg fogom csinálni, de a cucc most a vonalbemenetről és mikrofonbemenetről is leveszi a jelet?
Jobb a vonalbemenetről, de lehet a mikrofon csatlakozásról is. A programnak szerintem mindegy.
Két próbálkozást csak csinálhatsz! Vagy ez , vagy az! Ennyire lusta ne legyél!
hi
nemrég szedtem szét egy schnxxx (már nem emlékszem) márkájó EKG-ét be volt törve a kijezője sajna egész komolny kis eketronikája van. hazamek csinálok róla képket és felrakom.míg a márkéját kerestem a neten egy ilyen rajzra bukknatam -már lehet felraka valaki- Bővebben: Link üdv |
Bejelentkezés
Hirdetés |





), akkor ez nem éppen egy pár ezres nagyságú cucc. Bár ami esetleg könnyít a célon, az az, hogy nekem nem kell pontos érték, csak annyi, hogy be van-e feszítve az izom, vagy nincs, tehát annyira nem kell a cuccokat hangolni. Aztán lehet, hogy ez hülyeség, mert a legközelebbi kapcsolatom az áramkörökkel az egy összeadóáramkör volt logikai kapukból összerakva, de az inkább programozás.
), és a felületi elektródás, amit a bőrre tapasztanak, természetesen ez utóbbi érzékenyebb kell hogy legyen (kisebbek a mérhető feszültségek, mert a bőrnek nagy az ellenállása). 
, (ha netán valamit elrontasz, vagy elromlik akkor se üt agyon.)






Ezt az élesztésre értem. Ha valami rosszul sülne el ne a te szived ránduljon görcsbe, inkább a macskáé.
egész komolny kis eketronikája van. hazamek csinálok róla képket és felrakom.




