Fórum témák
» Több friss téma |
Szia!
Összepakoltam, most bedobozolva járatom. Oszt' meglátjuk! Kicsit gányolnom kellett, mert amit vettem puffert az nem fér be az eredeti helyére (és nem is lehet kapni 18mm átmérőjű 400V-os kondit) ezért kivezettem a panel mellé oldalra. Csak ott van hely, ahol elfér. Köszönöm mindenkinek a segítséget!
A kondiról ugye tudod, hogy nem tekinthető szigeteltnek? A vezetékezés sem jó ötlet, a kapcsolóüzemű táp nehezen viseli, ha hosszabb vezetékezésen kell jókora áramimpulzusokat elrángatnia. Inkább legyen kicsit kisebb kapacitású a kondi, vagy kettő kisebb, csak férjen oda a panelre.
Erre én is gondoltam, de 100µF nál kisebb puffert?
Valamint 20x50mm hely van. Esetleg úgy tudnék másikat betenni, esetleg nagyobb értékűt, ha csökkentem a voltszámot. Egyébként nem is értem, pl. a PC tápoknál is 2db 680µF 200V os kondi van. Nem értem, hogy ide minek 400V-os? És miért ilyen viszonylag kis kapacitású?
Sziasztok segitséget szeretnék kérni. SAMSUNG 720N lcd monitorhoz keresek kapcsolási rajzot, inverteres panelhoz. Köszönet minden segitségért.
Hello!
Elektrotanyán ezt találtam. Kicsit rossz minőségű, de talán használható.
Szóval a helyzet a következő és elkeserítő...
Újfent szétkaptam, és szépen átalakítottam a panelokat tartó lemezt és a hátlapot. A táppanelon lévő dugó 5V-os ágára ráépítettem a kapcsoló tranzisztort, esetemben egy BC517-es darlingtont, ami szerintem pont megfelel a célnak, mert 0,4A tud, és nem vesz ki sokat a kapcsolófeszből. Bázisellenállatnak egy 11Kohm-ost tettem (ebből van sok). A tranyó 'kimenetére' tettem még egy 100nF-os kondit (mert abból is sok van... ).Eredmény: Szépen megy, amikor a háttérvilágítás működik, a venti is szépen pumpálja a levegőt be. Összeraktam, rápattintottam a műanyag hátlapot, és uccuneki, nyomtam a tesztet. Kb 45-60perc után egy gépváltásnál a monitor lekapcsolt... Hátlap le, és hátlap nélkül teszt... azóta is megy, hiba nélkül. Akkor most mi van?!
Annyi lehet a dolog, hogy nem hattervili problema, hanem belul valahol a gond. Az magyarazza ezeket. Amikor a gep valt, akkor egy pillanatra elveszi a jelet (ezert is sotetedik el a kepernyo, mert ezt a monitor erzekeli). Szoval nagy fekete szettaposott korul keresgelj.
Esetleg ideiglenesen szakitsd meg a hattervili kapcsolotranyohoz meno vezeteket a chip fele es kosd be direktbe az ON/OFF szalat, aztan nezd, mit latsz a kepen, ha elmegy a monitor.
Az a baj, hogy nem is mindíg megy el, hanem csak a kezdőképet (a színes Fujistu-siemens logót) mutatja folyamatosan. Ha olyankor kikapcsolom (a powergombbal), akkor hagyja magát kikapcsolni, de ha visszakapcsolom a logó marad. Szóval a háttérvilágítás szerintem se játszik.
Probald megkeresni a reset labat a foprocinak. A tipusa a neten fent szokott lenni labkiosztassal.
főproci = a videópanelon lévő széttaposott százlábú?
(csak mert a képernyő hátulján még látok sok kis lapos chippet)
Igen. Az a celaramkor. Azt meg altalaban meg vezerli valami kis mikroproci, ami a tulajdonkeppeni programot hordozza. Lehet, hogy az ujabbakban mar egyben van.
Köszönöm a gyors segítséget :worship:
Olvasom folyamatosan a topicot, keresgélem a megoldást.
Eddig azt tudtam meg, hogy a tápban a 100µF 400V-os pufferkondi adta be a derekát (230V AC-n lévő greatz után), és megvált az egyik lábától. ezt cseréltem egy ugyan olyan paraméterűre. Jelenleg már nem villanik fel a legelején a cső. De látható a kép, ha rávilágítók a kijelzőre. Amit mértem: ha bekapcsolna a háttérvilágítás (vagyis ha bekapcsolom a monitort), a tápegységből jövő +12V_INV ágon drasztikusan leesik a feszültség. A +12V_MAIN ágon, nem ilyen nagy a feszültségesés. Tehát a tápegységet nézzem át inkább, vagy az invertert? Ha nincs a tápegységre kötve az inverter és vezérlő, akkor is leesik a fesz. Ránézésre nincs hibás kondi a tápban.
Üdvözlet mindenkinek.
Segítségre volna szükségünk,mégpedig azLCD kijelzőt ránézésre hogyan lehet azonosítani-hogy két kijelző egyforma-e van rajtuk valahol azonosító,ha igen hol és milyen? köszönettel András.
Ranezesre nem, ki kell szerelni. A hatuljukon van egy feher vignetta, azon van a tipusszam, az alapjan lehet a neten keresni kiosztast.
Altalaban betukkel kezdodik es szamok+betuk folytatjak. Mondjuk igy: LTM12L44TX
Köszi - ezen kettő is van ilyen betü-szám kombináció álalában tartalmazza a kijelző átmérőjét pl:CM19A1726.......
Neten keress rajuk, pont ez a CMxxx nekem nem ismeros...
Nos, eddig a műanyag hátlap nélkül használtam a monitort, és alig-alig sztrájkolt. De azért csinálja
![]() Most este a mellékelt videón is látszik hogy mit művelt. (Össze kellett konvertálnom szutyok minőségűre, de a lényeg kivehető.) Fullképernyő látható a felvételen, az egész a bal oldalon futott folyamatosan. A videó chipre (TSUM16AK-LF) rákerestem, de a datasheetes lapok a képembe röhögnek (a gúgli meg csak eladni akarja nekem nagytételben...) Szóval megint ott avgyok ahol a part szakad
Mintha az orajel lenne NAGYON lassu. A kvarc rendben van a proci mellett? A kis feher kondikat is piszkald meg. Nincs pupos elko? A keprol ugyan nehez megitelni, de a labak forrasztasai milyen allapotban vannak?
Vegigmehetnel rajtuk holegfuvoval (vagy vidd el valaki ilyenhez).
Elkók rendben, a kvarccal mit kezdjek? (se oszcilloszkópom, se más komolyabb műszerem nincs, 2 multiméter és ennyi a "műszerpark") A piszkálás alatt konkrétan mit értesz? csavarhúzóval bökjem meg, hogy elengedte-e a forrasztás?
A weller pákámhoz van hőlégfúvó fej, de még ilyesmire sosem használtam. Nem sütöm meg a chipet? vagy körülötte az smd ketyeréket?
A kvarc alatt lévő kis kondi nekem púposnak tűnik...
Őszintén megmondom, nem tudom, mivel most nem akarom már éjjel szétszedni, majd holnap szemügyre veszem jobban.
Köszi az észrevételt!
A kvarcot csak siman bokdosni kellene, esetleg atforrasztani, de igazabol a lenyeg az, hogy valtozik-e a kep, ha piszkalod. Igazabol mindig az a lenyeg, hogy elo tudd idezni a hibat, akkor mar lehet valamit kezdeni vele. A misztikus hiba a legrosszabb, ami fel naponkent egyszer jon elo par masodpercre.
Nem fogod megsutni a ketyeret, ha csak az on megomleseeig melegited. A legjobb lenne, ha hiba eseten nezned a kepet es tapogatnad kozben a kisfesz panelt. Esetleg benyalazhatod enyhen az ujjadat is. Ahol javul, arrafele kellene keresgelni.
Megjavítva.
Háttérvilágítás működik, kép van. Hiba: az inverter nem kapott elegendő feszültséget, áramot. A tápegységben hibás valami, ami külsőleg nem behatárolható. Orvoslás: átkötöttem a +12V main-re, mivel nem láttam értelmét annak a FET-el leválasztott inverter tápágnak, a main pedig próba alapján lebírja a plusz terhelést.
Hi!
Úgy néz ki az emlegetett misztikus hibát nálam meg lehet tekinteni, telefonos előjegyzés után... ![]() Mikor végre szétbontva is előjött a hiba elkezdtem tapizni, böködni, nyomizni, húzni-nyúzni (alkatrészeket, és a lábakat is). Mind hiába. Ha lehúzom a táppanelt és vissza: marad a hiba; ha lehúzom a videópanel nagycsatiját (ami az LCD paneljához megy), akkor a kép kifehéredik (a logó marad a közepén) visszadugom , fekete háttér+logó... A kondi púpossága a képen érzéki csalódás, minden kondi jó állapotban van (kinézetre, legalábbis). Még a hőlégfúvós esetet megpróbálom holnap, de sokat nem várok tőle
sziasztok.Van egy fujitsu-siemens 15" os monitorom.A hiba ,hogy nem kapcsol be.A tápban az összes kondi pupos volt,kicseréltem,meglett az 5 és a 12 v is,de a monitor továbbra sem ad életjelet,még a led sem világit.Valami ötlet valakinek?A tipusa rajz szerint(gondolom én) scaleoview.
Valami biztosíték nincs kimenve? Megkapja az "elektronika" a tápot?
Igen.az elektronikán is megvan a két táp.
Sziasztok!
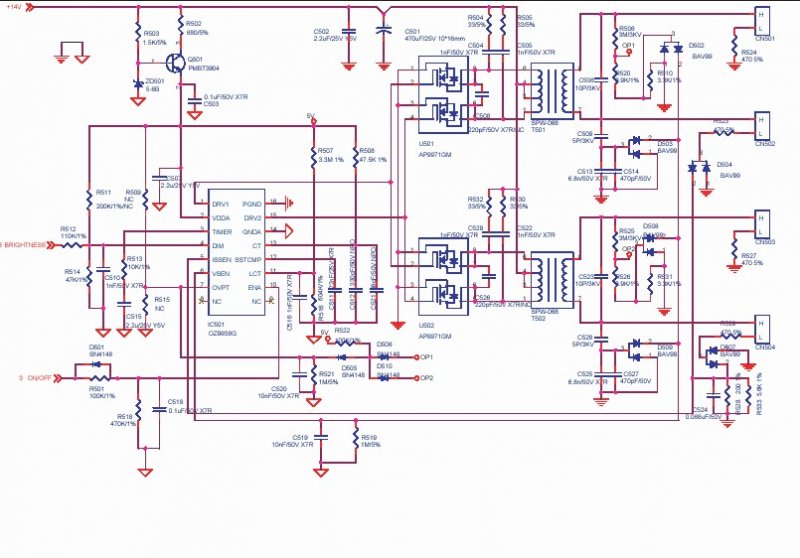
Van egy IBM monitor tápom, ami nem akar működni. Kimeneten nincs semmi fesz. (+5V és +12V) FET-et kimértem, az rendben van, teljesítmény diódák is, stab IC is OK. Minden kondit kicseréltem. Mégsem akarja az igazat. Tudna valaki segíteni, hogy merre keresgéljem a hibát? Köszi előre is!
Felteszem a kapcsolási rajzot.
|
Bejelentkezés
Hirdetés |

















