Fórum témák
» Több friss téma |
Adatlapokat hasonlítsd össze. De amire így fejből emlékszem: adc -t máshogy kell beállítani, több csatorna van a 882 -ben, és analóggá átkapcsolni is másképp kell. Talán az eeprom regiszterek is más bankban vannak, de ez nem biztos.
dcc aljzatok: http://www.loystoys.com/info/nmra-plugs-and-sockets.html
Amúgy milyen program ez ?
Ilyen csomagot hozott ma a postás
Hétvégén pezsgőt bontok, és nekiállok dekódert gyártani, végre bele fognak férni a Glaskastenekbe
Ezzel tudsz csinálni terhelésszabályzósat ? (szerintem nem lehet, mert nem tudja azt megcsinálni, hogy a motor egyik pólusát leföldeli, a másikat meg lebegni hagyja, de jó lenne ha meg tudnál cáfolni ebben)
Végigböngésztem az adatlapot, szerintem nem lehet megoldani.
Az egyik ötletem az volt, hogy "PWM A" módban az "felső oldalt" fixen tápra köti, és az alsó tranyókat kapcsolgatja. Ergó, ha 0%-os PWM jelet kap, a motor aktuálisan "0" kivezetése lebeg- de ugye ott van az a dióda, ami ha nyit, rövidre zárja a dolgot, vagyis fékez. Ezért lenne jó, ha "PWM B" módban ugyanolyan módon vezérelné a dolgokat, de persze nem, ott is ott van a fékezés a másik tranyó nyitásával... (Esetleg "StandBy-ba küldeni, és mondjuk egy külső tranyóval (BC847BS-sel, vagy még jobb, FDC6303-mal ) a szükséges lábat lehet földelni... De ekkor megint méretbeli problémákról beszélünk...)De ehhez most késő van, holnap még át kell gondolnom, hogy a diódákon mikor mi folyik. Ha valamikor nagyon ráérek azért kiméregetem, mit csinál.Nálam egyenlőre nem cél a terhelésszabályozás, de a 12F629-be nincs is túl sok hely...
A program is egyenlőre az általad is ismert " szlovák" dekóderből jön, azzal össze lehet hozni az IC-t. A maradék szabad lábra is van ötletem, de az még odébb van...
Válts 12F683 -ra, több mem, 2x akkora belső órajel, hw pwm. Szerintem.
Köszi, megfogadom! Eszembe sem jutott utánanézni
![]() Még van itthon 20db 12F629, akkor lehet, hogy a nagy része vagondekóderként végzi? Többet kéne fórumoznom...
Persze ehhez át kell írni a "szlovák" programot, mivel az nyilván nem fogja használni a hw pwm -et, mivel nem 683 -ra íródott. Csak azért írom, mert nem tudom mennyire vagy otthon a picek világában, és ne érjen meglepetésként, hogy ha betöltöd a 683 -ba a 629 -es progit, akkor az esetleg nem fog működni egyből, és magától nem fogja kihasználni a hw pwm -et.
Köszi, hogy gondoltál rá!
Erős kezdő, gyenge haladónak sorolnám be magam, eddig valamilyen módon még mindent sikerült megoldani, ami előjött. Az egy más kérdés, hogy nem szívesen publikálnám a programjaimat, mert a profik erősen vigyorognának a megoldásaimon
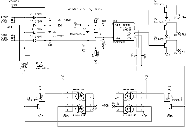
Elkészült a prototípus DCC dekóder,
az műhelyasztalon egyenlőre szépen megy, holnap kipróbálom élesben is. Nem lett túl szép, de nagyon akartam már egyben látni, úgyhogy több türelmem nem volt.Bár csak a legalapabb funkciókat tudja (jelenleg az a bizonyos "szlovák" dekóder programja van rajta, ami itt a fórumon is keringett, minimális módosítással), nekem nagyon megéri, mert most csak így van esélyem az egész flottám digitalizálni. Annyi változás még lesz, hogy a sínről a PIChez érkező jel a 47kOhmos ellenállás helyett 100KOhm/33kOhm osztót kap, csak olyan ellenállásom most nincs itthon. Ennyiből jött ki: PIC12F629 - 360 Ft SM 4007 - 10Ft x4, 40Ft BZV55C4V7 - 8.75 Ft 4,7 µF / 25V SMD B - 44.70 Ft 10 uf / 6V SMD 1206 - 35.50 Ft LL 4148 - 7.88 Ft Ellenállások: - 2.75 Ft x3, 8,25Ft FDC6303 - 0,55 Euro + áfa BD6221 - 1,63 Euro + áfa 505,08Ft + 2,616 Euro = kb. 1250Ft /dekóder + nyák (ami ugye nagyon kicsi) + munka. Egyoldalas nyák, 12x24mm, így a Glaskastenekben is vígan elvan. Ha minden jól működik (holnap kiderül), szívesen fölteszem a nyákterveket is, de sajnos a tranzisztor és a H-híd elég nehezen beszerezhető alkatrész...
Nagyon pöpec lett. Gratula!
Engem egyetlen egy dolog aggaszt, még pedig a BD6221-nek a maximális 18V-ja. Bizony a tüskék, és a kommerszebb digit központok pályafeszültsége nemritkán efölé kúszik! Tanácsként lehet, hogy célszerűbb lenne az SM4007 helyett Schottky-t használni. Ugyan ekkora áram, még kisebb méretben!
Köszi
![]() Megfogadom, de még van itthon úgy 20 dióda ebből, aztán veszek schottkyt. (kicsit slampos voltam, igazából ezek SA156-osok, kaptam annó egy marékkal belőlük, bár a lényegen nem változtat) Mégis ma próbáltam ki, és addig királyul is ment, amíg Trix Mobile Stationnal ( Trix 66920 v0.34 + stabil 16V táp) nem akartam a CV1-et átírni. Azóta se kép, se hang, olvasáskor minden CV-re "000"-t ad, és 3-as címen se megy már... (A PICre érkező jel a szkóp szerint tiszta, valószínűsítem, hogy a központ a ludas.) Azt hiszem első körben kikölcsönzök valakitől egy másik vezérlőt, hátha azzal nagyobb sikerem lesz. A tüskétlenítésen rágódtam egy darabig, de mivel nem nagyon találtam 1W körüli SMD Zenert, így a nyákról lemaradt. Hagytam a nyákon helyet külső elkót bekötni, akkor ezzel lesz egybekötve egy zener, köszi, hogy szóltál. Elvileg a központ is saját építés lesz, ha egyszer eljutok odáig (úgy néz ki ezt sem halogathatom tovább), kezdetnek egy nano-xs88-ra gondoltam,, a track feszültsége állítható. Aztán majd egy saját grafikus LCD-s vezérlő lenne a cél.
Kivettem a PIC-et, újraprogramoztam az eredeti, nem általam berhelt hex-el, visszatettem, megint működött a 3-as címen, mint a kisangyal.
Beléptem a Mobile Station szervíz menübe, dekóder kiolvasása: megint CV1=000 -át írt ki. Itt kiléptem anélkül, hogy bármit módosítottam volna, de ezek után ugyanúgy se kép, se hang. Azt hiszem holnap showdcc-zek kicsit...
Lenne egy elméleti kérdésem.
A szabvány DCC jelet rá lehetne rakni váltóáramra? Mondjuk 50hz-re azaz 220v-ra.
A DCC jel váltóáram. Csak nem szinuszos, hanem négyszög alakú. +- tizenpár volt. Hogyan akarod ezt rárakni a 220V-ra??? A sínekre akarsz 220-at tenni? Amellett, hogy életveszélyes, még tönkre is megy minden, ami rajta van.
Vagy a 220-on szeretnéd magát a jelet, mint információt átvinni mondjuk a szomszéd szobába? És ott leszedni róla és megfelelő meghajtóval táplálni a síneket? Erre van jobb megoldás. Szerintem gondold át még egyszer és fogalmazd meg pontosabban mit is szeretnél csinálni.
Akkor rosszul fogalmaztam. Én a DCC jelet szeretném rárakni a 220-ra. A síneknek ebben az esetben nincs szerepük. Ahogy Én tudom,de javíts ki ha nem így van, a DCC jelet előállítjuk mondjuk egy PIC-el, azt egy booster segíségével, amiben 12-20v egyenáram és egy speckó ic pl: (L6203 vagy egy síma motor driver L293...) kirakja a sínekre. Ott egy dekóder visszaalakít mindent és így megy a vonat.
Különböző eszközök vezérlése céljából. Szerintem a lehetőségek tárháza végtelen pl. egy komplett ház vezérlése, kábelezés és különböző wifi és egyéb rádióhullámú eszközök nelkül. A DCC szabványú adatcsomag rengeteg dolgot tudna vezérelni. Valahol olvastam, hogy az internetet a villanyhálózaton keresztül akarják vinni, hogy ne keljen ujjabb vezetéket kihúzni az utcán. Persze nem itt Magyarországon. Annó annak idején a suliban is tanultunk róla, hogy lehetséges a szinuszhullám mellett más jelet is elvinni ugyanazon a vezetéken. Csak szerintem pont hiányoztam az óráról!
Túl lassú jel a DCC szerintem.
Egy nagyfrekvenciás jelet rámodulálni és azt leválasztani is sokkal könnyebb a jelről. DCC átlag frekvenciája ~ 8K, és ez nagyon kevés. Amit kényelmesen lehet még "otthoni" körülmények között fejleszteni, mérni az a 250-500KHz lenne.
Sziasztok
![]() Egy kicsit elvagyok havazva. DCC, terhelés szabályzós dekóderekben használom nagyszámban, itt kellene kiváltania 872-t 882-re. Tisztelettel Farkas Zoltán
Igazából csak az elméleti megvalósításon gondolkodtam. Arra Én is gondoltam, hogy az lassú lenne, meghát ha pl egy házvezérléséről lenne szó oda rengeteg booster kéne, mert egy házban többszáz méter vezeték van, amin folyton erősíteni kéne a jelet. Azért gondoltam a DCC-re mert rengeteg adatot tud továbbítani. Dehogy a Netet, hogy rakják bele a 220-ba arra azért kíváncsi lennék, de ez már nem ehez a témához tartozik.
Ahogy az ADSL -t a telefonvonalra. Vivőfrekvenciákat modulálnak/demodulálnak, egyet adás, egyet vételirányban, és nem kell jelerősítő sem, több km -ig.
Igen, de ha jól tudom a telefonvonalon egyenáram van amin sokkal egyszerübb mindazt amit leírtam megvalósítani. Azért egy 50Hz váltóáramnál már bonyolultabb.
Igen, meg a 3.5 kHz -ig a hangfrekis sáv. Ezen sáv felett választják meg a vivők értékét, hogy a modulált jel sávszélessége is meglegyen mindkét iráyban. Ilyen elven működik a kábelmodem is, csak más vivőkkel. Persze a 230 V -os hálózat felvet némi érintésvédelmi problémát is de ez megoldható.
Még ifjúkoromban a modellvasút vezérlést is ilyen vivős módszerrel csináltuk, de akkor még minden nagy volt, még a HO -ba is alig fért bele. Meghát időközben megjelentek a pici mikrovezérlők, és sokkal kissebbe, sokkal több lehetőség lett, és nem utolsósorban szabvánnyá is vált.
A lényeg az, hogy megoldható.
Az érintésvédelemről meg csak annyi "Aki nem tudja mi az, az ne nyúljon hozzá" ezt az elektro tanárom mondta mindig. De ez már nem a digitális vasútról szól, úgyhogy nem is írok róla többet. Lehet megérne egy külön topikot!?
Szisztok Lenne 2 kérdésem. Hogyan lehet különbséget tenni a cv-ék írása és, hogy melyik dekódernek szól az utasítás. Mivel a packet 4 byte
ebből a cím és az utasítás byte szolgál a vezérlésre. Tehát ha Pl: a 3-as dekodert akarom megszólaltatni akkor címnek elküldöm a 3-at és hogyan tovább mert a cv számát is elkellene küldeni illetve, hogy milyen értéket kapjon. A másik kérdés a pic12f629-es dekódert szeretném megépíteni, jelenleg szimulálni szeretném és nem tudom mekkora frekvencián működik a dekóder.
Alap esetben, ha írod, olvasod a CV -ket, akkor csak 1 mozdony van a programozó vágányon, tehát nem kell különbséget tenned a dekóderek között.
12F629 adatlapjában megtalálod hogy mekkora a belső órajel frekvenciája. |
Bejelentkezés
Hirdetés |













