Fórum témák

» Több friss téma
Fórum » Erősítőhöz való hangsugárzó védelem (koppanásgátló)
Lapozás: OK   58 / 196
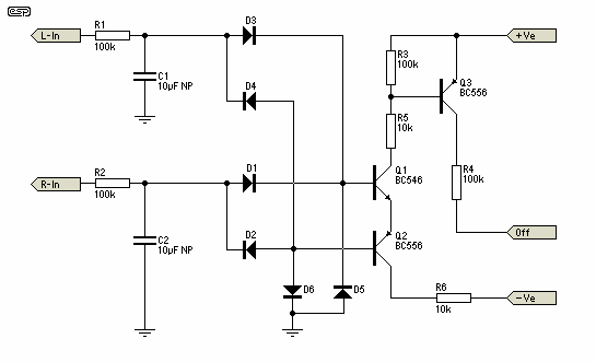
(#) lacek29 hozzászólása Okt 25, 2010 /
 
Sziasztok,megépítettem én is a mellékelt védelmet,de valamiért az R17,és R1 pár másodperc múlva fellforrósodik annyira,hogy nemlehet megfogni,pedig a rajz szerinti 0.5w-osak.Valamint,ha leveszem róla a váltó feszültséget,nem enged el a relé azonnal,hanem eltelik kb fél másodperc.Utána mind a 3 led szép lassan alszik csak el.Valaki tudna segíteni,azt megköszönném.

protect.jpg
    
(#) proli007 válasza lacek29 hozzászólására (») Okt 25, 2010 / 6
 
Hello!
Nem mindegy a +Ut tápfeszültség értéke.
- Ha 24V/50mA-os relét használsz, és a tápfeszültség mondjuk 40V, akkor az R1 ellenálláson 40V-24V=16V feszültség esik. Ez 16V*50mA=0,8W hőtermeléssel jár. Tehát jól, és állandóan fűteni fog. Így 1W feletti ellenállást érdemes alkalmazni.
- D9 Led feszültsége kb. 2V. Így 40V tápfeszültség mellett, az R17-re, 38V jut. Teljesítménye P=U^2/R avagy 38V*38V/1500ohm=0,96W Tehát ez is szépen fűteni fog.

Szerintem Te nem az U~ feszültséget kapcsolod ki, hanem a +Ut tápot. Ha az U~ megszűnik, akkor R8 ellenállás feltölti a C1-et, kb. -4V-ról, +0,6V-ra. ettől a T3 kinyit, és kisüti a C2 kondit. Ez kb. 50ms idő alatt végbe megy. A relé ejtési idejével együtt ez nem lehet nagyobb, mint egy tized másodperc.
üdv! proli007
(#) lacek29 válasza proli007 hozzászólására (») Okt 25, 2010 /
 
Azt a relét használom,ami a rajzon is van.A +/- táp valóban 40V,akkor valószínü azért melegszik az R17.Nem a +U tápot veszem el,hanem a U~-t.
(#) dbase válasza lacek29 hozzászólására (») Okt 25, 2010 /
 
R17 csak a led előtéte, az nem melegszik ha jol van megcsinálva a cucc. Valami nem stimm nálad akkor.
(#) proli007 válasza lacek29 hozzászólására (») Okt 25, 2010 /
 
Hello!
Akkor T3-R8-C1-D2 körében valami hiba van. (esetleg a tranyót nem jól ültetted be, C1 szivárog, vagy zárlatos, R8 szakadt..)
üdv! proli007
(#) lacek29 válasza dbase hozzászólására (») Okt 25, 2010 /
 
Maga az áramkör működik rendesen,csak a relé elejtési ideje tűnik soknak nekem,és az ellenállások melegedése.Az ellenállásokat kicserélem nagyobb teljesítményüekre.
(#) lacek29 hozzászólása Okt 25, 2010 /
 
Javult kicsit a helyzet.Kicseréltem C1-et,és a relé most azonnal elenged.Viszont a ledek utána még nem azonnal alszanak ki,hanem szép lassan ,de gondolom ez nemolyan nagy gond.
(#) proli007 válasza lacek29 hozzászólására (») Okt 26, 2010 /
 
Hello!
Ez természetes, mert a Led-eket az erősítő nagy pufferkondija táplálja, az meg lassan esik össze. De ennek már következménye nincs.
üdv! proli007
(#) lacek29 válasza proli007 hozzászólására (») Okt 26, 2010 /
 
Csinálok még 1-et a másik erősítömbe is,remélem az is jó lesz Köszi a segítséget
(#) lacek29 hozzászólása Okt 26, 2010 /
 
Sziasztok.Elkészült a második védelem,és tökéletesen működik.Annyit kellett csak változtatnom rajta,hogy R15-t 27Kohm-rol 15 Kohm-ra csökkentettem,mert a clip led folyamatosan világított.
(#) oibacsi hozzászólása Nov 7, 2010 /
 
Sziasztok!
Koppanásgátlóra nincs szükségem, csak DC védelemre.
A mellékelt dolgon változtatnátok valamit? Természetesen a diódát a reléről nem hagyom ki.
Illetve tudnátok nekem nagyon jó minőségű relét ajánlani? Nem szeretném a hangot lerontani...
(#) proli007 válasza oibacsi hozzászólására (») Nov 7, 2010 /
 
Hello!
Még nem láttam ezt a rajzot, de nagyon szellemes- átgondolt, és ráadásul jó is a kapcsolás. Megkerestem a hálón, szerintem építsd meg a többi részét is, nem érdemes spórolni a filléres tranyókon-ellenállásokon. Úgy is a relé a leg húzósabb benne. (Reléről nem nyilatkoznák, de én OMRON G2R-1-et tennék bele. Persze a teljesítményt is megemlíthetted volna, mert a tudók nem válaszolhatnak erre érdemben.)
üdv! proli007
(#) oibacsi válasza proli007 hozzászólására (») Nov 7, 2010 /
 
Kb. 2*15 wattos (8ohm), push-pull ab osztályú mosfet-es kapcsolás.
Semmilyen koppanást nem hallok, nem nyitnak ki a tranyók kb +-14V tápfesz alatt, kondi nincs a jelútban, szerintem ezért. Nem a spórolás miatt, hanem a teljes láncom minimálkoncepció és stílusban is jobban illene hozzá, de mondom, a legapróbb pattanás sincs.
Esetleg egy MY2 nem lenne jobb?
(#) proli007 válasza oibacsi hozzászólására (») Nov 7, 2010 /
 
Hello!
Lehet, hogy a végfok nem koppan, de amit rákötsz, az már nem biztos, hogy nem. És kikapcsoláskor nem "krákogva" fog véget érni a mutatvány.
Az MY nem jobb, de megfelelő. (De tedd fel a kérdést, az erősítős topikban, mert nálam 30 év is eltelt, mióta nem építettem erősítőt..)
üdv! proli007
(#) oibacsi válasza proli007 hozzászólására (») Nov 7, 2010 /
 
Köszönöm szépen!
Akkor valószínű maradok az ezen az oldalon lévő kapcsolásnál.
(#) proli007 válasza oibacsi hozzászólására (») Nov 7, 2010 /
 
Hello!
Az "ezen az oldalon" a Majki féle kapcsolásra gondolsz?

" - Jó ez a BMW, de tessék mondani hátsó kerekek nélkül is működik?
- Nem kérem, mert ez hátsó tengely meghajtású!
- Akkor veszek inkább egy Trabantot, mert az legalább első..." :yes:
üdv! proli007
(#) oibacsi válasza proli007 hozzászólására (») Nov 7, 2010 /
 
Nem, a dbase félére.
Persze teszek előtétellenállást a 18V miatt.
(#) Zsinor hozzászólása Nov 8, 2010 /
 
Kérdés, hogy "kicsatoló kondis" végfokra lehet-e ill. érdemes-e hangfalvédő kapcsolást építeni, ill. van-e valakinek ilyen rajza? Mert az érdekelne...
Köszi előre is.
(#) proli007 válasza Zsinor hozzászólására (») Nov 8, 2010 /
 
Hello!
Tekintve, hogy a védőkapcsolások alapvetően az egyenfeszültség hangszóróra jutását akadályozzák meg, nem. Kondis kimenet esetén, ha a végfok "elszáll" legfeljebb pukkan egyet a hangszóró.
A védelemnek, legfeljebb a késleltetési tulajdonságait lehet kihasználni. Tehát bekapcsolásnál nem szólal meg egyből (nem pukkanhat), kikapcsolásnál, meg egyből elhallgat (nem brekeg).
üdv! proli007
(#) oibacsi válasza oibacsi hozzászólására (») Nov 9, 2010 /
 
Van valami ami esetleg hibásan van a cikkben lévő rajzon illetve nincs rajta?
(#) Zsinor válasza proli007 hozzászólására (») Nov 9, 2010 /
 
Köszi. Ezt gondoltam én is, csak egy vita lezárásához kellett valaki másnak a véleménye is... Mégegyszer köszi.
(#) zoly15 hozzászólása Nov 20, 2010 /
 
Sziasztok! A csatolmányban lévő kapcsolási rajzhoz valaki nem tudna nekem adni egy nyáktervet? Leg jobban egy LAY fájlnak örülnék. Előre is köszönöm!

Reflex.JPG
    
(#) agressiv válasza zoly15 hozzászólására (») Nov 20, 2010 /
 
Parancsolj ebben a PDF-ben van hozzá nyák és beültetési rajz is csak ki kell nyomtatni.
(#) zoly15 válasza agressiv hozzászólására (») Nov 20, 2010 /
 
Köszönöm szépen!
(#) Alkotó válasza zoly15 hozzászólására (») Nov 20, 2010 /
 
Az ajánlott terv -hangsúlyozottan az én véleményem szerint-, sok szempontból vitatható.
Ezért ha elfogadod, én is ajánlok egy alternatívát, amit ha csak egy kicsit is kerested volna, akkor itt megatálsz.
Aztán még volt néhány további okosság is (pl. ez), amihez képest annyi a változás, hogy már ki is van próbálva.
Ez alapján mondom, hogy ha nem kimondottan a CLIP ledek miatt akarod ezt használni, akkor jó ha tudod, az egyenfeszültség érzékelési képesség az én példányomon elég "kesze-kusza" volt. Már pontosan nem emlékszem (talán valahol itt leírtam mit mértem konkrétan), de elég magas, és eltérő értékű egyen-szinteken volt hajlandó leválasztani a hangszórót. viszont a CLIP tényleg jól működött, azt is mértem.
(#) zoly15 válasza Alkotó hozzászólására (») Nov 20, 2010 /
 
Ép ez az hogy kerestem elég sokat is, de valahogy nem találtam meg De köszönöm a linket! Nem a túlvezérlés jelző miatt kéne, hanem egy jó koppanás és DC védelem kéne. De nem IC-s. Ha ez a kapcsolás kilőve, akkor tanácstalan vagyok Valaki nem tud ajánlani valami jót?
(#) Alkotó válasza zoly15 hozzászólására (») Nov 20, 2010 /
 
Ez is működik, csak nem túl érzékeny, és nem egyformán a két polaritási irányra.
Javaslom a KD-mester védelmét, ami mindenben tökéletes.
-késlelteti a bekapcsolást, azonnal old kikapcsoláskor, és egyenfigyelése van
-nagyon kevés alkatrészből áll
-majdnem olyan érzékeny mint az IC-s
-nem kell neki váltó kapcsolat a trafóról
-van saját stabilizátora
-és nem utolsó sorban van hozzá Alkotós terv, illetve sokszorosan ki van próbálva.
(#) zoly15 válasza Alkotó hozzászólására (») Nov 20, 2010 /
 
Most hogy kellően felcsigáztál, hol érhető el a kapcsolási rajz és a nyákterve?
(#) Alkotó válasza zoly15 hozzászólására (») Nov 20, 2010 /
 
Több helyen is (B5, B8, TDA, QUAD stb. erősítők tápegységeibe terveztem ilyet. Ezek témáiban megtalálhatóak).
pl itt a TDA terv
(#) agressiv válasza zoly15 hozzászólására (») Nov 21, 2010 /
 
Nem kell félni tőle, nekem eelég sok erősítőmben ez a kapcsolás van és eddig mindíg tette a dolgát.
Sajnos volt már alkalmam kipróbálni élesben és minden rendben volt legalábbis a védelem szempontjából.
Következő: »»   58 / 196
Bejelentkezés

Belépés

Hirdetés
XDT.hu
Az oldalon sütiket használunk a helyes működéshez. Bővebb információt az adatvédelmi szabályzatban olvashatsz. Megértettem